首页
发现
课程
培训
文章
案例
问答
需求
服务
行家
赛事
热门搜索
发布
消息
注册
|
登录
首页
/
文章
/
详情
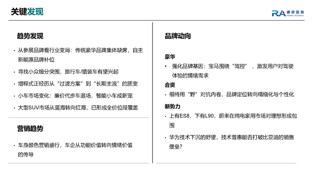
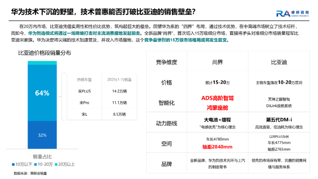
【报告】2025年成都车展展前洞察
汽车技研
1小时前
浏览9
关注
【报告】2025年成都车展展前洞察
【
声明
】内容来源网络,仅供参考学习。
来源:汽车技研
登录后免费查看全文
立即登录
汽车
UM
著作权归作者所有,欢迎分享,未经许可,不得转载
首次发布时间:2025-11-01
最近编辑:1小时前
汽车技研
汽车人社区
关注
获赞 1086
粉丝 535
文章 3660
课程 0
点赞
收藏
作者推荐
【报告】小城车市洞察报告 (2025版)
【报告】小城车市洞察报告 (2025版)【声明】内容来源网络,仅供参考学习。 来源:汽车技研
0/200
清空
提交
还没有评论
课程
培训
服务
行家
2024赛前研讨会(三):高算力与高精度CFD仿真平台在工程实际中的应用
有问必答第2期-无主题自由问答专场【直播回放】
Abaqus子程序Dflux 活塞激光焊接仿真分析
国产自主工业软件行业洞察2022第4期:云化架构仿真产品和平台在航空航天领域的应用实践
相关推荐
仿真秀2023设计仿真新年报告会:发现你身边的仿真好内容
2024汽车设计仿真专题月:探索汽车工程仿真知识体系和学习路线
2025新年仿真技术应用(二):Johnson-Cook本构在Ls-dyna中的实现
专题64 Amesim基于E-CFD的整车热管理系统仿真专题
最新文章
【技研】金属材料的裂纹与断口分析
实时测量方法延长电池寿命并提升安全性
风扇参数黑话解码,CFM?dB?瓦数?
招商车研:“一站式”打造区域公共测试平台
“芯”动涂绘师:锂电池涂布机的微米级智造舞步!
热门文章
通用/泛亚/蔚来/弗迪/上海电驱动等百位新能源专家确认发言,易贸三电活动6月苏州见
涡破碎过程中的涡核内拟序结构
【技研】智能车辆环境感知技术
【技研】轮胎结构设计
典型混合动力驱动系统分析
其他人都在看
从“好滤波器”到“坏系统”的阻抗视角
企业资讯·东丽开发碳纤维补强新技术,首用于高速隧道加固
电子产品实用EMC设计技术-294页
30家固态电池企业量产最新进展!
一航班锂电池起火,紧急备降!
VIP会员
学习计划
福利任务
下载APP
联系我们
微信客服
联系客服
人工服务时间为周一至周五的9:30-19:30
非工作时间请在微信客服留言
客服热线:
4000-969-010
邮箱:
service@fangzhenxiu.com
地址:
北京市朝阳区莱锦创意园CN08座
帮助与反馈
返回顶部