锂电那些事今日第三条2025年10月20日 星期一

10月16日,欣旺达发布公告称,拟向国家开发银行深圳市分行申请新型政策性金融工具借款6700万元,用于子公司的3个储能电站项目建设。
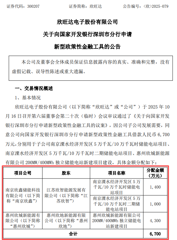
欣旺达子公司的三个储能电站项目分别是南京溧水经济开发区5万千瓦/10万千瓦时储能电站项目、南京溧水经济开发区5万千瓦/10万千瓦时二期储能电站项目、惠州欣城新能源有限公司 200MW/400MWh 独立储能电站新建项目。
欣旺达也由此成为A股首批申请新型政策性金融工具的企业之一。

图片来源:欣旺达公告
欣旺达称,公司向国家开发银行深圳市分行申请新型政策性金融工具借款,有助于其进一步拓展储能电站项目融资渠道、盘活资金,为公司储能电站业务拓展提供资金支持。“本次借款有利于公司进一步加快公司在储能电站领域的业务布局,有助于储能电站项目的建设,增强储能板块子公司及公司的综合实力,对储能板块子公司及公司未来的发展有着重要的积极作用。”
欣旺达储能成果显著
欣旺达是储能领域的头部企业。维科网锂电注意到,欣旺达的储能布局始于2015年,经过近十年的深耕,已形成涵盖电网储能、家庭储能、网络能源储能及智慧能源等全场景解决方案。
据了解,欣旺达的储能电芯在安全性、循环寿命和能量密度方面表现优异,循环寿命可达12000次以上,远超行业平均水平。目前,储能业务已成为欣旺达继消费电池和动力电池之后的又一增长引擎。
在产品方面,最近的9月18日,欣旺达携684Ah与588Ah两款新型储能电芯重磅亮相2025国际数字能源展,以技术创新为储能产业高质量发展提供多元可靠的解决方案。
在市场拓展方面,欣旺达采取了“国内外双轮驱动”的策略。在国内,公司与国家电网、南方电网等大型能源企业建立合作关系,参与多个大型储能项目建设和电网侧调频服务。
在海外市场方面,欣旺达更是成绩斐然。早在2023年,公司与英国某知名能源企业签署了战略合作协议,为其提供总计500MWh的集装箱式储能系统,标志着欣旺达在海外大型储能市场取得重大突破。
最新数据显示,欣旺达2025年上半年储能业务营收102亿元(同比增长高达133%)。在8.91GWh电芯出货量中,海外占比62%,与bp、道达尔签订长期供货协议,自研的储能系统能量密度提升45%,已落地澳大利亚1.2GWh项目。
欣旺达最新动态
近日,欣旺达还有多个新消息传来:
1、储能电芯基本满产满销,生产经营情况良好。
2、第三代固态电池产品已经完成实验室验证和工艺验证,能量密度达到400Wh/kg,第四代原型样品能量密度达到500Wh/kg。半固态电池累计产量已经突破800万颗。
3、与理想汽车各持股50%的山东理想汽车电池有限公司,已于10月13日正式成立……