首页/文章/ 详情

『健康医疗专业为先』|带你了解电动轮椅车EMC测试

2年前浏览529

第1835期

  

电动轮椅车作为辅助行动障碍以及残疾人士的移动装备,是残障人士的必备交通工具,其适用范围广泛,在医院、家庭、以及各种公共场所均可使用。因此它的安全性能尤为重要。随着科技的发展,电动轮椅内电子集成化的程度也相应提高,其种类繁多,因此针对不同部件,其安全性能也各部相同。本文从电磁兼容性的角度出发,介绍电动轮椅车的EMC测试。


  电动轮椅车在复杂的电磁环境中要能保持正常工作,需要有一定的抗干扰能力。而其自身在正常运行过程中对所在环境产生的电磁干扰不能超过一定的限值。


  产品的电磁兼容性能的测试具体量,用来衡量规定的环境中的参考水平而规定的电磁干扰量,包括发射(Emission)和抗扰(Immunity)两部分:

  设备在正常运行过程中对所在环境产生的电磁干扰不能超过一定的限值 (Emission)

  设备对所在环境中存在的电磁干扰具有一定程度的抗扰度,即电磁敏感性 (Immunity)

  电动轮椅车进行国内药监注册时需要按照GB/T 18029.21进行电磁兼容测试;

  出口欧洲做CE认证时以及美国时需要按照ISO 7176-21进行电磁兼容测试


  一、 分类:

  

测试项目

轮椅车

充电状态下

带车载电池的轮椅车

非车载充电器

试验状态

最高时速的50%±10%

驱动轮不运动
自动刹车不松开
不用于驱动的电动装置不运动

驱动轮不运动
自动刹车不松开
不用于驱动的电动装置不运动

传导发射

/

CISPR 11 1组B类

CISPR 11 1组B类

辐射发射

CISPR 11 1组B类

CISPR 11 1组B类

CISPR 11 1组B类

谐波电流

/

IEC 61000-3-2

IEC 61000-3-2

电压波动和闪烁

/

IEC 61000-3-3

IEC 61000-3-3

静电放电抗扰度

接触放电:±2kV、±4kV、±6kV
空气放电:±2kV、±4kV、±8kV
间隔2s

接触放电:±2kV、±4kV、±6kV
空气放电:±2kV、±4kV、±8kV
间隔2s

接触放电:±2kV、±4kV、±6kV
空气放电:±2kV、±4kV、±8kV
间隔2s

辐射抗扰度

26~2500MHz,20V/m

80M~1GHz,3V/m

80M~1GHz,3V/m

快速脉冲群抗扰度

/

±1kV,100kHz

±1kV,100kHz

浪涌(冲击)抗扰度

/

线对线:±1kV;线对地:2kV

线对线:±1kV;线对地:2kV

传导骚扰抗扰度

/

150k~80MHz,3V

150k~80MHz,3V

工频磁场抗扰度

30A/m,60s

/

/

电压暂降和短时中断抗扰度

/

暂降:0%U、0.5周期;0%U、1周期;70%U、25/30周期;
中断:0%U、250/300周期

暂降:0%U、0.5周期;0%U、1周期;70%U、25/30周期;
中断:0%U、250/300周期

  注:按照标准《GB T 12996-2012 电动轮椅车》第5.5章 性能要求规定,轮椅车最高时速不高于15km/h,如下:

  二、测试项目:

  2.1 传导发射

  2.1.1 限值

  满足CISPR 11规定的1组B类设备传导发射限值要求:

  

频率范围
MHz

QP
dB(
μV)

AV
dB(
μV)

0.15~0.50

66~56

56~46

0.50~5

56

46

5~30

60

50

  2.1.2 测试状态

  注:

  1、 适用于轮椅车充电状态,包含车载充电器和非车载充电器;

  2、 轮椅车应作为落地式设备进行试验;

  3、 充电状态下,开启轮椅车电源。设定控制器,使驱动轮不转动且启用所有自动刹车。

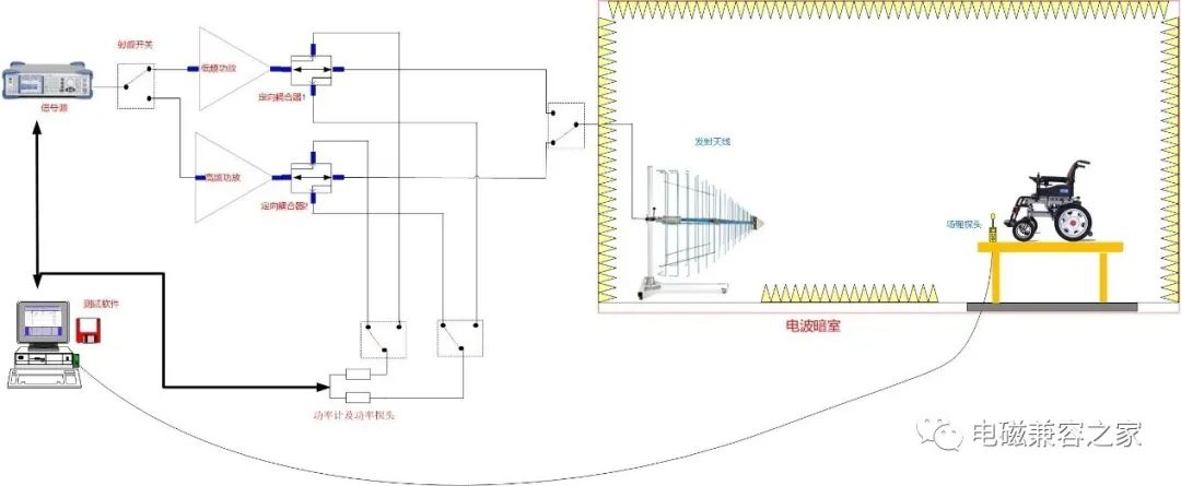
  2.2 辐射发射

  2.2.1限值

  满足CISPR 11规定的1组B类设备辐射发射限值要求:

  

频率范围
MHz

OATS或SAC

FAR

10m距离

3m距离

3m距离

QP
dB(
μV/m)

QP
dB(
μV/m)

QP
dB(
μV/m)

30~230

30

40

42~35

230~1000

37

47

42

  2.2.2测试状态

  注:

  1、 适用于所有轮椅车;

  2、 轮椅车应作为落地式设备进行试验;

  3、 轮椅车试验时,最高时速的50%±10%;

  4、 充电状态下,开启轮椅车电源。设定控制器,使驱动轮不转动且启用所有自动刹车。

  2.3 谐波电流

  2.3.1 限值

  参考IEC61000-3-2规定的谐波电流发射限值

  2.3.2 测试状态

  注:

  1、 适用于轮椅车充电状态,包含车载充电器和非车载充电器;

  2、 给轮椅车电池组充足电,然后在其5h放电率,I5±5%下对电池组放电(60±5)min。

  3、 给充电器试验负载的电池组充足电,然后在其5h 放电率,I5 ±5% 下对电池组放电(60±5)min。

  2.3 电压波动和闪烁

  2.3.1 限值

  参考IEC61000-3-3规定的谐波电流发射限值

  2.3.2 测试状态

  注:

  1、 适用于轮椅车充电状态,包含车载充电器和非车载充电器;

  2.4 静电放电抗扰度

  2.4.1 限值

  使用±2kV,±4kV和±6kV试验电压接触放电,使用±2kV,±4kV和±8kV试验电压空气放电;;参考IEC 61000-4-2标准进行试验

  2.4.2 测试状态

  注:

  1、 适用于所有轮椅车;

  2、 轮椅车应作为落地式设备进行试验;

  3、 轮椅车试验时,接触放电中的间接放电只做垂直耦合板;

  4、 轮椅车试验时,最高时速的50%±10%;放电中以及放电后2s内,平均轮速变化率不超过20%,差动轮速变化率不超过25%

  5、 轮椅车充电状态试验时,驱动轮不运动,自动刹车不松开,不用于驱动的电动装置不运动;

  2.5 辐射抗扰度

  2.5.1 限值

  轮椅车:26M~2500MHz,20V/m,步进小于1%,驻留时间不小于2s

  充电状态:80M~1000MHz,3V/m,步进小于1%,驻留时间不小于0.5s

  参考IEC 61000-4-3标准进行试验

  2.5.2 测试状态

  注:

  1、 适用于所有轮椅车;

  2、 轮椅车应作为台式设备进行试验;

  3、 轮椅车试验时,测量轮椅车四个正面;

  4、 轮椅车试验时,最高时速的50%±10%;试验过程中以及试验后后2s内,平均轮速变化率不超过20%,差动轮速变化率不超过25%

  5、 轮椅车充电状态试验时,驱动轮不运动,自动刹车不松开,不用于驱动的电动装置不运动;

  2.6 快速脉冲群抗扰度

  2.6.1 限值

  ±1kV,100kHz,试验时间1min~2min,参考IEC 61000-4-4标准进行试验

  2.6.2 测试状态

  注:

  1、 适用于轮椅车充电状态,包含车载充电器和非车载充电器;

  2、 含车载充电器轮椅车应作为落地式设备进行试验;非车载充电器应作为台式设备进行试验;

  3、 充电状态下,开启轮椅车电源。设定控制器,使驱动轮不转动且启用所有自动刹车。

  2.7 浪涌(冲击)抗扰度

  2.7.1 限值

  线对线:±1kV;线对地:2kV;在0°、90°、180°和270°施加5个正脉冲和5个负脉冲;在≤60s的周期内施加连续脉冲;参考IEC 61000-4-5标准进行试验

  2.7.2 测试状态

  注:

  1、 适用于轮椅车充电状态,包含车载充电器和非车载充电器;

  2、 充电状态下,开启轮椅车电源。设定控制器,使驱动轮不转动且启用所有自动刹车。

  2.8 传导骚扰抗扰度

  2.8.1 限值

  150k~80MHz,3V,频点驻留时间不小于2s;参考IEC 61000-4-6标准进行试验

  2.8.2 测试状态

  注:

  1、 适用于轮椅车充电状态,包含车载充电器和非车载充电器;

  2、 含车载充电器轮椅车应作为落地式设备进行试验;非车载充电器应作为台式设备进行试验;

  3、 充电状态下,开启轮椅车电源。设定控制器,使驱动轮不转动且启用所有自动刹车。

  2.9 工频磁场抗扰度

  2.9.1 限值

  30A/m,试验时间不小于60s;参考IEC 61000-4-8标准进行试验

  2.9.2 测试状态

  注:

  1、 适用于所有轮椅车;轮椅车充电状态不考量;

  2、 轮椅车应作为台式式设备进行试验;

  3、 轮椅车试验时,最高时速的50%±10%;试验过程中以及试验后后2s内,平均轮速变化率不超过20%,差动轮速变化率不超过25%

  2.10 电压暂降和短时中断抗扰度

  2.10.1 限值

  暂降:0%U、0.5周期;0%U、1周期;70%U、25/30周期;中断:0%U、250/300周期;参考IEC 61000-4-8标准进行试验

  2.10.2 测试状态

  注:

  1、 适用于轮椅车充电状态,包含车载充电器和非车载充电器;

  2、 含车载充电器轮椅车应作为落地式设备进行试验;非车载充电器应作为台式设备进行试验;

  3、 充电状态下,开启轮椅车电源。设定控制器,使驱动轮不转动且启用所有自动刹车。


【文章整理】电磁兼容之家

【声明】文章信息来源于互联网,目的在于传递更多信息,不代表本订阅号赞同其观点和对其真实性负责。如转载内容涉及版权等问题,请立即与我们联系,我们将迅速采取适当措施。

来源:电磁兼容之家
电源电磁兼容电子控制试验
著作权归作者所有,欢迎分享,未经许可,不得转载
首次发布时间:2023-08-10
最近编辑:2年前
电磁兼容之家
了解更多电磁兼容相关知识和资讯...
获赞 42粉丝 193文章 2340课程 0
点赞
收藏
未登录
还没有评论
课程
培训
服务
行家
VIP会员 学习计划 福利任务
下载APP
联系我们
帮助与反馈