首页/文章/ 详情

宁德时代遭车企“堵门”!

14分钟前浏览16

锂电那些事今日第三条2025年11月10日 星期一


近日,据晚点报道,数家中国车企的采购人士近期集中到宁德时代总部的销售办公室“堵门”,希望在新能源车购置税补贴退坡前的最后一个销售季度,锁定宁德时代的电池产能。

 

这场突如其来的电池争夺战背后,是2026年1月1日起新能源汽车购置税将从“免征”调整为“减半征收”的政策变化。一位车企内部人士坦言:“现在就是抢电池大战,多交一台车四季度就多一份收入。”与2021-2022年动力电池全线短缺不同,当前供应限制集中在宁德高镍体系高端产品,这类电池多被应用于售价30万元以上的中高端车型。

2023年发布的《关于延续和优化新能源汽车车辆购置税减免政策的公告》明确规定,从2026年1月1日至2027年12月31日,新能源汽车购置税将减半征收,每辆新能源乘用车减税额不超过1.5万元。政策切换的确定性预期,使得今年四季度成为车企抢夺市场的最后窗口期。以一辆售价30万元的新能源车为例,现行购置税免征政策下,消费者可节省约2.65万元税款。而2026年新政实施后,消费者购车成本将增加1万多元。包括小米汽车、理想汽车在内的16家车企已推出“跨年购置税补贴方案”,承诺为消费者承担购置税差额。终端市场的“末班车效应”已然显现。10月新能源汽车集客量与订单量双双大幅攀升,尤其是30万元以上高端车型,消费者锁单意愿异常强烈。

图片
         
锂电那些事免责声明          
         
      本公 众号部分内容来源于网络平台,小编整理,仅供学习与交流,非商业用途!对文中观点判断均保持中立,版权归原作者所有,如有报道错误或侵权,请尽快私信联系我们,我们会立即做出修正或删除处理。谢谢!          

来源:锂电那些事
汽车新能源材料装配
著作权归作者所有,欢迎分享,未经许可,不得转载
首次发布时间:2025-11-23
最近编辑:14分钟前
锂电那些事
本科 | 技术总监 锂电设备、工艺和材料技术研发应
获赞 209粉丝 225文章 2638课程 0
点赞
收藏
作者推荐

国内储能政策转变:强制配储转向独立储能,商业模式已跑通!

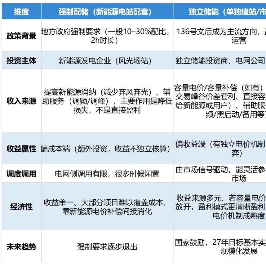
锂电那些事今日第二条2025年11月11日 星期二阶段一(2017–2025年初):政策驱动下“强制配储”。17年青海率先提出新建风电项目按装机规模10%配置储能,拉开国内强制配储的序幕。此后全国20余省区市陆续跟进,普遍要求新能源项目按照15–20%功率配比、2小时时长建设储能,部分地区上调至30%。储能建设由行政命令推动,电站被动承担成本,储能利用率偏低。阶段二(2025年5月至今):强制配储正式退出。25年2月,136号文明确提出:“不得将配置储能作为新建新能源项目核准、并网、上网等的前置条件。”内蒙古、河北、甘肃、宁夏等地陆续试点容量电价补偿机制,以“容量租赁”或“容量电价”的形式给予独立储能稳定现金流,推动储能逐步脱离对新能源项目的绑定,实现市场化独立发展。阶段三(未来展望):电力市场化改革落地。25年9月,国家发改委、能源局印发《新型储能规模化建设专项行动方案(2025–2027年)》,提出到2027年,新型储能装机规模达到1.8亿千瓦以上,带动直接投资约2500亿元,市场机制、商业模式、标准体系基本健全。储能政策发展历程强制配储与独立储能在收入结构与经济性方面差异显著。强制配储收入依赖于提高新能源消纳、减少弃风弃光及有限的辅助服务补偿。但由于储能规模较小、配置分散、响应质量有限,电网侧实际调用频次低,导致配储的经济回报较弱,整体上难以覆盖新增投资成本。独立储能作为独立主体接入电力市场,具备多元化的收益来源:部分省区已纳入容量电价/容量补偿体系,提供稳定现金流;可通过现货市场及峰谷价差实现套利;还可通过容量租赁与参与辅助服务市场获取增量回报。独立储能的收益模式更为市场化和多元,经济性更优,有望受益于电力市场化改革。强制配储和独立储能对比强制配储和独立储能(100MW/200MWh)经济性对比136号文后,储能从政策驱动转向市场驱动,现货市场套利成为核心增量,全国统一电力市场建设推动跨省区现货交易加快。若电力现货交易价差超过0.5元/kwh,独立储能收益率在无容量电价补贴情况,IRR也可达到6%+。 锂电那些事免责声明 本公 众号部分内容来源于网络平台,小编整理,仅供学习与交流,非商业用途!对文中观点判断均保持中立,版权归原作者所有,如有报道错误或侵权,请尽快私信联系我们,我们会立即做出修正或删除处理。谢谢! 来源:锂电那些事

未登录
还没有评论
课程
培训
服务
行家
VIP会员 学习计划 福利任务
下载APP
联系我们
帮助与反馈