医疗输液泵电子电路电磁兼容解决方案:精准医疗
·ISO 14708- 4:2022 是外科植入物中关于主动植入式医疗器械的标准,其中第4部分专门针对植入式输液泵系统
·该标准规定了用于将药物输送到人体内特定位置的有源植入式医疗器械的特殊要求,为患者和用户提供基本的安全保证。其中国家标准可参照:
GB 16174.1-2015,有源植入式医疗器械通用要求
GB 9706.224-2021,体外输液泵,部分安全要求可类比
ISO14708-4:2022间接引用ISO 14117:2019,植入式输液泵需满足以下EMC测试
测试项目 | 标准依据 | 关键要求 |
射频辐射抗扰度 | IEC 61000-4-3 | 在80 MHz~2.7 GHz频段,需耐受3 V/m或10 V/m场强(根据预期使用环境) |
静电放电(ESD) | IEC 61000-4-2 | 接触放电±2 kV~±8 kV 空气放电±2 kV~±15 kV,设备需保持基本性能 |
电快速瞬变脉冲群(EFT) | IEC 61000-4-4 | 电源端口±1 kV~±4 kV 信号端口±0.5 kV~±2 kV,不得导致程序错误或数据丢失 |
浪涌抗扰度 | IEC 61000-4-5 | 电源端口±1 kV~±2 kV(线对地),设备不得损坏或永久性功能丧失 |
传导射频抗扰度 | IEC 61000-4-6 | 150 kHz~80 MHz频段,3 V/m或10 V/m,设备不得误触发或输出异常 |
工频磁场抗扰度 | IEC 61000-4-8 | 耐受30 A/m磁场(如MRI环境附近),避免泵的意外停机或剂量错误 |
国内标准 GB 9706
国内标准 GB 9706.224-2021
它是医用电气设备第2- 24部分,规定了输液泵和输液控制器的基本安全和基本性能专用要求。
项目 | 内容 | 标准依据 | 备注 |
EMC基础标准 | 引用 YY 9706.102-2021(等同 IEC 60601-1-2:2014) | 201.2 | 通用要求 |
抗扰度试验电平 | 修改 YY 9706.102 的试验电压,采用 表202.101 的接触放电和空气放电等级 | 202.6.2.2.1 | 见标准 |
基本性能要求 | 阻塞报警、空气检测等 高优先级报警 需在 EMC 试验后仍能正常工作 | 202.6.2.1.3 | 关键安全功能 |
静电放电(ESD)试验 | 依据 IEC 61000-4-2,采用调整后的试验电平(见表202.101) | 202.6.2.2.1 | 需单独评估每次放电后的设备状态 |
便携式输液泵特殊要求 | 允许放宽听觉报警信号特性(如频率、谐波),但音量≥45 dBA(1米)且不可调节 | 208.6.3.3.1 | 适用于胰岛素泵等 |
试验后的性能要求 | 电压1-3:设备需在规格范围内正常工作电压4:允许暂时降级,但不可永久损坏或导致危险(如错误输液) | 202.6.2.2.1 | 需避免数据丢失或不可恢复的故障 |
国内标准 GB 9706.1-2020
GB 9706.1-2020《医用电气设备 第1部分:基本安全和基本性能的通用要求》,标准被引用为并列标准,等同于IEC 60601-1-2,专门规定了医用电气设备的电磁兼容要求和试验方法。
1. 规定了供电网的电磁环境特性,包括瞬态过电压类别(通常为Ⅱ类),以及电压波动范围(标称电压的90%~110%)。
2. 对供电网电源瞬变、短暂中断和电压波动的具体要求。
3. 测量患者漏电流时,需考虑信号输入/输出部分的外来电压(如电磁干扰导致的耦合电压),确保其不超过容许限值。
国内标准 YY/T 1653-2020
YY/T 1653- 2020是输液泵用管路的行业标准,对输液泵管路的材料、尺寸、物理性能、化学性能、生物性能等方面做出详细规定,确保管路与输液泵的适配性,防止漏液、堵塞等问题,保障输液过程的顺畅与安全,是输液泵整体系统符合安全和性能标准的重要组成部分。
静电放电(ESD)抗扰度要求
·医用电气设备的EMC标准规定,医疗设备的静电放电(ESD)抗扰度指标为:空气放电为±2KV、±4KV和±6KV ;在试验过程中,设备是否符合要求应根据医疗设备抗扰度的符合性判据进行判定。
·为了试验医疗设备能否经受外界的静电放电干扰,通常使用静电发生器,其可产生上千至万伏的静电电压,能用来对试验设备模拟实际的静电放电。模拟静电放电分接触放电和空气放电,将静电发生器的放电电极直接接触设备的金属外壳部件进行放电称接触放电;将静电发生器的放电电极接近受试设备并由火花对受试设备放电,称空气放电;将静电发生器的放电电极通过垂直放置于离被测设备壳体面10cm处的0.5m*0.5m大小的金属板,向该金属板放电称为间接放电或称间接空气放电。
快速瞬变脉冲群抗扰度要求
由于医用电气设备使用的交流电源一般连接在公共电网上,电网上其他电气设备中大功率电感性负载的开关或继电器接点因闭合产生电势造成断续放电,这种断续放电在电源线中形成具有相当能量的快速瞬变脉冲群,可能会对电网上的医疗设备造成干扰。标准规定在AC和DC电源线上施加:±0.5KV, ±1KV和±2KV快速瞬变脉冲群的电平 。试验过程中设备是否符合要求应根据医疗设备抗扰度的符合性判据进行判定。为了验证电气、电子设备能否经受公共电网上的快速瞬变脉冲群的干扰,应使用能产生特定波形的快速瞬变脉冲群发生器,通过一耦合装置将瞬变脉冲群注入电源线或其它信号电缆及互连电缆线中。
雷击浪涌抗扰度要求
·自然界发生雷电时,强大的雷电电磁场会在输电线或通讯线上感应出很大的雷电电压,称之为浪涌。此外,大功率负载在开关时或电力系统故障时也会有类似于雷电电压的浪涌发生
·浪涌的频率较低,能通过输电线或通讯线传送到很远的设备处,干扰设备的正常工作甚至对设备造成损坏。标准要求对AC电源线的相对线对地施加±0.5KV, ±1KV和±2KV;相线对相线施加:±0.5KV,和±1KV
·为了验证电气、电子设备能否经受公共电网上浪涌电压的干扰,应通过一耦合装置将浪涌电压注入电源线中,试验方法适用GB/T17626.5国家标准
行业痛点
痛点排名 | 问题领域 | 缩合能力 | 简述解决方案 |
1 | EMC人才短缺 | 医疗级EMC整改经验 | 第三方EMC方案专业(如音特电子公司免费培训) |
2 | 低功耗与高精度矛盾 | 超低功耗模拟电路设计 | 采用新型低噪声电源IC(如TI的TPS系列) |
3 | 电机驱动EMI | 电机控制与EMC协同设计 | 优化PCB分层与接地策略,EMI增加元器件 |
4 | 无线功能干扰 | 射频与数字电路隔离设计 | 选用医疗级无线模块 |
5 | 安规与EMC冲突 | 安规-EMC协同设计能力 | 仿真驱动设计(如ANSYS HFSS) |
典型案例 | 输液泵因电机驱动电路辐射超标(30MHz~1GHz频段),需反复修改设计,增加成本 | ||
低噪声LDO电源 和 动态功耗管理,但需平衡精度与EMC性能 | |||
步进电机/直流电机在启停时产生 高频噪声,易导致辐射发射(RE)和传导发射(CE)超标 | |||
无线模块(如蓝牙低功耗)引入 射频干扰,可能影响输液泵控制电路的可靠性 | |||
共模扼流圈+Y电容 组合,但需谨慎避免漏电流超标 | |||
监管政策风险
·医疗器械行业受到严格的监管,监管政策日益严格,输液泵作为重要的医疗器械,其生产、销售和使用都必须符合相关的法规和标准。企业需要时刻关注政策变化,确保产品符合最新的标准和规定。
·一旦政策发生变动,企业可能需要对产品进行改进、重新认证等工作,这不仅会增加企业的成本和时间投入,还可能导致产品上市延迟,影响企业的市场竞争力。
·如果企业未能及时适应监管政策的变化,还可能面临产品被召回、罚款等风险,对企业的声誉和经济利益造成严重损害。
接地设计
01.浮地
把电路的“零”电位或设备的“零”电位与公共接地系统,或可能引起环流的公共导线绝缘,即不接地,使此“零”电位相对于大地的零电位来说是个悬空的“零”电位。常用的方法有变压器隔离和光电耦合隔离。浮地的优点是抗干扰能力强,因为它切断了与公共接地系统的直接连接,减少了外界干扰通过接地线路传入设备的可能性。但缺点是静电积累,当电荷积累到一定程度后,在设备地与公共地之间的电位差可能引起剧烈地静电放电,而成为破坏性很强的骚扰源。解决的方法是在浮地与公共地间跨接泄放电阻、阻值的大小以不影响设备漏电流的要求为宜,通过泄放电阻将积累的静电缓慢释放,避免静电放电带来的危害。
02.单点接地
·电路和设备中凡需要接地的点都接到被定义的只有一个物理点为接地参考点的点上就称为单点接地。
·对一个系统如果采用单点接地,每个设备都要有自己的单点接地点,然后各设备的地再与系统中唯一指定的参考接地点相接,这种接地方式在低频时能有效避免地环路干扰,保证接地的稳定性。
·缺点是系统工作频率很高时呈某种电抗效应,引起接地效果不佳,因为高频时接地线路的电感会产生较大的阻抗,影响接地的有效性。
屏蔽设计
电场屏蔽
·仪器设备中电位不同物体间的相互感应可看成是分布电容间的电压分配。为了减少干扰源对被感应物的干扰,通常采取增大干扰源与被感应物的距离,减小分布电容;尽可能让被感应物贴近接地板,增大其对地的电容;在两者间加入金属屏蔽层等措施。屏蔽层必须是导电良好的导体,要有足够的强度,接地要好例如心脑电图机、监护仪、针灸电疗仪或银针直接接触人体的仪器设备应远离超短波治疗机、高频电刀、X射线机、CT、MRI及一切能辐射电磁波的医疗设备的辐射区内,X线机的高压电缆屏蔽层的重要性就在于此,良好的屏蔽层能有效阻挡电场干扰,保障设备的正常运行。
磁场屏蔽
磁场屏蔽是指对直流或低频磁场的屏蔽。其屏蔽原理是利用屏蔽体的高导磁率、低磁阻特性对磁通所起的磁分路作用,从而削弱屏蔽体内部的磁场;为了减少屏蔽体的磁阻,所用材料必须是高导磁率的,有一定的厚度的材料。被屏蔽物要尽量放在屏蔽体的中心位置,注意缝隙、通风孔等要顺着磁场方向分布,以减少磁场泄漏;例如在一些对磁场敏感的医疗设备中,采用高导磁率的金属材料制作屏蔽罩,将设备包裹起来,能有效屏蔽外界磁场的干扰,保证设备的测量精度和稳定性。
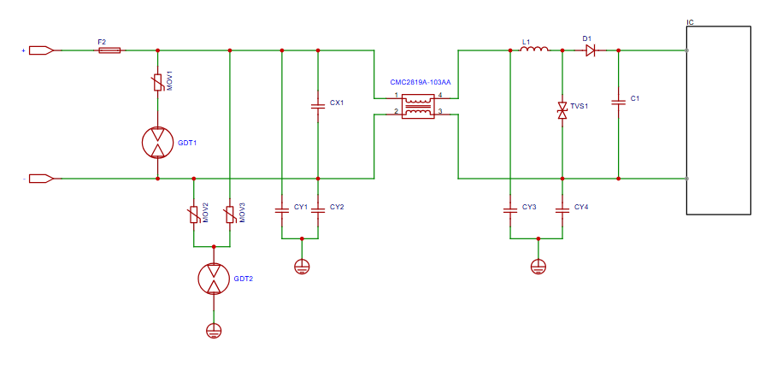
AC电源接口EMC及可靠性设计
AC 电源接口:
用于连接外部220V交流输入。
型号 | 器件类型 | 使用位置 | 作用 | 封装 |
2R600L | GDT | 电源接口 | 浪涌,防雷(户外产品,关注续流问题) | 2RXXXL |
14D561K/14D511K | MOV | 电源接口 | 浪涌,防雷 | 14D |
CMZ/CML | EMI 共模抑制器 | 电源接口 | 共模抑制 | SMD |
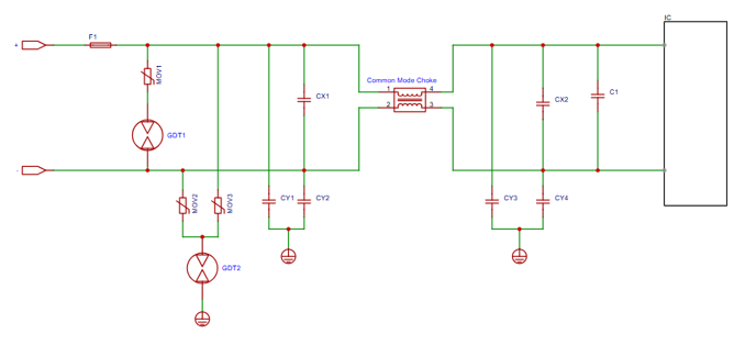
12V/24V车载电源接口EMC及可靠性设计
DC电源接口:
用于连接外部 12V/24V车载电源输入, 支持离线使用(如患者移动时)。
型号 | 器件类型 | 使用位置 | 作用 | 封装 |
2R600L | GDT | 电源接口 | 浪涌,防雷(户外产品,关注续流问题) | 2RXXXL |
14D561K/14D511K | MOV | 电源接口 | 浪涌,防雷 | 14D |
CMZ/CML | EMI 共模抑制器 | 电源接口 | 共模抑制 | SMD |
SMBJ24CA/SMBJ33CA | TVS | 电源接口 | 浪涌,抛负载 | SMB |
JST 接口EMC及热插拔可靠性设计
JST 接口:
用于连接电池、舵机等设备的专用接口。
型号 | 器件类型 | 使用位置 | 作用 | 封装 |
ESD5V0D3B | ESD | I2C接口 | 浪涌、静电 | SOD323 |
GPIO/UART/I2C接口EMC及热插拔可靠性设计
GPIO接口(通用输入输出):
用于连接传感器、执行器等外设,支持自定义编程控制。

型号 | 器件类型 | 使用位置 | 作用 | 封装 |
ESD5V0D3B | ESD | GPIO接口 | 浪涌、静电 | SOD323 |
PBZ1608A102Z0T | 磁珠 | GPIO接口 | 消除高频干扰 | 1608 |
SPI接口EMC及热插拔可靠性设计
SPI接口:
高速串行通信接口,用于连接显示屏等。
型号 | 器件类型 | 使用位置 | 作用 | 封装 |
ESD0524P | ESD | SPI接口 | 浪涌、静电 | DFN2510 |
USB-Type-C接口EMC及热插拔可靠性设计
USB接口:
USB接口具有高速数据传输能力,广泛应用于机器人与外部存储设备、传感器等的连接。其高速模式下的数据传输速率可达5Gbps,能快速传输大量数据,如机器人视觉图像数据。
具备即插即用特性,方便用户随时连接和更换设备,提高机器人使用的便捷性,在各类机器人应用场景中发挥着关键作用。
型号 | 器件类型 | 使用位置 | 作用 | 封装 |
ESD0524P | ESD | USB接口 | 浪涌、静电 | DFN2510 |
ESDSR05 | ESD | USB接口 | 浪涌、静电 | SOT143 |
RS-232 接口EMC及可靠性设计
RS232接口:
是常用的串行通信接口之一, RS232适用于短距离设备互联(如打印机、鼠标等),但需通过电平转换芯片(如 MAX232 )适配不同逻辑电平。
型号 | 器件类型 | 使用位置 | 作用 | 封装 |
P0220SCL | TSS | RS232接口 | 浪涌、静电 | SMB |
P3100SCL | TSS | RS232接口 | 雷击、浪涌、静电 | SMB |
PBZ1608A02Z0T | 磁珠 | RS232接口 | 消除高频干扰 | 1608 |
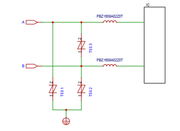
RS-485 接口EMC及可靠性设计
RS485接口:
RS-485是一种串行通信标准,可以支持多个设备通过同一条串行总线进行通信;且适用于中长距离通信,具有较好的抗干扰能力和数据传输稳定性。
型号 | 器件类型 | 使用位置 | 作用 | 封装 |
P0080SCL | TSS | RS485接口 | 浪涌、静电 | SMB |
PBZ1608A02Z0T | 磁珠 | RS485接口 | 消除高频干扰 | 1608 |
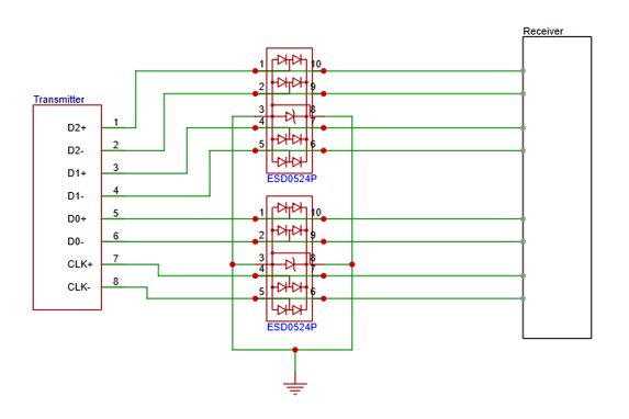
LVDS 接口EMC及可靠性设计
LVDS接口:
LVDS是一种低电压差分信号技术,采用低摆幅电压(约350mV)通过一对差分线传输数据,支持高达数千Mbps的传输速率。其核心优势包括低功耗、低噪声、抗干扰能力强,广泛应用于高速背板、电缆及PCB内通信链路。
型号 | 器件类型 | 使用位置 | 作用 | 封装 | 特点 |
ESD0524P | ESD | LVDS接口 | 浪涌、静电 | DFN2510 | 用量大,价值比高 |
步进电机驱动模块接口EMC及可靠性设计
MCU接口:
A4988通过多个引脚接收MCU的控制信号,同时控制步进电机。其中STEP接收MCU的脉冲信号,控制步进电机的转动步数;DIRECTION通过高低电平控制电机转动方向;ENABLE低电平有效,低电平启动驱动,高电平停止;MS1~MS3通过组合高低电平设置细分模式(整步、半步、四分之一步等)。
型号 | 器件类型 | 使用位置 | 作用 | 封装 |
ESDULC3V3D8B | ESD | MCU接口 | 浪涌、静电 | SOD882 |
以太网接口EMC及可靠性设计
以太网接口:
支持有线网络连接(常见于智能机器人主板)
以太网接口为机器人提供稳定的网络连接,支持远程控制和数据交互。通过以太网,机器人可实时上传工作数据至云端,接受远程指令,实现智能化远程操作。
其传输速率可达1000Mbps甚至更高,满足机器人在工业自动化、智能物流等领域对高速、稳定数据传输的需求。
型号 | 器件类型 | 使用位置 | 作用 | 封装 |
3R090L | GDT | 以太网接口 | 浪涌 | 3RXXXL |
ESDLC3V3D3B | ESD | 以太网接口 | 浪涌、静电 | SOD323 |
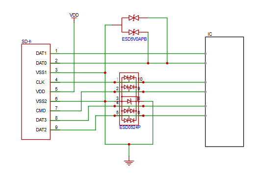
Memory card 接口EMC及可靠性设计
SD卡插槽:
用于扩展存储容量,存放系统文件或数据
TF卡插槽:
部分小型开发板使用TF卡作为存储介质

型号 | 器件类型 | 使用位置 | 作用 | 封装 |
ESD0524P | ESD | SD卡接口 | 浪涌、静电 | DFN2510 |
ESD5V0APB | ESD | SD卡接口 | 浪涌、静电 | SOT23 |
Mic I/O 接口EMC及可靠性设计
音频接口(3.5mm):
支持麦克风输入或扬声器输出
型号 | 器件类型 | 使用位置 | 作用 | 封装 | 特点 |
ESDLC8V0D3B | ESD | 音频接口 | 浪涌、静电 | SOD323 | 方便手工焊接 |
ESDLC5V0D8B | ESD | 音频接口 | 浪涌、静电 | SOD882 | 适合机器贴片 |
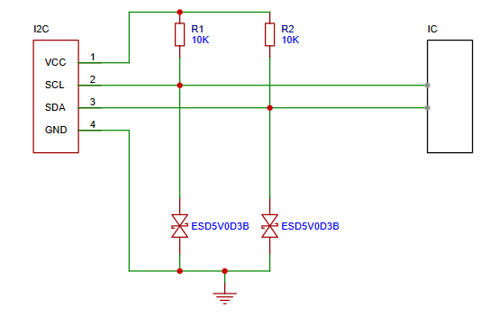
I2C 通用I/O接口EMC及可靠性设计
I2C 接口:
I2C(Inter-Integrated Circuit)接口是一种常见的串行通信协议,广泛用于连接低速到中等速度的传感器、存储器芯片、以及其他外围设备。I2C接口由两个主要的信号线组成:串行数据线(SDA)和串行时钟线(SCL)。
型号 | 器件类型 | 使用位置 | 作用 | 封装 |
ESD5V0D3B | ESD | I2C接口 | 浪涌、静电 | SOD323 |