首页/文章/ 详情

仿"华为"电路?高压直流模块DC-DC驱动电路对比

1小时前浏览24
高压直流模块的DC-DC驱动设计要求:
(1) 开关频率:90kHZ-300kHZ;
(2) 所用功率器件:MOSFET,不能用IGBT;
(3) 占空比范围:PFM 50% duty,PWM 0-95% duty;
(4) 死区时间:200ns左右,依据所选MOSFET的关断延时决定,尽量小;
(5) 驱动电压:正平台电压大于10V;需要驱动负压,-2V或以下。驱动供电电源设计为15V左右。
(6) 采用副边控制,需要隔离驱动,隔离电压:3000kVrms;
(7) 需要MOSFET快速关断电路;
(8) 需要推挽电路增大驱动输出功率;
(9) 需要考虑MOSFET并联时的均流问题;
(10) 需要对之前模块的驱动相关问题进行排查,规避以往驱动电路的问题;
(11) 驱动芯片要求兼容CMOS电平,能直接从DSP侧作为输入;

已有驱动电路分析

当前已有的方案情况:
(1) 整个多路的DC-DC驱动电路只有一路电源供电。通过驱动变压器隔离,1拖2。驱动供电在驱动变压器原边。


(2) 华为336驱动方案,控制侧一路,驱动侧2路,共需3路电源。实际驱动侧采用自举供电的方式,保证一路电源能同时给上下桥供电。驱动变压器为1拖2。实际驱动供电在驱动变压器副边,驱动变压器原边只负责控制和隔离。



(3) 台达样机的驱动方案,需要更多路电源。具体是:控制侧一路电源,驱动侧每个桥臂都有一路单独的隔离电源。驱动变压器原边依旧只负责控制,驱动供电由副边完成。


三种驱动电路对比:

已有的模块    
华为336模块    
台达模块    
驱动变压器绕组数    
3(1拖2)    
3(1拖2)    
3(1拖2)    
驱动供电位置    
驱动变压器原边    
(驱动变压器负责控制和供电)    
驱动变压器副边    
(驱动变压器只负责控制,不负责供电)    
驱动变压器副边    
(驱动变压器只负责控制,不负责供电)    
供电电源    
全部驱动电路总共只有1个电源    
每组上下桥臂共用1个,上桥采用浮驱的方式,共7组(三相LLC)    
每个桥臂单独供电    
是否有驱动快速关断电路    
   
   
   
是否有驱动负压    
   
   
未知    
是否有驱动推挽电路    
   
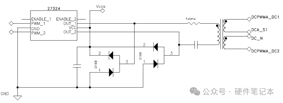
无(驱动芯片UCC27324的两路输出来同时驱动同一路MOSFT,每路最大4A输出电流,共8A驱动电流,驱动功率够,无需推挽)    
   
是否有驱动信号电平转换电路    
有,74HC08    
   
   
驱动变压器原边是否串联电阻    
   
有,1欧    
   
G/S之间的跨接电阻    
4.7k欧    
10k欧    
10k欧    
驱动开通电阻值    
15.1欧(规格书最小驱动电阻为3.3欧,SPW35N60CFD)    
5.9欧(规格书最小驱动电阻1.8欧,IPW65R041CFD)    
未知    

假如将这三种类型的驱动电路分别应用到交错并联LLC的驱动电路上,对比如下:

我司15K模块的方案    
华为336模块的方案    
台达模块的方案    
供电电源数    
1路    
1+4路    
1+8路或1+6路(下桥臂可共用同一路电源)    
驱动芯片数    
4PCS(IXDN604)    
4+8PCS(UCC27324)    
4PCS(UCC27322)    
推挽电路数    
8    
0    
8    
驱动变压器个数    
4    
4    
4    
DSP送出的驱动信号是否需要电平转换    
不需    
不需    
需要,4个电平转换芯片    
成本差异情况    
基准    
相对基准,多了8路驱动芯片和4路电源的成本,少了8个推挽电路的成本。    
相对基准,多了2-4路驱动电源和4个驱动芯片的成本。    
初步判断,在这三种驱动电路里面,已有模块的驱动电路方案成本最低。

已有模块的驱动电路存在的问题

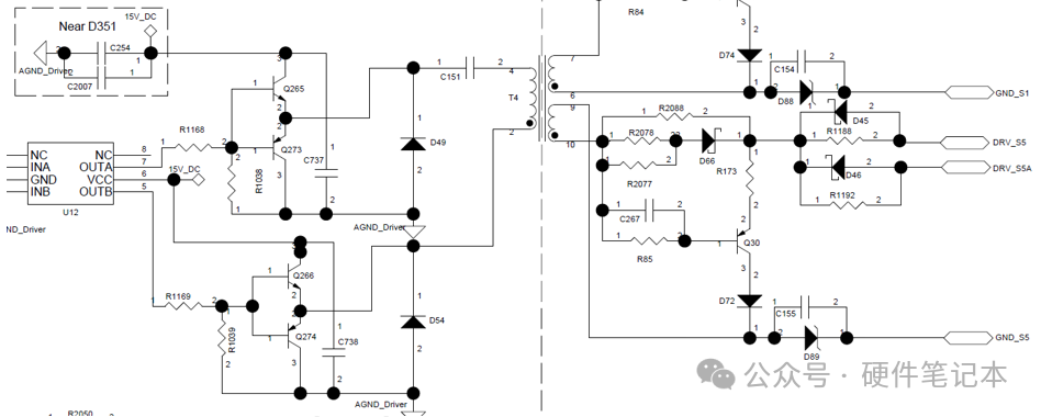
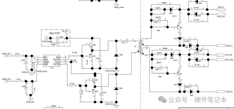
已有模块驱动电路存在一个较大的问题,就是死区时间内,驱动不受控的问题。如下图:


驱动变压器的每个副边都会输出三个电平,正电平,0电平和负电平。在刚从正电平进入0电平时,驱动的快速关断电路动作,MOSFET关断。随后由于驱动电压不断下降,Q30的1、2脚之间的电压也降低至0.7V以下,Q30关断,快速关断电路不起作用。由于驱动变压器原边无能量传递到变压器副边,MOSFET的驱动实际处于不受控状态,其G/S之间就只靠1个无源器件(4.7k的电阻)来将拉低。一般在PFM态下,0电平时间短,一般不会存在问题。但是在PWM态下,0电平时间会变长,驱动不受控时间变长。在有干扰的情况下,通过米勒电容,G/S之间的电容被充电使得驱动电压抬高,模块开通。最严酷的情况,甚至可能导致上下桥直通,模块炸机。

解决该驱动电路问题的方法

解决此驱动电路的这个问题,就是要让MOSFET的驱动侧一直受控。最初想到的可能解决方案有四个:
(1) 考虑其它的隔离方式,比如光耦隔离;
(2) 考虑选用开通门槛电压高的MOSFET或者IGBT;
(3) 驱动变压器改为1拖1的方式,同时保留驱动负压,可保证MOSFET G/S端受控;
(4) 驱动供电电源改为在驱动变压器副边供电,驱动变压器原边只负责控制,类似华为和台达模块的方式;
方案1可行性分析:
此方法理论上可行,但实际无优势。主要原因是:光耦副边同样需要电源供电,会多出N路电源;且光耦一般还存在可靠性、响应延时、隔离电压等级越高价格越贵等问题。采用此种方案无论是成本还是可靠性上都没有优势,因此放弃。
方案2可行性分析:
在我理解看来,已有模块的方案中,在G/S之间挂了一个4.7k电阻的情况下,死区时间内依旧容易出问题的其中一个原因,是因为MOSFET的门槛电压太低,经不起风吹草动。
下面是已有模块所用MOSFET的三家产品的门槛电压情况:
开通门槛电压    
Min    
Typ    
Max    
SPW35N60CFD(英飞凌)    
3    
4    
5    
IPX65R110CFD(英飞凌)    
3.5    
4    
4.5    
STW43NM60ND(ST)    
3    
4    
5    
另外,查了一下常用的富士和东芝MOSFET的开通门槛电压,如下:
富士MOSFET:

东芝MOSFET:

除了英飞凌的部分管子的门槛电压最低为3.5V以外,其它管子最低电压都是3V。需要查看一下15k以往的管子损坏数据,是否最低门槛电压为3.5V的IPX65R110CFD损坏较少。  
但是从驱动电路设计需要能兼容各家管子的角度来看,采用择管子的方式来规避这个问题,不合适。另外,由于开关频率在100K以上,无法用门槛电压高的IGBT。因此,此方案放弃。
方案3可行性分析:
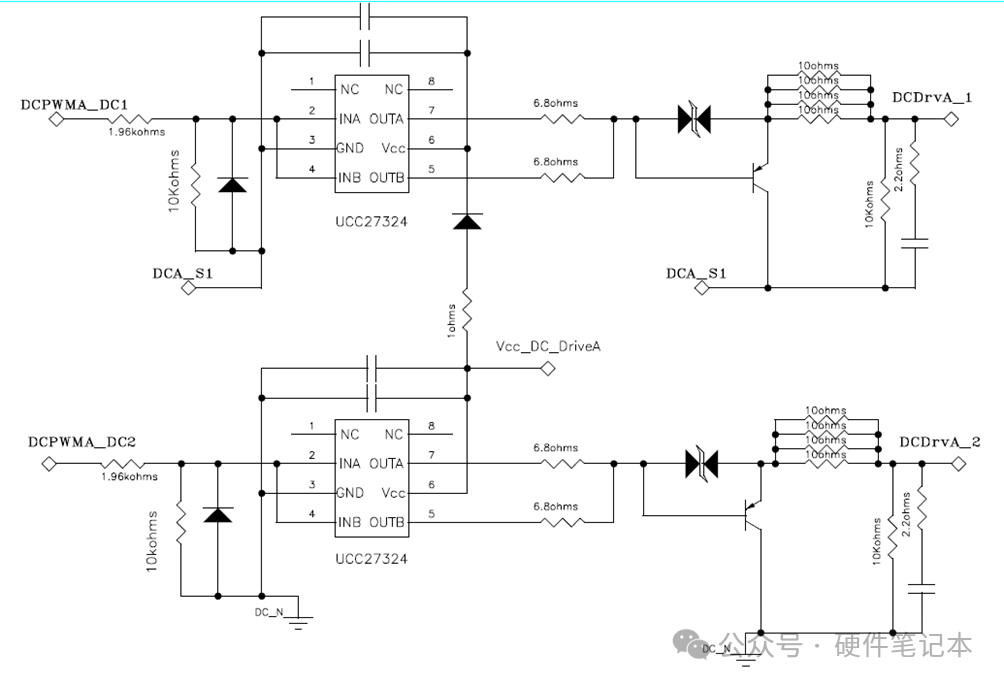
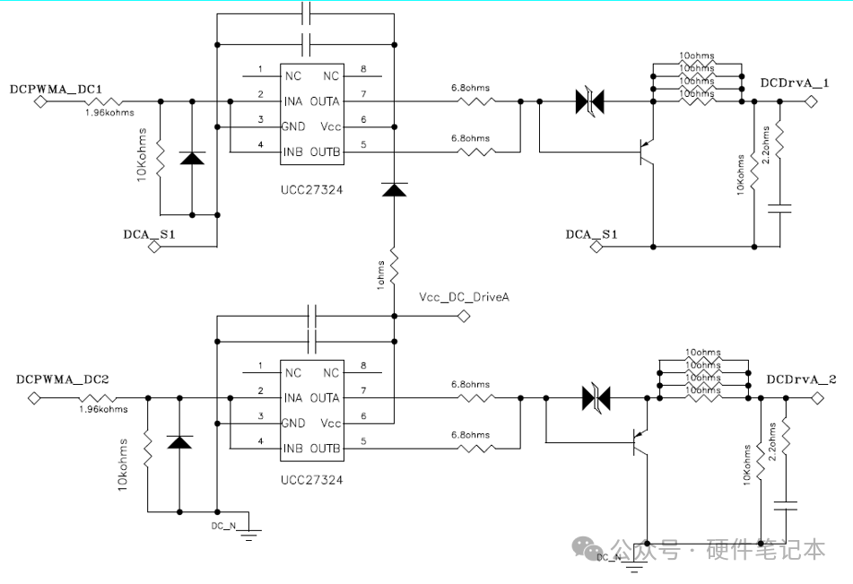
若采用方案3,驱动变压器1拖1,基本的原理图如下:
驱动变压器原边:


驱动变压器副边:


从原理图可见,驱动变压器1拖1,驱动变压器副边输出电平从3个改为了2个,电平稳定,不会出现上面的问题。
方案4可行性分析:
采用华为的驱动电路,也可以解决驱动电路的该问题。

华为模块具体解决该问题的方式,包含了下面几个部分:
(1) 驱动变压器只负责控制和隔离,不负责传递驱动能量;驱动能量从副边再引入电源提供;
(2) 采用上图红圈内的二极管,保证了1拖2时的驱动变压器副边负压在进入驱动芯片前消耗掉,送入驱动芯片的电压只有正驱动电压和0电平(UCC27324的电源电压供电范围为-0.3V到16V)。
(3) 采用上图红圈内的下拉电阻,保证了在死区时间内,能快速的驱动变压器副边杂生电感附带的能量消耗掉,死区时间内保持低电平。采用10k电阻就能搞定的原因,还是因为驱动变压器只传递控制信号而不传递驱动能量,驱动变压器副边杂生电感残存的能量少。
查看UCC27324的datasheet,如下:

低电平的上限为1V,可以满足使用要求。  

成本分析

将方案3和方案4所用器件情况:

方案3    
价格(元)    
方案4    
价格(元)    
价格差(方案3-方案4)(元)    
驱动变压器个数    
8    
3.1*0.7    
4    
3.1*0.7    
8.68    
驱动芯片个数    
4    
1.4*4    
4+8    
1.4*12    
-11.2    
推挽电路个数    
8    
(0.26+0.26)*8    
0    
0    
4.16    
供电电源    
1    
按每一路0.5元算,0.5    
1+4    
按每一路0.5元算,0.5*5    
-2    
自举供电所需二极管和电容    
0    
按每一路0.2元算,0    
4个二极管和4个电容    
按每一路0.2元算,0.8    
-0.8    
综合成本对比    

27.62    

28.78    
-1.16    
从综合成本比对来看,方案3比方案4便宜1.16元,方案3较有优势。
但是,问题在于,方案3需要选用8个驱动变压器,由于驱动变压器为插件器件,需要占用PCB正面的位置。这对于当前非常有限的PCB空间而言,又是一个挑战。
对于方案4,仿照华为电路,总共用了12个驱动芯片,这是其成本最贵的地方。可能的原因,是华为采购27324的价格非常便宜。实际上,副边还采用27324,非常的浪费。
这里将华为模块的优点和台达模块的优点合在一起,即在驱动变压器副边,将27324修改为推挽电路,将每个桥臂单独供电改为华为模块的自举供电,变成方案5。成本对比如下:

方案3    
价格(元)    
方案5    
价格(元)    
价格差(方案3-方案5)(元)    
驱动变压器个数    
8    
3.1*0.7    
4    
3.1*0.7    
8.68    
驱动芯片个数    
4    
1.4*4    
4    
1.4*4    
0    
推挽电路个数    
8    
(0.26+0.26)*8    
8    
(0.26+0.26)*8    
0    
供电电源    
1    
按每一路0.5元算,0.5    
1+4    
按每一路0.5元算,0.5*5    
-2    
自举供电所需二极管和电容    
0    
按每一路0.2元算,0    
4个二极管和4个电容    
按每一路0.2元算,0.8    
-0.8    
综合成本对比    

27.62    

21.74    
5.88    
因此,推荐采用方案5。

推荐驱动电路

从成本和PCB正面空间占用情况考虑,推荐采用方案5,类似华为模块的驱动电路,但是将驱动变压器副边的UCC27324改为推挽电路。

声明:


   
明:文章来源@艾伊电源。本号对所有原创、转载文章的陈述与观点均保持中立,推送文章仅供读者学习和交流。文章、图片等版权归原作者享有,如有侵权,联系删除。 


来源:硬件笔记本
电源电路电子芯片理论控制
著作权归作者所有,欢迎分享,未经许可,不得转载
首次发布时间:2025-11-18
最近编辑:1小时前
硬件笔记本
本科 一点一滴,厚积薄发。
获赞 156粉丝 45文章 584课程 0
点赞
收藏
作者推荐

全球电源管理IC芯片(TOP 80),及厂家介绍

全球电源管理IC芯片(TOP 80),及厂家介绍注:如有遗漏错误之处请指正,联系方式如下:投稿邮箱:ittbank@ittbank.com, ITTBANK客服热线:0755-25839333声明: 声明:文章来源ittbank。本号对所有原创、转载文章的陈述与观点均保持中立,推送文章仅供读者学习和交流。文章、图片等版权归原作者享有,如有侵权,联系删除。 来源:硬件笔记本

未登录
还没有评论
课程
培训
服务
行家
VIP会员 学习计划 福利任务
下载APP
联系我们
帮助与反馈