首页/文章/ 详情

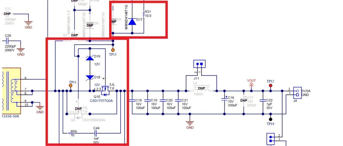
汽车电子DCDC芯片的EMI优化设计

3小时前浏览13

汽车电子DCDC芯片的EMI优化设计


声明:


 
明:文章来源姚XX。本号对所有原创、转载文章的陈述与观点均保持中立,推送文章仅供读者学习和交流。文章、图片等版权归原作者享有,如有侵权,联系删除。

来源:硬件笔记本
电路汽车电子芯片
著作权归作者所有,欢迎分享,未经许可,不得转载
首次发布时间:2025-11-18
最近编辑:3小时前
硬件笔记本
本科 一点一滴,厚积薄发。
获赞 156粉丝 45文章 585课程 0
点赞
收藏
作者推荐

一张原理图,讲透POE设计的那些门道

大家好,今天咱们来聊聊POE的基础知识。另外,我这儿有份干货——一份来自来TI官网的<POE原理图设计检查>指南,里面全是实用的原理图设计知识点。这份资料也是圈里一位朋友分享给我的,今天我借花献佛,转给大家,希望能帮到更多同行。文末附<POE原理图设计检查指南>完整版PDF文档获取方式。01POE基础:让网络线同时传输电力和数据 如果你曾经安装过网络摄像头或者无线AP,应该遇到过这样的困扰:设备需要接电源,但附近没有插座,拉电线又麻烦又影响美观。POE技术就是为了解决这个问题而生的。PoE的全称是Power over Ethernet,中文叫“以太网供电”。简单来说,它就是通过我们平常使用的网线,同时传输数据和电力。最远传输距离能达到100米,完全能满足大多数场景的需求。PoE系统的基本组成:PSE(供电设备):比如支持POE的交换机、路由器,负责给终端设备供电;PD(受电设备):比如网络摄像头、无线AP,接收电力并正常工作。POE的两种供电方式:1、模式A:通过网线中的1、2、3、6这四根线传输电力,同时传输数据;2、模式B:通过4、5、7、8这四根空闲线传输电力。现在的PoE技术已经相当成熟,有国际标准确保不同厂家的设备能够互相兼容。从最早的802.3af标准(POE,最大功率15.4W),到后来的802.3at(POE+,最大功率25.5W),再到最新的802.3bt(POE++,最大功率71.3W),功率越来越大,能支持的设备也越来越多。PoE的供电过程可以分为四个阶段:检测阶段,分级阶段,供电阶段和断开检测。1、检测阶段:供电设备先“试探”一下对面是不是支持PoE的设备,避免把48V电压加到不支持的设备上造成损坏。2、分级阶段:确认是PoE设备后,询问需要多大的功率,便于系统对咱们的电源进行管理。3、供电阶段:PSE和PD成功“握手”并确认功率需求后,稳定的电力供应就开始了。在整个供电过程中,PSE会持续监控每个端口的状态,提供欠压和过流保护,确保连接设备的安全稳定运行。4、断开检测:设备断开后自动停止供电。以上内容就是一些最基础的概念,如果你是初次接触,能建立起一个基本概念就非常好。接下来,我们就来看看更实用的部分——POE PD的原理图设计要点。02POE PD原理图设计要点 接下来我们重点聊聊POE受电设备(PD)的原理图设计。德州仪器的《POE PD原理图审查指南》给出了非常实用的设计指导,我把其中的关键点给大家梳理一下。1、输入电路设计输入电路是POE设计的重中之重,它直接关系到设备能否被正确识别和稳定供电。网络变压器设计:变压器要把数据和电力分开处理;线对连接必须正确:1和2是一对,3和6是一对,4和5是一对,7和8是一对;有的变压器数据侧没有电感,这点要特别注意。Bob-Smith端接:这个设计很关键,如果没有正确端接,POE可能无法 正常检测到设备。具体做法是在每对线上接一个75欧姆电阻和1000pF电容到地。如果设备有金属外壳,就接到外壳地;如果没有,就接到次级地,但这时候输入端要加共模扼流圈。整流桥选择:13W以下的小功率设备,用分立二极管桥就可以,成本低;25W以上的设备,建议用MOS管或者集成方案,因为电流大了,二极管的损耗会很明显;51W以上的设备,基本上必须用MOS管方案了。举个例子,TPS23730EVM-093这个51W的设计就用了混合桥方案。选择整流器件时,一定要确保它能承受最大电流,简单算法就是把计算出来的最大电流乘以2来选择器件规格。输入保护设计:TVS二极管是必须的,推荐用SMAJ58,它的钳位电压在92V左右。为什么是58V?因为PoE IC的VDD_VSS绝对最大电压是100V,98V的钳位电压太接近极限了。VDD和VSS之间还要加0.1μF的旁路电容。输入电容选择:IEEE标准要求输入电容不能超过120nF,否则检测会失败。这点要特别注意,很多人在这里栽跟头。2、DC-DC转换器设计DC-DC转换器把POE输入的44-57V电压转换成设备需要的各种电压,比如12V、5V、3.3V等。输入大容量电容:这个电容负责为DC-DC转换提供足够的能量储备,最好用电解电容,因为需要一定的ESR。容值选择有个参考范围:如果要用陶瓷电容,建议在电容组和RTN之间串一个1欧姆电阻,便于启动。输入滤波器:虽然从标准角度说是可选的,但强烈建议加上。包括VDD-RTN之间的小电容和电感,这能有效减少输入纹波,进而降低输出纹波。VCC电源设计:这是给DC-DC控制器IC供电的电源,不同的IC方案要求不同:TPS2373x系列只需要1μF电容TPS2375x系列(除了23755和23758)需要22μF电容,最好用电解电容对于有源钳位正向拓扑,还需要2.2mH的电感和两个二极管来减少纹波。电流检测:在初级FET的源极要加电流检测电阻,通常小于1欧姆,封装至少1206。还要为斜坡补偿留出位置,通常是一个电阻串联一个电容接到CS引脚。3、次级侧设计次级侧设计很大程度上取决于你用的拓扑结构。二极管反激设计:要确保二极管有足够的电压和电流余量。可以通过变压器匝数比、输出电压和占空比来计算需要的规格。同步反激设计:5V及以下输出常用同步整流;MOSFET的VDS要根据输出电压选择:5V输出用30-40V,12V输出用60-100V;栅极电荷要尽量低。有源钳位正向拓扑:这是最复杂的设计,两个MOS管要精确同步工作。栅极驱动电路特别重要,在12V输出设计中两个MOS管都需要栅极钳位。4、 反馈环路设计反馈环路采用电流控制模式,这样能得到比较好的频率响应特性。基准选择:高于5V的输出用TL4315V及以下用TLV431保护措施:要加真正的保护二极管,不是普通的齐纳二极管;次级侧要加软启动电路(10k电阻+1μF电容);光耦的电流传输比(CTR)要选80%-160%范围的,比如-A档的器件。小结PoE PD设计需要综合考虑很多因素。从输入检测到DC-DC转换,从初级侧到次级侧,每个环节都要精心设计。记住几个关键点:输入电路要严格遵循IEEE标准;变压器尽量用验证过的设计;元器件选择要留足够余量;反馈环路要稳定可靠;布局布线要合理。虽然POE设计有一定难度,但只要按照规范一步步来,参考成熟的设计方案,就能做出稳定可靠的产品。希望这篇文章能帮助大家在POE设计中少走弯路,做出更好的产品!来源:硬件笔记本

未登录
还没有评论
课程
培训
服务
行家
VIP会员 学习计划 福利任务
下载APP
联系我们
帮助与反馈