首页/文章/ 详情

八张图看懂IGBT,附国内IGBT企业

1小时前浏览25
功率半导体是半导体行业的细分领域,虽不像集成电路一样被大众熟知,但其重要性不可忽视。IGBT是功率半导体的一种,作为电子电力装置和系统中的“CPU”,高效节能减排的主力军。



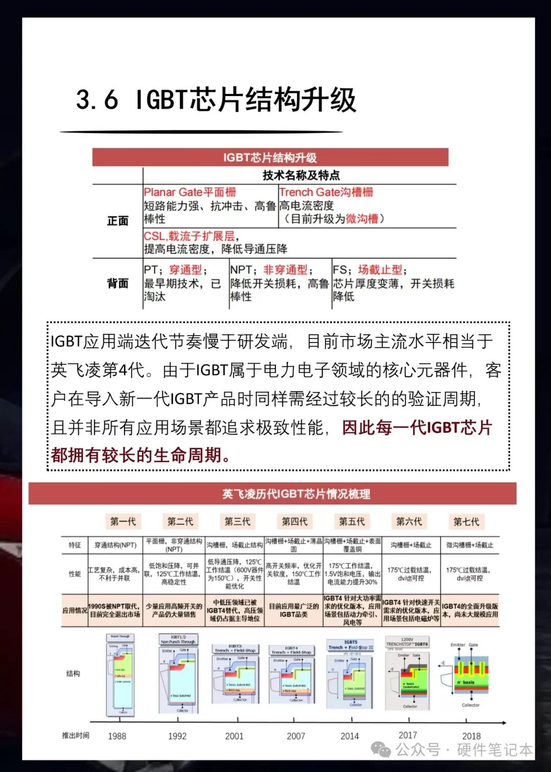
回顾IGBT的技术发展,IGBT主要经历了7代技术及工艺改进。



                           
新能源汽车的成本构成中,最大头当然是动力电池,第二高的就是IGBT。                  

                 
在电动汽车特斯拉Model 3上,提供电源的是,7000节18650电池,这些电池提供400伏直流电,而特斯拉电动车的电机转动必须用交流电,通过改变电机的交流电的频率,来改变电机的转速,从而精准的改变车辆行驶的速度和加速能力。电动汽车3秒可以加速到100公里的强悍起步能力,就是因为交流电机转速启动特别快,这其中的转换主要就是IGBT的功劳。                  

                 
在充电桩上,充电桩从电网上接出来的电流是标准的220伏交流电,而特斯拉电动汽车的电池充电,需要直流电充电,这就需要IGBT将交流电变成直流电,并把电压提高到电动车需要的400伏的电压上,才能给7000节18650电池充电。IGBT的性能直接决定了电动车的充电效率和充电速度。                  

                 
IGBT 门槛较高,长期以来主要由英飞凌、富士电机等垄断,市场竞争方面,英飞凌占据了绝对的领先地位,其模组产品市占率35.6%、分立器件产品市占率 32.5%。不过国内 IGBT 企业也在奋起直追,新参与者也不断涌入。                  

                 
IGBT 新参与者主要分为三类:                  

                 
一是老牌功率器件厂商逐渐向 IGBT 等高端业务扩展业务。                  

                 
二是终端厂商向供应链上游拓展,如比亚迪于 2005 年进入IGBT产业,目前其推出的 IGBT 4.0 产品在电流输出、综合损耗及温度循环寿命等许多关键指标上超越了英飞凌等主流企业的产品,并实现了对外供应;                  

                 
三是新创企业进入IGBT 赛道,如芯聚能半导体于 2019 年 9 月开启 25 亿元的投资项目,目标面向新能源汽车用功率模块。                  

                 
接下来为大家盘点一下国内的IGBT企业:                  

                 
注:名单排名不分先后,不完全统计。                  

                 

                 

1.比亚迪半导体                    


                 
                 

                 
成立时间:2003年
                 
业务模式:IDM业务模式:IDM                  
简介:比亚迪半导体股份有限公司是国内领先的IDM企业,主要从事功率半导体、智能控制IC、智能传感器、光电半导体,半导体制造及服务,覆盖了对光、电、磁等信号的感应、处理及控制, 产品广泛应用于汽车、能源、工业和消费电子等领域,具有广阔的市场前景。                  

                 
比亚迪半导体2007 年建立 IGBT 模块生产线,2009年完成首款车规级IGBT芯片开发,可提供包含裸芯片、单管、功率模块等不同形式的产品。2018 年底发布其自研车规级IGBT 4.0 技术。                  

                 
官网&产品分类:                  
http://www.bydmicro.com/                  
(复 制到浏览器查看)                  

                 

 2.中车时代电气                    


                 
                 

                 
成立时间:2005年                  
业务模式:IDM                  
简介:株洲中车时代电气股份有限公司是中国中车旗下股份制企业公司是我国唯一一家全面掌握晶闸管、整流管、IGCT(集成门极换流晶闸管)、IGBT(绝缘栅双极晶体管)、SiC(碳化硅)器件及功率组件全套技术的厂家,国内唯一自主掌握了高铁动力 IGBT 芯片及模块技术的企业。                  

                 
官网&产品分类:                  
http://www.tec.crrczic.cc/                  
(复 制到浏览器查看)                  

                 


                 

                 

 3.士兰微                   


                 
                 

                 
成立时间:1997年
                 
业务模式:IDM                  
简介:杭州士兰微电子股份有限公司是专业从事集成电路芯片设计以及半导体微电子相关产品生产的高新技术企业。公司成立于1997年9月,总部在中国杭州。                  

                 
士兰微电子建在杭州钱塘新区的集成电路芯片生产线目前实际月产出达到22万片,在小于和等于6英寸的芯片制造产能中排在全球第二位。公司8英寸生产线于2015年开工建设,2017年投产,成为国内第一家拥有8英寸生产线的IDM产品公司,2020年实际月产能达到5~6万片。2018年,公司12英寸特色工艺晶圆生产线及先进化合物半导体器件生产线在厦门开工建设。2020年,士兰化合物半导体生产线正式投产,士兰12英寸芯片生产线开始试产。                  

                 
公司目前的产品和研发投入主要集中在以下三个领域:                  

                 
✅基于士兰芯片生产线高压、高功率、特殊工艺的集成电路、功率模块(IPM/PIM)、功率器件及(各类MCU/专用IC组成的)功率半导体方案                  
MEMS传感器产品、数字音视频和智能语音产品、通用ASIC电路                  
✅光电产品及LED芯片制造和封装(含内外彩屏和LED照明)                  

                 
官网&产品分类:                  
http://www.silan.com.cn/product.html                  
(复 制到浏览器查看)                  



 4.华润微                   


                 
                 

                 
成立时间:1997年
                 
业务模式:IDM                  
简介:公司产品聚焦于功率半导体、智能传感器领域,为客户提供系列化的半导体产品与服务。                  

官网&产品分类:                  
https://www.crmicro.com/                  
(复 制到浏览器查看)                  

                 

 5.扬杰科技                   


                 
成立时间:2006年                  
业务模式:IDM                  
简介:扬州扬杰电子科技股份有限公司是国内少数集半导体分立器件芯片设计制造、器件封装测试、终端销售与服务等产业链垂直一体化(IDM)的厂商。产品线含盖分立器件芯片、整流器件、保护器件、小信号、MOSFET、功率模块、碳化硅等,为客户提供一揽子产品解决方案。                  

                 
于2018年3月控股一条宜兴 6 英寸生产线,目前已开始量产用于电磁炉等小家电的 IGBT 芯片;2018 年公司 IGBT芯片实际产出近 6000 片。                  

                 
官网&产品分类:http://www.21yangjie.com/                  
(复 制 到浏览器查看)                  

                 



 6.华微电子                   


                 
                 

                 
成立时间:1999年                  
业务模式:IDM                  
简介:公司拥有4英寸、5英寸与6英寸等多条功率半导体分立器件及IC芯片生产线,芯片加工能力为每年500万片,封装资源为每年24亿只,模块每年1800万块。                  

公司主要生产功率半导体器件及IC,目前公司已形成IGBT、MOSFET、SCR、SBD、IPM、FRD、BJT等为营销主线的系列产品,产品种类基本覆盖功率半导体器件全部范围,广泛应用于汽车电子、电力电子、光伏逆变、工业控制与LED照明等领域,并不断在新能源汽车、光伏、变频等战略性新兴领域快速拓展。


                 
2019年4月公司募投8英寸生产线项目,重点用于工业传动、消费电子等领域 IGBT芯片的生产。                  

                 
官网&产品分类:http://www.hwdz.com.cn/                  
(复 制到浏览器查看)                  

                 

                 

 7.斯达半导                   


                 
成立时间:2005年
                 
业务模式:模组                  
简介:嘉兴斯达半导体股份有限公司成立于2005年4月,是一家专业从事功率半导体芯片和模块尤其是IGBT芯片和模块研发、生产和销售服务的国家级高新技术企业公司总部位于浙江嘉兴,在上海和欧洲均设有子公司,并在国内和欧洲设有研发中心,是目前国内IGBT领域的领军企业。                  

                 
公司主要产品为功率半导体元器件,包括IGBT、MOSFET、IPM、FRD、SiC等等。公司成功研发出了全系列IGBT芯片、FRD芯片和IGBT模块,实现了进口替代。其中IGBT模块产品超过600种,电压等级涵盖100V~3300V,电流等级涵盖10A~3600A。产品已被成功应用于新能源汽车、变频器、逆变焊机、UPS、光伏/风力发电、SVG、白色家电等领域。                  

                 
根据2020年国际著名研究及咨询机构IHS最新研究报告,嘉兴斯达半导体股份有限公司在全球IGBT模块市场排名第七,是唯一一家进入全球前十的中国企业。                  

                 
官网&产品分类:http://www.powersemi.cc/                  
(复 制到浏览器查看)                  

                 



 8.南京银茂微                   


                 
                 

                 
成立时间:2007年
                 
业务模式:模组                  
简介:南京银茂微电子专注于工业和其他应用的功率IGBT和MOSFET模块产品的设计和制造。                  

                 
通过采用现代化的设备来处理和表征高达3.3kV的电源模块,建立了先进的电源模块制造能力。自2009年以来,已通过ISO9001和ISO14001认证,并且大多数产品还通过了UL认证。能够执行电源模块鉴定测试,例如室内电气和环境寿命测试。于2016年获得TS16949认证。                  

                 
官网&产品分类:                  
http://njs me.com/a/zhongwen/                  
(复 制到浏览器查看)                  

                 

 9.达新半导体                   


                 
成立时间:2013年
                 
业务模式:模组                  
简介:宁波达新半导体有限公司是由海归博士创立的一家中外合资的国家级高新技术企业,公司从事IGBT、MOSFET、FRD等功率半导体芯片与器件的设计、制造和销售,并提供相关的应用解决方案。                  

                 
公司总部位于浙江省余姚市,建有国内领先的测试应用评估中心,中心包括芯片评估、器件测试、应用分析及可靠性等实验室。公司建有一条制造手段先进IGBT模块产线,在上海有芯片设计中心,负责芯片设计和制造管理。公司具备芯片设计、晶圆制造、模块制造及应用的完整IGBT产业链,在IGBT芯片开发,模块制造和产品应用具有自己独特优势。                  

                 
公司在8寸及6寸晶圆制造平台成功开发600V-3300V IGBT芯片产品,芯片电流等级涵盖10A~200A。采用自主IGBT芯片,推出了系列化的满足工业应用、消费电子、新能源的IGBT模块,模块电压涵盖600V~1700V,电流等级涵盖10A ~ 800A。公司IGBT产品可广泛应用于白色家电、逆变焊机、工业变频、感应加热、大功率电源、UPS、新能源汽车、太阳能/风力发电、SVG等领域。                  

                 
官网&产品分类:                  
http://daxin-semi.com/                  
(复 制到浏览器查看)                  

                 

                 

10.江苏宏微                   


                 
                 
成立时间:2006年
                 
业务模式:模组                  
简介:江苏宏微科技股份有限公司是由一批长期在国内外从事电力电子产品研发和生产,具有多种专项技术的科技人员组建的国家重点高新技术企业。是国家高技术产业化示范工程基地,国家IGBT和FRED标准起草单位。                  

                 
业务范围包括:                  

                 
1、设计、研发、生产和销售新型电力半导体芯片、分立器件及模块,如FRED、VDMOS、IGBT芯片、分立器件、标准模块及用户定制模块(CSPM);                  

                 
2、高效节能电力电子装置的模块化设计、制造及系统的解决方案,如动态节能照明电源、开关电源、UPS、逆变及变频装置等。                  

                 
官网&产品分类:http://macmicst.com/                  
(复 制到浏览器查看)                  

                 

                 

11.广东芯聚能                   


                 
成立时间:2018年
                 
业务模式:模组                  
简介:广东芯聚能是一家车规级功率半导体元器件研发、生产和销售的高新技术企业。                  

                 
主营业务包括:面向新能源电动汽车(EV、HEV)主驱动器的核心功率半导体芯片设计、器件与模块产品的研发、生产、销售与服务支持。同时也提供工业、民用级功率半导体相关产品,可广泛应用于变频家电、工业变频器、光伏发电、智能电源装备等领域。                  

                 
官网&产品分类:http://www.accopower.com/                  
(复 制到浏览器查看)                  

                 

                 

12.中芯绍兴                    


                 
                 

                 
成立时间:2018年
                 
业务模式:制造                  
简介:绍兴中芯集成电路制造股份有限公司(中芯绍兴,S MEC)成立于2018年3月, 总部位于浙江绍兴,是一家专注于功率, 传感和传输应用领域,提供特色工艺集成电路芯片及模块封装的代工服务的制造商。                  

                 
技术上,立足于场截止型(Field Stop)IGBT结构,采用业界先进的背面加工工艺,包括背面减薄工艺、离子注入、激光退火及特殊金属沉积工艺。600V~1200V等器件工艺均已实现大规模量产。                  

                 
中芯绍兴自成立以来,聚焦在人工智能、移动通信、车载、工控等领域,通过构建持续研发和产业化能力,努力实现在微机电系统和功率器件制造工艺方面,达到国际一流水平的目标。                  

                 
官网&产品分类:https://cn.s mecs.com/                  
(复 制 到浏览器查看)                  

                 

                 

13.华虹宏力                   


                 
成立时间:2003年
                 
业务模式:制造                  
简介:自建设中国大陆第一条8英寸集成电路生产线起步,目前在上海金桥和张江共有三条8英寸生产线(华虹一、二及三厂),月产能约18万片。华虹宏力工艺技术覆盖1微米至90纳米各节点,其嵌入式非易失性存储器、功率器件、模拟及电源管理和逻辑及射频等差异化工艺平台在全球业界极具竞争力,并拥有多年成功量产汽车电子芯片的经验。                  

                 
官网&产品分类:https://www.huahong.com.cn/                  
(复 制到浏览器查看)                  

                 

                 

14.深圳方正微                    


                 
成立时间:2003年
                 
业务模式:制造                  
简介:深圳方正微电子有限公司(简称“方正微电子”)成立于2003年12月。是一家从事集成电路芯片制造的国家高新技术企业。                  

                 
公司致力于电源管理芯片和新型电力电子器件产业化,持续聚焦智能手机、平板电脑、变频家电、LED照明以及新能源汽车等新兴领域对功率半导体的市场需求,秉持晶圆代工经营模式,专注于为客户提供功率分立器件(如DMOS、IGBT、SBD和FRD)和功率集成电路(如BiCMOS、BCD和HV CMOS)等领域的晶圆制造技术。                  

                 
方正微电子是国内首家实现6英寸碳化硅器件制造的厂商,其开发的13个系列的碳化硅产品已进入商业化应用,性能达到国际先进水平。另外,公司成功开发出使用6英寸硅基氮化镓材料制备的HEMT和SBD器件,耐压超过1200V,性能居国内领先水平。                  

                 
官网&产品分类:                  
http://www.founderic.com/index.aspx                  
(复 制到浏览器查看)                  



15.上海先进                   


                 
成立时间:1988年
                 
业务模式:制造                  
简介:上海先进半导体制造有限公司(简称“上海先进”),于1988年由中荷合资成立为上海飞利浦半导体公司,1995年易名为上海先进半导体制造有限公司,2004年改制为上海先进半导体制造股份有限公司,2019年被上海积塔半导体有限公司吸收合并,改制为上海先进半导体制造有限公司。                  
                   
上海先进位于上海市徐汇区漕河泾新兴技术开发区,是一家大规模集成电路芯片制造公司。目前,公司有5英寸、6英寸、8英寸晶圆生产线,专注于模拟电路、功率器件的制造,8英寸等值晶圆年产能66.4万片                  

                 
官网&产品分类:                  
http://as mcs.com/index.asp                  
(复 制到浏览器查看)                  

                 

16.华润上华                   


                 
                 

                 
业务模式:制造                  
简介:隶属于华润微电子,华润上华拥有两条六英寸代工线和一条八英寸代工线,其六英寸生产线是国内首家开放式晶圆代工厂。以产能计为目前国内最大的六英寸代工企业,月产能逾21万片,工艺线宽在0.5微米以上;八英寸生产线目前月产能已达6.5万片。                  

                 
官网&产品分类:                  
https://www.crmicro.com/cpyfw2/jydg/#                  
(复 制到浏览器查看)                  



17.深圳芯能                   


                 
                 

                 
成立时间:2013年
                 
业务模式:设计                  
简介:深圳芯能半导体技术有限公司(Xiner  芯能半导体)成立于2013年,致力于IGBT芯片、IGBT驱动芯片以及大功率智能功率模块的研发、应用和销售。主要人员都有十多年的行业积累,在国内率先成功量产基于FST工艺的IGBT产品。                  

                 
目前芯能聚焦600V和1200V中小功率IGBT产品,IGBT单管、IPM、IGBT模块和HVIC四个领域都有完善的产品序列,产品性能国内领先。产品广泛应用于工业变频器、伺服驱动器、变频家电、电磁炉、工业电源、逆变焊机等领域;针对中大功率产品,芯能也能提供系统化解决方案:650V/450A和1200V/450A EconoDUAL智能IGBT功率模块、34mm模块、62mm模块等产品均得到终端客户的一致认可。                  

                 
芯能是国内唯一一家同时具备IGBT芯片、IGBT驱动芯片以及大功率智能功率模块设计能力的公司。                  

                 
官网&产品分类:                  
http://www.invsemi.com/index.html                  
(复 制到浏览器查看)                  

                 

                 

18.上海陆芯                   

成立时间:2015年
                 
业务模式:设计                  
简介:上海陆芯电子科技有限公司是一家专注于最新一代功率半导体器件的高科技公司。公司经过不断努力,成功通过 ISO9001:2015质量管理体系认证,拥有自主知识产权和品牌。陆芯公司目前累计拥有17项自主创新专利。                  

                 
陆芯科技具有强劲的工艺开发技术和设计能力,是国内新一代功率半导体技术的领航企业。陆芯科技功率半导体产品包括:最新一代Trench Field-Stop技术的400V 200A~400A系列IGBT、650V 10A~200A系列IGBT、1200V&1350V 15A~100A系列IGBT;500V~900V系列SJMOS、650V&1200V系列功率二极管;650V&1200V系列SiC二极管。                  

                 
陆芯科技的产品(IGBT、SJMOS、SiC)包括芯片、单管和模块,具有以下技术优势:通过优化耐压终端环,实现IGBT高阻断电压,有效减少芯片面积,达到工业级和汽车级可靠性标准;通过控制少子寿命,优化饱和压降和开关速度;实现安全操作区(SOA)和短路电流安全操作区域SCSOA性能最优;改善IGBT有源区元胞设计可靠性,抑制IGBT的闩锁效应;调节背面减薄、注入、退火、背金等工艺;实现60um~180um晶圆厚度的大规模量产。                  

                 
官网&产品分类:                  
http://www.lu-semi.com/                  
(复 制到浏览器查看)                  



19.中科君芯                   


                 
                 
成立时间:2011年
                 
业务模式:设计                  
简介:江苏中科君芯科技有限公司是一家专注于IGBT、FRD等新型电力电子芯片研发的中外合资高科技企业。公司成立于2011年底,依托中国科学院的科研团队和研发平台,结合海内外的技术精英以及专业的市场管理团队共同组建而成。                  

                 
作为国内业界的领军者,君芯科技是国内率先开发出沟槽栅场截止型(Trench FS)技术并真正实现量产的企业。公司推出的IGBT芯片、单管和模块产品从600V至6500V,覆盖了目前主要电压段及电流段,已批量应用于感应加热、逆变焊机、工业变频、新能源等领域,并得到客户的广泛认可。                  

                 
君芯科技独创的DCS技术将应用于最新的汽车级IGBT芯片中。                  

                 
官网&产品分类:                  
http://www.cas-junshine.com/index.htm                  
(复 制到浏览器查看)                  

20.无锡新洁能                   


                 
成立时间:2009年
                 
业务模式:设计                  
简介:无锡新洁能专业从事半导体功率器件的研发与销售。目前公司主要产品包括:12V~200V沟槽型功率MOSFET(N沟道和P沟道)、30V~300V屏蔽栅功率MOSFET(N沟道和P沟道)、500V~900V超结功率MOSFET、600V~1350V沟槽栅场截止型IGBT,相关核心技术已获得多项专利授权,四大系列产品均获得江苏省高新技术产品认定。                  

                 
官网&产品分类:                  
http://www.ncepower.com/index.aspx                  
(复 制到浏览器查看)                  

                 

21.科达半导体                   


                 
成立时间:2007年
                 
业务模式:设计                  
简介:科达半导体有限公司主要从事IGBT、FRD、MOSFET等新型功率半导体器件( 电力电子器件)的设计、生产和销售。公司拥有国内一流的设计研发团队,所设计研发的IGBT及FRD产品国内先进。公司拥有省级设计中心,省级功率半导体工程中心,并配有功能齐全的性能测试实验室和可靠性实验室。公司产品广泛应用于电磁炉、小功率变频器、逆变焊机、无刷马达控制器、UPS、开关电源、液晶电视及显示器、太阳能应用等领域。                  

                 
官网&产品分类:                  
http://www.kedasemi.com/                  
(复 制到浏览器查看)                  

                 

 22.西安芯派                   


                 
                 
成立时间:2008年
                 
业务模式:设计                  
简介:西安芯派电子科技有限公司(简称芯派科技)成立于2008年,是一家集研发、生产和销售为一体的高新技术企业,产品包含:中大功率场效应管(MOSFET,低压至高压全系列产品)、绝缘栅双极型晶体管(IGBT)、二极管(含快速恢复二极管及肖特基二极管)、桥堆以及电源管理IC等。                  

                 
官网&产品分类:                  
http://www.semipower.com.cn/Home/Index                  
(复 制到浏览器查看)                  

                 



 23.无锡紫光微                   


                 
业务模式:设计                  
简介:无锡紫光微电子有限公司是由紫光同芯微电子有限公司投资的一家高新技术企业,是一家专注于先进半导体功率器件和集成电路的设计研发、芯片加工、封装测试及产品销售的集成电路设计企业。                  

                 
公司的团队是由一批在国内外著名半导体公司工作多年的具有丰富产品设计、经营管理经验的成员组成。公司开发和生产的SJ MOSFET、DT MOSFET、HV VDMOS、IGBT、IGTO、Half Bridge Gate Driver等先进半导体功率器件以及相关的电源管理集成电路等产品广泛应用于节能、绿色照明、风力发电、智能电网、混合动力\电动汽车、仪器仪表、消费电子等领域。                  

                 
官网&产品分类:                  
http://tsinghuaicwx.com/index.asp                  
(复 制到浏览器查看)                  

                 
           


来源:硬件笔记本
电源电路半导体通用汽车电力电子新能源UM电机CST材料DCSMEMS控制工厂人工智能
著作权归作者所有,欢迎分享,未经许可,不得转载
首次发布时间:2025-11-18
最近编辑:1小时前
硬件笔记本
本科 一点一滴,厚积薄发。
获赞 156粉丝 45文章 585课程 0
点赞
收藏
作者推荐

TDK的专家用一篇漫画把电容讲清楚了

TDK的专家用一篇漫画把电容讲清楚了声明: 声明:文章来源TDK。本号对所有原创、转载文章的陈述与观点均保持中立,推送文章仅供读者学习和交流。文章、图片等版权归原作者享有,如有侵权,联系删除。 来源:硬件笔记本

未登录
还没有评论
课程
培训
服务
行家
VIP会员 学习计划 福利任务
下载APP
联系我们
帮助与反馈