本篇博文将从省钱省心的TVS管和可靠高效电路设计两个方法介绍如何快速设计过压保护电路。
TVS(Transient Voltage Suppressors),即瞬态电压抑制器,也被称为雪崩击穿二极管,是一种二极管形式的高效能保护器件。

1.1、TVS管特性
TVS管有单向与双向之分,单向TVS管一般应用于直流供电电路,双向TVS管应用于电压交变的电路。
例如,单向TVS管应用于直流电路时,如下图所示。当电路正常工作时,TVS 处于截止状态(高阻态),不影响电路正常工作。当电路出现异常过电压并达到TVS(雪崩)击穿电压时,TVS 迅速由高电阻状态突变为低电阻状态,泄放由异常过电压导致的瞬时过电流到地,同时把异常过电压钳制在较低的水平,从而保护后级电路免遭异常过电压的损坏。当异常过电压消失后,TVS 阻值又恢复为高阻态。

TVS工作原理
选用TVS管有以下几点重要参数:

选用TVS管关键指标
(1) Vrwm截止电压
TVS 的最高工作电压,可连续施加而不引起TVS劣化或损坏的最高工作峰值电压或直流峰值电压。对于交流电压,用最高工作电压有效值表示,在 Vrwm下,TVS 认为是不工作的,即是不导通的。电路设计时最高工作电压必须小于Vrwm,否则将会导致TVS动作导致电路异常。
(2) IR漏电流
漏电流,也称待机电流。在规定温度和最高工作电压条件下,流过 TVS 的最大电流。TVS的漏电流一般是在截止电压下测量,对于某一型号 TVS, IR 应在规定值范围内。对 TVS两端施加电压值为Vrwm,从电流表中读出的电流值即为TVS的漏电流IR 。对于同功率和同电压的 TVS,在Vrwm≤10V 时,双向TVS 漏电流是单向 TVS 漏电流的 2 倍。对于一些模拟端口,漏电流会影响AD的采样值,所以TVS的漏电流越小越好。
(3) VBR击穿电压
击穿电压,指在 V-I 特性曲线上,在规定的脉冲直流电流It或接近发生雪崩的电流条件下测得 TVS 两端的电压。测试的电流It一般选取10mA左右,施加的电流的时间不应超过400ms,以免损坏器件,VBR MIN 和 VBR MAX 是 TVS 击穿电压的一个偏差,一般 TVS 为±5%的偏差。测量时,VBR 落在VBR MIN和VBR MAX之间视为合格品。
(4) IPP峰值脉冲电流 ,VC钳位电压
峰值脉冲电流,给定脉冲电流波形的峰值。TVS一般选用 10/1000μs 电流波形。钳位电压,施加规定波形的峰值脉冲电流 I PP 时,TVS 两端测得的峰值电压。IPP及VC是衡量 TVS 在电路保护中抵抗浪涌脉冲电流及限制电压能力的参数,这两个参数是相互联系的。对于 TVS 在防雷保护电路中的钳位特性,可以参考VC这个参数。对于相同型号TVS,IPP越大,耐脉冲电流冲击能力越强,若在IPP相同下的VC越小,说明TVS的钳位特性越好。
(5) 结电容Cj
结电容是TVS中的寄生电容,在高速IO端口保护需要重点关注,过大的结电容可能会影响信号的质量。
1.2、TVS管选型
选用TVS管,有三个要点需要注意:
电压合适能保护后级电路;
引入的TVS的结电容不能影响电路;
TVS功率余量充足,满足测试标准,且不能比保险管先挂。
选型的过程可以按照以下的思路步骤进行:
选择TVS最高工作电压Vrmw;
选择TVS钳位电压VC;
选择TVS的功率;
评估漏电流Ir的影响;
评估结电容的影响。
具体说明如下所示:
(1) 选择TVS最高工作电压Vrmw
在电路正常工作情况下,TVS应该是不工作的,即处于截止状态,所以 TVS 的截止电压应大于被保护电路的最高工作电压。这样才能保证 TVS 在电路正常工作下不会影响电路工作。但是 TVS 的工作电压高低也决定了 TVS 钳位电压的高低,在截止电压大于线路正常工作电压的情况下,TVS 工作电压也不能选取的过高,如果太高,钳位电压也会较高,所以在选择 Vrwm 时,要综合考虑被保护电路的工作电压及后级电路的承受能力。要求Vrwm要大于工作电压,否则工作电压大于Vrwm会导致TVS反向漏电流增大,接近导通,或者雪崩击穿,影响正常电路工作。
Vrwm可以参考以下的公式:
Vrwm≈1.1~1.2*VCC(其中VCC为电路的最高工作电压)
(2) 选择TVS钳位电压VC
TVS 钳位电压应小于后级被保护电路最大可承受的瞬态安全电压,VC与TVS的雪崩击穿电压及IPP都成正比。对于同一功率等级的 TVS,其击穿电压越高VC也越高,所选TVS的最大箝位电压VC不能大于被防护电路可以承受的最大电压。否则,当TVS钳在VC时会对电路造成损坏。
Vc可以参考以下的公式:
VC<Vmax(其中Vmax为电路能承受的最高电压)
(3) 选择TVS的功率Pppm(或者Ipp)
TVS产品的额定瞬态功率应大于电路中可能出现的最大瞬态浪涌功率,理论上,TVS的功率越大越好,能够承受更多的冲击能量和次数,但是功率越高,TVS的封装越大,价钱也越高,所以,TVS的功率满足要求即可。对于不同功率等级的 TVS,相同电压规格的 TVS 其 V C 值是一样的,只是 I PP 不同。故 Pppm 与 Ippm成正比,Ippm 越大,Pppm 也越大。对于某一电路 ,有对应的测试要求,设实际电路中的最大测试电流为 Iactual ,则 Iactual 可估算为:
Iactual=Uactual/Ri(Uactual为测试电压,Ri为测试内阻)
TVS 要通过测试,故实际电路中要求 10/1000μs 波形下 TVS 的最小功率 P actual 为:-------其中di/dt为波形转换系数,如实际测试波形为其他波形,如 8/20μs波形,建议di/dt取,如测试波形为 10/1000μs,取,实际选型中,TVS 应留有一定的裕量,TVS 的功率PPMP 选择应遵循Pppm>Pactual。
(4) 根据所选的TVS的结电容和漏电流评估影响
若TVS 用在高速IO端口防护、模拟信号采样、低功耗设备场合,就需要考虑结电容和漏电流的影响,两则的参数越小越好。
选型举例
例如:电路的正常工作电压VCC是24V,最高工作电压Vmax是26V,后级电路可承受的最高瞬态电压为50V,实验的测试波形为 8/20μs波形,测试电压500V,测试电源内阻及PPTC的静态电阻合计为2Ω。根据上述信息选择合适的TVS。

(1) 选择TVS最高工作电压
Vrmw≈1.1~1.2*VCC=26~28V
(2) 选择选择TVS钳位电压
VC<Vmax=50V
(3) 计算实际测试波形功率:
Pact=50*(500/3)*1/2=4166W
根据计算结果,可以选用5.0SMDJ26A这个TVS,由于这个TVS用在电源端口,结电容和漏电流可根据具体实际电路选用。

5.0SMDJ26A TVS关键参数
1.3、实际电路应用
当设备的端口的工作电压超过了TVS的最高击穿电压(VBR MAX),TVS可以看成一个低阻抗的电阻,流过的电流非常大,电阻不断发热,如果没有其他措施,这个TVS很快就会挂掉,失效的TVS大概率变成了开路,后级的电路仍然处于没有保护之中。所以最好在TVS前面加一个保险管,在TVS挂掉前,保险管先失效断路,就可以保护TVS和后级电路,如果换成自恢复保险管,故障排除后就可以自行恢复正常工作。

TVS用于防止过压保护的工作原理
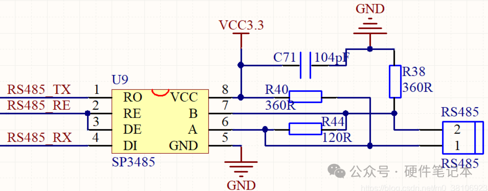
如下图所示是RS485的过压保护电路,RS485芯片的工作电压一般是5V,能够承受的极限电压一般是12V。通常设备的工作电压一般是12V或者24V,如果误将24V电源电压接到RS485A-B线上且没有过压保护,大概率RS485芯片会物理损坏。TVS管专门用于瞬间过压保护,无法应付长时间的过压,不到0.5STVS就会因过热烧毁,后级电路就会失去保护。

如果在TVS的前面增加自恢复PTC,且PTC的跳闸时间足够短,并且TVS的钳位电压Vc<电路最高工作电压VCC,在TVS烧毁之前PTC跳闸,就可以实现后级电路的保护。

TVS管和自恢复PPTC配合使用时的计算思路过程如下所示:
(1) 保护实现的前提条件
当外加电压达到TVS的击穿电压时,TVS开始导通,阻抗变低,流过的电流不断增大。随着电流的不断增大,PPTC的阻抗不断增大,不断发热,最终PPTC变成断路失效,整个后级电路得以保护。所以要实现电路保护,需要2个前提:
TVS的功率足够大,大到可以坚持到PPTC断路;
PPTC的动作时间要足够小,小到要在TVS失效前动作。
(2) PPTC选型
用于过压保护时,PPTC的选型需要满足以下几个条件:
持续电流Ihold>电路最大工作电流 Iwork;
最大动作时间Trip越短越好,如 SMD1812B020TF,当通过 PPTC 的电流为 8A 时,PPTC 的动作时间应不大于 0.02s;
最大过载电流Imax,工作温度范围内 PPTC不能超过的电流值,超过PPTC很大概率会永久性损坏;
最大工作电压Vmax,工作温度范围内PPTC不能超过的最大工作电压值,超过PPTC很大概率会永久性损坏。
(3) TVS选型
TVS的选型要求如下:
参照:上述1.2、TVS管选型小节;
计算TVS可承受最大的热量Qtvs=P*t=P/1000(规格书给出的一般是1000uS下的功率,除以1000是转换为单位S)。
计算所选的TVS实际的工作热量:
Qact=Vc*Itrip*Tptc(Vc:TVS的钳位电压;Itrip:PTC保险的跳闸电流;Tptc:跳闸电流下的跳闸时间。)
TVS的可承受热量实际选型Qtvs>理论计算Qact;
电路设计举例
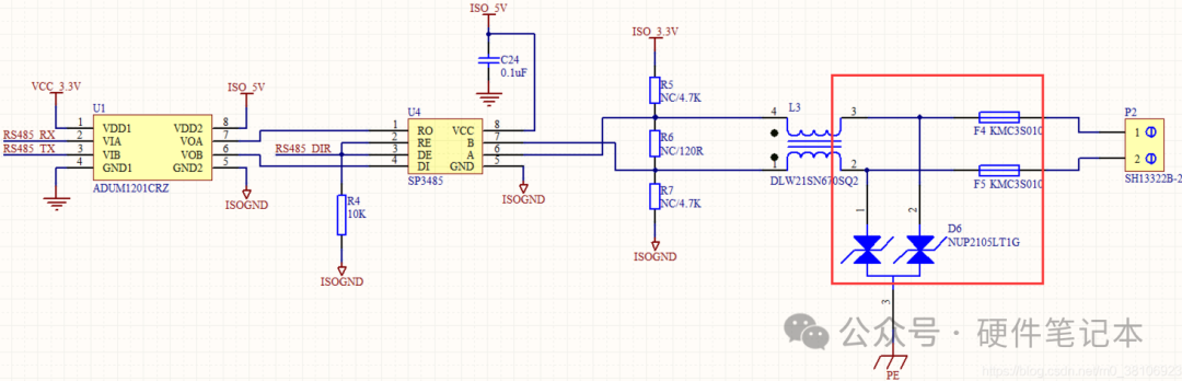
如下图所示,PTC和TVS配合用于RS485过压保护,设备的供电电压是24V,RS485芯片选用MAX488,正常工作电压5V,最高可承受12V,正常工作电流<1mA,选择合适的PTC和TVS。

PTC和TVS配合用于RS485保护
(1) PTC选型
由于RS485的工作电流非常小,PTC电流选择最小的即可,关键参数是跳闸时间Trip,Trip越小越好,越小跳闸时间越短,对TVS的功率要求越低,封装越小,成本越低。经过选型,SMD1812B020TF电流和电压满足要求,跳闸时间Trip是最短的,为0.02S。

(2) TVS选型:
TVS电压选型
由于RS485的工作电压VCC为5V,极限电压为12V,因此TVS的工作电压Vrwm≥5V,钳位电压≤12V;可以预选SMBJ5.0A。Vrwm=5V,Vc=9.2V。

TVS的功率选型
a. 估算实际TVS需要承受的热量
假设TVS工作在最大钳位电压,流过的电流为保险管的跳闸电流:
Qact=P*t=U*I*t=Vc*I trip*Tptc=9.2V*8*0.02S=1.472J
b. 估算实际TVS的实际功率
由于厂家给出的TVS测试的功率都是在1us的脉冲宽度下测量的,因此需要将上述的估算的热量折算为1uS时对应的TVS的功率。
Ptvs>Qact/1us=1.472J/1us=1472W
换算成峰值电流为:Ipp=P/Vc=1472W/9.2V=160A
因此,最终TVS选择Vc=9.2V,Ipp=163的SMCJ5.0A。

有的朋友认为上述的计算过程没有降额,实际上上述的计算过程基本都是按照极端的情况,忽略了PTC随着温度升高的电阻指数型增加,PTC上的电阻会分担很大一部分电压,到后期PTC濒临断路,TVS的承受压降几乎为零。因此不但不用降额,甚至TVS的功率可以选择乘以实际计算的0.5~0.8系数。
1.4、总结
TVS用于过压保护存在两个局限性:小信号和低速。
(1) 小信号问题
小信号比较好理解,我们电路用的是正常电流0.2A的PTC,但是选用的是160A的TVS,比例接近800倍,不可想象,如果用一个2A的PTC电源端口,TVS的功率需要超过15KW,售价接近10元,这个成本几乎是没人能接受的。
由于PTC是自恢复,故障去除后又可以正常工作,避免了频繁更换的烦恼,但是PTC的跳闸时间较长,同等是0.2A的玻封保险管,电路达到8A的时候,几乎是10ms以内就可以跳闸,而PTC最短是200ms,这就导致了TVS的功率必须选得更大,以坚持到PTC跳闸(PTC要比TVS先失效才能起保护作用)。
(2) 低速的问题
一般的TVS的结电容为几十pF到数百pF,同功率等级,TVS电压越低,结电容越大,在小信号端口使用的功率TVS,除非是低电容的TVS,常规的功率TVS结电容都会在几十pF,因此小信号的速率不能过高,最好不要超过1Mbps。
(3) 精确度问题
上文提到的计算过程基本都是估算的,这是因为TVS和PTC属于电压和电流敏感型器件,失效模式都是热失效,细心的朋友会发现,厂家的TVS手册提供的电压、电流、温度等关系,都是给出一个大概的曲线图,都没有给出精确的计算公式。
本文计算时虽然使用了精确的公式,但是都是极端情况下的,实际选用的TVS可以比计算值乘以系数0.5~0.8问题都不大,具体以实物测试为准。例如上例计算选择160A的TVS,实测使用100A的也能满足要求。
2、可靠高效电路
简单的过压保护电路一般加个TVS可以实现,当外部有瞬间高能量冲击时候它能够把这股能量抑制下来,虽然功率高,上千W都可以,但是维持抑制的时间很短很短,万一器件损坏或者长时间工作电压高于正常工作电压的时候,就力不从心了。
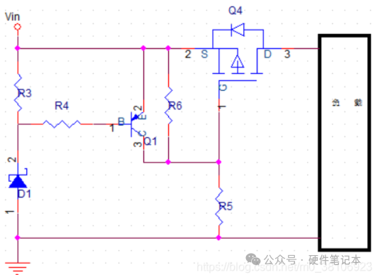
所以最好的办法是设计一个智能电路了,如下所示:

Vin正常输入电压时,稳压管没有反向击穿,R3,R4电流基本为0。PNP三极管的Vbe=0,即PNP三极管不导通。PMOS管Q4的Vgs由电阻R5,R6分压决定,PMOS管导通,即电源正常工作。
当Vin输入大于正常输入电压,此时Vin>Vbr,稳压管被击穿,其上电压为Vbr。PNP三极管Q1导通,VCE≈0,即PMOS管的Vgs≈0,PMOS管不导通,电路断路,即实现了过压保护。
若精度要求高,当然也可选用电压检测IC,实现电压监测。
声明: