首页/文章/ 详情

【HyperWork 2025】:压力管道的连接垫片密封性能分析

3天前浏览23



一、分析背景与核心判定标准

之前有客户咨询过,想知道多大的预紧力能满足密封需求,想着写下这篇文章。本分析以含螺栓连接及垫片的管道结构为研究对象,因管道具备圆周对称性,为显著降低计算量,实际建模时仅选取1/3管道模型开展分析。核心目标是通过CAE仿真评估垫片密封状态,判定标准为:当垫片压力大于预设的泄漏压力时,密封状态指标值输出为1(密封有效);当垫片压力小于或等于泄漏压力时,指标值输出为0(存在泄漏)。

二、模型导入与几何简化

  1. 1. 首先导入完整管道三维模型,
     
    利用其圆周对称特性,确定以1/3模型作为分析对象,而非全尺寸模型,从源头减少网格数量与计算成本。  
  2. 2. 通过split功能对完整模型进行几何切割,精确保留1/3模型部分,确保切割截面与管道对称面完全重合,为后续网格划分与约束施加奠定基础。

三、网格划分策略与生成

  1. 1. 以1/3模型的对称截面为基准面,开展网格划分工作。针对该模型特性,设计两种切割策略,以平衡计算精度与效率:
    • • 策略一:管面旋转与法兰面偏置;

    •  
    • • 策略二:整体旋转,孔位置采用偏置;

    •  
  1. 4. 本案例选定的网格策略2⃣️,通过“旋转+偏置”组合操作生成1/3模型的完整网格:先以对称轴线为中心旋转截面网格,再将孔附近网格删除,通过offset功能创建。

四、垫片与螺栓建模

(一)垫片网格创建与属性定义

  1. 1. 定位管道连接面的垫片凹槽,复 制凹槽上边缘的节点,将两组节点沿垂直于连接面方向向中间偏移预设距离(即垫片厚度),形成垫片的初底部节点。

  2.  
     
     
  1. 2. 通过“align”功能将偏移后的节点框架投影至管道上连接平面,修正节点位置以贴合实际接触形态,随后选取投影后的节点生成垫片单元。

  2.  

  3.  
  4. 3. 以对称轴线为中心旋转垫片单元,生成1/3模型对应的垫片网格,确保垫片与管道凹槽完全匹配,在通过选择功能生成垫片网格。
  5.  

     
  1. 4. 定义垫片材料属性(输入弹性模量、泊松比、压缩回弹曲线等参数)与单元属性,并将属性赋予垫片网格。
  2.  
     

     

(二)螺栓建模与属性定义

  1. 1. 建立实体螺栓网格模型,螺栓尺寸与位置匹配管道螺栓孔,确保螺栓杆穿过管道法兰孔、垫片孔,螺栓头部贴合管道法兰上下表面,绘制基础网格面。

  2.  
  3. 2. 对实体螺栓划分网格,
    采用结构化网格,通过offset逐级拉伸网格,并赋予螺栓材料属性。  

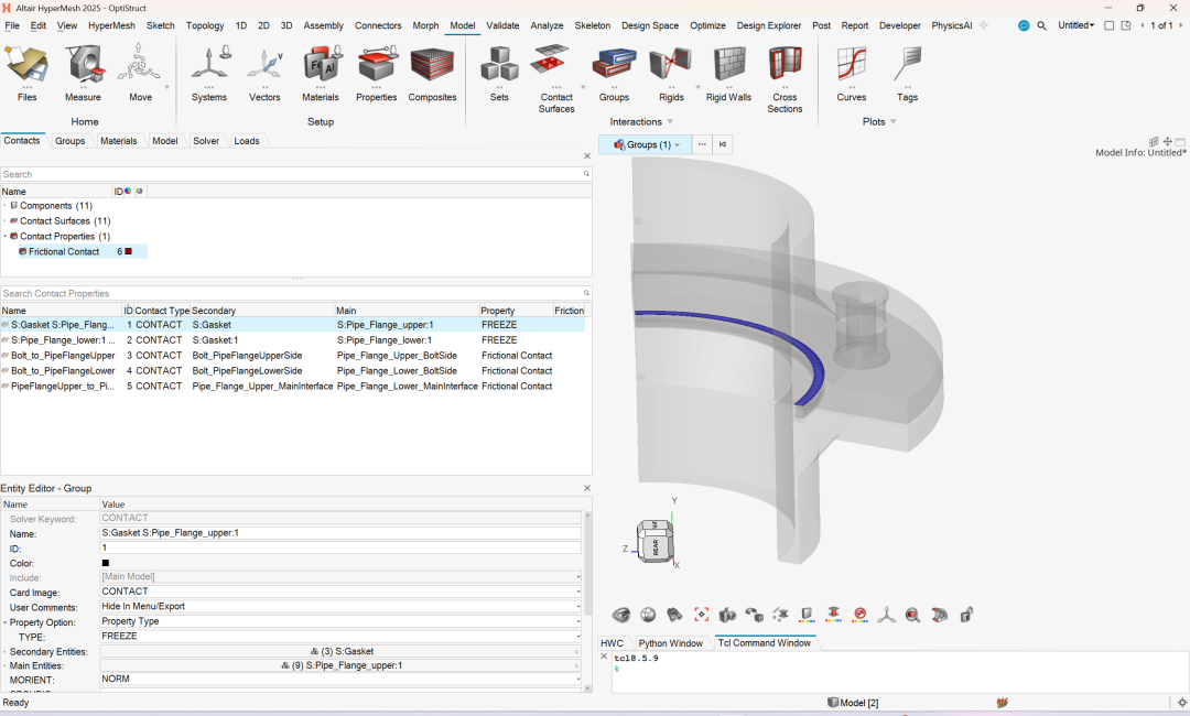
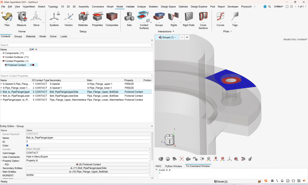
(一)接触对创建

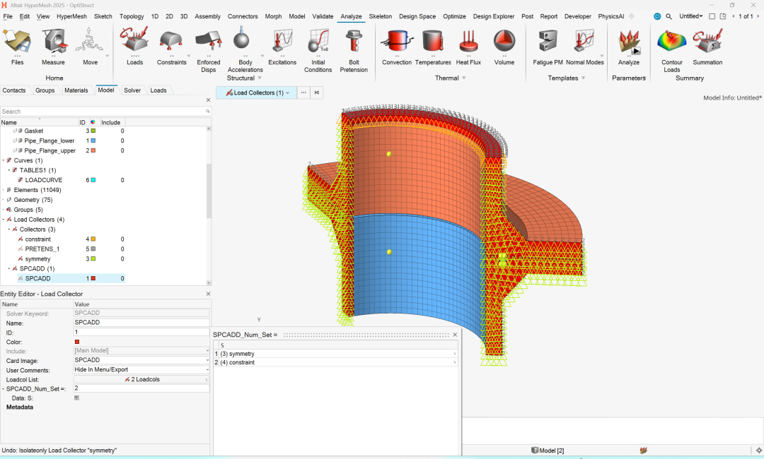
为模拟实际装配中的相互作用,共创建5处关键接触对,并定义接触属性:

(二)边界约束

针对1/3模型的对称特性,需要创建圆柱坐标系,在两个对称截面施加约束:限制截面节点沿垂直于对称面方向的平移自由度,保留沿对称面内的自由度,模拟全尺寸模型的约束状态,避免模型在分析中发生非预期变形。

六、载荷施加与分析工况设置

(一)载荷施加

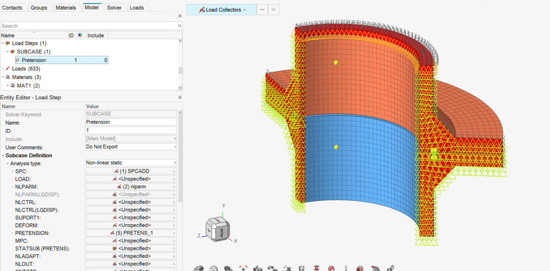
  1. 1. 螺栓预紧力施加:在螺栓杆端部施加轴向预紧力,通过“预紧力”功能模拟螺栓拧紧过程,使垫片初步压缩。
  1. 2. 底部与对称面约束施加:

  2.  
     
     

     

(二)分析工况与参数设置

  1. 1. 创建非线性参数卡片:

  2.  
  3. 2. 定义非线性分析工况:

  4.  
  1. 3. 创建输出卡片:指定输出内容,包括垫片接触压力分布、应力、管道变形量便于后续结果提取与分析。

  2.  
     
     

七、计算执行与结果输出

提交CAE分析任务,软件将根据设置的工况、参数自动完成非线性求解。计算完成后,提取关键结果:


     


    来源:TodayCAEer
    非线性材料螺栓装配管道
    著作权归作者所有,欢迎分享,未经许可,不得转载
    首次发布时间:2025-10-26
    最近编辑:3天前
    TodayCAEer
    本科 签名征集中
    获赞 54粉丝 152文章 512课程 2
    点赞
    收藏
    作者推荐
    未登录
    还没有评论
    课程
    培训
    服务
    行家
    VIP会员 学习计划 福利任务
    下载APP
    联系我们
    帮助与反馈