以前某个项目是关于新能源电池包仿真项目,完成20个工况的动图制作平均需要6.8小时,其中纯手动操作时间占比高达75%。并且人工操作还会导致参数不一致。
我们此前发布了,针对每个page下的每个Windows的结果进行静态图片截取,HyperWork教程合集,详见6.10章节文章。
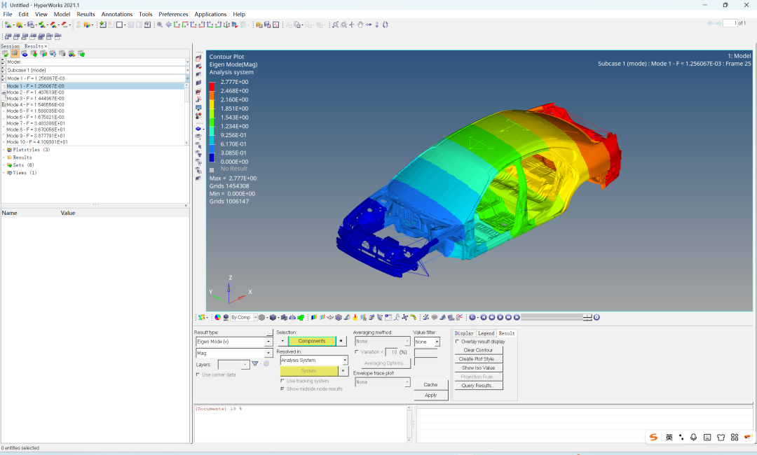
今天分享动态图片截取插件,直接运行即可,会遍历当前Subcase下,当前云图结果的。提取不同时间步的云图结果,提取完成后自动打开存放文件夹。可以根据实际需求应用不同云图结果,或者显示最大最小值等设置,程序只会切换时刻。
