几种常见的端接方式及其影响
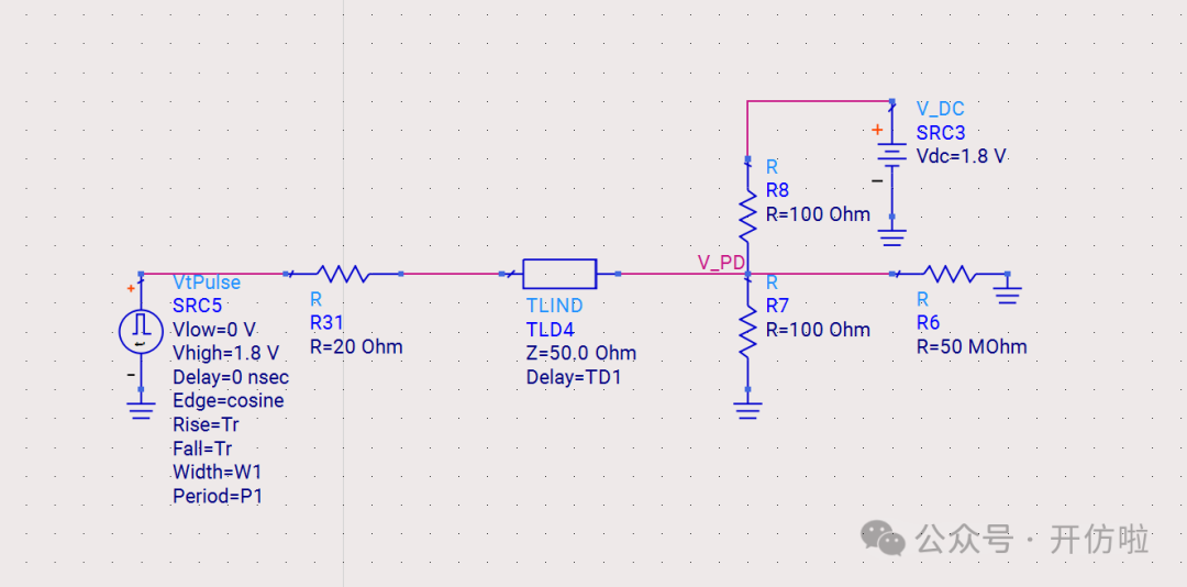
在信号完整性中信号反射普遍存在,而端接正式针对于信号反射的一种处理方式。常见的端接方式有源端端接、末端并联端接、戴维南端接、RC端接。我们以100MHz时钟信号为例,在未使用端接时的拓扑结构和仿真波形如下:可以看到信号波形明显有改善,这是因为信号反射到源端之后,有50 ohm端接,不再反射;但是在实际链路中,端接电阻不会在最源端这么理想的位置,我们在端接电阻前边加一个传输线,再来看端接效果,下面分别是添加了100ps、200ps延时后的拓扑图和波形图:可以看到,端接电阻到源端有一定距离时,端接效果就会变差。我们同样看一下端接电阻到末端的距离对端接效果的影响:可见并联端接的位置同样有很大影响,越靠近末端越好;戴维南端接同样有很好的效果,需要注意波形的整体 位置有一个直流偏移;通过上述仿真可以看到RC端接中的电容值有一定影响,在5nF以后波形基本趋于稳定,建议选择几十nF~一两百nF即可。所以对于一些对波形质量要求比较高的信号,建议选择合适的端接,并且注意端接电阻的位置;
著作权归作者所有,欢迎分享,未经许可,不得转载
首次发布时间:2025-08-09
最近编辑:2月前
作者推荐
