案例分享|地弹现象导致DCDC电源芯片工作不正常
很多读者都应该听过地弹,但是实际遇到的地弹的问题应该很少。本案例就是一个DCDC电源芯片的案例。1. 问题描述
如下图1 ,产品其中一个供电是12V转3.3V的电路,产品发货50K左右以后,大约有1%的产品无法启动,经过解耦定位,问题出在下图中的电源芯片。
2. 原因分析
经过最终的分析,问题最终定位在与PCB的布局和布线有关,其中涉及一个重要容易忽略的技术:地弹。如下图,左图是芯片内部的原理框图,右图是实际PCB中的布局图,在高频开关电源中,提供能量来源的有两个器件:输入电容Cvin和电感Lbuck;(1)当高端开关闭合,低端开关断开时,电流的路径如红色箭头所示;(2)当高端开关断开,低端开关闭合时,电流的路径如蓝色的箭头所示。
图2 芯片内部的高低开关(左图)、实际的工作示意图(右图)
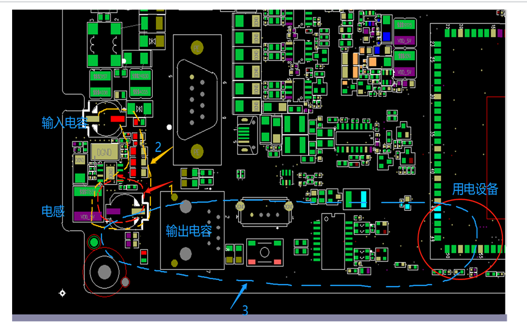
根据电磁感应定理:e=-dФ/dt=-d(Li)/dt=-Ldi/dt,由于红色和蓝色的环路面积变化较大,最终的体现会在低端开关和Cvin之间产生感应电动势。厂商内部手册中显示,电源芯片满足以下两个的条件,就可以进入测试模式,测试模式下,电源芯片不工作,电源无输出。我们实际设计的PCB示意图如下图所示,环路1由Cvin、高端开关、L、Cbuck、负载组成,环路2由Cbuck、负载组成,环路3由低端开关、L、负载组成。其中环路面积变化A最大,同时电流突变最最迅速,实测引脚6 COMP 最高可达到-0.6V。如果FB引脚耦合的干扰达到3V,是可以将芯片进入到测试模式的,导致无法输出。
图3 较差的布局产生3个环路
图4 较差的布局产生3个环路
3. 解决方案
问题的原因主要时两种开关状态时的环路面积不一样,导致感应电动势变化太大,导致芯片内部的逻辑混乱。重新布局后的措施如下:(2)将输出电容和负载尽量靠近用电端,消灭上图中的环路2导致的变化。同时可以应付用电设备的突发电流,突发电流大部分由输出电容供电,而不是通过电源芯片转换而来。(3)重新布局后的环路面积变化=变化的长度X板厚度。板厚为2mm,此时的面积变化基本可以忽略不计。
图5 优化布局,环路变化基本可以忽略不计
4. 总结
对于DCDC电源芯片,厂商不会对外公布其内部的具体逻辑电路,但是有一点可以肯定,高低开关两种不同的状态导致的环路面积变化,如果没有处理好,产生的地弹会影响内部逻辑,使得进入不确定的工作状态。