首页/文章/ 详情

非常具有参考价值的准谐振反激变换器参数设计来了!

2小时前浏览42

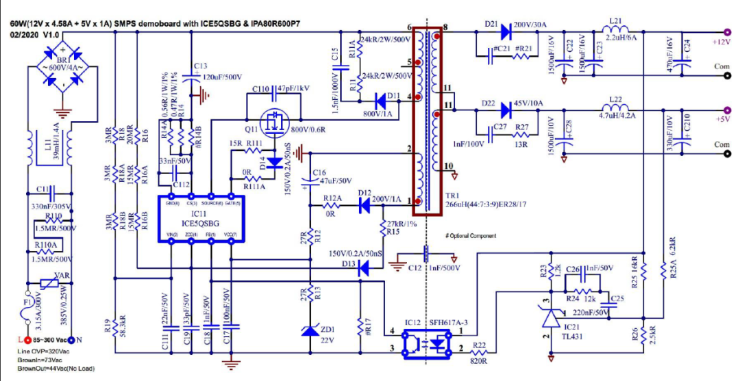
双路输出准谐振反激变换器原理图如下


说明:本文来源网络;文中观点仅供分享交流,不代表本公众 号立场,转载请注明出处,如涉及版权等问题,请您告知,我们将及时处理。


来源:电力电子技术与新能源
燃料电池电源电路电磁兼容汽车电力电子MATLAB新能源芯片Simulink电机控制
著作权归作者所有,欢迎分享,未经许可,不得转载
首次发布时间:2025-11-29
最近编辑:2小时前
获赞 167粉丝 317文章 2172课程 0
点赞
收藏
作者推荐

非常具有参考价值的11kW双向CLLC变换器参数设计资料!

这份文档是英飞凌发布的应用笔记-《 双向CLLC变换器的运行与建模分析》。 介绍一个基于英飞凌1200V SiC MOSFET(IMZ120R030M1H)的11kW双向CLLC变换器的运行原理、增益建模、控制策略及仿真验证。 主要包含以下几个环节: 1.工作原理与增益建模, 采用全桥-CLLC-全桥结构,两端均有LC谐振网络,实现双向能量流。 2. 器件与设计参数(以11kW为例), 母线电压:750V,负载电压:600V, 工作频率:73kHz(谐振频率) 3. 控制策略, 包括恒压模式(CV)和恒流模式(CC), 给出开环、闭环、补偿后系统的波特图与阶跃响应,控制信号通过VCO控制频率实现调节 4. 同步整流(SR)设计, 替代二极管,减小二次侧导通/开关损耗 5. PLECS仿真与结果分析, 仿真条件:输入750V,输出600V,使用IMZ120R030M1H 源文件:英飞凌《Operation and modeling a nalysis of a bidirectional CLLC converter》 说明:本文来源网络;文中观点仅供分享交流,不代表本公众 号立场,转载请注明出处,如涉及版权等问题,请您告知,我们将及时处理。来源:电力电子技术与新能源

未登录
还没有评论
课程
培训
服务
行家
VIP会员 学习计划 福利任务
下载APP
联系我们
帮助与反馈