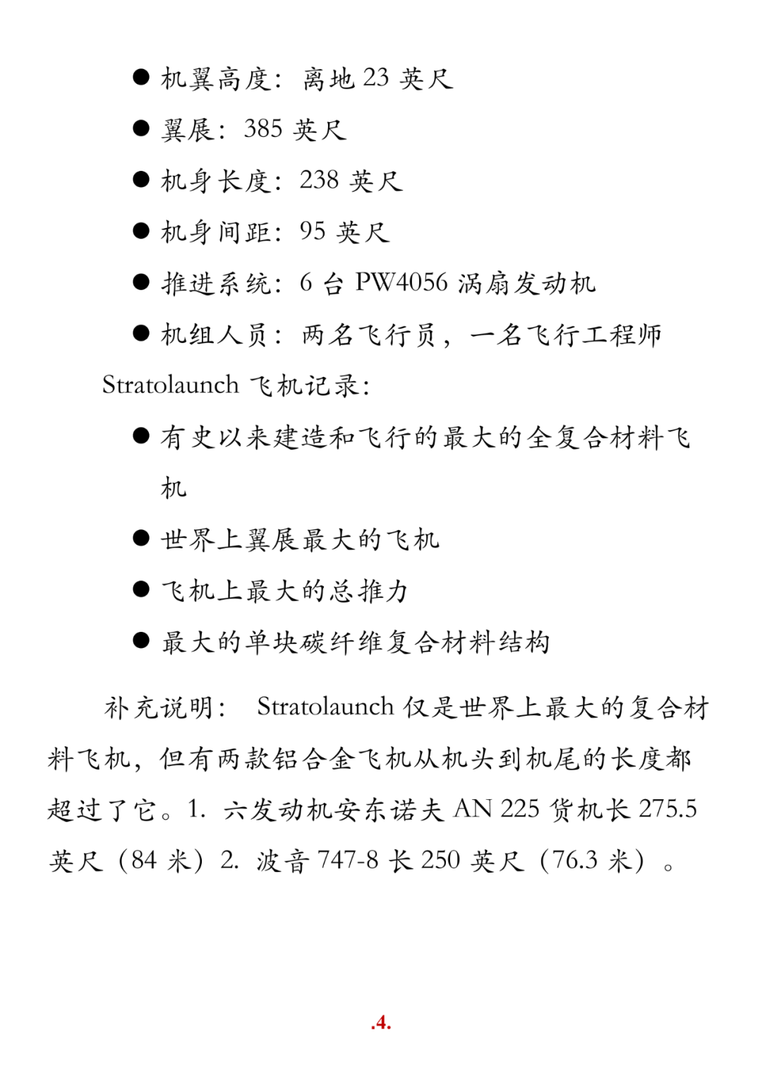
首页/文章/ 详情

复材技术·最大的复合材料飞机

13分钟前浏览12

复材技术·最大的复合材料飞机

杨超凡简介:飞机制造高级专家,近年专攻民机复合材料。原航空工业部首批研究员级高级工程师,享受国务院特殊津贴。

来源:碳纤维生产技术
复合材料航空材料
著作权归作者所有,欢迎分享,未经许可,不得转载
首次发布时间:2025-11-22
最近编辑:13分钟前
碳纤维生产技术
助力国内碳纤维行业发展
获赞 38粉丝 84文章 3926课程 0
点赞
收藏
作者推荐

复材技术·丝束是如何展开的?

复材技术·丝束是如何展开的?杨超凡简介:飞机制造高级专家,近年专攻民机复合材料。原航空工业部首批研究员级高级工程师,享受国务院特殊津贴。来源:碳纤维生产技术

未登录
还没有评论
课程
培训
服务
行家
VIP会员 学习计划 福利任务
下载APP
联系我们
帮助与反馈