硬件工程师如何提高电路设计的可靠性?
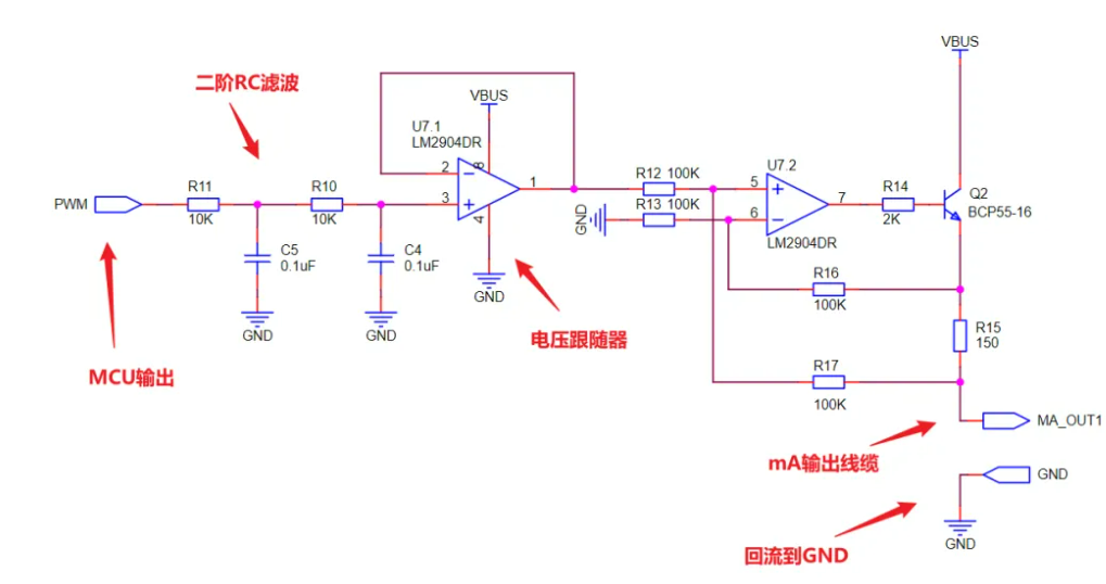
大家好,我是钳工。这期来聊一聊我从业硬件工程师至今的一些小的感悟,这些小感悟对于一些经验老道的工程师来说应该是比较有体会,希望能够对您的工作以及学习提供一些帮助。我的第一份工作是在深圳,在龙岗区做工业电路设计,做硬件助理。当时印象很深刻的一个事情就是我做了一个4~20mA的恒流源电路,然后这个电路大概就如下图所示:熟悉恒流源的朋友肯定会知道,这个三极管他是工作在恒流区的(发热大),但是我那时候刚毕业,加上对电路的理解并不是很深刻,所以我当时并没有在意这个三极管的功耗问题,所以并没有给这个三极管做很多额外的铜皮散热处理。后期做测试的时候也只是测试了4~20mA电路的线性度,以及线性误差这些功能性参数。当时还觉得测试效果还蛮好的,所以并没有注意到一个很重要的参数,那就是温度!最终导致产品到客户手里有一部分失效(三极管烧毁)。那么其实说白了,其实就是研发的流程不够严谨。因为如果多一点审核,或者说研发流程多一道温度的评估,那么就完全可以避免这个问题。完整的研发流程不止做功能性测试,还有电参数测试,可靠性测试,以及最重要的就是温升测试。温升测试就是对电路板上的发热量大的元器件进行评估,例如变压器,整流管,电解电容,MOS管,然后测其的温升。然后根据温升去判断其结温是否在芯片数据手册的正常工作范围内。那么如何去估算电路板温升呢?一般情况是让电路板运行一段时间(例如一小时),然后等其热平衡后,使用红外测温仪去扫描,看电路板上的发热元件。然后在其表面粘贴热电偶,然后再测温度。这样就可以知道芯片的Case温度,然后反推结温。 著作权归作者所有,欢迎分享,未经许可,不得转载
首次发布时间:2025-11-23
最近编辑:18分钟前
作者推荐
