首页/文章/ 详情

整机丨北航胡殿印教授:航空发动机结构可靠性设计研究现状及展望

2小时前浏览11

介绍了航空发动机结构可靠性评估与设计的研究现状,分别从航空发动机结构可靠性设计流程、可靠性指标分析、不确定性来源及表征、可靠性度量方法、结构可靠性分析方法及结构可靠性优化设计方法等方面探讨了现有研究的进展、挑战以及发展趋势。航空发动机结构可靠性设计方法应用于工程实践仍存在一定挑战,在多源不确定性建模及传播、数据驱动与智能优化、可靠性试验验证、基于MBSE的可靠性设计等方面需持续开展研究,以期构建以数据驱动、模型主导、仿真试验融合为特征的新一代可靠性设计体系,支撑航空发动机结构可靠性、性能与设计效率的协同提升。

关键词:航空发动机;可靠性设计;不确定性量化;多学科;失效相关

航空发动机是典型的多学科交叉、多部件强耦合的复杂系统,既要在高温、高压、高转速、多场载荷/环境下工作,又要满足推力大、质量轻、寿命长、高可靠性等极高的使用要求,是一种极限产品,研制难度大。以叶片、轮盘为代表的转子作为航空发动机的典型结构,其结构完整性和可靠性是制约航空发动机研制的短板瓶颈。一方面,承受复杂交变的热、机械、气动载荷,且力学(气-热-固)与材料、工艺等学科相互作用和制约;另一方面,受材料、载荷/环境和工艺等影响,结构寿命呈现显著的分散性,而安全飞行要求低的失效概率。此时,传统确定性设计方法难以准确量化失效风险,可靠性设计作为一种精细化的设计方法,通过建立随机因素统计模型,实现结构失效风险量化,在满足可靠性要求的前提下能够减轻重量、降低成本,是保证航空发动机长寿命、高可靠性的重要途径。


航空发动机结构设计初期主要采用安全寿命设计法,即选用较大的安全系数来描述随机性的影响。例如,针对材料随机性,英国国防部标准(DEF STAN 00-971)中要求选用可靠度为99.87%(即-3σ)的寿命曲线(即S-N曲线)进行设计,并据此计算安全系数。然而,安全性寿命设计法选用较大的安全系数,会导致结构寿命裕度大,并且该方法无法给出定量的可靠性指标,难以在结构重量、使用寿命及设计准则等方面进行优化和平衡。为此,美国国防部、空军、海军、陆军、NASA和工业部门实施的综合高性能涡轮发动机技术计划(integrated high performance turbine engine technology,IHPTET)及多用途经济可承受先进涡轮发动机计划(versatile affordable advanced turbine engines,VAATE)研究中,均提出了基于概率的可靠性设计方法。该方法认为作用于结构的真实外载荷及结构的真实承载能力,都是概率统计值,设计时不能予以精确化,称为随机变量或随机过程,以此为出发点进行发动机结构设计,能够更接近客观实际,是保证结构安全性和可靠性的重要手段。与此同时,国内外发动机生产厂商和主管部门在发动机可靠性设计方面也总结了一系列制度和规范。美国国防部颁布的《发动机结构完整性大纲》(MIL-HDBK-1783B)中提出通过概率设计裕度代替传统的安全系数或确定性裕度,建立材料、载荷/环境、工艺参数等输入变量的概率模型,实现基于概率的典型结构可靠性设计,已在发动机型号研制中应用,效果良好(例如,普惠公司基于可靠性设计方法研制的四代战斗机动力F110,持续主导四代机动力市场,为美空军及盟友70%的F-16机队提供动力);除此之外,FAA发布的FAR 33.70中也指出发动机限寿件设计需考虑材料制造缺陷、尺寸公差、温度、外载荷、缺陷检出概率等随机因素,实现失效概率评估,保证在零件批准寿命期内不出现材料、制造和使用缺陷而导致的潜在失效。同时,我国航空涡轮喷气和涡轮风扇发动机通用规范GJB 241A-2010中提出了可靠性设计的要求,航空发动机适航规定CCAR-33R2第33.75条中也规定了危害性后果的失效概率不大于10-⁸次/飞行小时。


为此,本文面向航空发动机结构高可靠性设计需求,围绕航空发动机结构可靠性指标分析、不确定性分类及表征、可靠性度量方法、结构可靠性分析方法、可靠性优化设计方法等关键问题论述研究进展,并总结了发展趋势,以期为航空发动机结构高可靠性设计提供技术支撑。

1

航空发动机结构可靠性设计流程及可靠性指标分析

可靠性表示产品在规定的条件下和规定的时间完成规定功能的能力。航空发动机结构可靠性设计流程图如图1所示。

图片  

图1 结构可靠性设计流程图

为有效开展航空发动机结构可靠性设计,首先,需开展整机系统级可靠性建模与指标分配,明确各结构失效模式的可靠性指标要求;其次,基于分配的指标,采用结构可靠性分析与设计方法开展结构设计,确保设计方案满足可靠性要求;最后,通过可靠性逐层预计,实现对整机系统可靠性的预测与验证,从而支撑整机可靠性目标实现。


航空发动机系统可靠性指标主要包括平均故障间隔时间(MTBF)和故障率λ(空中停车率、提前换发率和返修率)等,结构可靠性指标主要包括可靠度、失效概率等。不同类型的可靠性指标具有不同的定义和适用场景,其定义与相互关系如表1所示。表中f(t)表示失效时间t(如寿命)的概率密度分布(PDF),其中,不同可靠性指标均可以通过f(t)计算。

图片  

表1 可靠性指标

建立合理的可靠性模型是实现系统可靠性分配的基础。航空发动机中零件数量多、故障模式多,且各零件间具有物理相关性,现有以零件为最小单元的可靠性建模难度大,导致可靠性指标难以分配。为此,研究团队提出了一种基于可靠性单元的可靠性建模方法。该方法通过分析零/部件的结构特征和典型故障模式,将最小可设计的零件或部位定义为可靠性单元,并将其作为可靠性建模的基本单元和最底层对象。可靠性单元选择原则如下:


1)可靠性单元为外场统计/分析故障率高的零件或部位,故障率极低的不作为可靠性单元;


2)可靠性单元仅考虑外场统计/分析故障率高的故障模式;


3)可靠性单元具有物理独立性,如,叶/盘榫连接等部位失效,将其单独作为可靠性单元;


4)故障率低但影响安全性的单元补充为可靠性单元,如例如轮盘盘体破裂为安全性事件,即使外场发生故障的概率极低(适航要求失效目标风险<10⁻⁸),但仍补充为可靠性单元。


在完成可靠性单元划分后,可获得发动机整机系统的可靠性层次划分,如图2所示。图中各可靠性单元组成串联模型,且相互独立,在此基础上可建立整机系统的串联模型。基于该模型,可采用可靠性分配方法(如比例分配法、评分分配法等),将系统级可靠性指标分配至关键零件或部位;随后,应用结构可靠性分析方法对分配结果进行评估与验证,以确保整体系统可靠性目标的实现。

图片  

图2 航空发动机整机系统可靠性层次划分示意图

2

多源不确定性分类及表征模型

本节围绕航空发动机可靠性设计中多源不确定性的分类及其表征模型进行介绍。首先,从不确定性的来源出发,将其划分为输入、模型参数及模型不确定性;其次,针对不同类型的不确定性,介绍其常用的表征方法,为可靠性分析与设计提供模型基础。

2.1 不确定性来源及分类

发动机结构的可靠性分析依赖于能够反映失效物理机制的数学模型(如,疲劳寿命模型),即确定性模型。该类模型通常包含三个核心要素:输入变量、模型参数与输出响应,表示为

图片  

式中,X=(X₁,X₂,…,Xₙ)表示模型输入,在可靠性分析中称为随机变量,包含材料性能、载荷/环境、工艺参数等;θ=(θ₁,θ₂,…,θₙ)表示模型参数;G和Y分别表示失效物理模型和模型输出。


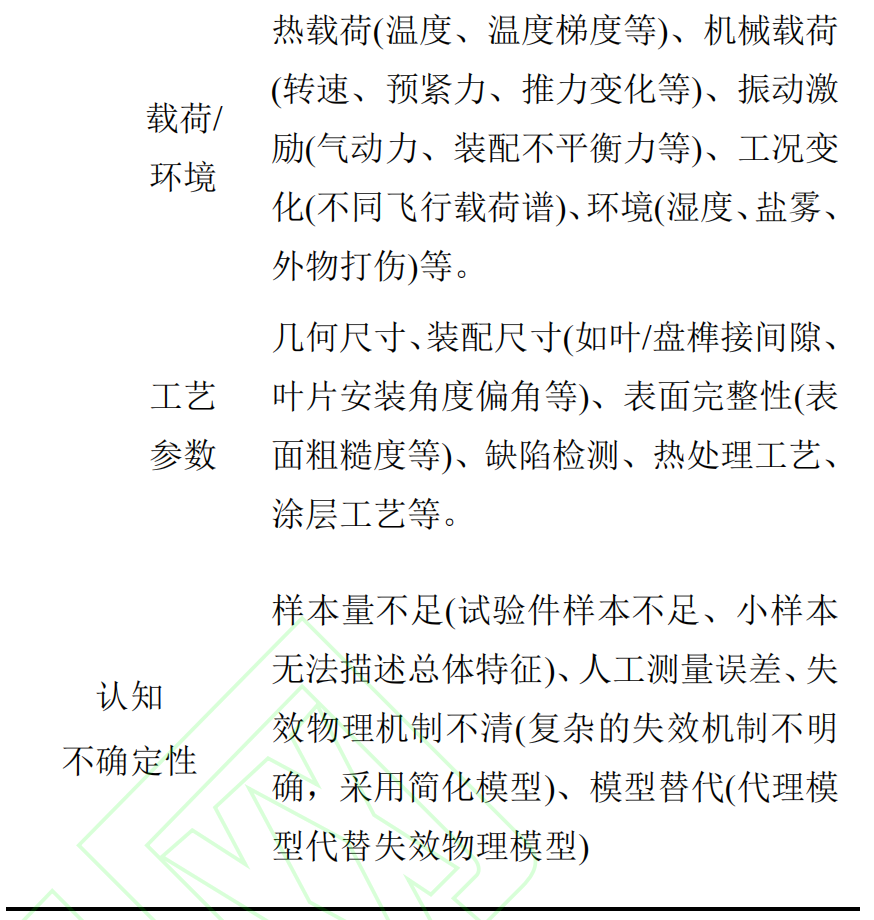
不确定性主要包括输入不确定性和模型不确定性两类。前者源于材料性能、载荷/环境、工艺参数等变量的随机性,通常需通过试验测量数据结合统计建模方法进行量化表征,属于随机不确定性(aleatory uncertainty),即结构固有分散性。另一方面,模型不确定性来源于样本量不足、人工测量误差、失效物理机制不清、模型替代等因素,导致确定性模型无法准确模拟失效物理过程。该类不确定性通常通过模型参数拟合、模型校准等方法进行量化,属于认知不确定性(epistemic uncertainty),源于知识/信息的缺乏。不确定性分类总结如表2。

图片  
图片  

表2 不确定性分类

2.2 不确定性表征模型

2.2.1 输入不确定性

输入随机变量主要包括材料性能、载荷/环境和工艺参数等,其不确定性需要基于测量/试验数据,采用概率分布等统计学方法进行表征。下面依次进行介绍。


1)材料性能


材料性能的不确定性来源于工艺状态的差异性和工艺过程的复杂性,特别是随着新材料(如复合材料)、新工艺(如增材制造)的引入,材料性能不确定性更为突出。对于弹性模量、强度极限、晶粒尺寸等可直接测量的材料力学性能,可通过统计学分布拟合后,采用假设检验方法进行验证。王荣桥等针对GH720Li涡轮盘开展盘心、辐板、盘缘取样标准件500℃下单轴拉伸试验,通过假设检验表明弹性模量、屈服强度均服从正态分布。李达等通过试验发现GH4169材料涡轮盘盘缘和盘心晶粒尺寸存在差异,描述了晶粒尺寸对低周疲劳寿命的影响,并通过正态分布拟合晶粒尺寸。Hu等将缺陷等效为椭球模型,基于缺陷的扁平程度、空间取向等信息,采用威布尔分布和指数分布建立分区缺陷形位特征的不确定性表征模型。


2)载荷/环境


航空发动机需要完成复杂的飞行任务,其结构承受复杂的热载荷、机械载荷、气动载荷等。载荷分散性需要结合载荷谱编制与压缩、频谱分析、雨流计数等方法,建立发动机与结构载荷谱间的损伤等效与转化机制。在此基础上,采集并归一化处理发动机外场飞行与地面试车谱数据,利用主成分分析与时程分析提取典型结构在多工况下的载荷时变特征(如峰值分布、加载频率、持续时间),进而通过统计学方法建立载荷的概率分布模型。


除此之外,航空发动机结构通常承受热-机械复合疲劳载荷,即使载荷的统计规律(如幅值分布、循环次数)相同,若其加载次序不同,仍可能因过载效应、裂纹闭合行为、应力记忆效应等因素,导致结构响应与疲劳寿命发生显著变化。例如,在高幅值循环施加于低幅值载荷之前,会在裂纹尖端引发塑性区扩展,进而延缓后续裂纹扩展,表现出“延迟效应”;反之,则可能加速疲劳损伤演化。因此,已有学者针对载荷次序对疲劳寿命分散性的影响开展研究,提出非线性损伤累积模型用于描述这类次序敏感现象,例如,Fatemi等综述了考虑载荷次序的多种疲劳损伤理论,特别指出在非恒定载荷作用下的载荷次序增加了寿命分散性;周杰量化了载荷交互作用和载荷加载次序对涡轮叶片疲劳寿命的影响。


3)工艺参数


加工工艺的不稳定造成典型结构的几何/装配尺寸具有随机性。发动机结构几何尺寸众多,需首先结合敏感性分析方法进行关键尺寸筛选,然后进行统计分析。当几何统计样本量充足时,可采用经典统计学方法对随机性表征进行分布拟合,根据外场统计,几何尺寸常用正态分布或均匀分布表征。当几何统计样本量不足时,可利用概率盒(probability box,p-box)模型建立概率-区间包络进行描述,变量x经验累积分布Fx(x)的概率-区间包络表示为

图片  

径等关键尺寸建立了基于正态分布区间参数的p-box模型,如图3所示。

图片  

图3 某型航空发动机压气机盘几何尺寸随机性表征

加工工艺影响表面完整性参数。以表面粗糙度为例,其指标众多,包括算术平均粗糙度(Ra)、均方根粗糙度(Rq)和峰谷高度(Rz)等。单一参数难以全面反映粗糙度的空间分布,可通过相关性分析识别关键参数后,结合统计数据建立统计学分布模型。例如,鄢林开展了涡轮盘用GH720Li材料磨削状态、慢走丝状态、喷丸状态下试验件表面粗糙度进行了测量统计,通过相关性分析识别了关键参数,并结合Pearson分布实现表面粗糙度不确定性表征。


缺陷检出概率(probability of detection,PoD)是量化缺陷检测技术随机性的重要参考,工程上通常以95%置信度下PoD=90%对应的缺陷尺寸评价缺陷检测精度。上世纪八十年代,国外就率先开展了PoD相关研究。美国空军研究试验室和美国航空航天局等单位合作成立了模型辅助检出率计算研究小组,为了解决PoD试验中缺陷加工难、制造成本高等问题,采用仿真手段开展实际构件中缺陷PoD曲线的计算。国内针对缺陷检出概率的研究起步较晚,沙正骁等制作了不同埋深不同孔径的平底孔人工缺陷试样,模拟粉末盘中的非金属夹杂缺陷,开展了超声检出概率研究;张春晓等在传统模型的基础上,加入误检概率和漏检概率建立计数模型和记分模型,建立了系统的无损检测可靠性评估方法;Liu等通过传递函数法构建了榫槽结构表面裂纹的PoD模型;胡殿印和王荣桥等针对粉末高温合金FGH96涡轮盘常出现的表面缺陷,设计了多孔平板试验件开展荧光检测的PoD试验,建立PoD模型,为涡轮盘失效风险评估提供技术支撑。

除此之外,当随机变量之间存在相关性时,若基于独立性假设将导致可靠性结果存在偏差。为合理处理变量间的相关性,可通过若干数学变换将其转化为相互独立的随机变量。其中,正交变换(如主成分分析)通过构造一组线性无关的新变量,实现对原始变量的无关化;Nataf变换则基于联合概率密度函数与高斯相关结构假设,将相关变量映射为一组独立的标准正态变量,从而简化可靠性分析中的概率建模过程。此外,对于保留变量相关结构的建模需求,也可采用椭球模型或超维立方体模型等几何方法进行表征,这些方法可界定相关随机变量集 合在高维空间中的分布特征,从而提高不确定性建模和可靠性分析的精度。

2.2.2 模型不确定性

航空发动机叶片、轮盘等结构承受气-热-固多场复杂交变的载荷,呈现低周疲劳、蠕变及复合疲劳(如疲劳-蠕变、热机械疲劳、高低周复合疲劳等)失效。


当样本量较大,满足给定的置信度、存活率和误差限要求时,可通过回归分析方法进行模型参数拟合。傅惠民对传统的线性回归方法进行了改进,建立了线性异方差回归分析方法并将其应用到应力-寿命模型和应变-寿命模型的概率化中,用以描述不同载荷水平下疲劳寿命分散性的差异。高阳在傅惠民建立的概率Manson-Coffin公式基础上,引入Morrow修正项表征平均应力对寿命均值的影响,并对GH4133材料轮盘的寿命可靠性进行了评估。李达基于线性异方差回归方法,建立了考虑平均应力影响的GH4169材料SWT概率寿命模型,实现了压气机盘可靠性分析。


对于小样本问题,贝叶斯校准是描述模型不确定性的另一重要途径。贝叶斯校准方法的理论基础为贝叶斯推理,该方法以存量试验数据作为先验分布,通过试验数据校准模型参数。Kennedy和O'Hagen建立了贝叶斯校准模型如式(3)所示。王荣桥等建立了基于贝叶斯理论的模型参数不确定性表征方法,并实现了低循环疲劳寿命模型不确定性量化。Zhu等采用贝叶斯方法对SWT和塑性能量密度两个低循环疲劳寿命模型进行了概率化,对GH4133材料的低循环疲劳寿命进行了概率分析。Liu等建立了融合材料级、特征模拟件级和真实构件级试验数据的贝叶斯网络模型(图4),实现了基于多层次试验数据的低周疲劳寿命模型校准,模型可靠度提高25.6%。

图片  

图4 基于多层次试验的贝叶斯网络模型架构

图片  

3

可靠性度量方法

为了准确预测评估结构可靠度,有必要建立可靠性度量,评估结构在多源不确定性下满足功能和安全要求的能力。常用的度量指标包括可靠度和失效概率,其计算多基于应力-强度干涉模型,通过构建应力与强度的概率分布函数进行计算;在高可靠性和高风险应用场景中,可采用裕度与不确定性量化方法(quantification of margins and uncertainties,QMU)中的置信因子(confidence factor,CF),通过系统裕度与不确定性的比值进行定量评估,为工程决策提供更稳健的依据。

3.1 应力-强度干涉模型

图片  
图片  

应力-强度干涉模型式(4)可以推广为广义应力-强度干涉模型,广义应力和广义强度与失效模式有关,例如,广义应力可以为应变、变形量、退化量和裂纹扩展长度等,相对应的广义强度为许用应变、许用变形、许用退化量和临界裂纹扩展长度等。其中一类典型的广义应力-强度干涉模型为疲劳寿命模型,以疲劳寿命为参数,广义应力为设计疲劳寿命,广义强度为预测疲劳寿命,当预测疲劳寿命大于设计疲劳寿命时结构可靠。

3.2 基于置信因子的可靠性度量模型

QMU方法通过获取准确的输出不确定性,提供高置信度的可靠性决策依据。QMU方法中置信因子CF有不同的计算方法,本文主要介绍两类典型的方法,即基于分位点比较的QMU分析方法和基于集中不等式的QMU分析方法。前者适用于当变量概率分布已知或概率分布范围已知的结构,后者适用于变量分布未知但变化范围已知的结构,其他置信因子计算方法还包括K系数定义法、安全裕量法等。

图片  
图片  

基于集中不等式的QMU方法中不确定性U和裕度M分别计算为式(11)和(12),同时通过McDiarmid′s集中不等式推导可靠性度量标准,表示为式(13)。

图片  

两类可靠性度量方法的特点分析总结如表3所示。应力-强度干涉模型适用于基于概率的结构可靠性分析,建模简单、物理意义明确,但在处理多源不确定性和高可靠性系统方面存在局限;QMU方法以置信因子为核心指标,可实现多源混合不确定性下可靠性评估,适用于航空航天、核武器等高风险系统,虽建模复杂但能为工程决策提供更稳健的依据。

图片  

表3 可靠性度量方法对比

4

结构可靠性分析方法

4.1 概率可靠性分析方法

4.1.1 基于概率论的可靠性分析方法

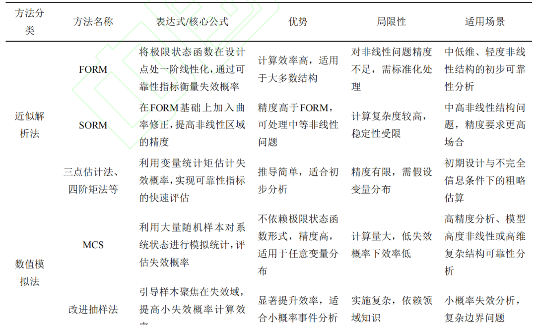
概率可靠性模型是最早的一种可靠性分析模型,其核心在于考虑结构中随机不确定性,以实现高精度可靠性预测。根据建模方式和计算策略的不同,主要可分为近似解析法、数值模拟法与代理模型法三类。


1)近似解析法


当可靠性分析中输入变量为标准正态分布,且极限状态函数为线性函数时,等式(4)具有解析解,失效概率可计算为式(5)。当输入变量和极限状态函数不满足解析解要求时,可将其近似转换为标准形式后,在计算失效概率和可靠度。目前已发展中心点法、一阶可靠性分析方法(first order reliability method,FORM)、二阶可靠性方法(second order reliability method,SORM)、三点估计法、四阶矩可靠性分析等近似转换方法。Leonel等利用FORM方法进行了多孔平板结构疲劳裂纹扩展概率寿命分析,Eslami等利用FORM和SORM方法进行了结构高周疲劳概率寿命分析。近似解析法通用性强,但当极限状态函数非线性程度高或没有明确解析形式时,该方法计算精度无法满足工程要求。


2)数值模拟法


在数值模拟法中,蒙特卡洛模拟(montecarlo simulation,MCS)方法是最常用的方法之一。它具有计算简单,对极限状态函数的形式、随机变量的维度和分布类型没有限制,在不限定样本大小的情况下具有很高的计算精度等优势。作为其他可靠性算法计算精度的评判基准,该方法被广泛应用于工程实际中结构可靠性的分析。Liu等通过MCS方法进行了复合材料疲劳寿命概率分析;Baptista等利用MCS方法获取了结构的概率S-N曲线;Golden等利用MCS方法进行了微动疲劳概率寿命分析。另外,MCS方法也具有一些不足。在小失效概率或极小失效概率情况下,它的计算精度和效率较低。与抽样方法相结合,MCS方法逐步得到修正,包括重要度抽样方法、方向模拟方法、分层抽样方法和描述性抽样方法等。Guo等提出了基于机器学习增强的MCS方法,实现了小概率条件下结构可靠性分析。


3)代理模型法


对于高维变量的复杂结构及系统可靠性分析,MCS方法需要结合仿真方法建立输入变量和极限状态函数间的响应关系。在可靠性分析中,MCS方法设计大量重复的有限元仿真计算,因此变量维度越高、结构越复杂时,计算效率越低。为了改善MCS方法的计算效率,BANDLER等提出了代理模型法,通过输入和输出间近似模型代替复杂的有限元仿真模型,有效地提升了计算效率。结合代理模型和MCS方法的结构可靠性分析方法已经在工程领域中得到了全面应用。目前应用广泛的代理模型包括响应面模型、克里基模型、支持向量机模型、人工神经网络模型等。例如,Mao等发展了针对高度非线性涡轮盘等结构寿命分析的局部径向基代理模型,结合三阶段抽样方法实现了涡轮盘寿命可靠性分析。随着人工智能技术的迅速发展,越来越多智能驱动的代理建模方法被引入,如物理信息神经网络(physics-informed neural networks,PINNs)、生成对抗网络(generative adversarial networks,GANs)等。例如,Zhang等建立了基于PINN的蠕变疲劳寿命预测方法。


基于概率论的可靠性分析方法通过大量抽样试验的方式,能够充分量化随机不确定性,得到准确的不确定性量化及可靠性分析结果,适用于大样本数据情况。然而,基于概率论的传统可靠性分析方法无法量化样本量较少、试验数据不足时引入的认知不确定性,导致可靠性预测精度受限。

4.1.2 基于贝叶斯理论的可靠性分析方法

基于贝叶斯理论的可靠性分析方法以贝叶斯公式为基础,将先验知识与试验数据的似然信息结合,能够量化由于样本量不足引发的认知不确定性。Zhang等基于贝叶斯方法量化了结构疲劳裂纹扩展寿命预测中的模型参数不确定性,从而实现了结构概率寿命与可靠性分析。Park等研究了模型不确定性对概率疲劳寿命预测结果的影响,发现若忽略认知不确定性,可能导致整体不确定性被低估,因而提出采用贝叶斯理论对模型不确定性进行量化。An等构建了一个基于贝叶斯理论的结构可靠性分析框架,能够同时量化变量与模型层面的不确定性。作为经典概率方法的重要补充,基于贝叶斯理论的可靠性分析方法通过引入先验信息,可降低对试验数据样本量的依赖;同时,能够基于变量的概率分布对模型参数及模型选择的不确定性进行量化。该方法适用于小样本条件下的轮盘结构可靠性分析,但前提是具备一定的试验数据积累或专家知识等先验信息。

4.1.3 基于最弱环理论的可靠性分析方法

基于最弱环理论的可靠性分析方法是一种经典的概率断裂力学手段,认为结构的整体失效由最薄弱环节主导,其思想类似于链条强度取决于最弱链节。该方法在概率断裂力学框架下,引入材料微观缺陷的统计分布,通常采用极值统计(如Weibull分布)对失效概率建模。结构被划分为多个相互独立的“失效单元”,只要其中任一单元破坏,即视为整体失效。由此可建立结构可靠度与单元失效概率之间的关系,实现对结构失效概率的量化评估。采用最弱环方法评估结构整体失效概率可表示为

图片  

最弱环理论由于其具有较强的微观统计意义,常被用于材料疲劳性能的概率分析中。Pessard等采用Weibull分布分别描述裂纹萌生寿命和裂纹扩展寿命的失效概率,建立了概率KitagawaTakahashi图。Sadek等将高载荷区域概念与最弱环方法相结合,建立了高周疲劳概率寿命模型。Qian等和Zhang等将最弱环理论与有限元模拟、数据驱动方法相结合,提出了一种适用于增材制造材料缺口件的疲劳寿命评估方法。李达和Liu等将最弱环方法中有效损伤参数与SWT概率寿命结合,提出了基于优化有效损伤的非局部概率寿命分析方法,提高了可靠性分析精度。最弱环理论能够有效捕捉由微观缺陷引起的失效概率特征,具有明确的物理意义和较强的适应性,但在面对复杂载荷路径、应力梯度显著时,分布参数获取复杂且模型适用性存在一定限制。


综上分析,结构概率可靠性分析方法对比如表4所示。在概率可靠性分析方法中,近似解析法适用于结构清晰、极限状态函数非线性程度较低的情形,常用于早期设计阶段的快速可靠性评估;数值模拟法是可靠性分析中的标准方法,具有高精度和广泛适用性,但在处理低失效概率或高维复杂问题时计算成本较高;代理模型法则通过构建输入与响应之间的近似模型,显著提升高维非线性问题下的分析效率,已成为提升可靠性分析性能的关键技术路径。作为传统概率方法的重要补充,基于贝叶斯理论的可靠性分析方法可在小样本条件下融合先验知识与观测数据,解决因数据不足引起的认知不确定性问题,适用于高价值、试验资源受限的关键部件可靠性评估。此外,基于最弱环理论的可靠性分析方法从微观缺陷主导结构失效的物理机制出发,常用于描述疲劳裂纹萌生与扩展过程中的失效概率,尤其适用于材料缺陷敏感结构、复合材料、增材制造材料等典型场景。

图片  
图片  

表4 结构可靠性分析方法对比

4.2 时变可靠性分析方法

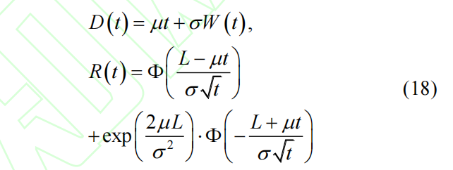
基于概率的可靠性分析重点关注结构在特定时刻是否满足可靠性要求,而在结构长期服役过程中,其性能退化行为常常呈现一定的随机性,例如结构裂纹扩展可以是退化量。此时可采用基于随机过程建模的方法成为分析结构时变可靠性的重要手段。在基于随机过程模型的时变可靠性分析中,核心思想是将退化过程建模为一个随机过程D(t),然后设定一个失效阈值L,进而推导出失效时间分布(failure time distribution,FTD)(式(15))和可靠度函数(式(16))。Gamma过程模型和Wiener过程模型具有与机械产品退化失效物理相似的特征,已被学者广泛用于描述裂纹扩展退化过程,两者的可靠度函数分别表示为式(17)和式(18)。

图片  
图片  

式中,α(t)和β分别表示Gamma过程的形状参数和尺寸参数;γ(·)表示下不完全Gamma函数;Gamma(·)表示Gamma函数;μ、σ和W(t)分别表示Wiener过程的漂移率、扩散系数和标准布朗运动;P(·)表示失效概率算子。


Zhang等采用Gamma过程对航空发动机风扇叶片的损伤退化路径进行建模,结合贝叶斯推理方法实现了个体层面的退化预测,有效提高了健康评估的精度和可靠性评估能力。胡殿印等基于Wiener过程模型描述了高温合金轮盘材料裂纹扩展的退化随机性,并结合试验数据实现了模型验证。Liu等构建了Wiener过程模型实现了SiCf/SiC复合材料在高周疲劳下损伤退化表征。冯俊峰基于高斯过程建立了齿轮结构时变可靠性分析方法。


随着结构健康监测技术的发展,动态贝叶斯网络(dynamic bayesian network,DBN)作为一种能够建模动态系统中不确定性演化的有力工具,在时变可靠性分析中得到逐步关注和应用。在航空发动机结构的时变可靠性分析中得到了广泛应用。Lee等提出了基于DBN的概率失效分析模型(图5),通过裂纹检测数据更新裂纹长度的分布,实现了J85发动机压气机转子叶片裂纹扩展和可靠性分析。Zhao等通过引入基于Metropolis-Hastings采样的改进粒子滤波算法,建立了改进DBN算法,实现了变幅载荷下高精度裂纹扩展动态预测。

图片  

图5 裂纹扩展DBN模型

4.3 多失效模式相关的结构可靠性分析方法

航空发动机结构在实际工况下通常存在多种失效模式,如涡轮盘盘心以低周疲劳失效为主、盘缘以蠕变-疲劳为主。多失效模式显著提升了结构可靠性分析的建模难度与计算复杂性。为实现多失效模式下结构可靠性的高效、准确分析,学者发展了两类具有代表性的研究途径(表5)。


第一类方法从系统工程角度出发,将多失效模式按照串、并联结构组合成统一的极限状态函数,进而直接进行系统级的可靠性分析。该类方法的关键在于如何高效、准确模拟多失效模式结构的非线性极限状态函数。此时,面向多失效模式的代理模型技术得到广泛应用。Baron等提出高效全局可靠性分析(efficient global reliability an alysis,EGRA)方法,在重要失效模式邻近失效边界的区域加密样本点,以增强局部代理模型的精度,从而有效降低总体样本需求。Liu等进一步引入基于失效模式重要度修正的EGRA方法,实现了涡轮盘低周疲劳和蠕变-疲劳多失效模式下的可靠性分析。Bai等和Song等提出了分布式协同响应面和协同抽样策略,实现多失效模式下系统级响应的耦合预测。


另一类方法则侧重于从概率建模的角度显式描述多失效模式间的共因相关性。该类方法将每种失效模式的极限状态定义为随机变量,构建各失效模式的联合分布函数来描述共因相关性。其中,Copula函数法因其可灵活构建任意边缘分布与多种非线性相关结构的联合分布,而被广泛应用于多失效相关的可靠性分析。Gao等将拉普拉斯变换与Copula函数模型结合,建立了失效相关的系统可靠性分析模型。Wang等利用Copula函数描述涡轮盘低周疲劳与蠕变-疲劳间失效相关性,实现涡轮盘可靠性分析。然而传统多元Copula函数难以准确描述多失效模式间异质相关性,为此Aas等提出的Pair-Copula分解策略,通过将高维联合分布转化为若干二维子问题,使得建模过程可针对不同变量对选择最适配的Copula函数类型,极大提升了相关性建模的灵活性与预测精度。Liu等建立了基于分区策略的轮盘多失效模式可靠性分析方法,并采用Pair-copula模型描述涡轮盘中低周疲劳、蠕变-疲劳和高低周复合疲劳间非线性失效相关性。除此之外,航空发动机中连接结构还可能呈现多构件协同失效,也可采用类似方法进行系统级可靠性分析。

图片  

表5 多失效模式相关的可靠性分析方法对比

5

结构可靠性优化设计方法

5.1 基于可靠性的优化设计方法

随着结构可靠性理论的不断完善,将可靠性分析作为约束或优化目标纳入设计流程的结构可靠性优化设计(reliability-based design optimization,RBDO)也逐渐发展起来。Murthy等最早提出并求解了以结构安全为约束的最小重量优化问题,此后,RBDO迅速成为结构优化设计研究的热点方向。可靠性优化设计在考虑材料、几何特征与载荷等不确定性因素的基础上,实现在概率约束下的结构最优设计,如图6所示,其数学模型定义为

图片  
图片  

图6 可靠性优化示意图

为解决式(19)的RBDO问题,传统求解策略通常采用双层嵌套架构:外层为优化设计,通过目标函数最小化寻求设计变量的最优解,内层为可靠性分析,用于判断当前设计解是否满足概率约束条件。为避免高维积分的直接求解,双环策略常采用可靠性指标法(reliability index approach,RIA)或者功能度量法(performance measure approach,PMA)描述概率约束。研究表明,与RIA相比,PMA具有更强的收敛稳定性,且其性能不易受到可靠性指标大小的影响,尤其适用于处理含非活跃约束的问题。然而,RIA与PMA本质上仍为双层循环结构,需在每一迭代步中执行一次完整的可靠性分析,导致计算代价显著增加,难以满足大型复杂工程问题对计算效率的要求。为此,研究者从可靠性分析与优化过程的耦合方式出发,提出了单环和解耦两类改进策略。单环策略通过采用Karush-Kuhn-Tucker(KKT)条件代替概率约束,使可靠性分析从内循环中剥离,从而大幅降低计算复杂度。而解耦策略是把嵌套循环过程解耦为单个循环中的确定性优化设计和可靠性分析顺序执行的过程,其中Du提出的序列优化和可靠性评估方法(SORA)已被广泛应用于工程结构的RBDO实践。Aoues等通过标准算例验证指出,单环方法在极限状态函数高度非线性或初始点设置不当时,易出现收敛性差与解不准确等问题,而SORA方法具有较好的收敛稳定性与适应性,与传统双层嵌套策略相比,在兼顾计算精度与效率方面表现出良好平衡性。综上分析,可靠性优化设计求解策略总结如表6所示。

图片  

表6 可靠性优化设计求解策略对比

5.2 基于可靠性的多学科优化设计方法

图片  

单层优化策略多基于序列优化方法,通过组织多学科优化与不确定性分析交替进行。在每一迭代周期中,先依据前一轮不确定性分析结果,将可靠性约束等效为确定性约束,从而将RBMDO问题转化为确定性多学科优化(multidisciplinary design optimization,MDO)问题;完成MDO过程后,再对优化方案进行不确定性分析,并利用分析结果更新后续优化方向。针对确定性MDO问题的求解策略可分为单级优化策略与多级分解策略。前者包括同时优化(all-at-once,AAO)方法、单学科可行(individual discipline feasible,IDF)方法和多学科可行(multidisciplinary feasible,MDF)方法等;后者包括并行子空间(concurrent subspace optimizationCSSO)方法、协同优化(collaborative optimization,CO)、与二级系统一体化合成优化(bi-level integrated system synthesis,BLISS)方法等。贾志刚建立了基于响应面更新的改进MDF方法,实现了涡轮叶片优化设计。


基于学科分解与协调的优化策略主要借鉴确定性MDO框架的组织策略,将复杂的RBMDO问题划分为多个规模适中的学科子问题,分别进行求解以降低整体计算复杂度。Padmanabhan等基于CSSO思想,提出通过并行处理学科级子问题提升整体求解效率,为大规模工程RBMDO问题的求解提供了可行路径。王荣桥等和杨俊杰等结合BLISS和CO方法建立了多学科多层优化设计框架,实现了涡轮叶盘高效协同优化设计。

图片  

表7 基于可靠性的多学科优化设计求解策略对比

5.3 基于可靠性的拓扑优化设计方法

将结构可靠性优化设计方法引入结构拓扑优化领域,形成了结构可靠性拓扑优化方法(reliability-based topology optimization,RBTO),典型的以结构体积最小化为目标的结构可靠性拓扑优化设计数学模型定义表示为式(20)。与仅优化结构尺寸参数的RBDO方法相比,RBTO通过优化材料分布提升结构的可靠性,从而实现轻量化与高可靠性相结合的结构创新设计。作为可靠性优化设计理论的重要延伸,RBTO问题同样适用于多种RBDO中已有的优化策略。

图片  

基于双循环算法,Kim等采用渐进结构优化法研究了RBTO问题,在方法中引入材料参数、外部载荷和几何尺寸的不确定性,并通过二维板结构算例验证了方法的有效性。采用单循环策略,Silva等基于商业软件平台,对二维和三维算例中的RBTO问题进行了研究,发现其所得传力路径显著区别于确定性拓扑优化结果,验证了单循环方法在可靠性提升方面的适用性。基于解耦策略,Patel等在SORA框架下引入混合细胞自动机法求解最大允许位移约束下的RBTO问题,有效实现了结构设计可靠性的提升。然而,上述算法普遍依赖于FORM的分析框架,但在工程应用中存在以下局限性:①对于非线性程度较高的极限状态函数,FORM的线性近似精度不足,导致优化结果的可靠性存在偏差;②当存在多个最可能失效点时,优化过程易陷入非收敛状态。针对第一类问题,胡殿印等提出采用自适应抽样的局部径向基函数代理模型,实现高精度可靠性评估,并成功应用于航空发动机涡轮盘结构的RBTO设计中,如图7所示。针对第二类问题,Chen等对SORA方法进行改进,通过识别迭代过程中存在的多个设计点轨迹,构建多个转移向量,使概率约束能沿多个方向同时推进至可行域,从而显著提升算法的收敛稳定性。


近年来,基于分位数策略的RBTO方法得到广泛研究,通过在概率空间中解耦不确定性分析与拓扑优化过程,从而有效克服FORM在处理高非线性问题时精度不足的问题,提升分析精度与计算效率。Moustapha等开发了以性能指标分位值替代失效概率约束的设计优化方法。Zheng等提出通过性能映射策略构建概率约束与确定性约束之间的等价关系,相较传统SORA方法,其优化结果在结构体积方面减少了5.4%,极限状态函数调用次数减少354次,展现出更优的综合性能。两类方法总结如表8所示。

图片  

图7 不同可靠度下涡轮盘可靠性拓扑优化结果

图片  

表8 基于可靠性的多学科优化设计求解策略对比

6

结论与展望

本文系统介绍了航空发动机结构可靠性分析与优化设计中的多源不确定性建模、可靠性度量模型、结构可靠性分析,以及结构可靠性优化设计方法等研究进展。总体来看,航空发动机结构可靠性设计的发展,正在逐步形成“合理建模-准确分析-稳健度量-优化设计”的完整链条,其主要认识可归纳如下:


1)可靠性设计的基础在于科学建模与指标分配。系统梳理了航空发动机可靠性度量指标关系,提出基于可靠性单元的建模思路,可以在分配过程中聚焦关键部位与失效模式,实现指标分配与后续设计的有机衔接,为应对多故障模式与多部件耦合等工程难题提供支撑。


2)准确表征结构多源不确定性是可靠性评估的基础。输入变量、模型参数及模型固有不确定性可以分别采用统计建模、贝叶斯校准与代理模型误差分析等方法进行刻画,只有在充分识别并准确表征各类不确定性后,才能实现对航空发动机结构可靠性的准确评估。


3)可靠性度量需兼顾数据的完备性。在概率分布信息充分时,应力-强度干涉模型具有模型简单和物理清晰的优势;而在概率、区间等混合不确定性并存时,QMU方法能够在缺乏完备概率信息的条件下为复杂系统提供稳健的可靠性指标。


4)结构可靠性分析需综合考虑时变、多失效模式等特征。概率可靠性分析在随机变量信息充分时可兼顾效率与精度;时变可靠性分析通过随机过程或动态贝叶斯网络捕捉性能随时间演化的不确定性,但因退化数据不足,在发动机应用仍处于初步阶段;多失效模式分析利用代理模型与Copula函数刻画失效模式间相关性,可从系统层面扩展至连接结构及多构件等系统的可靠性研究。


5)结构可靠性设计结合可靠性分析与优化技术,实现可靠性与性能的协调提升。RBDO通过引入概率约束将结构失效风险纳入设计空间,适用于在性能与风险之间寻求权衡的工程设计;RBMDO进一步考虑发动机多学科耦合特点,实现系统级的可靠性综合设计;RBTO将拓扑演化与不确定性量化相结合,在形状生成过程中显式考虑可靠性指标,有效推动创新构型与设计范式的应用。


为了进一步推动可靠性设计方法的工程应用,仍需在以下几个方面深化研究。


1)多源不确定性建模与传播方法。航空发动机结构服役环境复杂,涉及材料、载荷/环境、工艺与模型等多源不确定性。亟需发展面向多保真数据融合的不确定性建模方法,结合贝叶斯推理、证据理论与区间分析,提升复杂结构输入不确定性的建模精度。同时,针对高维不确定性在多物理场、多学科耦合系统中的传播,构建基于降阶建模的一体化高效分析框架,支撑结构可靠性评估。


2)数据驱动与智能优化结合的结构可靠性设计方法。随着结构健康监测和数字孪生技术的发展,基于监测数据的智能化结构可靠性设计成为研究重点方向。未来应加强代理建模与机器学习方法(如XGBoost、PINNs)在失效模式识别、可靠性边界预测中的高效应用,构建快速响应的可靠性分析工具。同时,结合强化学习与贝叶斯更新机制,实现面向全寿命周期内可靠性实时评估,推动结构设计理念由静态冗余向动态可靠性转变。


3)面向复杂工况的结构可靠性试验验证方法。可靠性试验作为理论建模的关键支撑,对航空发动机高可靠性结构设计至关重要。未来需重点发展适用于极端服役环境下的加速可靠性试验方法,提升高温、高速等关键部件的寿命建模与预测能力;构建可靠性小样本试验推理方法,解决高成本条件下试验样本不足问题;同时,探索多层次试验样本设计策略,实现试验资源的优化配置与可靠性验证效率最大化,推动试验验证手段与仿真分析方法的深度融合。


4)基于模型驱动系统工程(model-based systems engineering,MBSE)的可靠性设计。传统结构可靠性设计多聚焦于组件层面,难以支撑系统级的建模、分析与协同决策,导致结构可靠性与系统可靠性脱节。MBSE作为新一代系统建模范式,具备形式化、层级化、协同化优势,为结构-系统一体化可靠性设计提供新思路。未来应推动可靠性建模与MBSE工具链(如SysML)的深度融合,将结构层的不确定性、失效机理与退化规律嵌入系统架构模型中,建立覆盖需求分析、系统功能、物理实现到性能验证的全过程可靠性管理机制。


声明: 本文来源于网络, 仅供交流分享, 若涉及版权等问题请留言, 我们会及时处理


来源:两机动力先行
ACTSystemMBSE疲劳断裂复合材料非线性化学拓扑优化多学科优化通用航空航天增材裂纹理论化机试验
著作权归作者所有,欢迎分享,未经许可,不得转载
首次发布时间:2025-11-12
最近编辑:2小时前
两机动力先行
其它 聚焦航空发动机/燃气轮机关键技术...
获赞 100粉丝 121文章 427课程 0
点赞
收藏
作者推荐

强度丨621所&608所:湿热–盐雾交替下航空发动机腐蚀损伤行为及其对力学性能的影响

在高温、高湿、高盐雾的海洋环境中,38CrMoAlA钢作为常用发动机传动轴材料,面临严重的腐蚀风险。针对某航空发动机鼓风传动轴的服役条件,进行了多周期湿热(7d)与盐雾(中性4d、酸性3d)交替腐蚀模拟试验。对不同周期的宏观形貌进行对比,采用失重法计算腐蚀速率,并对力学样品进行室温拉伸和疲劳极限测试。使用扫描电子显微镜(SEM)表征腐蚀产物的微观形貌和力学断口,元素成分分析采用能谱(EDS),并测量腐蚀坑深度。结果表明,湿热-盐雾交替环境显著加速了38CrMoAlA钢的腐蚀行为,盐雾中的Cl−是腐蚀加剧的主要原因,经过5个周期后,基体被致密的铁氧化物覆盖,表面出现大量腐蚀坑,腐蚀损伤显著降低了材料的抗拉强度、疲劳极限和塑性变形能力,其机理在于点蚀和孔蚀引发的应力集中效应,中值疲劳极限降低约70%,腐蚀坑的深度及分布对疲劳裂纹的萌生和扩展具有决定性影响。关键词:38CrMoAlA钢;湿热;酸性盐雾;腐蚀;力学性能航空发动机作为航空器的核心部件,其性能直接关系到飞行安全和整体运行效率。航空发动机中的鼓风传动轴作为关键传动装置,承担着动力传输的关键任务。鼓风传动轴在飞行过程中常常面临着高温、湿热、盐雾等复杂环境的严苛考验。除了要求具备高强度和良好的疲劳性能外,它还需要具有较高的耐腐蚀性,尤其在海洋气候中,湿热、盐雾和海水的交替作用对材料的腐蚀性和力学性能造成了显著影响。长期暴露于这些环境条件下,材料表面易发生腐蚀反应,形成腐蚀坑、裂纹等缺陷,进而导致其力学性能下降,缩短部件的使用寿命。因此,如何提升航空发动机关键部件在海洋环境下的抗腐蚀性能和力学性能,成为了亟待解决的技术难题。38CrMoAlA钢作为一种合金结构钢,因其优异的强度、硬度、耐磨性和良好的表面处理性能,被广泛应用于航空领域。特别是在经过表面渗氮处理后,38CrMoAlA钢的抗疲劳性能和耐磨损性得到显著提升。然而,尽管其力学性能优越,现有研究表明,在湿热盐雾交替环境下,尤其是海洋环境的复合腐蚀作用下,38CrMoAlA钢的耐腐蚀性能和力学性能仍然面临严峻挑战。海洋环境中的盐雾、湿气以及气温波动,会引发严重的腐蚀反应,尤其是在具有局部电化学反应的地方,腐蚀坑和裂纹易于形成,影响了材料的承载能力。在此类环境下,材料的腐蚀和力学性能退化不仅影响航空发动机的安全性,还可能导致组件的提前失效。现有关于38CrMoAlA钢的研究主要集中在其力学性能的优化以及表面处理工艺的研究,特别是在常规大气环境中的应用和使用寿命评估。然而,关于该材料在海洋环境,尤其是湿热盐雾交替作用下的腐蚀性变化及其对力学性能的影响研究尚属较少。已有研究表明,海洋环境中的盐雾腐蚀作用会导致38CrMoAlA钢的表面发生严重腐蚀,形成腐蚀坑,并可能引发裂纹扩展。湿热环境与盐雾环境交替作用会加速材料腐蚀过程,导致材料表面形成更为复杂的腐蚀产物,影响钢材的耐久性与疲劳性能。此外,腐蚀引起的材料表面损伤,如腐蚀坑和裂纹,会导致局部应力集中,从而降低材料的抗疲劳性能和抗拉强度,增加航空发动机故障的风险。因此,深入研究38CrMoAlA钢在海洋环境下的腐蚀行为及其对力学性能的影响,尤其是在湿热盐雾交替环境中的表现,具有重要的理论意义和工程应用价值。本研究通过模拟湿热盐雾交替环境,系统地探讨了38CrMoAlA钢在此环境中的耐腐蚀性能变化规律及其对力学性能的影响,分析材料的腐蚀失效机理,并为航空发动机鼓风传动轴的选材、设计以及防腐保护措施提供理论依据和实践指导。1试样制备与试验方法本试验使用38CrMoAlA钢材加工成圆片状腐蚀模拟试样(直径80mm,厚度4.5mm)和棒状力学试样(如图1),所有试样均进行统一编号和标识。腐蚀模拟试样和拉伸试样每个周期采用3件平行试样,疲劳极限试样每周期采用16件平行试样。加工后的试样依次用去离子水和无水乙醇清洗表面,再用冷风吹干,随后记录试样的外观、重量和尺寸。湿热试验依据GJB 150.9A—2009标准进行,相对湿度控制在95%±5%,温度为(43±2)℃,试验持续7d。盐雾试验参照GJB 150.11A—2009标准,温度控制在(35±2)℃,盐雾溶液为5%±0.1%NaCl溶液,沉降量保持在1~2mL·(80cm²·h)⁻¹。中性盐雾试验为期4d,溶液pH控制在6.5~7.5;酸性盐雾试验为期3d,通过稀硫酸将溶液pH调节至3.5~4.5。腐蚀模拟试样和力学试样均进行湿热-盐雾交替试验,每1个循环为1周期(下文中使用周期数进行区分)。通过扫描电子显微镜(SEM)和能谱分析(EDS)表征腐蚀产物的形貌和成分。腐蚀产物依据ASTM G1-03标准清除,采用失重法计算腐蚀速率,并通过激光共聚焦显微镜测定腐蚀深度。湿热-盐雾交替试验前后的拉伸试样均按GB/T 228.1—2021《金属材料拉伸试验第1部分:室温试验方法》进行拉伸测试,测得室温下的抗拉强度(σb)、屈服强度(σp0.2)、延伸率(δ)和断面收缩率(Ψ)等典型值。对于试验前后的疲劳试样,按照GB/T 26077—2021《金属材料疲劳试验轴向应变控制方法》标准,在室温下开展疲劳试验。疲劳极限通过升降法测定,试验应力比为-1。每个周期测试16根试样,其中有效试样数量不少于10根,疲劳极限测定基于10⁷次循环。 图1 38CrMoAlA力学试样(a)拉伸试棒; (b)高频轴向疲劳试棒(单位:mm)2试验结果与讨论2.1 38CrMoAlA钢腐蚀模拟试验2.1.1 腐蚀宏观形貌图2是38CrMoAlA钢经过不同湿热-盐雾交替试验周期后的宏观形貌,从图中可以发现,未腐蚀的样品表面光滑,呈现出金属的自然颜色。经过1周期试验后,样品形貌发生明显变化,表面覆盖了一层黑红相间的腐蚀产物,颜色多为黑色,少量红棕色,腐蚀产物疏松,只有很小区域还未腐蚀;试验3周期后,腐蚀产物更加密集,明显增厚,表面出现均匀的氧化层。第5周期后,腐蚀进一步加剧,腐蚀产物层更加致密,颜色多为砖红色,表面出现凸起,表明样品局部发生了深度腐蚀。 图2 38CrMoAlA钢经过不同试验周期后的宏观形貌(a)试验前:(b)1周期:(c)3周期:(d)5周期2.1.2 腐蚀速率采用失重法计算出各周期试样的平均腐蚀速率,按照ASTM G46—94标准,通过表面等高线图观察去除腐蚀产物后的试样表面轮廓,选取腐蚀最严重的10个局部腐蚀坑的深度来计算局部腐蚀速率。38CrMoAlA钢的平均腐蚀速率在试验初期呈现快速增加的趋势(图3黑色线),腐蚀快速发生,随后第3、5周期腐蚀速率有增加,但增幅逐渐趋于平缓。而局部腐蚀速率(图3红色线)与平均腐蚀速率趋势相反,前期先快速下降,第3、5周期后腐蚀速率减缓。这表明材料在早期的腐蚀过程中,基体表面快速腐蚀,基体元素扩散迅速,很快覆盖了整个试样。由于初期表面基体暴露较多,腐蚀产物较为疏松,导致腐蚀环境中的离子可以进一步渗透到材料内部,造成更深入的腐蚀。到第5周期时,腐蚀产物逐渐变得致密,形成一层保护膜,阻碍了传质过程,从而减缓了腐蚀速率,说明此时腐蚀已趋于稳定。根据ASTM G217标准,a=局部腐蚀率/平均腐蚀速率,若a&gt;2,说明材料腐蚀严重,服役失效风险较高。本试验3周期以后,a&lt;2,说明在这个环境下,材料服役性能良好。 图3 38CrMoAlA各试验周期后的腐蚀速率2.1.3 腐蚀微观形貌及成分分析图4是38CrMoAlA钢各试验周期的表面SEM图和EDS结果,第1周期的SEM图显示,腐蚀较轻,局部有腐蚀坑,尺寸较小,整体结构保持完整,放大图为腐蚀产物的微观形貌,呈叶片或者针状。第3周期,腐蚀明显加剧,表面覆盖了大量的腐蚀产物,尤其是在晶粒边界处,腐蚀加深,材料表面变得更加粗糙,放大图显示出针状或片状的腐蚀产物,与第1周期一样,表明腐蚀产物成分并无变化。试验5周期后,材料表面存在明显的孔洞和剥落现象,腐蚀产物更加致密光滑,局部有明显鼓包,说明腐蚀已经深入到材料内部。从EDS结果显示,这三个周期腐蚀产物成分较为单一,主要为Fe、O元素聚集,结合原子比,腐蚀产物应该是Fe3O4和Fe2O3的混合物,并没有出现其他腐蚀产物。 图4 38CrMoAlA不同试验周期后的表面SEM图(a,b,c分别为1,3,5周期)及EDS结果(d,e,f分别为1,3,5周期)2.1.4 腐蚀坑深度图5是38CrMoAlA腐蚀产物去除后的三维形貌图,第1周期的样品表面较为粗糙,有明显腐蚀痕迹,表面整体结构较为完整,局部腐蚀深度可达285.5μm。第3周期后,腐蚀加剧,表面更为粗糙,凹坑分布密集,局部有大腐蚀坑,深度可达506.37μm,第5周期后,腐蚀进一步加剧,表面结构残缺,基体受到了严重腐蚀,相比第3周期,腐蚀坑深度增幅较小,但腐蚀坑面积明显增大,也表明前期腐蚀迅速,随着腐蚀产物膜的逐渐致密,阻碍了腐蚀性离子向基体传送的通道,从而起到一定的保护作用。 图5 不同循环周期38CrMoAlA腐蚀产物去除后的三维形貌图(a,b)1周期;(c,d)3周期;(e,f)5周期2.2 38CrMoAlA钢力学性能试验结果2.2.1 腐蚀宏观形貌38CrMoAlA钢力学试样经过不同周期的湿热和盐雾交替腐蚀试验后,其外观和腐蚀程度发生了显著变化(如图6和7)。原始试样表面光滑,金属光泽明显。1周期后,这些试样表面开始出现少量的腐蚀,呈现出棕褐色的氧化层,表明开始有轻微的氧化,腐蚀较为均匀,尚未出现深层次的锈蚀或大面积的剥落。主要集中在中部颈缩区域,这部分是试样受力最大的区域。3周期表面腐蚀更加严重,腐蚀产物较厚,局部出现剥落,试样表面呈现明显的腐蚀坑。颈缩区域腐蚀明显加剧,氧化物沉积较多。金属表面开始出现局部深层的腐蚀痕迹,腐蚀产物开始累积。5周期表面严重腐蚀,出现大量氧化物,特别是中部的颈缩区域。腐蚀产物呈现出较厚的红褐色层,已经进入了深层腐蚀,金属结构遭到严重破坏,表面完全被氧化物覆盖。 图6 38CrMoAlA拉伸试样不同试验周期后的宏观形貌(a)试验前:(b)1周期:(c)3周期:(d)5周期 图7 38CrMoAlA疲劳试样不同试验周期后的宏观形貌(a)试验前:(b)1周期:(c)3周期:(d)5周期2.2.2 拉伸试验结果及断口分析图8是38CrMoAlA钢不同试验周期后的拉伸试验结果,图中分别展示了应力-应变曲线、抗拉强度/屈服强度、断面伸长率和断面收缩率随周期变化的趋势。应力-应变曲线中0周期曲线最高,表示材料未试验前具有较高的抗拉强度和塑性。随着周期增加,曲线逐渐向下移动,尤其在5周期时,明显表现出抗拉强度和塑性的大幅下降。这表明湿热和盐雾试验对材料的性能产生了显著的负面影响。图8(b)是对应的各周期的强度值,随着周期增加,抗拉强度从980MPa下降到870MPa,屈服强度从842MPa逐步下降到307MPa,屈服强度的减少意味着材料的弹性变形能力减弱,更容易发生永久性变形。断面伸长率是材料拉伸到断裂时,长度增加的百分比。从图8(c)可以看出,原始样品断面伸长率较高,约为18%,表明材料具有良好的延展性。随着周期增加,断面伸长率显著下降,至5周期时降到约6%,表明材料的塑性严重下降,经过处理后材料变得更加脆弱。原始样品的断面收缩率约为63%,这表示材料在断裂前有较大的塑性变形能力,试验5周期后仅为33%左右。这意味着材料的塑性和韧性明显降低,受试验后更加脆性化。从这些数据可以看出,38CrMoAlA钢在经过多周期的湿热和盐雾试验后,其力学性能大幅下降,尤其是在第5周期后,材料的强度和塑性损失尤为显著。这意味着这种材料在苛刻环境下使用时,其耐腐蚀性能和使用寿命需要格外关注。 图8 38CrMoAIA 拉伸试验结果(a)应力应变曲线;(b)抗拉/屈服强度值;(c)断面伸长率;(d)断面收缩率原始样品的拉伸断口截面没有凹坑(图9(a)),为典型韧窝断裂,属微孔聚集型断裂,实验中,在拉应力的作用下,呈近似圆形的等轴韧窝。这些韧窝随着外力的逐渐增大,彼此连接至一定程度后产生内缩颈,进而形成内裂纹,从而最终导致断裂。1周期试验后(图9(b)),试样表面出现了轻微腐蚀坑,作为裂纹源,在应力作用下,导致此处应力更容易集中,形成裂纹并进一步扩展,第3、第5周期后(图9(c)和(d)),发生了深层腐蚀,基体表面出现多处大而深的腐蚀坑,腐蚀产物发生剥落,基体外径减小,导致的材料的抗拉强度和屈服强度大幅减小,断面伸长率和收缩率同时减小,最终导致材料更容易失效断裂。 图9 38CrMoAIA不同试验周期拉伸断口形貌(a)试验前;(b)1周期;(c)3周期;(d)5周期2.2.3 疲劳试验结果及断口分析图10是采用升降法测试材料的疲劳极限结果。根据钢种的抗拉强度和屈服强度来确定初始应力强度,将初始应力强度作为第1根试样的加载应力,若第1根试样通过设定的循环次数(10⁷次),则提高第2根试样的加载应力,若第2根试样在10⁷循环次数前断裂,则降低第3根试样加载应力,并继续试验。升降的应力水平数i一般4级左右,中值疲劳极限σ如式(1)所示。 式中:n为有效试样总个数;m为升降应力水平级数;Vi为第i级应力水平的试验次数;σᵢ为第i级应力水平;i=1,2,3,…,m。 图1038CrMoAlA各周期疲劳极限测试验升降图(a)试验前;(b)1周期;(c)3周期;(d)5周期在0周期中,试样的应力波动较大,应力在750MPa以上样品均破断,750MPa以下样品均通过测试,根据式(1)计算得中值疲劳极限为752.27MPa,标准差17.5MPa。在1周期中,多数试样的应力波动较小,应力在410MPa以上样品破断,380MPa以下样品能达到疲劳极限,中值疲劳极限为400MPa,标准差16.9MPa。试验3周期后,中值疲劳极限为225MPa,相比前周期再次明显下降,而试验5周期后,中值疲劳极限为218MPa,相比3周期后,变化不大,因为试样表面腐蚀产物增厚,腐蚀速率减慢。从周期对比来看(如图11),38CrMoAlA钢未经腐蚀试验的中值疲劳极限较高,但随着测试周期增加,试样的中值疲劳极限逐渐下降,从752MPa降到了218MPa,说明经过腐蚀后,对材料造成了严重损伤,大幅降低了材料的疲劳极限。 图11 38CrMoAlA各周期中值疲劳极限趋势图图12所示,原始试样疲劳断口呈明显的辐射状裂纹形貌,裂纹从断口中心向外延伸。这种辐射状的裂纹扩展通常是疲劳裂纹扩展的典型特征,这表明该试样经历了多次循环应力作用。在该图中可以看到裂纹路径清晰,这表明未试验前为均匀的裂纹扩展。1周期后,呈一个粗糙、不规则的断裂面,表面有明显的孔洞和凹陷区域,这是腐蚀坑或孔洞。腐蚀坑的存在会导致局部应力集中,进一步加速裂纹的萌生和扩展。经过腐蚀后,材料的疲劳强度明显降低。腐蚀产物可能在断裂过程中积聚在某些区域,导致局部的材料剥落,形成明显的腐蚀坑。图中的孔洞应该是腐蚀后材料剥蚀的结果,这也是腐蚀加速疲劳断裂的典型现象。 图12 38CrMoAlA各周期疲劳极限断口形貌(a) 试验前:(b)1周期:(c)3周期:(d)5周期腐蚀不仅会加速裂纹的萌生和扩展,还通过形成腐蚀坑等缺陷大幅降低了材料的疲劳极限。在实际应用中,需特别注意该材料在腐蚀环境中的使用寿命,并采取相应的防护措施以延缓腐蚀过程,提升材料的疲劳寿命。2.2.4 腐蚀损伤分析38CrMoAlA钢在湿热-盐雾环境的交替试验中,湿热环境促进了金属表面的水化与氧化反应: 腐蚀坑从均匀分布逐渐转向局部集中,这种现象是由于Cl⁻在局部区域的富集导致的。盐雾环境下Cl⁻对氧化膜的破坏作用加剧了孔蚀的扩展: 从腐蚀机理角度分析,Cl⁻通过破坏金属表面的氧化膜进入基体内部,形成局部活化点,这些活化点逐渐发展为深坑,最终引发孔蚀和裂纹扩展。氧化膜的再生成速率无法覆盖金属的裸 露区域,使得腐蚀在局部加速。38CrMoAlA钢经过试验后力学性能下降,其主要归因于腐蚀坑引发的应力集中效应,以及孔蚀和裂纹扩展降低了金属的有效承载面积。特别是在断口分析中,腐蚀坑是加载过程中扩展裂纹的起始部位,SEM显示腐蚀坑周围形成大量沿晶裂纹,裂纹在加载过程中迅速扩展,导致试样早期失效。此外,加上点蚀造成的承载能力损失,严重降低了材料承受循环载荷的能力,进一步加速了材料的失效。3结论(1) 湿热-盐雾交替环境显著加速了38CrMoAlA钢的腐蚀行为,盐雾中的Cl⁻是腐蚀加剧的主要原因。(2) 腐蚀损伤显著降低了材料的抗拉强度、疲劳极限和塑性变形能力,其机理在于点蚀和孔蚀引发的应力集中效应。(3) 腐蚀坑的深度及分布对疲劳裂纹的萌生和扩展具有决定性影响。声明: 本文来源于网络, 仅供交流分享, 若涉及版权等问题请留言, 我们会及时处理 来源:两机动力先行

未登录
还没有评论
课程
培训
服务
行家
VIP会员 学习计划 福利任务
下载APP
联系我们
帮助与反馈