首页/文章/ 详情

中国新能源汽车的全球叙事!

5小时前浏览13



锂电那些事今日头条2025年11月03日 星期一


“福特走了,比亚迪来了,这是巴西更好的选择……要携手比亚迪,把汽车卖向全世界!”


当地时间10月9日,在比亚迪巴西巴伊亚州卡马萨里工厂,比亚迪全球第1400万辆新能源汽车组装下线,巴西总统卢拉发表了热情洋溢的演讲。


他甚至牵起王传福的手,毫不吝啬地盛赞其是 “电动汽车领域的奇才”、“世界顶尖技术的开创者”。


这是属于中国车企的荣耀时刻,折射出中国汽车产业在电动化智能化的时代,实现从落后到追赶再到领先的时代跃迁。


2023年,我国汽车出口正式反超日本,首次登顶全球第一。这一里程碑的成就,离不开新能源汽车的爆发式增长及海外市场的拓展。‌今年以来,中国新能源汽车继续在海外狂飙驰骋,前9月出口增长近九成。


更为关键的是,中国汽车不仅实现了产品力、价值力的巨大提升,更从单纯的 “产品出海” 迈向、“产业链出海” 和 “生态出海” 的全新阶段。


当带有 “Made in China” 的汽车行驶在欧洲,当中国新能源汽车在俄罗斯、中东、美洲大陆占据绝对优势,一场以中国为主角的新能源出海大戏正拉开历史性的宏大序幕。


二十载沧桑岁月,中国汽车完成脱胎换骨,实现了历史性的蝶变。


2005年,当江铃陆风代表中国车企,第一次来到德国,结果却是在安全碰撞测试中,获得了 “车体全部散架,车内假人全部死亡” 的惨不忍睹的结果。德国评测机构甚至给出0分,这是其二十年来第一个零分评级。


质量低劣、缺乏安全保障、设计粗陋,这是严谨挑剔的德国人对中国汽车的最初印象;二十年后,那种被人指摘嫌弃,黯然败退的情景,一去不复返了。


2022年的巴黎车展上,马克龙愁容满面,他当众疾呼:“欧洲必须觉醒”;国内车展上,日韩代表纷纷来到中国新势力展台俯身观摩学习;世界首富马斯克更是在财报会议中直言:若没有贸易壁垒,中国汽车能干掉世界上大部分车企,进而雄霸全球。


数据是最好的证明,中国汽车工业协会数据显示,2025年1-9月,我国汽车出口495万辆,同比增长14.8%。其中,新能源汽车出口175.8万辆,同比劲增89.4%,速度远大于整体大盘。

2023年,我国汽车出口491万辆,首次超过日本的442万辆,首次成为全球最大汽车出口国。今年上半年,我国出口整车370.8万辆,比日本多出了100多万辆。乘联分会就预测今年乘用车出口将达到546万辆,增长14%,按照这样的态势,我国将连续三年蝉联出口冠军。


出海攻势如潮,但以动力结构划分,新能源正勾勒出一幅更加凌厉的增长势头。


换道超车,中国汽车走向国际市场上演着一次结构优化。锂电池全产业链的强盛,为这场变革注入核心驱动力;汽车制造及零部件的完善,也为中国汽车走向世界奠定了坚实的基座。

今年1-7月,新能源动力在我国出口汽车中的占比已经超过一半,到7月份,纯电动达到35%左右,混动和插混占比近20%。


在出口地方面,中国汽车不仅销往俄罗斯、南美、澳洲、东南亚等新兴市场,更进军欧美等 汽车工业强国,和曾经的 “老师” 同台竞技。

凭借领先的智能化水平、先进的电池技术、优秀的产品质量,成为当地居民眼中的 “香饽饽”。而且,出海车型售价比国内贵出好几个档次,但即便如此,海外消费者也愿意一掷千金。


2024年,我国新能源汽车年产量历史性突破1000万辆大关,达到1288.8万辆,在全球电动汽车销量占比达70%。


据《华尔街日报》近期报道,中国电动汽车在泰国销量占比高达93%,在印度尼西亚为78%。在一个高度市场化竞争的行业,这样的数字已经十分夸张。


2024年,中国汽车产销累计完成3128.2万辆和3143.6万辆,同比增长3.7%和4.5%,再创新高,汽车产销连续16年居全球第一。在汽车向电动化和智能化转型的历史时刻,中国汽车工业实现了前所未有的超越。


根据亿欧智库在《2024中国新能源智能汽车产业链出海战略研究报告》中指出,中国新能源智能汽车出口规模预计在2025年时可以达到325亿美元,2028年时达到1396亿美元,2030年时达到2363亿美元。


走过燃油车时代 “以市场换技术” 的尴尬和窘迫,中国新能源汽车终于扬眉吐气,迎来真正意义上的 “大航海” 时代。


汽车是人类历史上最为复杂的工业制品,但同时,它又是家庭大件消费品,这注定了汽车行业绝不能遵循 “一锤子买卖” 的思路。


在大航海时代,汽车出口规模急速扩大,出海思路、策略和逻辑层面,都要进行根本性的转变,才能适应当前风云诡谲的国际经贸环境。


在出海路径上,中国车企根据自身情况,告别了单一售卖的模式,形成 “造船出海+KD(散件组装)” 等出海渠道。


比亚迪和上汽是 “造船出海” 的典范。今年5月,上汽安吉物流打造的滚装船 “安吉安盛” 轮装载3850辆汽车发往欧洲。


该船总长228米、型宽37.8米,可配置9500个车位,单航次运输的车辆可停满20个标准足球场。“安吉安盛” 轮与其姊妹号 “安吉宏盛” 并肩为目前全球最大、装载能力最强、能效水平最佳的超大型汽车滚装船。

这一规模超过了前一月才下水的比亚迪 “深圳号”,随着 “安吉安盛” 轮 “列装”,上汽自营船队规模扩容到35艘,安吉物流也已是我国最大的车企自营船队。


而就在4月底,“比亚迪深圳号” 在仪征金陵船厂出港,总长219.9米,宽37.7米,最多可装载9200个车位。


除了体型大,这艘巨无霸融合了北斗导航、自动驾驶、LNG双燃料动力、比亚迪电池组等黑科技,不仅是中国造船工业的集大成者,也是助力新能源汽车出海的 “超级战舰”。


比亚迪当前还在大幅扩充自有船队,预计到2026年1月,规模将扩展至8艘,形成覆盖全球的航运网络。如果按每艘船每月运输一次测算,比亚迪每年就可以运输超过80万辆汽车,相当于每天2200辆通达全球。


随着海外销量快速飙升,相比租用第三方船只,自营船队可节约15%成本,每年可省下数亿元的物流费用。不仅如此,自有船队可缩短20%-30%的运输市场,还能提升订单响应速度。加上临近的比亚迪常州基地,“产运一体”+“车船港联动”,将进一步降低成本,同时增强比亚迪的全球竞争力。


近年来,国际地缘冲突,世界航运风险陡增,自建船队将有效抵御黑天鹅事件带来的不良影响,保证供应链稳定。


与此同时,中国车企还在探索新方式,比如告别传统的单一整车出口,转向 “本地化组装” 形式。


目前国际汽车巨头普遍流行KD(Knocked Down)模式,KD分为三种CKD、SKD和DKD。CKD即全散件组装,SKD则是半散件组装,而DKD相当于白车身大总成,装上4个轮子就是整车。


广汽便是典型代表,其快速推进海外本地化组装,成立KD推进部,在尼日利亚、突尼斯、马来西亚、泰国等地完成了DKD、CKD工厂落地,并推进埃及CKD、缅甸SKD等项目。通过KD模式,先以零部件形式出口至目标市场,再进行本地化组装,既能缩短供应链物流时间,降低物流成本,还能快速响应当地市场需求。


此外,长安汽车在今年建立了首个海外新能源整车基地——泰国罗勇工厂,预计年底海外总产能达46万辆,可辐射海外优先级最高的东南亚市场;按照规划,长安将在海外建设整车及KD工厂共20个,目前已投产9个KD工厂。这些布局,都将助力这家汽车新央企驰骋海外市场。


与此同时,随着国内锂电、汽车零部件等产业的整体崛起,中国车企也告别了过往 “单兵作战” 的局面,协同电池、电机等核心零部件到智能网联技术企业一同出海。


比如,上汽通用五菱在印尼的工厂以 “整车+零部件” 模式吸引供应链伙伴入驻,并带动当地汽车产业链升级。


印尼手握新能源汽车产业链重要资源,全球60%的镍矿产量由印尼把持。为保证这一关键资源的供应通畅,宁德时代、格林美、中伟股份等产业龙头企业纷纷南下印尼。


今年6月29日,由宁德时代参与的印尼动力电池生态系统项目正式启动。印尼总统普拉博沃在仪式上说,这一项目将使印尼成为东南亚唯一实现贯通动力电池上下游全链条的国家,印尼将和中国伙伴携手推进。


放眼全球,这样的例子不胜枚举。


美国一家咨询公司荣鼎集团指出,中国电动汽车供应链企业去年在海外投资160亿美元,而国内投资仅150亿美元。这是2014年有记录以来,海外投资额首次超过国内的报告。意味着,中国汽车全球化布局进入拐点时刻。


可以看出,中国车企已经从产品出海到产能出海,如今跨越到生态出海的新阶段。


从被人嘲笑到成建制出海,中国汽车出海军团令世界刮目。


乘联分会统计数据显示,奇瑞、比亚迪、上汽位居9月份乘用车出口前三名。其中,奇瑞依然稳居第一名,比亚迪则异军突起,9月份出口量飙升109.5%,上汽则呈现稳步增长态势。

以这三大车企为观察样本,足可以一窥全貌。


在所有车企中,奇瑞出口规模最大,也是最具代表性和国际化起步最早的企业之一。


2024年,奇瑞集团出口汽车114万辆,创造中国车企出口新纪录,相当于平均每27秒就有一辆 “奇瑞造” 交付海外用户,而且连续22年问鼎中国乘用车出口第一名。今年上半年,奇瑞出口量攀升至55万辆,占其总销量的比例高达44%,海外市场已经是其重要的增长引擎。

为支撑庞大的国际业务,奇瑞汽车已构建起覆盖亚洲、欧洲、南美等重要市场的生产网络,支撑其全球化扩张。


尤其在长期深耕的俄罗斯,奇瑞底盘稳固,2024年,俄罗斯已成为奇瑞海外单一最大市场,在当地跻身新车销售前三名,市占率突破20%。瑞虎7 PRO MAX、欧萌达等杀进俄市场前十,瑞虎7系列凭借四驱版本适应复杂路况的特性,成为西伯利亚地区最受追捧的SUV之一。


奇瑞的成功是 “战略定力+深度本地化” 的结晶。早在2005年,奇瑞就在圣彼得堡建立首个海外KD厂,此后投建焊装、涂装等生产线,本地化生产比例提升至60%。“出口+本地化” 的双轨模式,使其在2022年国际供应链危机爆发时,仍能保持较高的产能利用率。


奇瑞也积极融入当地,开发能够解决消费者痛点的产品。俄罗斯冬季平均气温低于-25℃,路况多冰雪,奇瑞为此建立专项的耐寒、续航、抗颠簸测试,开发出经典的TIGGO 7系列。


如今,这一模式成功复 制到巴西、埃及、土耳其等市场,继续在海外攻城略地。9月25日,奇瑞汽车在H股上市,将近一半的国际化营收占比,成为其独特的差异化标签。


相比奇瑞主要依靠燃油车出口,比亚迪则凭借新能源汽车大杀四方。


当全球新能源汽车王者进军国际市场,任何竞争对手都要为之一颤。


2025上半年,比亚迪全球卖出214.6万辆新车,海外47万辆,同比激增132%,这一数字已经超过去年全年的海外销量。其9月份海外销量达到6.9万辆,同比狂奔109.8%。


同时,比亚迪在巴西、英国、西班牙、意大利、泰国、新加坡等多个国家斩获当地新能源销量第一名。

尤其在英国,比亚迪在刚刚过去的9月狂卖11271辆,超越MINI、特斯拉,也将英国变为自己海外最大市场。凭借单月惊人的880%的同比增速,比亚迪在英国火出圈。

而且,比亚迪在海外的售价远高于国内同等车型,大爆款Seal U(宋PLUS系列)在英国定价3.3万英镑(约31万元),而国内只需13.58万起,相当于是国内的2倍多。


相比奇瑞、上汽,比亚迪的全球化起步并不算早。2021年,比亚迪庞大的欧洲,一年销量只有一千余辆,此后在一些国家月销量甚至跌到个位数,在对本土品牌有高度信任基础的欧洲市场,要想杀出一片天地并不容易。


而比亚迪能够逆袭,得益于产品、经销体系和市场策略的改变。基于欧洲陈旧的电网和并不完善的充电基础设施,比亚迪推出Seal U插混车型,集 合了燃油车和电动车的优势,既有燃油车的续航,又能够满足欧洲碳排放规定,可油可电,抓住了这个 “过渡期” 的红利。


在巴西,比亚迪正在践行 “本地化研发+智能制造+生态共建” 的全产业链输出模式。2023年7月,比亚迪宣布在巴西卡马萨里市建设大型生产基地,总投资55亿雷亚尔(约71亿元)。此后仅用15个月就完成从破土动工到首车下线。

比亚迪还根据当地路况,建立本地化的设计、制造和测试流程,并且携手当地企业完善充电网络,支持充电漫游功能,截至2025年5月覆盖超450个充电站。


与其他中国车企相比,比亚迪业务广泛,旗下光伏、云轨、储能也可借助汽车集体出海。特别是在巴西,比亚迪已经实现这些业务全面落地。


从中国冠军,到多个国家折桂,比亚迪狂奔的势头还将延续。


相比奇瑞的产品力、比亚迪的技术力,上汽在海外持续成功的特色是品牌力。

尤其是名爵品牌,是上汽抢占欧洲市场的利器。1924年成立的名爵,自英国牛津的莫里斯车行起步,期间诞生过诸多经典跑车,后因内外部原因多次卖 身,到2007年被上汽集团收之麾下。


基于其纯粹的欧洲血统,名爵在欧洲市场本身就具备广泛的品牌影响力。叠加上汽的电动化、智能化赋能,名爵很快在欧洲再次崛起。

2024年,名爵是上汽集团的出口主力军,占据其出口销量的53%,而其他品牌合计不到一半。


要知道,MG(名爵)已经连续5年蝉联 “中国单一品牌海外销量冠军”,是第一个海外销量破百万的自主品牌,在全球近20个国家跻身当地单一品牌销量前十。其一个品牌就在欧洲售出24万辆(2024年),占中国出口欧洲的近70%,这是一个十分夸张的数字。


上汽未来的国际化,其核心打法就是要基于MG的品牌调性,在全球不同区域提出适合当地的品牌主张,如英国 “Get More”,泰国 “Passion Drives”,中东 “Beyond Expectation”;同时,基于MG推出多款重磅新品,重振MG当年的雄风。


全球经贸环境风云变幻,这给汽车产业带来一波波剧烈震荡。


虽然我国在新能源汽车全产业链遥遥领先,但绝非高枕无忧,关税战、贸易战频繁上演,考验着中国车企的应对能力。


比如,自俄乌冲突以来,欧美日韩车企迅速抽离俄罗斯,留下巨大的空白。2022年,俄罗斯国内汽车平均月销量骤降至3万辆,而此前的常态是10万-15万辆,意味着超70%的市场份额瞬间蒸发,这给中国车企带来前所未有的良机。


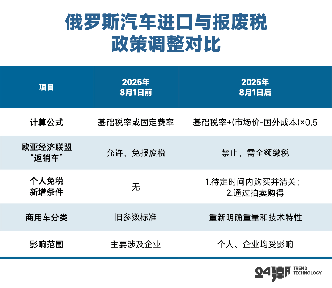
奇瑞、长城等车企迅速补位,市场份额快速抬升,然而蜜糖之后,迎来俄罗斯的 “背刺”。为保护国内产业和促进汽车产业落地,首先是在2025年7月30日,俄罗斯联邦技术控制和计量署宣布,禁止进口和销售多款中国制造的卡车,波及东风、福田、一汽等品牌,声称这些产品存在安全隐患,如刹车不合规、噪音超标等。


其次,在8月1日,俄罗斯又提高了汽车进口与报废税,不仅涉及卡车、平行进口车,还针对于个人购买的车型,除了要支付原有税费,还需缴纳俄罗斯本土采购与海外差价的50%作为额外附加税费。


这是继2024年10月份报废税上涨之后的又一次加码,再叠加年初已实施的进口关税上调,中国汽车进入俄罗斯的成本出现较大幅度的增长。

奇瑞在H股招股书中就坦言,由于2024年第四季度起俄罗斯增加对进口汽车的报废税,导致毛利率减少。并明确表示将缩减俄罗斯市场运营规模,计划2027年前逐步减少一些品牌车型及分销渠道。


覆巢之下焉有完卵,受上述政策调整冲击,今年以来,吉利、奇瑞等中国车企销量均出现不同程度下滑。

欧洲也不例外,2024年10月29日,欧盟决定对从中国进口的纯电动汽车(BEV)征收五年的反补贴税,三家企业面临较大压力,比亚迪税率17%、吉利18.8%、上汽集团35.3%。其他配合调查的中国企业将被征收20.7%的关税,所有不配合调查的中国企业将被征收35.3%的关税。


与此同时,欧盟却对特斯拉 “开小窗”,仅对其征收7.8%的关税。需要指出的是,上述反补贴税是在10%常规关税的基础上,附加征收的税种。


关税大刀之下,中国车企压力陡增,“反补贴税” 也成为2024年上汽集团出口销量下滑的主要原因之一。2017-2023年,上汽出口及海外销售规模由17万辆提升至121万辆,CAGR高达38.7%,然而,2024年仅103.84万辆,同比下降14.1%,这与纯电车型受欧盟反补贴税影响密切相关。

面对不断变化的海外政策,中国车企必须快速应对。笔者分析认为,深度的本地化运营,包括设立研发中心、生产基地、供应链体系和销售服务网络,才能穿透贸易藩篱,真正 “扎根” 当地,抵御各种突发风险。


比如,长城堪称是在俄罗斯实现本地化程度最高的车企,长城的图拉工厂是中国车企首家海外全流程整车制造工厂,长城汽车受到政策波动的影响也相对小一些。


除了政策风险外,全球范围内的价格战,也正在蚕食车企的盈利能力,而这又进一步引发了市场对产品质量的担忧。


据乘联会崔东树公布的数据,中国汽车出口均价经过几年的提升后近年又出现小幅下滑。2020年的1.4万美元,逐年提升至2023年1.9万美元,24年起,受特斯拉出口占比下滑影响,单车均价回落至1.8万美元,25年上半年持续下滑至1.7万美元。若不含海外及合资品牌出口车型,预估中国品牌出口均价更低。


相比之下,2024年同期,韩国汽车出口单车均价2.5万美元,日本2.6万美元、德国4.6万美元,高出中国45%至150%。


另一组数据则显示,2024年中国汽车行业利润率仅为4.3%,2025年第一季度进一步下滑至3.9%,低于同期下游工业企业5.6%的平均水准;2024年,全国有227款车型降价,新能源汽车平均降价力度达1.8万元,降幅超9%。


另外,根据全球知名市场研究机构君迪(J.D.Power)发布的关于2025年中国新能源新车质量研究数据显示:在2025年中,中国新能源汽车整体平均新车质量为每百辆226个问题,相比去年增加了16个。(注:君迪的数据来自于中国新能源车主在购车二到六个月内遇到的问题,以此来衡量新车的质量问题,主要问题分为两类,设计相关问题和所遇到的故障。)


“价格战没有赢家,更没有未来”,这是工业和信息化部相关负责人对于5月31日中国汽车工业协会叫停价格战倡议的表态。


回溯德日韩美等汽车强国的国际化征程,基本都要经过几十载耕耘,才有今日之成就,对于中国新能源车企来说,全球化的星辰大海才刚刚开始。

         
锂电那些事免责声明          
         
      本公 众号部分内容来源于网络平台,小编整理,仅供学习与交流,非商业用途!对文中观点判断均保持中立,版权归原作者所有,如有报道错误或侵权,请尽快私信联系我们,我们会立即做出修正或删除处理。谢谢!                    



来源:锂电那些事
碰撞通用汽车新能源电机自动驾驶材料储能物流控制工厂装配
著作权归作者所有,欢迎分享,未经许可,不得转载
首次发布时间:2025-11-13
最近编辑:5小时前
锂电那些事
本科 | 技术总监 锂电设备、工艺和材料技术研发应
获赞 209粉丝 224文章 2625课程 0
点赞
收藏
作者推荐

与宁德时代联合打造 京东首辆“国民好车”今日下线!

锂电那些事今日第三条2025年11月05日 星期三11月5日上午,京东第一辆“国民好车”埃安UT super在长沙工厂正式下线,工厂车间现场人士透露,为保证第1批客户按时交付,工厂流水线已满负荷运营生产,工人每天加班3个小时。 京东联合广汽、宁德时代打造的“国民好车”定名埃安UT super,10月22日其001号特别版拍出7819万天价 。该车将于今年11.11期间正式发布开售。据京东调研数据显示,83%的用户期待价格低于10万元,94%重视大空间与座椅舒适性,99%将安全视为首要考量,96%关注续航与补能效率。另外,埃安UT super将享有99秒换电与500公里续航体验。 锂电那些事免责声明 本公 众号部分内容来源于网络平台,小编整理,仅供学习与交流,非商业用途!对文中观点判断均保持中立,版权归原作者所有,如有报道错误或侵权,请尽快私信联系我们,我们会立即做出修正或删除处理。谢谢! 来源:锂电那些事

未登录
还没有评论
课程
培训
服务
行家
VIP会员 学习计划 福利任务
下载APP
联系我们
帮助与反馈