
电容是由两块平行的导电极板所构成,充电时以电场形式进行能量储存。并可以在放电电路中把储存的能量释放。
电容根据其在电路中所起作用分为耦合电容、旁路电容、滤波电容,定时电容、自举电容、定时电容、加速电容、软启动电容、谐振电容等。

旁路电容多出现在和电阻并联形式电路,为交流信号、高频信号提供的低阻抗通路,也可以把由于电流的波动,而产生噪音旁路到地。
耦合对交流来说就是连接,无损传递的意思。

定时电容是利用电容充放电规律特性,用于电源电路中的驱动脉冲宽度、频率控制。

谐振电容往往是电容和电感相伴出现。它俩之间的充放电而形成的震荡,而形成的电磁涡流多见于日常用的电磁炉,信号的阻尼、选择多用于通讯领域。

加速电容利用电容得电瞬间如无阻导线及电容两端电压不能突变特性,用于防止芯片的误导通,晶体管的快速导通与截止。

软启动电容利用电容充电所产生的延时,用于芯片的复位,软启动。

晶振的外接电容,为两颗,一般区间是6PF~30PF。它们会直接影响晶振频率的精度。这两颗电容需要接地, 其原理是实现电容的分压作用。电容值越小,晶振频率越偏正向。同理,电容值越大,晶振频率越偏负向。

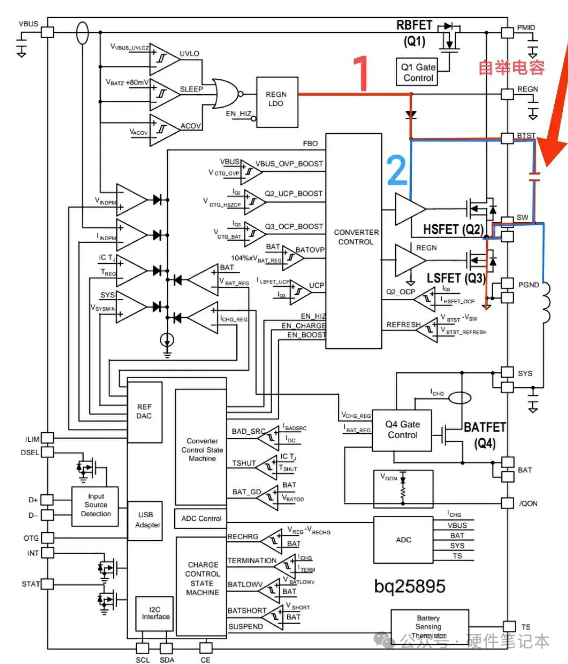
自举电容是利用电容两端电压不能突变的特性,先给电容充电,再叠加在另一个电压上来获取一个更高的电压。

滤波电容是把脉动直流变成平滑稳定直流的电容,起到蓄存电能的作用。在实际应用中如果没有接电容或电容失容,当耗电增大时会使电源电压降低,开始产生噪音、振铃等现象。

电容由于采用多层卷绕的方式制作,寄生电感不可避免,并且容量越大,体积越大,寄生电感越大,对高频信号阻抗越大,高频性能不好;容量小,体积小的电容对低频信号阻抗大,低频性能差。在滤波时常同时选用大中小三种电容,针对不同频率的杂波滤除。

在更换输入输出电容的选择应注意额定耐压、和容量。额定耐压不能低于理论值的1.1—1.3倍;容量值适量增大会使输出电压波动变得更为平滑,起伏更小,过大的选择会在电路接通的瞬间,产生大的浪涌冲击电流,而增加在路元件被击穿烧毁的风险。
声明:
来源:硬件笔记本