前几天,公司的硬件同事老张,盯着示波器上剧烈跳动的波形,眉头紧锁。他刚调试的AI加速卡跑出了惊人的测试成绩,可一旦满载运行,电源电压就开始"跳舞",系统性能始终达不到想要的效果。
"芯片算力上去了,电源却拖后腿!"老张重重地叹了口气。
这绝非个例,在AI服务器、自动驾驶、工业自动化等领域,电源设计正面临前所未有的挑战:
算力芯片功耗激增,GPU/FPGA的核电压跌破1V,电流却突破几十A;
PCB空间被计算单元挤占,留给电源的"生存空间"越来越小;
传统电源方案复杂,调试周期长,影响产品上市时间。
“要是有款电源能像瑞士军刀一样,小巧又全能 ... ... "老张喃喃自语。
01

1、低压大电流,专为算力芯片而生
GPU、FPGA的核电压往往低至0.8V,电流却高达数十安培,这款模块:
宽电压输入(4V到16V),适应多种供电环境;
输出电压范围(0.5V到5.5V),完美匹配GPU/FPGA的超低核电压需求;
输出电流更是达到了25.5A,轻松应对AI芯片的瞬时高负载。


2、极致紧凑,解放PCB空间
5mm×6mm×4.4mm 的超小封装,比传统方案节省70%空间;
无外接大电感设计,PCB布局瞬间“松绑”。

一般电源芯片外围元件不会少,如果工作电流为25A,外置电感可以想象有多大。


图5:常规DC/DC电源芯片加外围电路推荐lyout布局


集成完善的保护机制(过流、过压、欠压和过温保护),可靠性拉满。


02
高端电源芯片还是得看MPS(芯源系统),作为一家深耕中国20年以上的企业,早已实现本土化研发+生产+支持:

成都:这是MPS在咱们中国总部,位于成都高新西区出口加工区。公司成立于2004年8月,主要从事模拟集成电路的设计研发、生产制造和生产技术支持;
上海/杭州/深圳:研发与销售中心,提供快速技术支持;
03
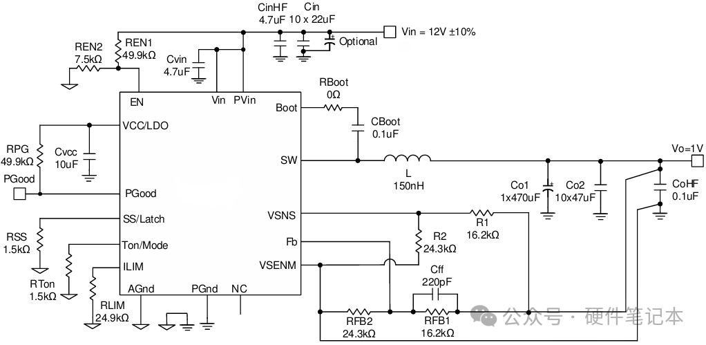
为了验证MPM3695GPJ-20的实际表现,我通过MPS官网申请了评估板 EVM3695-20-PJ-00A,也找到了他们的工作人员,并拿到了配套的10页规格书。

当我拿到 MPM3695GPJ-20的评估板时,第一反应是震撼——它比我想象的还要小!从规格书的尺寸描述来看,我知道它很紧凑,但真正拿在手里才发现,这个“模块”几乎就是一个芯片的大小,高度集成化设计让人印象深刻。

MPM3695-20采用了 MPS 的先进封装技术,将 Buck 转换器、MOSFET、电感和无源元件全部集成在一个超小封装内(5mm×6mm),因此看起来更像一个QFN封装的IC,而非传统的分立电源模块。这种设计大幅减少了PCB占用面积,同时优化了EMI和热性能。

输入端子(VIN & GND):支持 4V~16V 宽输入范围,适用于多种应用场景,如工业电源、车载电子等。
输出端子(VOUT & GND):可提供高达25A的连续输出电流,因此采用了大电流接线端子,确保测试时能接入足够粗的导线,避免因接触电阻或线损导致效率下降或发热问题。
可直接连接电子负载,测试不同输入/输出条件下的效率、纹波和动态响应,快速验证电源性能。

输入监测(VINGND_S & VINF):
这两个引脚用于实时监测输入电源状态,比如检测输入电压是否稳定,或在动态负载下是否存在跌落/过冲。

输出监测(VOUT_S & VOUTGND_S):
用于精准测量输出电压,方便调试时观察调整后的效果,或配合内部ADC进行数据采集,实现闭环控制。


多模块扩展应用
它的单相操作简单高效,若需要更高电流,可尝试多相并联则能提供更大的负载电流,适用于大功率FPGA、ASIC供电等场景。

