今天想和大家分享一个最近工作中的小插曲——我们设计的USB3.0 HUB转接板实测速率只有USB2.0水平的排查过程。
011
最近一个客户有个新需求,我们需要设计一款USB3.0 HUB转接板。经过原理图设计、PCB布线和打样后,板子终于到手。当我兴冲冲地插上U盘进行测试时,测速软件显示的数据让我大跌眼镜:30Mb/s,这明明是USB2.0的速度!
"这不可能啊!"我盯着屏幕百思不得其解。明明是按照USB3.0标准设计的,为什么跑不出应有的速度呢?于是,我开始了系统的排查工作。
021
首先,我们需要明确USB3.0和USB2.0的关键区别。USB3.0在USB2.0的D+和D-两根数据线基础上,新增了两组差分线:SSRX-、SSRX+和SSTX-、SSTX+。正是这两组额外的"高速通道",使得USB3.0的理论传输速率可以达到5Gbps,远超USB2.0的30Mb/s。

然后咱们就开始进行测试,测试方法也很简单:
存储器(一般是U盘)→ USB数据线 → 主机(也可以是笔记本电脑),然后可以通过测试软件读取USB数据传输过程中的读写速率。

在开始测试前,我已确认:
1、测试主机具备USB3.0接口;
2、使用的U盘是正品USB3.0设备。
031
首先怀疑的是USB3.0控制芯片,这个芯片是QFN封装,可能存在虚焊的情况(这种现象比较常见),如果部分引脚未连接或者短路,就会引起电源工作异常,或者只能走"老路"(USB2.0模式),甚至数据不通。

我按照以下步骤进行了详细检查:
1、供电测试:使用示波器测量各电压纹波噪声
5V供电:正常
3.3V供电:正常
1.8V供电:正常
2、信号检查:
复位信号:时序正确
时钟波形:晶振正常起震
USB3.0对电源噪声非常敏感,任何微小的干扰都会影响其表现。然而,所有检查结果都显示芯片工作正常,这让我更加困惑了。
041
既然芯片没有问题,我开始怀疑连接线材,就像咱们开始说的:USB3.0和USB2.0的接口虽然外形相似,但内部结构大不相同。
USB2.0:仅使用D+和D-两根数据线
USB3.0:除了保留D+/D-外,新增SSRX和SSTX两对差分线
我随手拿起一根看起来很粗壮的USB线进行测试,结果... ...中招了!其实也可以直接从接口看到引脚的差距。

解剖后发现,这根线也确实是USB2.0的四根线芯,缺少USB3.0必需的高速差分对。这就好比给跑车加92号汽油,怎么可能跑出应有的性能?
换上真正的USB3.0线缆后,重新测试——速率立即就提上来了!
051
当然,在实际应用中,有时候问题可能不会这么简单。如果更换线材后速率仍然不达标,我们还需要考虑以下方面:
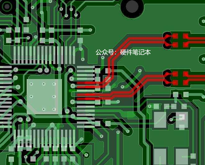
1、PCB走线设计:
差分线阻抗必须控制在90Ω±10%
走线长度匹配、过孔数量需要优化
参考平面要完整,避免跨分割

2、信号完整性测试:
使用示波器进行眼图测试
观察信号质量,确保"眼睛"睁开度足够

这次看似简单的"降速"问题,其实给我们上了很好的一课。在工程实践中,有时候最复杂的问题,原因可能出在最基础的环节。正是通过这样的"破案"过程,我们才能积累宝贵的经验,这也是工程师工作中最大的乐趣所在。
声明: