首页/文章/ 详情

相变材料(PCM)冷却的电池包寿命和能耗分析

9小时前浏览0

概要

本文采用GT-Autolion电化学电池模块,进行了一个PCM(相变材料)冷却的电池包的寿命分析,并进行了广泛的试验验证(单电芯、不包含PCM的电池包、包含PCM的电池包),并在一个电动车能量管理模型中,采用PCM和液冷技术的结合减少了33%的空调压缩机功耗。


1简介

PCM和液冷的结合是一个非常有前景的电池热管理技术。PCM技术具有以下优点:


a)优异的均温性:PCM在相变过程中吸收大量热量而自身温度几乎不变,能有效抑制电池包内单体间的温差,提升电池组的一致性,这是其最突出的优点。


b)高储热密度:相比单纯依靠材料比热容吸热,相变潜热的储热能力要大得多,能在较小体积内吸收更多热量。


c)被动工作,能耗低:在吸热阶段是被动工作,不需要额外能耗,有助于提升整车能效。


d)缓冲热冲击,抑制热失控:在电池发生异常产热时,PCM能吸收大量热量,延缓温度急剧上升,为热失控的预警和干预争取时间。


与液冷技术(Chiller)结合后,PCM能够显著减少空调压缩机(Chiller)的功耗,其根本原因在于它改变了热负荷的“时间分布”,将瞬时、尖峰的热负荷转化为平稳、持续的热负荷,从而使制冷系统(Chiller)可以更高效、更稳定地运行。PCM 削峰填谷后,系统所需的最大制冷功率大大降低,这意味着可以选用额定功率更小的压缩机,提高运行效率(COP),减少启停次数和运行时间。


本文采用GT-Autolion电化学电池模块,进行了一个PCM(相变材料)冷却的电池包的寿命分析,并进行了广泛的试验验证,并在一个电动车能量管理模型中,分析了PCM和液冷技术的结合是如何减少了空调压缩机的功耗。在热管理中采用电化学电池有如下好处:

  • 相对于ECM模型,电化学电池均基于物理模型,其性能模型内插能力好,外推能力也好,比如倍率、温度

  • 电化学电池的老化模型是基于物理模型,不依赖庞大的老化数据,预测能力好


   

基于P2D的电化学电池模型


2电芯模型标定

2.1试验数据准备

首先进行电芯模型的建模,以及试验数据的准备(不同倍率的充放电试验,老化试验)。


   

试验数据准备


2.2电芯模型建模和性能曲线标定


接下来,建立单电芯的模型,并进行了不同温度(0/25/40℃)、不同倍率(0.3C/1C/2C)下的各类工况的标定,结果表明模型精度满足要求。


   
   

不同温度和倍率下的放电曲线标定


   

不同温度和倍率下的充放电曲线标定


2.3电芯模型循环老化标定

由于我们缺少日历寿命数据,故仅标定循环寿命。


   
   

循环寿命标定


3不包含PCM的模组和电池包的标定

首先不考虑PCM情况下,对模组和电池包进行充放电工况下的精度验证。


   


3.1模组模型标定

下图为不同充放电倍率下模组的电压和温升标定结果。


   

模组的电压和温度标定结果


3.2电池包模型标定


   


下图为在不考虑PCM下,在CCCV工况不同倍率,以及不同冷却液流量下的电池温度变化。


   

CCCV下的电池温度变化


4包含PCM电池包热管理

模型标定优化设计盲区

PCM在融化时可以吸收大量的电池产热,在凝固时可以放出大量热量,起到了削峰填谷的作用。


   


下图为环境温度35℃,CCCV倍率为2C下的电池温度变化。从图中可以看出,当采用PCM时,能够显著降低温度峰值,但在凝固阶段会带来温度上升。


   

环境温度35℃,CCCV倍率为2C下的电池温度变化

(虚线:考虑PCM;实线:不考虑PCM)


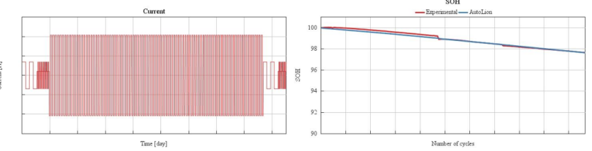
5PCM电池包寿命模型

接下来,我们利用上面建立的电池包模型进行寿命分析,左图为仿真的工况和温度变化,右图为PCM对寿命的影响。


   

PCM对电池包寿命的影响


6PCM电池包用于整车能量管理

最后,我们建立了PCM电池包的电动车能量管理模型,考察PCM对压缩机功耗的影响。从图中可以看出,PCM显著降低了33%的压缩机功耗。


   

电动车的整车能量管理模型


   

PCM对压缩机功耗的影响



来源:艾迪捷
化学材料试验
著作权归作者所有,欢迎分享,未经许可,不得转载
首次发布时间:2025-10-01
最近编辑:9小时前
艾迪捷
MBD CAE解决方案专家
获赞 4粉丝 4文章 555课程 0
点赞
收藏
作者推荐

物理信息机器学习(PIML)在发动机性能预测上的应用

背景物理信息机器学习(Physics Informed Machine Learning (PIML))是一种新兴的方法,它结合了机器学习(ML)和传统基于物理的模型的优势来解决复杂问题。它将物理定律(例如由微分方程表达的定律)与数据驱动的机器学习技术相结合。在传统的机器学习中,模型主要基于数据进行训练。然而,PIML将底层物理过程的先验知识纳入学习过程,这提高了模型的准确性及泛化能力,特别是在数据有限的情况下。具体示意如下图所示: 对于纯物理模型与现实世界的物理存在差异,如空气阻力的存在和纸张在飞行过程中的变形等。纯的数据驱动模型如果训练样本数量有限,大多数预测的轨迹在物理上是不可信的。物理和数据驱动的混合模型在物理先验的帮助下,可以准确地估计轨迹。对于PIML用于发动机性能预测上有以下几个关键概念要理解:混合模型将一维物理模型和增强机器学习技术融合;物理约束将物理定律和约束纳入机器学习模型,确保预测结果符合物理原理;泛化性结合先验的物理学知识,PIML模型可以更好地泛化,特别是在训练数据有限的场景中在发动机性能应用,可以用到以下几个方面:数字孪生结合了基于物理的模型和基于数据驱动的模型,用于监测和预测发动机部件的性能和健康状况;流动参数预测实时预测流体特性,用于监测发动机的运行和安全性;对于发动机性能预测方面,主要的好处有:提高准确度通过结合物理定律,与纯数据驱动模型相比,PIML模型可以实现更高的准确度和可靠性;提高效率这些模型可以提供更快和更高效的预测,这对于实时应用程序是必不可少的。操作方法在GT-SUITE的软件里面,具体的实施的工作流程如下图所示。在实际的操作过程,先确定特征的选择以及采用合适的预测算法。具体的操作流程分为五步:第一步确定合适的测试数据:覆盖了发动机运行的良好范围第二步确定基于物理的模型参数/特征:参数与特征的选择可以根据文献、物理现象的理解、统计学分析、删除冗余特征;第三步利用部分数据建立PIML模型,一般为数据总量的30-40%第四步用余下的数据验证模型,一般为数据总量的60%-70%第五步利用模型进行发动机性能的预测。应用举例:以发动机的Nox的排放特性为例,与它相关的参数有:喷油提前角、空燃比、发动机转速等。背景发动机性能预测的结果对比。结果1:对比气缸内的温度、排气温度和缸内爆发压力采用稳态工况下测试的数据和采用GT模型计算的结果建立对应的PIML模型。其中,GT模型不需要经过标定。从下图中可以看出,PIML模型能好的满足趋势预测,并能够有效的提升模型的精度。在稳态和瞬态条件下,基于GT的自带的Extended Zeldovich Model(EZM)的Nox排放模型与PIML模型的对比。从下图可以看出,PIML的模型精度好于GT软件自带的模型。结果2下图显示了不同发动机的发动机输出NOx的测试与模型预测的比较,其中PIML模型的准确性优于GT EZM模型。总结基于物理的机器学习(PIML)是一个令人兴奋的领域,它将传统的基于物理的模型与现代机器学习技术相结合,以改善各种应用的预测和性能,包括发动机性能。GT-DOE Post (ML Assistant)为开发提供了一个非常有用的框架。其中,PIML为发动机关键性能参数的物理模型准确性可以显著提高。通过改进预测,可以减少发动机校准开发所需的测试数据。硬件选择和优化可以在仿真中以更高的置信度进行。该方法已成功应用于两款发动机的性能参数预测,并得到了验证。参考文件:Physics Informed Machine Learning (PIML) for Engine Performance Predictions,Presented at the 2024 GT Technical Conference,Cummins来源:艾迪捷

未登录
还没有评论
课程
培训
服务
行家
VIP会员 学习计划 福利任务
下载APP
联系我们
帮助与反馈