首页/文章/ 详情

异步电机、电控开发难点梳理

1月前浏览37

异步电机、电控开发难点梳理

全文完~


图片

免责声明:以上观点仅代表作者个人看法,与本平台无关。PPT文档版权归懿朵科技公司所有,分享本文仅供学习参考,切勿用于商业用途,如涉及版权问题,请第一时间告知我们删除,非常感谢。 

来源:电动新视界
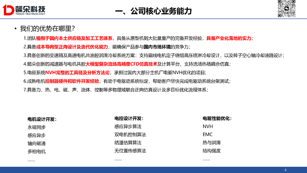
电机
著作权归作者所有,欢迎分享,未经许可,不得转载
首次发布时间:2025-09-24
最近编辑:1月前
电动新视界
新能源汽车相关技术信息分享,新...
获赞 98粉丝 176文章 1616课程 0
点赞
收藏
作者推荐

丰田汽车2026财年1季度财报

丰田汽车2026财年1季度财报全文完~ 免责声明:以上观点仅代表作者个人看法,与本平台无关。PPT文档版权归丰田汽车公司所有,分享本文仅供学习参考,切勿用于商业用途,如涉及版权问题,请第一时间告知我们删除,非常感谢。来源:电动新视界

未登录
还没有评论
课程
培训
服务
行家
VIP会员 学习计划 福利任务
下载APP
联系我们
帮助与反馈