示波器探头的原理和测试误差
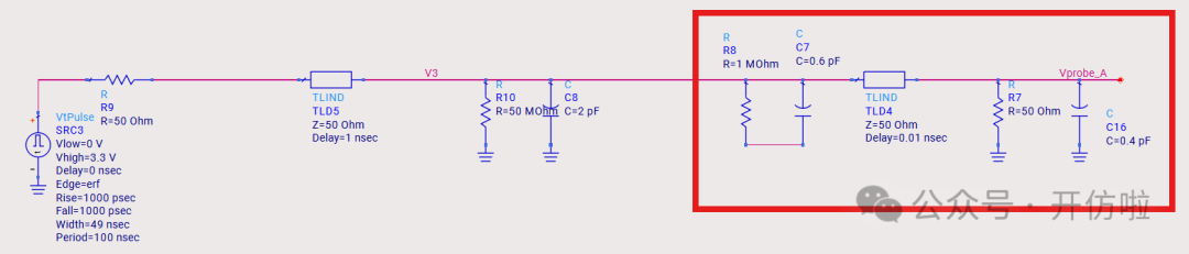
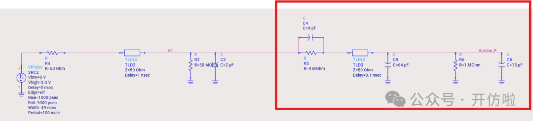
本文我们开么见山,来看一下示波器测试探头对信号的影响。我们用仿真软件来模拟一下在测试10MHz时钟信号和100MHz两种信号时,无源探头和有源探头的测试误差。探头前端是9Mohm的电阻和一个电容,中间是探头线缆和一个补偿电容,最后是示波器内部的输入阻抗1Mohm以及一个输入电容;这样就构成了一个10x的无源探头,从结构中也可以看出,这里并没有阻抗的端接,而且有一些电容的引入,因此有必要考虑其对信号的印象;可以看到,这种10x的探头将电压缩小了10倍,示波器正是用这种方式来探测较大的电压;可以看到波形的边沿变缓了,这正是前文分析的探头电容的影响,10MHz信号大概将信号边沿(20%~80%)变缓了200ps(见下图);100MHz信号大概将信号边沿(20%~80%)变缓了240ps(见下图),而这是不太能接受的。从探头结构中我们可以看到有源探头影响探测结果的主要是等效的并联电容;可以看到,由于示波器选择的是50ohm输入阻抗,因此整个电压被压缩了一半,示波器可以通过放大器进行放大,我们这里就不讨论这个问题了,直接将50ohm电阻dis掉,以观察电容对波形的影响;10MHz信号边沿(20%~80%)变缓了10ps(见下图);100MHz信号边沿(20%~80%)变缓了25ps;可以看到有源探头对信号边沿的影响要小得多,我们直观的对比一下无源探头和有源探头对信号边沿(20%~80%)的影响:因此有源探头更适合高速信号的测量,所以建议几十MHz以上的信号尽量都用对地电容比较低、带宽足够的有源探头进行测试,以减小测试引入的干扰。
著作权归作者所有,欢迎分享,未经许可,不得转载
首次发布时间:2025-08-09
最近编辑:2月前
作者推荐
