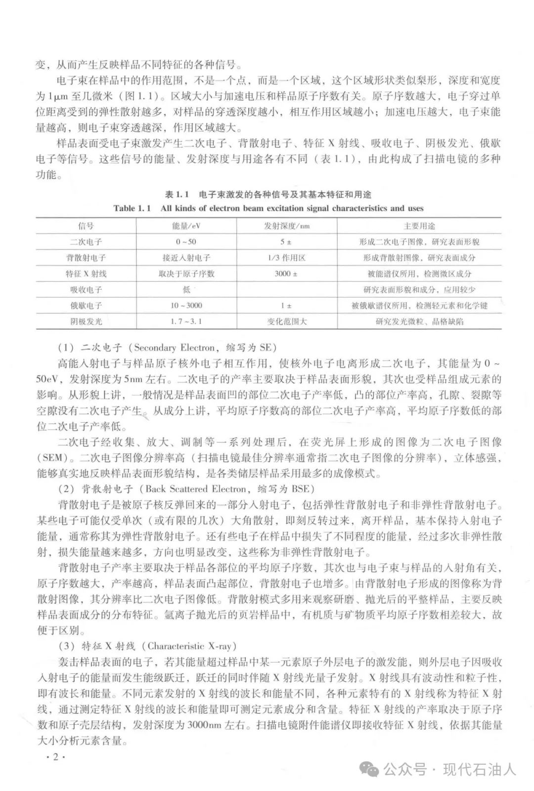
首页
发现
课程
培训
文章
案例
问答
需求
服务
行家
赛事
热门搜索
发布
消息
注册
|
登录
首页
/
文章
/
详情
<电子书分享>非常规储层扫描电镜研究
现代石油人
2月前
浏览50
关注
<电子书分享>非常规储层扫描电镜研究
来源:岩层书旅
登录后免费查看全文
立即登录
Comsol
振动
断裂
非线性
化学
电子
油气
MATLAB
UG
岩土
海洋
UM
离散元
裂纹
理论
水工
PFC
材料
人工智能
著作权归作者所有,欢迎分享,未经许可,不得转载
首次发布时间:2025-08-16
最近编辑:2月前
现代石油人
博士
签名征集中
关注
获赞 38
粉丝 138
文章 1325
课程 1
点赞
收藏
作者推荐
储层地质力学_MATLAB_Python:探讨了储层开发所遇到的各种地质力学问题
免费
5.0
立即查看
0/200
清空
提交
还没有评论
课程
培训
服务
行家
仿真秀2024产学研用:普惠设计仿真,助力高校和企业高质量发展
MatDEM二次开发语言基础篇02—Matlab地学应用之面向对象程序设计
2024国产工业仿真软件新进展系列报告会
MatDEM二次开发语言中高级篇03—Matlab地学应用之AppDesigner窗口程序设计
相关推荐
CoSim 系列软件
FDEM软件MultiFracS 5.5版在水力压裂中的应用
LS-DYNA离散元DEM-FEM耦合法模拟弹体侵彻靶板(JH-2本构,陶瓷、岩石材料)
LS-DYNA钢筋混凝土梁多点接触爆炸和空爆模拟
最新文章
【海洋船舶】ROV无人水下设备结构3D数模图纸 STEP格式
【卡丁赛车】Badland buggy ST2越野全地形车3D数模图纸 STEP格式
警惕!你的仿真结果可能毫无价值:资深审稿人揭秘CFD行业最大误区
赠送独家分析NLP工具|COMSOL锂钠电池仿真技术专题研讨会
卫星总体热控设计师全能修炼手册:从入门到精通-同行都在转
热门文章
通用/泛亚/蔚来/弗迪/上海电驱动等百位新能源专家确认发言,易贸三电活动6月苏州见
一种降低电池温差的装置
湍流与涡流的区别
涡结构提取
Fluent Meshing| 离心泵
其他人都在看
【非标数模】洗鞋机3D数模图纸 Solidworks20设计
【机器人】水下探测仿生鱼3D数模图纸 Solidworks20设计
【农业机械】AgriCruiser农业机器人四轮车3D图纸 Solidworks设计
【工程机械】升降移动平台3D数模图纸 Solidworks20设计
【非标数模】同步带升降投料线(含三轴视觉搬运)3D数模图纸 x_t格式
VIP会员
学习计划
福利任务
下载APP
联系我们
微信客服
联系客服
人工服务时间为周一至周五的9:30-19:30
非工作时间请在微信客服留言
客服热线:
4000-969-010
邮箱:
service@fangzhenxiu.com
地址:
北京市朝阳区莱锦创意园CN08座
帮助与反馈
返回顶部