首页
发现
课程
培训
文章
案例
问答
需求
服务
行家
赛事
热门搜索
发布
消息
注册
|
登录
Flux
关注
关注人数:2442
简介
动态
课程
文章
回答
技术干货 | JMAG应用说明-以正弦磁化为目标的SPM电机磁铁矫顽力优化分析
概述在本文中,我们将解释软件JMAG的仿真分析概念。本文中使用的分析模型的数据可以从JMAG应用程序目录下载,因此请使用它来确认设置和结果。...
艾迪捷
MBD CAE解决方案专家
211
不同导体层数发卡电机的设计与仿真
作者:马永志(北京国家新能源汽车技术创新中心有限公司,北京100176)摘要本文主要设计了两种不同层数的发卡绕组电机并仿真计算了发卡绕组的损...
艾迪捷
MBD CAE解决方案专家
159
类OLED汽车尾灯仿真方案
认识类OLED类OLED采用COB倒装工艺,将LED裸芯片直接固定在基板上面,通过MiniLED阵列+荧光粉的方式,实现由点光源到面光源的转化,制造工艺相...
艾迪捷
MBD CAE解决方案专家
81
CONVERGE 4.0发布公告
CONVERGE4.0已于2024年4月由ConvergentScience公司正式发布,它包含了许多令人兴奋的新特性和和功能改进,扩展了代码的功能和可用性,重点体现...
艾迪捷
MBD CAE解决方案专家
102
电动飞行器eVTOL的系统仿真 —— 机体-推进系统耦合动态不稳定性诊断
摘要电动飞行器(eVTOL)的设计、开发和测试需要基于多物理的仿真应用,以应对技术挑战并针对严格的任务要求优化构型。虽然现有的旋翼机仿真和...
艾迪捷
MBD CAE解决方案专家
106
基于CONVERGE的新能源扁线油冷电机热流场分析
摘要:本研究基于CONVERGE软件对扁线油冷电机的热流场进行了详细分析。研究以某电动车80kW牵引电机为对象,采用扁线绕组设计,通过精细建模和...
艾迪捷
MBD CAE解决方案专家
102
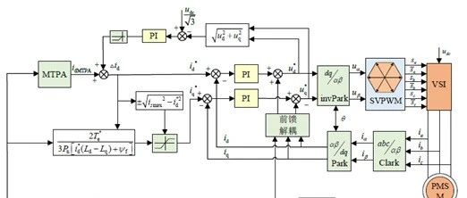
电机控制核心技术-弱磁扩速FluxWeaking(一更,基于电压反馈闭环控制)
前言:为什么要进行弱磁控制?简单的原因就是扩大调速范围,避免高速运行时反电势增大导致电压饱和而造成转矩下降。本期文章介绍电压反馈闭环...
清风烈酒
签名征集中
458
从传热学基础到弱形式推导:拆解热传导问题Matlab有限元离散核心
导读:上一篇文章热传导问题Matlab有限元编程-从零搭建热传导求解器-含案例源码正式向读者和粉丝推荐了我的热传导问题领域有限元编程教程,收...
仿真圈
技术圈粉 知识付费 学习强国
215
在 Abaqus利用单元生死进行焊接模拟
目录焊接理论背景前热源后部热源Goldak双椭球热源模型生死法Abaqus中的焊接实现步骤1:Abaqus中的模型设置第二步:定义出生和死亡元素需要焊接...
yunduan082
Abaqus仿真世界
242
行业分享丨智能网联时代,电磁仿真如何 “打全场”?
随着智能网联技术的快速发展,整车电磁兼容、天线布局、车载通信、雷达感知等工程挑战日益突出。工程师不再只是关注单一器件或单一频段,而需...
Altair澳汰尔
澳汰尔工程软件(上海)有限公司
300
1
13
14
15
16
17
28
Altair澳汰尔
澳汰尔工程软件(上海)有限公司
试用申请
培训申请
咨询报价
如需软件入驻请联系
—“仿真秀官方渠道”
VIP会员
学习计划
福利任务
下载APP
联系我们
微信客服
联系客服
人工服务时间为周一至周五的9:30-19:30
非工作时间请在微信客服留言
客服热线:
4000-969-010
邮箱:
service@fangzhenxiu.com
地址:
北京市朝阳区莱锦创意园CN08座
帮助与反馈
返回顶部