首页/文章/ 详情

精通德国VDI2230的工程师永远炙手可热

精品
作者优秀平台推荐
详细信息
文章亮点
作者优秀
优秀教师/意见领袖/博士学历/特邀专家/独家讲师
平台推荐
内容稀缺
6年前浏览6195


导读:8月16日,仿真秀平台发起的超级话题《螺栓设计,VDI2230和有限元计算到底那个好》,超过1700+仿真人收看,引起了工程师们的极大关注。如果错过了本期直播,可在仿真秀官网或APP免费查看视频回放。今天我们再次邀请螺栓设计老张,对VDI2230更加全面夯实的介绍。

VDI德国工程师协会(世界上最大、知名度最高的工程师协会)的简称全名是Verein Deutscher Ingenieure。VDI2230是专门针对螺栓的一门学科,它可以解决:

  • 理论上,系统地,全面地(五大安全系数,预紧力,预紧力矩),对螺栓及被加紧件的受力和变形分析;
  • 根据VDI2230可以反过来知道被加紧件的设计;
  • 根据VDI2230可以对影响螺栓安全系数的因素进行分类和归类,进行FEMA 失效分析,故障分析;
  • 计算速度和成本优势明显,精度有保证,不受设计计算人员的影响。
  • 便于企业制定通用的设计导则,使设计规范化,流程化。

一、企业为什么要采用VDI2230


企业采用VDI2230的必要性:VDI2230在国内应用还属于起步阶段,但是在欧美企业当中已经成为必要的手段。VDI2230这门科目是在有限元出现之后德国工程师协会才开发的,足以说明VDI2230对于螺栓的处理无论从深度、广度、精确度方面都远优于有限元。在传动领域,有限元更适合于箱体等非标件的计算,对于螺栓、轴承(保持架除外)、齿轮,一般是不用有限元作为正式计算的。


VDI2230与有限元软件的关系类似与数学这么学科与计算机这个工具之间的关系。采用VDI进行设计,对于企业:

  • 可以从全局层面、系统地解决问题;
  • 可以进行DFEMA的分析和故障诊断;
  • 由于VDI2230计算流程化特点,特别适合量身定做产品的设计导则和编制excel表(方便对每个参数及每个计算步骤检查、更改,优于任何封装软件)计算程序,从而使设计规范化。
  • 由于VDI2230在计算中几乎素有因素都加以考虑,因此精度高,产品质量有保障。
  • 采用德国工程师协会的导则设计的产品有利于通过国际认证,为产品走向国际极大助力。

二、工程师为什么要学习VDI2230
机械工程师个人学习VDI2230的益处:

  • 对于工程师来说,VDI2230在国内深入了解的人还不多,而且由于此学科比较深奥,一般工程师不可能短期掌握。占领先机,掌握核心的、可以垄断的知识,极大有益于自身的职业发展
  • 另外,学习好VDI2230也可以反向指导被加紧件的设计,达到知识无死角,融会贯通。由于螺栓应用极广,风电、核电、火电、轨道交通设备、汽车、工程机械等等,几乎所有机械设计都需要螺栓。

总之,精通VDI2230的工程师永远炙手可热!

1、制造业的环境
在机械行业,螺栓是与轴承、齿轮齐名的三大最主要机械元素。应用广泛程度来看,齿轮和轴承只用于传动机械,而螺栓无论是机械传动还是机械结构都离不开的。大到飞机轮船,中如风力发电机、高铁、汽车,小至IPHONE手机,最终都是依赖于螺栓的可靠性联接而得以正常发挥功用。

因此,对螺栓的深入研究非常有必要,尤其是在全球贸易保主义大行其道,西方发达国家垄断技术的大背景下,自主设计,自主研发,产品本地化称为大势所趋。但不容乐观的是,在中国国内,对螺栓的研究就不广泛也不深入。 

2、目前企业的问题
作为机械工程师,我们都或多或少有这样的体会:

  • 在用国内的市场换取了欧美的技术后,欧美企业交给中国伙伴的确实一些产品的信息,而非科学和技术的核心。比如,国内多数风力发电主机厂商是从德国或者奥地利引进的图纸,生产工艺和安装手册。信息虽然足够详细可以用于生产指导安装,但是如果国内企业想在此技术文档的基础上进行升级改造或自主研发,则完全不可能。(本人在德国企业工作过4年多,其中在德国总部工作2年。在与德国同事的朝夕相处以及工作和私交的过程中深刻体会到他们对中国不久的将来对其形成挑战的担忧)

  • 先以风力发电机为例,我们引进欧美的主轴承安装图纸或是偏航轴承安装图纸或是塔筒安装紧固手册中,只给出所对应的螺栓的预紧力和预紧力矩,以及所涂抹的润滑剂的种类,最多给出摩擦系数。至于预紧力矩与摩擦系数的关系公式,中国工程师如果不学习VDI2230是无论如何也不可能掌握的(我们中国的高校机械设计课程根本不涉及这个知识点)。

如此,则从根本上限制了我们中国企业自主研发的可能性。其余如轨道交通也是一样,可以说各行各业都是在螺栓的精确设计计算上遇到瓶颈,受制于人。 
3、企业问题的最佳解决方案
为了应对这种局面,为了科技报国,同时为了实现本人自身的人生价值,自回国后,一直努力推广德国工程师协会的螺栓设计计算导则VDI2230。导则无论从内容的深度,囊括的广度,还是从系统性和流程化方面都是机械类技术中的精华。我们称其为导则,其实它是一门学科。
将近180页的内容还是不能把所有关键的理论分析过程和公式推导过程都纳入其中,必须系统地并且有具有经验丰富的专家指导学习,这样才能达到融会贯通,既不迷惘混乱,也不疲于奔命的效果。根据我接触过的学员,浅尝辄止最终导致半途而废的占绝大多数。并且,这门科目理论性非常强,应该范围极广,有关螺栓的关键点几乎尽入彀中。但要应用到具体项目,需要有丰富的工程经验。
为了帮助工程师们系统的学习VDI2230,8月初,我在仿真秀APP首次推出VDI2230线上课程《德国螺栓VDI 2230 详解与实例解析16讲》受到大家好评,目前报名学员将近40人,在此感谢大家对我的课程的认可。
本套系列课已经更新10期,主要是推广德国VDI2230导则,让没有听说过VDI2230的朋友了解它,已经初步了解它的朋友快速地进入角色学习它,缩短大家的学习时间。根据线上课学员们的反馈,我进一步了解和收集了学员们的关注点和焦点问题。相信这些学员的所思所想所急所盼也是绝大多数机械工程师和仿真工程师的共同心声。
于是,我决定与仿真秀平台在9月20日-22日风电行业轨道交通行业压力容器行业核电行业汽车行业工程机械以及对德国VDI2230导则感兴趣的学习型工程师带来一场高质量的VDI2230案例分析技能强化提高课程
本期线下课程直接切入学员们的核心关注点和主题。学员将会收获到不仅仅是自己项目难点的解答,也会同时学习到其它行业的问题和解决方案。这是扩展知识面、积累经验、扩展有效人脉的绝佳机会。 
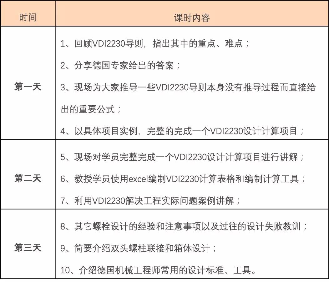
三、线下培训内容
四、我的线下课程亮点

1、本次线下培训是国内第一次系统全面(线下课会系统第给学员厘清VDI2230的篇章结构和各部分之间的逻辑关系)、深入(现场给学员推演VDI2230中直接给出而无推导过程的公式)的培训;

2、带多个本人之前亲自成功解决的实际案例、赠计算程序(线上赠送EXCEL程序,线下课程赠送加强版的excel程序);

3、讲解VDI2230使用中极易出错而不易发现的关键点以及导致本身如何正确使用,以德国专家为依托(对于特别极高难度的问题,如果本人无法回答,会求助德国VDI专家协助解决);

4、为每位线下课学员解决不超过2个企业案例;作为对VDI2230的补充,线下课会详细讲解VDI中不涉及的;

5、另外两本德国教科书(其中一本是G。Niemann的名著,另外一本暂时保密,亚马孙上售价1800元人民币,网络上无电子版下载)中关于螺栓的计算和被夹紧件的结构优化设计的内容。作为线下学员福利,学员可以从小助手处获取宝贵资料。

五、我的个人介绍

螺栓设计老张,13年的机械设计经验,车辆工程专业,硕士学历

学习或工作经历:高级工程师,著名齿轮箱研发设计专家,师从德国齿轮箱大师Jürgen-Linder和Michael,Bachmann,为其三个关门弟子之一。案例:曾在德国一家3万人的机械行业知名工作4年,其中在德国巴登符腾堡州此公司总部工作2年。获得德国专家颁发的优秀证书。

擅长螺栓计算VDI 2230,过盈压配DIN 7190, NX(UG)+Teamcenter软件,轨道交通齿轮箱设计。曾成功设计过多款高铁、地铁齿轮箱,曾为企业制定设计导则,曾为企业解决螺栓失效问题。

六、报名VDI2230线下培训

1、电话报名:010-52167876(杨工)

2、发邮件【线下报名】+姓名、电话、微信号以及工作单位至service@fangzhenxiu.com,平台会为您回传培训通知(盖章版);

3、识别下方二维码,或点击阅读原文,进入报名链接,留下您的报名信息,报名成功后会有工作人员与您及时取得联系,平台会为您回传培训通知(盖章版)。

识别二维码,报名享优惠
作者:螺栓设计老张,仿真秀专栏作者
声明:原创文章,首发仿真秀公众号(ID:fangzhenxiu2018),部分图片源自网络,如有不当请联系我们,欢迎分享,禁止私自转载,转载请联系我们。
如果您正在学习CAE ,欢迎加入我们的学习型工程师社群,与我们抱团一起学习理论、软件和行业应用。更多详情请咨询仿真小助手(在仿真秀公众号对话框回复 小助手 备注 进群 即可)。

VDI2230
著作权归作者所有,欢迎分享,未经许可,不得转载
首次发布时间:2019-08-26
最近编辑:6年前
仿真圈
技术圈粉 知识付费 学习强国
获赞 11497粉丝 22822文章 4079课程 242
点赞
收藏
未登录
还没有评论
课程
培训
服务
行家
VIP会员 学习计划 福利任务
下载APP
联系我们
帮助与反馈