首页/文章/ 详情

全球大储争霸战!

42分钟前浏览17


锂电那些事今日头条2025年11月20日 星期四



在伯克希尔2024年度会议上,一名投资者问到 “为什么伯克希尔选择在内达华投资建设新的天然气电厂,而不是选择建设光伏?”


对于这个问题,巴菲特副手格雷格回答道:“毫无疑问光伏是个巨大的机遇,我们会积极参与投资,但能源转型不会在一夜之间发生。无论是光伏还是风电都面临间歇性问题,需要依赖储能。为了确保供电稳定可靠,当前我们还不能完全脱离化石能源。目前具备经济性的储能电站时长为4小时,考虑到夜晚没有光照,4小时显然不够,可靠性和经济性之间需要找到平衡点。”


巴菲特进一步补充道:“能源转型和电力保供必须两者兼顾,当前光伏还无法成为主要电力来源的原因是储能问题还没解决。我的朋友比尔盖茨投资了储能电池项目,正在研究如何延长储能电池寿命,但技术突破仍然需要时间,我们需要尊重事物的客观发展规律。”


当前产业新共识,在这场万亿级全球能源大变局下,储能,尤其是大储将成为决胜关键。


事实上,随着AI爆发,大模型的参数量、数据中心的规模都呈现几何式增长,这背后,需要庞大的电力来驱动计算、存储以及冷却系统。埃隆·马斯克、萨姆·奥尔特曼、黄仁勋等科技大佬都曾对电力紧缺表达过担忧。一时间,储备电力粮草成为科技巨头们的必修课。而由于化石能源并不符合全球碳中和的宏大叙事,科技大厂纷纷投向清洁能源。


而在全球碳中和共识下,2015年后全球能源转型进入快车道,可再生能源装机规模迅速增长,全球风光合计新增装机规模从2015年115.2GW,大幅增长至2024年的约670GW,年均复合增速超19.0%。


但在风光等新能源强势崛起的同时,却也有一些问题一直未得到解决,尤其是消纳问题正在成为产业化进程最严峻的挑战,这一趋势在主要电网基础设施跟不上可变可再生能源部署的地区尤为明显,典型代表为欧洲、澳大利亚、美国德州等。


所以,未来大储大概率成为破局关键所在。综合华泰证券、国金证券、浙江证券、长江证券等第三方研究机构分析与预测,未来3-5年间,欧洲、美国、中国、印度、澳大利亚等国家大储市场均有巨大的想象空间与发展潜力。


本文,笔者试图从市场、政策、竞争格局等方面分析大储的发展趋势与空间,意在抛砖引玉,供读者朋友参考,也欢迎读者朋友留言讨论。


图片

为了平衡 “碳中和战略” 与 “新能源消纳难题”,全球都在寻求破局手段。


首先看欧洲市场,根据Eurostat统计,2022年欧洲27国能源对外依存度高达62.5%。大力发展可再生能源,降低能源对外依存度是行之有效的战略。


而根据独立能源智库Ember1月23日发布的报告显示,2024年欧盟可再生能源发电量占比已达到47.4%,接近总发电量的一半,主要源于太阳能、风能发电量增长迅速。


但随着可再生能源占比的提升,电力的间歇性和不稳定性增强,欧洲也频现负电价现象。2023年50个竞价区中,有27个面临自2017年以来最高的负价。储能作为灵活性资源有助于促进新能源电力消纳和能量时移,英国、西班牙等多国政府将储能纳入国家目标和10年期国家能源和气候计划。


在政策与市场强力驱动下,如今欧洲大储正在强势崛起。根据SPE的数据,2024年欧洲大储装机占比约为49%,超越户储39%的装机占比。


根据EUPD数据,预计2025年欧洲前19大市场的新增储能装机容量有望达35.3GWh,同比增长超过75%。欧洲光伏产业协会提出,到2030年欧洲储能总装机容量需从当前约50GWh,提升至500GWh-780GWh,实现十余倍增长,以配合其45%的可再生能源占比目标,保障电网稳定和灵活调度。电网侧储能需求显著增长,市场重心正由户用储能转向大型储能。2025年欧洲大储装机预计同比增速超过180%,占比接近60%。


而根据SPE预测到2028年大储装机将达35.9GWh。另外根据EASE预测,到了2030年,欧洲其他各国装机开始放量,欧洲累计装机规模预计可达71GW/172GWh。

图片

再看美国市场,据Wood Mackenzie&ACP联合发布的《美国储能装机监测报告》显示,2024年全年新增储能装机量达到12.3GW/37.1GWh,同比增长32.8%(功率)和34%(容量)。其中,电网级储能占据主导地位,全年新增10.4GW/30.6GWh,占总装机量的85%。


到了2025年,美国大储依旧保持强劲增长趋势。根据Wood Mackenzie,2025年第二季度美国储能市场创季度新高,新增装机5.6GW/15.78GWh。其中大储为绝对主力,装机4.9GW/14.95GWh,同比+63%。在大储市场推动下,预计2029年美国储能市场总规模将达到87.8GW。


根据EIA测算,假设美国电网二氧化碳排放量2025年减少95%,2050年减少100%,则风/光/储2035年累计装机容量将达570/990/370GW。对应2020-2035年均储能装机量约为25GW,储能增长空间巨大。


中信证券分析认为,美国储能2026年新增市场空间达到700亿元以上,2024-2026年三年累计市场空间接近1800亿元,市场空间广阔。


另外根据WoodMac预测,2024-2028年美国将累计新增储能装机74.3GW/257.6GWh。其中大储仍将占据绝对主要市场。美国能源部政策办公室首席副主任Carla Frisch此前在2024美国储能峰会上表示,预计到2040年美国部署储能系统装机容量将超过200GW。


回到国内市场,当前也面临较为严重的新能源消纳问题,可再生能源渗透率持续提升背景下国内大储需求有望保持高速增长。


根据寻熵研究院的追踪统计,2025年1-9月国内累计储能招标规模为91.6GW/342.6GWh,已超24年全年招标规模65.6GW/171.3GWh。新能源上网电价市场化改革背景下,随着国家级规划与各省容量政策的托底,国内大储招投标持续超预期。

图片

从结构上来看,大储装机及中标占比继续快速上升。据华源证券统计,2022年电网侧储能占比为39%,到2024年已提升至57%。根据招标端数据,531后国内独立储能招标实现连续快速增长,剔除集采框采情况下,531节点后月度独立储能采招占比均超85%。


9月12日,国家能源局发布《新型储能规模化建设专项行动方案(2025—2027年)》,首次量化2027年储能装机规模≥180GW,而截至24年底,全国累计新型储能装机73.76GW,三年缺口约110GW/300GWh。由此可见,国内储能,尤其是大储仍有很大的发展空间。


另据长江证券统计,2024年12月至今,内蒙古、河北、陕西、四川、浙江、江西六省市发布储能项目名单,涉及电网侧独立储能项目188个,规模达到28.93GW/103.25GWh。

图片
图片

此外,中东、印度、澳大利亚、巴西、智利等国家与地区也都有非常大的发展空间。比如我们结合沙特和阿联酋的2030年的风光发电目标,并扣除用于制氢的风光装机,参考中美两个市场的配储比例及时长,中性假设2030年配储30%/3h,中性预测两国储能需求可达57.4GWh。随着SEC三期、阿联酋20GWh等大项目相继招标,华泰证券分析认为中东地区25年开始招标或建设的储能项目有望超过30GWh。


开源证券统计数据显示,截至2025年9月,印度独立储能累计招标51个项目,共46GWh,其中25年新增27个项目,共33.75GWh,招标容量是2024年全年招标量的3倍。


根据澳大利亚能源市场运营商(AEMO)相关数据,目前预期及计划中的储能项目规模超 100GW,其中计划于2025、2026年开始商业运行的大储项目规模分别约为10GWh、13GWh。其在2024年综合系统计划(ISP)预测,2034-2035年澳大利亚将需要36GW/522GWh的储能容量,到2049/2050年将上升至56GW/660GWh的储能容量。


图片

如今,政策扶持已经成为大储持续发展的强大基石之一。


比如美国方面,在2022年8月,拜登签署了7500亿美元的《通胀削减法案》(Inflation Reduction Act),其中提供3690亿美元用于企业生产能源的投资。其中,《通胀削减法案》将ITC(投资税收抵免)延长10年,通过经济补助政策直接对相关企业给予补贴。以特斯拉为例,根据2023年度营收及出货量数据测算当前储能系统成本为332美元/kWh,完全自制电芯和储能设备可以帮助公司储能业务毛利率提升13.6个百分点,若考虑逆变器补贴这一比例将会更高。对于下游客户,特斯拉在美国超级工厂制造的储能设备可以获得最高10%的ITC额外补贴,提升了储能项目的经济性。


该政策进一步刺 激了美国储能产业的快速发展。政策发布当月,美国未并网储能备案量提升至 22.68GW,环比增长35.0%,较往月增速明显提升。


此外,美国的50个州中有37个州制定了可再生能源组合标准和目标,17个州出台了储能相关的补助政策。其中,力度较大的政策有内华达的NV储能激励计划以及加州的自发电激励计划(SGIP),这些政策成功推动了当地的储能行业发展。


目前,印度政府也正在通过补贴、信贷支持、采购义务等多种政策措施,推动储能市场的发展。


1.补贴支持:2023年9月,印度政府批准可行性缺口资金计划(VGF),拟安装4GWh的储能项目,并给予376亿卢比(约4.52亿美元)预算的支持。该计划通过竞争性招标的形式,为中标者提供储能项目部署成本的40%补贴,以降低部署成本。


2.购买义务:2022年7月,电力局发布政策文件将储能纳入购买义务范围。储能义务规定,2023~2024财年期间,通过储能利用的太阳能和/或风能电量占总用电量的1%,并且逐年上升,到2029~2030财年提升至4%。当每年采购和存储的能源中至少有85%来自可再生能源时,即可认为完成了储能义务指标。


3.信贷支持:2022年2月,印度财政部发布的2022-2023财年联邦预算报告中将储能技术及数据中心列为基础设施资产,储能项目将有资格获得基础设施贷款,促进其信贷融资。


回到国内,考虑到储能本质上是电能量时间的转移,要解决的是不同时刻电力供需不匹配的问题,不匹配由电力市场价格体现,因此储能发展最终还是要回归电力市场。


而电力现货市场最重要的作用是 “发现价格”,通过不同时间点的真实供需情况,形成真正的分时电价,形成峰谷价差,并为中长期交易提供价格风向标。


国内电力现货市场发展历经多阶段探索,2025-2026进入全面加快建设阶段。1998年启动省内试点但未实质落地,2003年推进区域试点亦未长期运营;2017年开启新一轮省内建设,经多年试运行,2023-2024年山西、广东、山东、甘肃、蒙西地区现货市场陆续转入正式运行。2025年4月,国家发改委、能源局联合发布《关于全面加快电力现货市场建设工作的通知》,标志着国内电力市场改革进入新阶段,明确要求大部分省份2025年底前启动现货市场连续结算试运行,按照《电力现货市场基本规则》连续运行一年以上可转入正式运行,因此2026年国内大部分省份将实现现货市场正式运行。连续结算试运行后,储能将可持续参与现货市场套利。

图片

从发达国家经验来看,新能源渗透率对电力现货价差有直接影响。以德国为例,从2020年到2024年,其新能源装机渗透率从50%提升至61%,提升约11pct,同时电力现货市场价差也不断拉大。2020年现货市场平均价差为32欧元/MWh,价差比例(=现货平均价差/现货平均电价)为107%,到2024年拉大到147%。

图片

所以,随国内新能源市场化比例提升,现货市场价差未来也有望进一步扩大。


2025年1-5月甘肃、广东、蒙西、山东、山西5个进入现货市场的省份,现货市场价差均同比扩大,其中蒙西、山西平均现货价差达到0.4元/kWh以上。在政策上,2025年5月山东发改委印发《山东省新能源上网电价市场化改革实施方案(征求意见稿)》提出适当放开现货市场限价,拉大充放电价差;内蒙亦有相关政策出台,现货市场价差有望进一步扩大。

图片

在2022年,国家发改委、国家能源局印发的《关于进一步推动新型储能参与电力市场和调度运用的通知》,还提出研究建立电网侧独立储能电站容量电价机制。容量电价是电力系统对发挥固定作用、消费固定成本的市场主体给予或收取的费用,目前国内抽水蓄能、煤电可获得容量电价,而独立储能也可发挥支撑电网供电的固定作用。


目前山东、河北、内蒙古、上海等省份已出台储能容量电价政策,更多省份有望推进机制研究与政策落地,这将有助于保障储能电站部分收益。

图片

此外,辅助服务收入也是独立储能收入的重要补充,伴随政策逐步完善,未来也将贡献补充收入。据了解,目前华北、东北等六大区域及山东、山西、甘肃等11个省份细化了区域辅助服务市场运营规则,不断丰富新型储能可参与的辅助服务品种。

图片

在政策与市场加持下,全球很多国家投资大储能获得较为理想的收益率。


以德国为列,2024年前十个月德国风光发电量占比达44%,带动电网及电力现货市场价格大幅波动,能够提供辅助服务和具备套利机会的储能电站收益提升明显,2024年1-8月德国大储项目单位年化收益额约为100-150欧元/kW/年。当前欧洲储能电站单位造价约在600-700欧元/kW,对应项目回收周期仅5-7年。


在英国,受益于储能系统价格持续下降,2022-2024年项目资本开支下降约30%,新储能项目IRR仍能维持10%以上,实际收益率可观。此外,随着英国新能源发电占比提升,批发市场套利收入提升并成为英国储能项目的主要收入来源,有望支撑储能项目收入保持平稳。


在国内市场,根据长江证券测算,假设独立储能电站容量若容量供需系数为0.7,若电价维持10年、两年后不退坡,仅靠现货市场套利全投资收益率为2.7%左右,叠加容量电价(容量电价:甘肃储能容量电价计费方式为:容量电费=申报容量×容量电价×容量供需系数;其中申报容量不超过有效容量,储能有效容量=满功率放电时长×额定功率/6;其中容量功率系数为容量需求与有效容量的比值,数值大于1时取1。),全投资收益率提升至6.22%,考虑甘肃调频辅助服务收益,贷款投资收益率预计更高。若两年后容量电价退坡至当前的80%,预计也有5%以上全投资收益率。


其模型假设条件为:1-5月甘肃储能现货套利价差平均0.27元/kWh、平均日充放电次数为1.48次,保守考虑EPC成本0.95元/Wh,转换效率86%、首年衰减5%、充放深度90%。

图片
图片
图片


图片

大型储能系统是一个复杂的系统性工程,涉及直流侧的电池设备和交流侧的变流设备。大储系统主要涵盖电池管理系统(BMS)、功率转换系统(PCS)、能量管理系统(EMS)等关键设备,其中电池成本占比最高达67%,其次为储能PCS 10%,电池管理系统BMS和能量管理系统EMS分别占比9%和2%。


在企业竞争层面,如今大容量电芯比拼激烈上演,尤为考验电池厂商安全设计、生产、制造能力。


2024年以来,314Ah电芯逐步接替280Ah电芯成为储能市场主流。同时,宁德时代、亿纬锂能、远景、欣旺达等电池企业纷纷推出500Ah+电芯积极备战长时储能,推出的下一代大容量储能电芯的创新围绕着循环寿命、高安全性和超低成本等方面。目前大容量电芯的比拼正激烈上演,或进一步带来一二线或二三线储能电芯企业分化。

图片
图片

事实上,314Ah电芯也正在推动储能系统大型化浪潮,据不完全统计,目前至少50余家厂商推出了5MWh+电池直流舱(或交直流一体机),这其中,近50款产品采用314Ah电芯。


目前国内储能系统集成商主要分为五类企业:

1.PCS厂商纵向延伸产业链:例如阳光电源等;

2.电芯企业纵向延伸产业链:例如宁德时代、远景等;

3.电力电子设备企业:例如中车洲所等;

4.光伏组件厂:例如天合光能、阿特斯等;

5.专业储能系统集成商:例如海博思创、新源智储等。

图片

如今更大的储能系统也在持续投入市场。如宁德时代6.25MWh天恒储能系统、比亚迪储能MC Cube-T 6.432MWh储能系统、天合储能7MWh+储能系统、瑞浦兰钧7.03MWh储能系统等。

图片

几个月前,国轩高科、Fluence、Elinor Batteries等多家企业也相继宣布了7MWh+储能新品的动态,7MWh+储能系统再添强力新军。


时间再往前回拨,在第三届EESA储能展上,远景储能正式发布全球最大储能系统,标准20尺单箱8MWh+,推动储能行业进入8MWh级时代。


据了解,远景8MWh+储能系统采用了自研的700Ah+储能专用电芯。该储能电芯来自远景动力,是全新一代电芯产品,RTE达到96%,能量密度440+Wh/L,循环次数超15000次。高能量密度储能电芯结合集约化的系统设计,让远景储能8MWh+储能系统单位面积能量密度达到541kWh/㎡,创下了行业内的新纪录。


如今更多的中国企业开始角逐全球市场。比如在中东地区,以阳光电源、华为、晶科能源等为代表的中国企业在开拓方面进展迅速。


比如在2021年10月,华为数字能源与山东电力建设第三工程有限公司成功签约沙特红海新城储能项目,共同建设1300MWh大型储能电站。该项目已于2024年完成1.3GWh储能容量的建设工作,为全球规模最大的离网电池储能系统。


自2022年以来,阳光电源相继与ACWA Power、Larsen&Toubro等巨头达成储能项目供应合作。2024年7月,阳光电源又与沙特ALGIHAZ签约全球最大的储能项目(容量高达7.8GWh),将于2024年就开始交付,并且在2025年将实现全容量并网运行。


晶科能源也在持续向中东地区交付储能产品,2024年3月,晶科能源将向中东地区的Abaad工程公司交付两套20英尺集装箱装、容量为6.88MWh的大型液冷储能系统蓝鲸。


2月16日,比亚迪储能与沙特电力公司成功签署全球最大的电网侧储能项目合同,容量达12.5GWh。加上此前已交付的2.6GWh项目,目前双方合作总量已高达15.1GWh。截至目前,比亚迪储能产品已遍布全球超110个国家和地区,交付超350个储能项目,拥有超75GWh的商业运营经验。基于深厚底蕴和丰富经验,比亚迪储能具备一次性供应超15.1GWh超大规模项目的综合实力,在质量控制、交付及售后支持等方面展现卓越水准。

图片

此外中国企业也在加速进军澳洲储能市场,阳光电源、楚能新能源、海博思创、欣旺达、国轩高科、南都电源等中国企业在澳大利亚斩获超大规模储能订单。


而以比亚迪、科陆电子、科华数能为代表的中国企业均有在南美获得储能项目的经验。根据电池中国,24年9月,Grenergy将对阿塔卡马绿洲太阳能+储能项目进行扩容,光储容量从 1GW/4.1GWh扩容到2GW/11GWh,该项目为南美最大的储能项目,项目一期工程将于2024年年底之前并网,其余各期工程预计将在2025年至2026年期间并网。


据24潮产业研究院(TTIR)不完全统计,2024年-2025年8月,中国储能企业签订海外订单总规模近250GWh。这已经是2024年海外新型储能市场新增装机量(81.5GWh)的3.07倍。从地区分布看,美国以近60GWh的订单量位列第一,其次是中东的52.96GWh,第三名是欧洲45.41GWh,其他依次为澳大利亚36.14GWh、亚洲23.82GWh、印度15.91GWh、南美12.77GWh。


在企业层面,28家储能企业海外订单量突破1GWh,6家企业突破10GWh,前三名依次为宁德时代(49.65GWh)、海辰储能(33.73 GWh)和阳光电源(27.83 GWh)。具体海外订单明细,详见中国储能企业海外订单排行榜(2024/2025年)

图片

结合全球储能最近发展趋势与变化,我们分析认为,在未来深层次竞争中,价格战并不是决定性因素,未来全球储能市场,尤其是大储市场份额大概率持续向具备技术、经验及资金优势的头部企业集中,核心原因有三:


其一,海外电力市场化程度普遍较高,不同国家和地区有不同的技术标准和法规要求,对系统集成商的经验和技术要求更高,因此具有海外成熟项目业绩积累的集成商更易获取客户信任。同时,由于海外大型新能源开发商储备项目规模较大,进入客户供应体系并成功交付项目后有望持续获取新签订单,以国内阳光电源、阿特斯、比亚迪近几年新签订单为例,其中不乏与同一个开发商签约多个项目的案例。

图片

其二,储能属于资本密集型行业,如今动辄几百MWh至GWh级别的项目前期垫资需几亿至几十亿元,而且储能电站运行寿命普遍在10年以上,重资产及长期运营属性决定头部企业强者恒强。


在市场化条件下,储能电站作为资本开支较大的长期运营类资产,其经济效益由项目稳定运行的时间决定。因此海外项目对设备故障后的及时维护能力及一旦发生事故的赔付能力提出较高要求。因此,对于开发商而言,在选择系统供应商时会更倾向于选择,具备本地化服务支持能力以及市值较高,资金及项目可融资能力较强的头部企业。


而且储能系统集成并非简单的组装,其在电站的建设和运营中扮演着至关重要的角色。储能系统集成商负责将电池单元、电池管理系统(BMS)、储能变流器(PCS)、能量管理系统(EMS)以及其他配件等组合成一个复杂的系统。他们不仅需要确保所有部件的兼容性和协同工作能力,还要保证整个系统的安全性和可靠性。由于电池储能系统往往包含来自多个供应商的产品,为了保障系统工作时的一致性,需要集成商在设计、安装、调试等多个环节进行把关。


与普遍认知不同,从故障分析结果来看,集成、组装及施工阶段的难度大于制造。根据美国电力研究所(EPRI)发布的《来自EPRI电池储能系统故障事件数据库的见解:故障根本原因分析》报告,与以往普遍认为电池是造成系统故障的观点不同,报告根据对过往26个储能项目的故障分析,认为BOS和控制系统是故障最常见的原因,电池单元本身的故障相对较少;同时故障更多出现在集成、组装和施工环节,其次是运营环节,而制造问题导致的故障数量最少,体现出集成商交流侧集成能力和现场调试经验等 “软实力” 的重要性。

图片

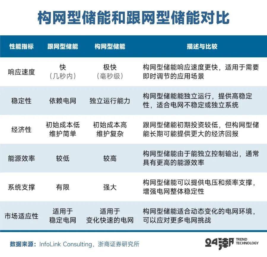
其三,构网型储能对PCS及并网技术要求进一步提高门槛,头部企业优势稳固构网型储能对维持电网稳定具有重要意义。


随着光伏、风电等可再生能源渗透率的持续提升,逆变器等电力电子设备逐步取代传统同步发电机在电力系统中的主导地位。传统的并网型逆变器一般采用最大功率跟踪输出原理,主要目的是将新能源注入电网,但面对系统电压、频率变化时响应不够迅速,且无法在没有电网的情况下提供必要的惯性支持,导致电力系统惯性减少、稳定性面临挑战。在此背景下,业界提出构网型逆变器的概念,本质上是通过特有的控制策略实现电力电子设备独立产生并维持电网电压和频率,可以在电网故障或孤岛模式下帮助电网维持稳定,具有构网型逆变器功能的电池储能系统被称为构网型储能系统。


目前中国、澳大利亚、欧洲、美国构网型储能占比达到1.5%、23%、8.6%和2.6%。根据GGII预计,构网型储能未来5年在全球有望达到20%的渗透率。

图片

从定义可以看出,构网型储能技术的核心在于更为复杂的电力电子控制技术,需要相关企业在控制策略、拓扑设计及硬件电路设计方面有丰富的经验和技术积累。全球范围来看,构网型技术仍属于前沿技术领域,目前只有在美国、澳大利亚、英国、欧盟等国家和地区得到较为广泛的研究和应用,并且了建立相对全面的技术标准和规范,其他地区仍处于发展初期。因此,目前构网型储能市场的主要参与者主要为在欧美及中国头部电力电子企业,目前国内仅有华为、阳光、远景、科华、盛弘、南瑞继保等少数厂商具备构网型储能的技术能力。从单价来看,以蒙能集团储能系统集采为例,构网型储能单价较跟网型储能高15%以上。


海外具备构网技术的企业主要有德国SMA、 特斯拉等。未来随着越来越多国家和地区对构网型储能技术要求的提高,国金证券认为对电网及并网技术的深刻理解将成为电力电子企业出身的系统集成商形成差异化竞争力的关键。

图片

展望未来,我们预计行业将进一步向具备 “全球布局与品牌影响力、 垂直一体化制造能力和雄厚资本实力” 龙头企业集中。

         
锂电那些事免责声明          
         
      本公众 号部分内容来源于网络平台,小编整理,仅供学习与交流,非商业用途!对文中观点判断均保持中立,版权归原作者所有,如有报道错误或侵权,请尽快私信联系我们,我们会立即做出修正或删除处理。谢谢!          


来源:锂电那些事
ACTACP电源电路电力电子新能源风能电机材料太阳能控制工厂装配
著作权归作者所有,欢迎分享,未经许可,不得转载
首次发布时间:2025-11-29
最近编辑:42分钟前
锂电那些事
本科 | 技术总监 锂电设备、工艺和材料技术研发应
获赞 209粉丝 225文章 2647课程 0
点赞
收藏
作者推荐

比亚迪披露固态电池技术信息!

锂电那些事今日第二条2025年11月10日 星期一近日,比亚迪旗下的弗迪电池官网更新了消费类电池相关技术信息,并首次披露了固态电解质。同时展示的技术路线包括钢壳、多种正极和负极材料等,涵盖固态电池的高能量密度、长循环寿命、快充、高安全、高功率和异形等技术优势。图片来源:弗迪电池官网业内专业人士透露,这或许意味着比亚迪固态电池技术正逐步接近示范装车。据了解,比亚迪方面的规划是,2027年将小批量生产固态电池,率先搭载于比亚迪高端车型,示范项目规模约为1000辆。2030年,在成本下降后,预计将有4万辆车辆搭载全固态电池;2033年,预计将有12万辆车搭载全固态电池。维科网锂电注意到,今年年初,有消息称比亚迪已于2024年下线(中试)60ah全固态电池。弗迪电池的技术路线,采用高镍三元(单晶)+硅基负极(低膨胀)+硫化物电解质(复合卤化物)的组合方案,与上汽的聚合物路线、丰田的氧化物路线形成明显差异。有数据显示,比亚迪60ah的全固态电池能量密度达到400Wh/kg,为现有液态电池的两倍,-40℃低温启动能力与5C超快充(10分钟补充80%电量)的组合行业领先。 比亚迪还在行业普遍面临的界面阻抗控制与低温性能衰减问题取得关键进展。其通过复合卤化物电解质技术,将-30℃环境下的放电效率提升至85%,较日韩竞品高出15个百分点。值得一提的是,此前有消息提及,除了比亚迪车型自用,比亚迪的全固态电池还将外供其他企业。 锂电那些事免责声明 本公众 号部分内容来源于网络平台,小编整理,仅供学习与交流,非商业用途!对文中观点判断均保持中立,版权归原作者所有,如有报道错误或侵权,请尽快私信联系我们,我们会立即做出修正或删除处理。谢谢! 来源:锂电那些事

未登录
还没有评论
课程
培训
服务
行家
VIP会员 学习计划 福利任务
下载APP
联系我们
帮助与反馈