大家好,我是EE小新。
最近看反激变压器发现飞兆半导体的文档,飞兆半导体俗称“仙童半导体”,是美国的一家半导体设计与制造公司。曾经开发了世界上第一款商用集成电路(略微领先于德州仪器公司)。当前半导体行业的重要公司英特尔、AMD等的创始人都来自此公司。飞兆半导体公司在硅谷的发展史上占有重要的位置。
这次分享的文档特别棒,很多做过反激电源的同学都知道,在应用的过程中会遇到各种各样奇怪的问题,像下面这张图,那么都是什么原因引起的,又该如何解决呢?

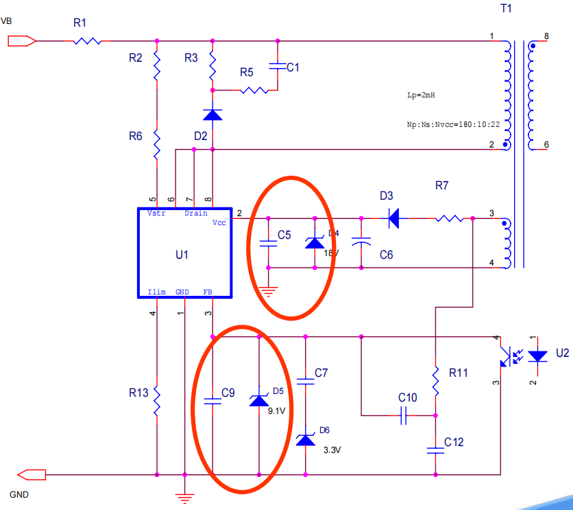
以上问题,其中蓝色部分(占大部分)与Vcc有关,所以在设计之初或发生问题时,应该先检查Vcc是否还在理想范围内。
1. Vcc设计目标--9V~18V@No load-full load
空载时,Vcc高于IC关断点以上(9Vmax)。
满载和峰值负载时,尽量做到不依赖稳压电路情况下 (稳压管的误差较大,而且高温状态下,稳压值会改变) ,Vcc低于最大承受电压和OVP(如18Vmin)点。
2. 如何稳定Vcc
选择合适的Vcc绕组圈数
选择合适的Vcc整流管(比如FR104-FR107)和限流电阻,慢恢复特性的二极管以减小被整流过去的Vcc绕组尖峰能量;高耐压的二极管具有更大的顺向压降Vf,重载时它可以分掉更多的电压.
给Vcc整流管串入小磁珠,慢恢复特性的二极管以减小被整流过去的Vcc绕组尖峰能量
增加少量的虚拟负载
小的Vds尖峰也有助于稳定Vcc,因为Vcc绕组的电压波形与Vds波形是相应的。重载是Vds尖峰大,在Vcc绕组上的尖峰也大。 FPS IC的能耗很低,这个尖峰经整流后完全可以提高Vcc脚上的电压。轻载时,不明显。
3. Vcc脚,反馈脚,限流脚损坏

原因:
Vcc 过压
负电压加到这三个脚,弱信号脚的的负电压耐压通常只有-0.3V,如果过大的负电压加到这些脚上,将可能引起误动作或栓锁效应引起内部电路异常而损坏.
高电压尖峰加到这三个脚,过高的电压尖峰超过内部电路的耐压而击穿。
解决办法:
在Vcc脚,反馈脚反并一稳压管,一个高频小电容
对Vcc过压,请参照Vcc稳定办法
红圈包围的零件必须靠近IC本体。
4. 变压器饱和

现象:
在高压或低压输入下开机(包含轻载、重载、容性负载),输出短路,动态负载,高温等情况下,通过变压器(和开关管)的电流呈非线性增长,当出现此现象时,电流的峰值无法预知及控制,可能导致电流过应力和因此而产生的开关管过压而损坏。
容易产生饱和的情况:
变压器感量太大
原边圈数Np太小
变压器的饱和电流点比IC的最大限流点小
没有软启动
磁心Ae太小
解决办法:
对变压器,参照变压器设计
降低IC的限流点
加强软启动,使通过变压器的电流包络更缓慢上升

5. Vds 过高
Vds的设计目标:最恶劣条件(最高输入电压,负载最大,环境温度最高,电源启动或短路测试)下,Vds的最大值不应超过额定规格的90%

Vds降低的办法:Vds=Vdc+Vro+Vspike=Vdc+N*Vo+Vspike

减小变压器原副边圈数比
减小尖峰电压:
减小漏感,变压器漏感在开关管开通是存储能量是产生这个尖峰电压的主要原因,减小漏感可以减小尖峰电压
调整吸收电路:
使用TVS管
使用较慢速的二极管,其本身可以吸收一定的能量(尖峰)
插入阻尼电阻可以使得波形更加平滑,利于减小EMI

6. IC 温度过高
原因1:内部的MOSFET损耗太大
开关损耗太大, 变压器的寄生电容太大,造成MOSFET的开通、关断电流与Vds的交叉面积大。
解决办法:增加变压器绕组的距离,以减小层间电容,如同绕组分多层绕制时,层间加入一层绝缘胶带(层间绝缘) 。
原因2:散热不良
解决办法:IC的很大一部分热量依靠引脚导到PCB及其上的铜箔,应尽量增加铜箔的面积并上更多的焊锡
原因3:IC周围空气温度太高
解决办法:IC应处于空气流动畅顺的地方,应远离零件温度太高的零件。
7. 空载、轻载不能启动
现象:空载、轻载不能启动,Vcc反复从启动电压和关断电压来回跳动。
原因:空载、轻载时,Vcc绕组的感应电压太低,即Vcc电压不足,而进入反复重启动状态。
解决办法:增加Vcc绕组圈数,减小Vcc限流电阻,适当加上假负载。如果增加Vcc绕组圈数,减小Vcc限流电阻后,重载时Vcc变得太高,请参照稳定Vcc的办法。
8. 空载、轻载不能启动
现象:空载、轻载不能启动,Vcc反复从启动电压和关断电压来回跳动。
原因:空载、轻载时,Vcc绕组的感应电压太低,即Vcc电压不足,而进入反复重启动状态。
解决办法:增加Vcc绕组圈数,减小Vcc限流电阻,适当加上假负载。如果增加Vcc绕组圈数,减小Vcc限流电阻后,重载时Vcc变得太高,请参照稳定Vcc的办法。
9. 启动后不能加重载
原因1:Vcc在重载时过高
重载时, Vcc绕组感应电压较高,使Vcc过高并达到OVP点时,将触发IC的过压保护,引起无输出。如果电压进一步升高,超过IC的承受能力, IC将会损坏。
解决办法:参照Vcc不稳的处理方法。
原因2:内部限流被触发
-限流点太低
解决方法:重载、容性负载时,如果限流点太低,流过MOSFET的电流被限制而不足,使得输出不足。解决办法是增大限流脚电阻,提高限流点。
-电流上升斜率太大
解决方法:上升斜率太大,电流的峰值会更大,容易触发内部限流保护。解决办法是在不使变压器饱和的前提下提高感量
10. 待机输入功率大
原因1:Vcc在空载、轻载时不足
这种情况会造成空载、轻载时输入功率过高,输出纹波过大。
输入功率过高的原因是,Vcc不足时,IC进入反复启动状态,频繁的需要高压给Vcc电容充电,造成起动电路损耗。如果启动脚与高压间串有电阻,此时电阻上功耗将较大,所以启动电阻的功率等级要足够。
原因2:FPS 未进入 Burst Mode 或 已经进入 Burst Mode,但 Burst 频率太高,开关次数太多,开关损耗过大。调节反馈参数,使得反馈速度降低。
11. 空载、轻载输出反跳
现象:
在输出空载或轻载时,关闭输入电压, 5V输出可能会出现如下图所示的电压反跳的波形。

原因:
输入关掉时, 5V输出将会下降, Vcc也跟着下降,
IC停止工作,但是空载或轻载时,巨大的PC电源大电容电压并不能快速下降,仍然能够给高压启动脚提供较大的电流使得IC重新启动, 5V又重新输出,反跳。
解决方法:
• 在启动脚串入较大的限流电阻,使得大电容电压下降到仍然比较高的时候也不足以提供足够的启动电流给IC。
• 将启动接到整流桥前,启动不受大电容电压影响。 输入电压关断时,启动脚电压能够迅速下降。
