
今日更新:Journal of the Mechanics and Physics of Solids 1 篇,International Journal of Plasticity 1 篇,Thin-Walled Structures 3 篇
A viscoelastic micro-stretch theory for monodomain nematic liquid crystal elastomers
Yuefeng Jiang, Zengting Xu, Rui Xiao, Sanjay Govindjee, Thao D. Nguyen
doi:10.1016/j.jmps.2025.106412
单畴向列液晶弹性体的粘弹性微拉伸理论
Liquid crystal elastomers (LCEs) combine the anisotropic self-ordering behavior of liquid crystals with the dissipative viscoelastic behavior of elastomers. This combination produces unique behaviors, including a large strain response to cooling past the nematic-isotropic transition temperature, rate-dependent soft stress response, and enhanced dissipation compared to traditional elastomers. To capture these phenomena, we develop a finite-deformation viscoelastic micro-stretch theory for monodomain nematic elastomers, which describes the coupled mechanis ms of viscous mesogen ordering, viscous director rotation, and viscoelastic network deformation. We then specialize the generalized theory to model the thermomechanical behavior of uniaxial nematic elastomers, and examine its predictions through material-point and boundary-value computations. The latter employs a finite element framework that includes the Frank-like energy terms. The numerical examples explore the thermal deformation response to temperature cycling across the nematic-isotropic transition at different temperature scan rates and mechanical pre-loads, as well as the isothermal uniaxial tension stress response. We further present new experimental results that investigate the effect of mechanical loading on thermally driven phase transformations. These experiments reveal an unexpected phenomenon wherein samples cooled into the nematic state under a perpendicular pre-load exhibit a dramatic mode switch in their anisotropic thermal deformation response. The proposed model successfully predicts this effect and further provides a plausible microstructural explanation. Altogether, these studies demonstrate the rich and complex phenomena that emerge from the full coupling of the evolving scalar order parameter, rotating director, and mechanical deformation.
液晶弹性体(LCEs)结合了液晶的各向异性自有序行为和弹性体的耗散粘弹性行为。这种组合产生了独特的性能,包括冷却超过向列向各向同性转变温度时的大应变响应,与传统弹性体相比,速率相关的软应力响应以及增强的耗散。为了捕捉这些现象,我们发展了单域向列弹性体的有限变形粘弹性微拉伸理论,该理论描述了粘性介观有序、粘性导向旋转和粘弹性网络变形的耦合机制。然后,我们专门研究了广义理论来模拟单轴向列弹性体的热力学行为,并通过材料点和边值计算来检验其预测。后者采用了包含Frank-like能量项的有限元框架。数值算例探讨了在不同温度扫描速率和机械预载荷下,沿向列-各向同性转变的温度循环对热变形的响应,以及等温单轴拉伸应力响应。我们进一步提出了新的实验结果,研究了机械载荷对热驱动相变的影响。这些实验揭示了一个意想不到的现象,即在垂直预载荷下冷却到向列状态的样品在其各向异性热变形响应中表现出戏剧性的模式切换。提出的模型成功地预测了这种效应,并进一步提供了一个合理的微观结构解释。综上所述,这些研究表明,从演化的标量序参数、旋转方向和机械变形的完全耦合中出现了丰富而复杂的现象。
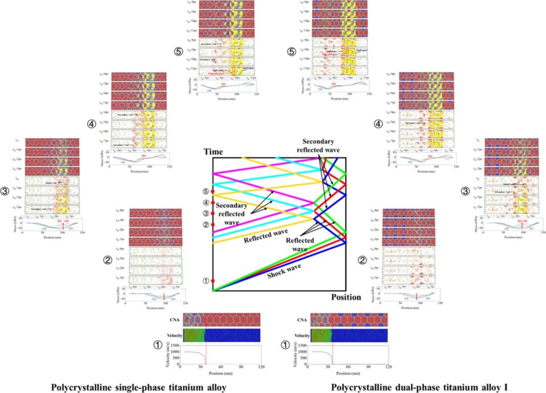
Molecular dynamics study on the multi-spallation of Ti-6Al-4V titanium alloy caused by non-planar effect of shock wave induced by microscopic interface
Qianhua Yang, Yang Yang, Binwen Wang, Yupei Guo, Xiang Chen
doi:10.1016/j.ijplas.2025.104542
微观界面引起的非平面激波效应对Ti-6Al-4V钛合金多重裂裂的分子动力学研究
The shock-induced multi-spall processes of nanocrystalline titanium alloys were simulated based on molecular dynamics method in this study to reveal the multi-spall damage mechanis m caused by non-planar effect of shock wave induced by microscopic interface. The microscopic interface in nanocrystalline titanium alloys caused non-planar effect of shock wave propagation and hindered shock wave propagation. The shapes of non-planar shock wave in nanocrystalline dual-phase titanium alloys were affected by the distribution of second phase grain. Based on the relationship between the evolution law of tensile stress and the nucleation principle of multi-spall voids, it was found that the multi-spall voids nucleated at microscopic interface under tensile stress generated by the encounter between the secondary reflected wave and the reflected wave for the first time. The non-uniform distribution of tensile stress generated by the encounter between the non-uniform propagation reflected waves led to the non-uniform distribution of multi-spall voids at microscopic interface. The increase of dislocation density caused by second phase grain hindered the secondary void nucleation in nanocrystalline dual-phase titanium alloys, resulting in the difference in secondary void nucleation between nanocrystalline single-phase titanium alloy and nanocrystalline dual-phase titanium alloys. The damage rate (D˙) at the spall stage and strain rate (ε˙) at the shock stage were positively correlated and followed the relationship: D˙=aε˙b (a and b were fitting parameters and related to the microstructure of material and shock conditions). The multi-voids still nucleated at microscopic interfaces and the intergranular spall occurred in nanocrystalline titanium alloys although the shock velocity increased.
本研究基于分子动力学方法模拟了纳米晶钛合金在冲击作用下的多层剥落过程,以揭示由微观界面引起的冲击波非平面效应所导致的多层剥落损伤机制。纳米晶钛合金中的微观界面导致冲击波传播的非平面效应,并阻碍了冲击波的传播。纳米晶双相钛合金中非平面冲击波的形状受第二相晶粒分布的影响。基于拉伸应力演化规律与多层剥落空洞成核原理之间的关系,发现由二次反射波与首次反射波相遇产生的拉伸应力在微观界面处引发多层剥落空洞的成核。非均匀传播反射波相遇产生的拉伸应力分布不均匀,导致微观界面处多层剥落空洞的分布不均匀。第二相晶粒导致的位错密度增加阻碍了纳米晶双相钛合金中二次空洞的形核,从而造成了纳米晶单相钛合金与纳米晶双相钛合金在二次空洞形核方面的差异。在剥落阶段的损伤率(D˙)与冲击阶段的应变率(ε˙)呈正相关,并遵循关系式:D˙=aε˙b(a 和 b 为拟合参数,与材料的微观结构和冲击条件有关)。尽管冲击速度增加,但纳米晶钛合金中仍会在微观界面处形核多个空洞,并发生晶间剥落。
Underwater acoustic simulation from multi-view sonar images: A NeuS-assisted boundary element approach
Haojie Lian, Shiwei Li, Xinhao Li, Yanming Xu, Leilei Chen, Sundararajan Natarajan
doi:10.1016/j.tws.2025.114180
多视点声纳图像的水声模拟:news辅助边界元方法
This paper presents a novel approach that integrates neural surface reconstruction from multi-view sonar images with boundary element methods based on subdivision surfaces, to establish a reverse engineering pipeline for acoustic simulation. Traditional acoustic simulations in reverse engineering often rely on high-fidelity geometric models, which are challenging to obtain in underwater environments. To address this, we leverage neural surface reconstruction to recover a high-quality implicit surface representation from sparse and noisy multi-view sonar images. The reconstructed surface is then converted into a Loop-scheme subdivision surface model, enabling s mooth integration with boundary element an alysis for efficient and accurate acoustic wave propagation simulations. Besides, the fast multipole algorithm is employed to accelerate boundary element ana lysis. Our method eliminates the need for manual model generation and enhances numerical accuracy in acoustic computations for reverse engineering applications. Numerical experimental results demonstrate the effectiveness of our approach in generating realistic acoustic fields from sonar-derived geometries, showcasing its potential for applications in underwater construction, structural inspection, and robotic perception.
本文提出了一种将多视点声纳图像的神经表面重构与基于细分曲面的边界元方法相结合的方法,建立声纳仿真的逆向工程管道。传统的逆向工程声学模拟往往依赖于高保真的几何模型,这在水下环境中很难获得。为了解决这个问题,我们利用神经表面重建从稀疏和噪声多视点声纳图像中恢复高质量的隐式表面表示。然后将重建表面转换为环方案细分表面模型,使边界元分析能够顺利集成,从而实现高效准确的声波传播模拟。此外,采用快速多极子算法加速边界元分析。该方法消除了人工模型生成的需要,提高了逆向工程声学计算的数值精度。数值实验结果证明了我们的方法在从声纳导出的几何形状产生真实声场方面的有效性,展示了它在水下建筑、结构检测和机器人感知方面的应用潜力。
Experimental studies on the flexural behavior of lipped cellular beams with punched circular web openings
Feng Xu, Xiao-Hong Han, Zhe Yuan, Yang Dong, Lian-Guang Jia
doi:10.1016/j.tws.2025.114182
带穿孔圆腹板开口的唇形蜂窝梁受弯性能试验研究
To address the issue of web buckling around the weakened openings in cellular beams, conventional reinforcement methods typically employ transverse stiffeners. However, this approach increases steel consumption and introduces welding-induced residual stresses, thereby impairing structural performance. In this study, a novel cellular beam, termed the lipped cellular beam with punched circular web openings (LCB), is proposed to overcome these drawbacks. Experimental tests were conducted on five specimens, including conventional cellular beam (CB) and LCBs, complemented by finite element simulations using ABAQUS. The results show that the introduction of lips reduces plastic deformation, increases the ultimate load capacity by approximately 26%, and enhances displacement ductility by around 20%. Parametric an alysis further indicates that the local stability of the web in LCBs is strongly affected by the opening ratio(ρ) and web thickness(tw), while the flexural capacity is mainly governed by tw. Based on the findings, design recommendations are proposed: the height-to-thickness ratio of tee-section (α) should be no less than 25; the opening spacing (s) should be taken as the larger of 50 mm or the value corresponding to a width-to-thickness ratio of the web-post (β) not s maller than α.
为解决蜂窝梁中削弱开口周围出现的腹板屈曲问题,传统加固方法通常采用横向加劲肋。然而,这种方法 会增加钢材用量,并引入焊接残余应力,从而降低结构性能。本研究提出了一种新型蜂窝梁,称为带冲孔圆孔腹板的带翼蜂窝梁(LCB),以克服这些缺陷。对包括传统蜂窝梁(CB)和 LCB 在内的五个试件进行了实验测试,并使用 ABAQUS 进行了有限元模拟。结果表明,翼缘的引入减少了塑性变形,极限承载力提高了约 26%,位移延性提高了约 20%。参数分析进一步表明,LCB 腹板的局部稳定性主要受开口率(ρ)和腹板厚度(tw)的影响,而弯曲承载力主要由 tw 决定。基于这些发现,提出了设计建议:T 型截面的高度与厚度之比(α)应不小于 25;开口间距(s)应取 50 毫米与腹板柱(β)宽厚比不小于α所对应的值中的较大者。
Novel S-shaped re-entrant honeycomb metamaterial with improved crashworthiness through reduced stress concentration
Liu Rong, Zhong Yifeng, Poh Leong Hien, Tang Yuxin
doi:10.1016/j.tws.2025.114188
新型s形再入式蜂窝超材料,通过降低应力集中提高耐撞性
Traditional auxetic re-entrant honeycombs (ARH) are characterized by significant stress concentration at the sharp angles between inclined and horizontal struts, reducing their load-bearing capacity and crashworthiness. To optimize their mechanical properties, this study proposes a novel S-shaped re-entrant honeycomb (SRH) design by replacing the sharp angles with S-shaped transitions. The quasi-static compression performance of the SRH structure was systematically investigated through experimental tests, 3D FE modeling (3D-FEM), 3D equivalent Cauchy modeling (3D-ECM), and theoretical plateau stress model. Compared to the ARH, the SRH structure effectively delays the transition to the plateau stage, reduces stress concentration by 59.2%. The S-shaped transition in SRH prevents premature densification induced by localized strut buckling. Moreover, a larger transition radius promotes a distinct dual-plateau behavior and introduces additional plastic hinges, achieving a remarkable increase in energy absorption and specific energy absorption (SEA). The densification stage of the SRH also exhibits more uniform deformation with a reduced fracture zone. The parametric study indicates that the maximum SEA is obtained at a radius-to-thickness ratio (λ) of 1 and a height-to-width ratio (γ) of 8/12. Increasing the strut thickness-to-depth ratio (μ) enhances plateau load-bearing capacity, resulting in a 240% increase in the mean crash stress (MCS). These findings offer a novel design strategy and a reliable predictive framework for applications demanding lightweight structures with superior crashworthiness.
传统的反向蜂窝结构(ARH)由于倾斜和水平支柱之间锐角处存在显著的应力集中,导致其承载能力和抗冲击性能降低。为了优化其机械性能,本研究提出了一种新型的 S 形反向蜂窝(SRH)设计,通过用 S 形过渡取代锐角来实现。通过实验测试、三维有限元建模(3D-FEM)、三维等效柯西建模(3D-ECM)和理论平台应力模型,对 SRH 结构的准静态压缩性能进行了系统研究。与 ARH 相比,SRH 结构有效地推迟了进入平台阶段的时间,应力集中降低了 59.2%。SRH 中的 S 形过渡可防止局部支柱屈曲引起的过早致密化。此外,较大的过渡半径促进了明显的双平台行为,并引入了额外的塑性铰链,从而显著提高了能量吸收和比能量吸收(SEA)。SRH 的致密化阶段也表现出更均匀的变形,且断裂区减小。参数研究结果表明,在半径与厚度比(λ)为 1 以及高度与宽度比(γ)为 8/12 时,SEA 达到最大值。增加支柱厚度与深度比(μ)可增强平台承载能力,使平均碰撞应力(MCS)提高 240%。这些发现为需要轻质且具有卓越抗撞性结构的应用提供了新颖的设计策略和可靠的预测框架。