首页/文章/ 详情

“饿死不去外包”,外包怎么了?

1小时前浏览12

一、背景

这篇文章,先介绍了外包的概念,包括二方外包与三方外包的区别。进而分析了外包工作的优缺点。最后进一步分析外包工作的选择,如何选择,如何面对等。    
希望这一篇文章,能够帮助到那些接触到外包工作机会,甚至已经是外包员工的小伙伴。    
在电子科技行业,跳槽就离不开一个词,那就是外包。    
可以说,每一位电子人都接触过外包,甚至参与其中。而多数职场萌新,都面临着大厂外包,还是小公司的绝望抉择。    
虽然很多人虽然抵 制外包,但他们往往对外包只有比较直观、碎片的认识。    
网上针对外包的资料,很少很少,而且大多比较零碎。    
我恰巧对外包算比较有经验,所以我想谈一谈外包。希望能给需要的小伙伴,一些参考与帮助    

   

二、分析

1、什么是外包

为了更好地分析,我们需要了解什么是外包。外包是一种将目标,委托给其他组织的管理模型。外包有很多种,如项目外包、产品外包、工程外包等等。而我们最为关心的,则是人力资源外包。这样说比较抽象,我来举个例子。

  • 项目外包:为了完成某个项目,出于进度、成本,甚至是风险转移的考量,将项目拆分一部分(如非核心部分)交给其他个人/组织。比如一些外包网上的项目,就是这样的项目。
  • 产品外包:多数出于成本考量,将部分产品外包给其他个人/组织。比如战神5将部分场景、人物模型外包给外部团队完成。
  • 工程外包:多数出于成本、风险、进度等考量,将工程交给其他组织。比如包工头承诺完成大楼的墙壁粉刷等。
  • 人力外包:多数出于成本(也有是对上层政策的对策)的考量,将员工合同签署到其他人力资源公司等。

         

2、二方外包VS三方外包

我们有时候会听到招聘人员说自己是二方外包,或者直接说自己不是外包,只是合同签署公司有所差别,和正式员工没有什么区别。

抛开那种没底线的欺骗行为,到底什么是二方外包呢?它与三方外包的差别是什么?    
最直接的区别,三方外包的合同都是与独立的第三方人力资源公司签署,二方外包的合同是与目标公司的关联公司(多为控股子公司)签署。    
这里直接举个例子吧。    
假设我是一个即将成为盒马外包的开发人员。    
  • 三方外包:我和一家与盒马不入股的中软国际签署合同。
  • 二方外包:我和一家由盒马控股的上嘉签署合同。
透过现象看本质。这两种合同的签署方式,直接决定了你和目标公司(如盒马)的关系。    
盒马无法直接管理三方外包,甚至说两者解除合作关系后,你就无法在盒马工作了,所以盒马对三方外包员工的信任会比较低。    
体现到实际表现中,就是三方外包员工的权限总是很有限。另外,三方外包员工即使无法在盒马工作,也可以被三方外包公司派遣到支付宝等其他公司。    
所以,盒马与三方外包公司基本都是把三方外包员工视为商品,人力资源商品。    
但是盒马有权管理二方外包,所以在工作上会更加信任二方外包员工。而且这个二方外包只会服务于盒马,所以在盒马会在一定程度上把二方外包员工当自己的正式员工看待。    
搞清楚了外包员工与目标公司的关系(合同关系),自然就清楚了同样是外包,为什么二方比三方有着更好的待遇&机会。    

   

三、外包的优点

虽然很多开发人员都抵 制外包,但实际情况则是依旧有大量开发,选择加入到外包这个圈子。    
   
这说明,外包一定是有好处的。所以,我简单归类了三点好处。    

a.面试门槛

外包的面试门槛,相对大厂要低很多。尤其一些初级岗位,真的是有手就行。    
原因很简单,有三点:    
  • 对于三方外包公司而言,外包员工都是商品,商品越多,公司越赚钱。所以三方外包公司一定会极力帮助你通过面试,包括但不限于给面试资料、透露考题等。
  • 目标公司的面试官大多也不会太重视。而且面试内容,相较于正式员工,更多集中于实用技能,不会出于潜力考虑,询问诸如项目管理、业务思考深度等问题
  • 即使一家公司翻车了,三方外包公司还会推荐别的公司。概率学上来说,总会通过的。
所以,在穷途末路时可以考虑先去外包混一混,别把自己饿死。    

b.薪资水平

可能很多人并不知道目标公司给外包公司的合同价。一般来说,你和三方外包公司谈到的最高价,再提升30%~50%,便是目标公司给外包公司的合同价。    
之所以这么高,是因为正式员工的福利待遇比外包好太多了,比如十六薪、旅游、商业保险等。    
另外,目标公司政策上会卡住正式员工 HC 的。    
三方外包员工的薪资上限是由级别确定的。而这个级别是面试过程中,目标公司面试官确定的。    
你看懂了嘛?看出来什么了嘛?机智的小伙伴已经看到薪资大幅提升的方法了。    
是的。只要你确定了你的级别,那么无论你之前薪资多低,你都可以和三方外包公司要这个级别的最高薪资。    
因为对于三方外包公司而言,当你级别确定后,目标公司就会给出一个确定的合同价格,为你付钱给三方外包公司。    
所以,只要你的要价没超出三方外包公司对这个级别设定的薪资上限,他们就一定会和你签合同。毕竟多一个合同,就多赚一份钱。    
而在正式员工中,多数情况下,HRG都会以应聘者上一份工作涨薪30%左右为上限。因为再高的价格就得走审批了,流程会比较麻烦。所以除非你非常优秀,否则薪资上限就在那里摆着。    
这里说一下我当初的情况,我当初的薪资就是从11k x 12,直接跳到20k x 12。    
当时入职时的级别是资深开发工程师。但是入职一个月后,又被调整为技术专家。所以,我也不确定20k x 12是针对资深开发工程师级别,还是技术专家级别。另外,外包公司的技术专家,大家看着开心就行了。    
所以,外包是可以实现薪资的大幅提升的一种方式。    

c.学习机会

很多人知道外包的种种不好,但还是选择去外包,这是为什么呢?    
因为很多人,包括我在内,都相信外包有接触大佬,接触复杂系统、接触大型项目的学习机会。    
有一说一,外包虽然没有招聘人员提的那么好学习机会,但却是有一定的学习机会。你可以接触到大佬的代码、架构图,甚至负责项目。    
不过,所谓的学习机会完全取决于目标团队。目标团队给你多少文档权限、给你多少代码权限,以及你与目标团队的协作方式,都极大影响了这个学习机会。不得不说,二方和三方的学习机会相差是非常大的。    
说一下我在二方,也就是在盒马的情况。    
首先,我要感谢我所在的团队,尤其是我的一二级主管对我非常照顾,给了我很多机会。非常感谢。    
由于团队与二级主管(P8)的开明,作为二方的我几乎享有正式员工的所有权限。只要能开的权限,都对我放开审批通过权限。    
而由于一级主管(P7)的信任与支持,我甚至拥有超出一般员工的项目机会、业务沟通、管理提升。    
不过,随着二方员工的权限抵达边界、上升渠道卡死,以及最重要的一二级主管离去,我也在近两年的工作后后选择离开。    
所以,外包是可以有学习机会的,但取决于所在的团队。    

   

四、外包的缺点

说完优点,接下来说说缺点。    
   
虽然大部分人都抵 制外包,但是很多人,尤其是萌新,并不清楚外包的主要缺点。    
我这里简单归纳一下。    

a.工作碎片化

外包的工作内容,大多十分碎片化,甚至是机械化。    
因为如果这个工作内容真的很完整、成块儿,那正式工就做掉了。    
正式工做掉的理由有两个:    
  • 完整工作内容有利于他,去构建业务认知。
  • 完整内容拆分出来外包,需要进行进行大量的沟通与团队协作,不利于整体效率。
那么有没有办法避免碎片化呢?    
答案是有的。    
一方面可以表现出自身能力,获取正式团队信任,从而获取更完整工作内容。    
另一方面,从碎片内容中找到联系,构建自身认知体系,从而让碎片化的内容,不再碎片。    
这个是职业通用技能,实操是有一定困难的,有机会可以聊聊。    
工作内容的碎片化,就带来了两个最直观的后果:    
  • 提升困难:工作内容的碎片化,导致自身在技术和业务上难以提升,进而影响晋升、转正等,乃至后续可能的面试。
  • 缺乏重量级面试项目:由于工作内容很零碎,面试时无法进行整合,从而获得一个较为完整&复杂的项目。进而导致无法在面试中很好地表现自身实力,影响后续面试结果。

b.缺乏上升通道

这里辟谣一波,许多外包都说有转正机会。实际情况是几乎等于零。其中,三方外包更是可以直接和零划等号。    
三方外包的转正,往往就是给个内推机会,然后和面试官会熟悉一些。    
然而这些都没什么价值。内推的机会,简直不要太好找的说。    
现在的大厂,大部分人才招聘,都是技术部员工直接内推的。至于面试官的熟悉,只能说大多数情况下那只会让你的面试更加困难。    
至于二方外包的转正,大多也会对绩效、贡献等诸多方面有要求,还需要一二级主管进行推荐。另外,还需要经历审批,以及转正答辩。    
靠谱的晋升通道,可能也只有外包公司自己的晋升通道了。    
具体,我也不太清楚。毕竟我在两家外包公司都是技术最高级了。不过,外包公司的外包员工技术级别,我见过最高的是技术专家,公司宣称对标阿里p6+。    
那么到底有没有外包转正式?    
答案是有的。我见过盒马测试团队的二方外包晋升正式成功了。然而,人家根本没接受,直接跑到支付宝某部门了。    
所以,现实是能从外包晋升正式员工的人,水平早超出那条线了,完全可以走正常社招流程。    
当时作为外包的我,当然也很关注这方面啦。我当时咨询了很多人,得出的结论是,同一个人,晋升的得到的薪资待遇,会比社招得到的待遇低很多。    
结论就是,能外包晋升正式工,也别走晋升途径,直接去走社招途径。    
当然,如果和这个团队离不开什么,与团队有了较深的羁绊,那就没办法了。    
所以,外包终究不是归宿。晋升通道窄,且晋升性价比很低。    

c.温水煮青蛙

很多人都知道外包工作不是最终归宿,为什么还有那么多人一条路走到黑,最后黯然离开?    
答案很简单,就是温水煮青蛙 。    
一方面,外包的工作往往两极分化,要么一堆碎片化事情,要么无所事事。这对于有一定能力的小伙伴,摸鱼不要太容易。    
外包的工作考核很是简单,尤其数量最多的三方外包。    
另一方面,外包的薪资还是说得过去的。属于那种虽然买房买车会有点吃力,但是日常生活还是可以过得比较潇洒的。    
总结一下,活少钱多压力小,就像温水一般,将外包员工们慢慢麻醉,最终死去。等到公司抛弃了自己,才发现自己已经失去了市场竞争力了。    

d.心理压力

多数外包,都会承受着低人一等的压力。    
这个压力,往往不是来自周边的小伙伴,而是来自周边的环境,甚至是来自外包员工自己。    
外部的压力来源于这几个方面:    
  • 狗牌:狗牌是心理压力的最大来源。阿里的狗牌是可以很容易区分正式员工和外包员工的,每次进门刷卡,就会感到压力,那种与众不同的压力。我就见过很多外包的朋友,从正式员工那里获得正式狗牌壳,替换自己的外包员工狗牌壳。说实话,我当时也感觉一些压力。但我一直都没有这样做,因为我坚信我并不比那些正式员工差,我只是欠缺一个自己给自己的机会。不过平时开会,我也只是把狗牌放兜里。
  • 福利待遇:大厂的福利待遇不错,但其中许多福利待遇是外包享受不到的。比如旅游,三方外包基本无法享受免费跟团旅游的。结果就是大家在谈论旅游,你只能默默敲电脑。还有文化衫,很多时候公司的文化衫,是不会算着外包的文化衫的。看着周边都穿上了统一样式的文化衫,只有你格格不入地穿着自己的衣服,心里压力陡增。
  • 权限:正式员工的权限与外包员工的权限存在很大差异。当主管在群里发了一篇内部技术论坛的帖子,表示需要大家观摩学习。结果你发现自己没有权限访问&申请,心态简直裂开。
  • 自我:人或多或少,都会有自我中心的倾向。比如有一天你平地摔了一跤,你周边的小伙伴一周不到就忘了。结果你为此纠结了好几个月,认为很是丢人。很多敏感的小伙伴,甚至会把一些正常的行为动作,解读出别的含义。比如主管看到你来了,切换了一下屏幕,你就认为主管在向你隐瞒什么。
这种心理压力,虽然有可能使当事人寻求突破。但更多人是被这种压力,压得喘不过来气    
一方面需要团队与主管的关心&照顾(这里再次感谢我的一二级主管),另一方面需要靠自我。靠自我,主要依据自己对现状的清醒认识(自己在外包的目的等,详见下),以及自己的职业规划(明确的职业规划,可以大幅减少自我焦虑)。    


五、如何选择外包

虽然外包听着不好听,但是依然有大量的人进入外包,那么该如何选择外包岗位呢?    
   
多数人选择外包,无非三类:    
  • 作为临时的工作
  • 作为跳薪的踏板
  • 作为提升的一步
这里就这三类主要目的,谈一下该如何选择外包岗位。    

a.临时工作

如果是临时工作,建议直接在三个月内离开。    
一方面脱离试用期,离开手续会很麻烦。    
更重要的是心理上也会有感情,存在“要不就这里”的心理。另一方面一旦超过三个月,在大厂背调环节,则会被列入考察。    
对公司&团队而言,早点离开,总比半年后离开,更容易接受(无论是培养、情感,抑或是损失)。    
临时工作,那就选择试用期在三个月及以上。在此基础上,还需要考虑:    
  • 试用期薪资高:不仅仅是工资,而且是试用期工资。因为一些外包offer,试用期薪资打八折,而有的外包offer则不然。
  • 试用期个人时间多:这点就比较油滑了。首先临时工作,意味着后面需要跳槽,那么自然需要不少时间去准备面试。其次,有的工作试用期工作量会比较少。最后,有的工作虽然工作量不少,但是缺乏对外包员工的管控,完全可以上班准备面试。

b.跳薪踏板

如果是跳薪踏板,建议早日落实,并且选择月薪高的。    
绝大多数情况下,外包薪资涨薪高,仅适用于月薪25k以下。因为正常开发外包,是有月薪25k的一条线的。    
阿里这边几个BU的二方外包,封顶25k月薪,但一般可以13 + 3。所以,如果想拿外包做跳薪踏板,那就要趁早。    
之所以选择月薪高的offer,是因为二方外包,以及大厂关注的是月薪,默认给16个月薪资。    
这时候,你的月薪很高,很容易就在第二次跳槽时直接月薪&年薪月份数双成长。    
操作得当,年薪可以快速上升数倍。不过薪资高,有时候也是一种负担,有机会会谈谈这个问题。    
    薪资的话题,比较敏感,我就先说这么多。剩下的,自行领悟哈。只能告诉你们,现在知道&执行这个操作的人,不多。    

c.自我提升

如果是自我提升,建议和正式员工在一起办公,并且积极主动。    
如果只是为了见识见识复杂系统,那完全可以考虑项目外包,不需要考虑人力资源外包。    
所以所谓的自我提升,更多是为了学习大佬们在面对复杂系统、技术难题、项目管理等问题时的处理手段、方法论、思想等。    
而当你的工作地点并没有和正式员工在一起,这一切都是泡影。也许可以摸鱼摸得很开心,但是对自我提升,毫无作用。    
但是分开这种事儿并不是我们能决定的。    
那么有两种选择,一个是转换主次目的,随时准备跳槽。另一个是让主管想办法,把你捞过去。    
之前我们这边主管为了让同团队的三方外包可以和大团队一起工作,直接每周申请外部访客。    
最后是打了一个到 P10 的申请,将这位三方外包员工,留在了园区工作。    
在一起工作,只是提供了学习&成长的可能,更多的是需要你积极主动地参与其中。    
前面说过外包的温水煮青蛙,重要的一点是外包很容易摸鱼,表现出来的,就是不积极主动。很多人成为外包员工后,就想少做一些工作,感觉做多了就亏了...    
其实主动争取工作,一方面有机会获取到更多更有价值的工作内容。另一方面可以展现自身主观能动性,进而让主管给你更多机会。    
另外,面对外包员工,多数主管并不会太关心其成长。    
所以这就需要外包员工自己去努力获取更多资源、更多信息、更多成长。    
其实无论是否为外包员工,都需要积极主动,才可以获得更多成长。只是外包员工更需要这个,因为几乎没有人去推你。    

   

六、总结

这篇文章,先介绍了外包的概念,包括二方外包与三方外包的区别。进而分析了外包工作的优缺点。最后进一步分析外包工作的选择,如何选择,如何面对等。
希望这一篇文章,能够帮助到那些接触到外包工作机会,甚至已经是外包员工的小伙伴。

声明:


     
声明:本号对所有原创、转载文章的陈述与观点均保持中立,推送文章仅供读者学习和交流。文章、图片等版权归原作者享有,如有侵权,联系删除。      
来源:硬件笔记本

电路通用电子
著作权归作者所有,欢迎分享,未经许可,不得转载
首次发布时间:2025-11-11
最近编辑:1小时前
硬件笔记本
本科 一点一滴,厚积薄发。
获赞 156粉丝 45文章 526课程 0
点赞
收藏
作者推荐

一种UART转RS485电路,有什么缺点?

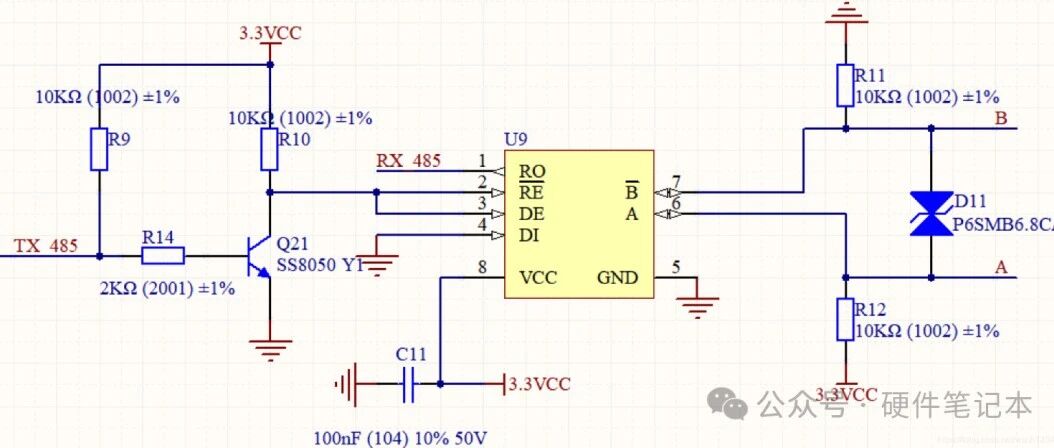
RS485芯片用的最多的就是SP485这类的。功能框图引脚介绍当RE#为低时,接收数据;当RE#为高时,禁止接收; 当DE为高时,发送数据;当DE为低时,禁止发送。RO为接收输出端,DI为发送输入端。网上推荐较多的自动收发电路电路它把输入端DI接到地上,TX用三极管控制反向控制接在一起的RE#和DE,很多人表示看不懂,这真的能正常工作吗?咱们一起来分析一下:原理分析: 1、当TX_485为低电平0时,DE和RE为高电平1,RS-485处于发送状态,由于DI引脚是接地的,所以AB处于低电平0,即向其它节点发送低电平0信号; 即输入为0时,输出也为0; 2、当TX_485为高电平1时,DE和RE变为低电平,RS-48收发器处于接收状态,此时AB引脚处于高阻状态,R11将B引脚拉至GND,R12将A引脚拉至3.3VCC,此时AB为高电平1,即向其它节点发送高电平1信号。 即输入为1时,输出也为1。 所以它是能正常工作的。 由于TX_485为高电平1时,RS-485处于接收状态,因此只需将TX_485保持为高电平1即可接收数据,即自动收发电路:发送高电平时同时也是接收状态。 那么大家想想这个电路有什么缺点呢?声明: 声明:本号对所有原创、转载文章的陈述与观点均保持中立,推送文章仅供读者学习和交流。文章、图片等版权归原作者享有,如有侵权,联系删除。 来源:硬件笔记本

未登录
还没有评论
课程
培训
服务
行家
VIP会员 学习计划 福利任务
下载APP
联系我们
帮助与反馈