首页/文章/ 详情

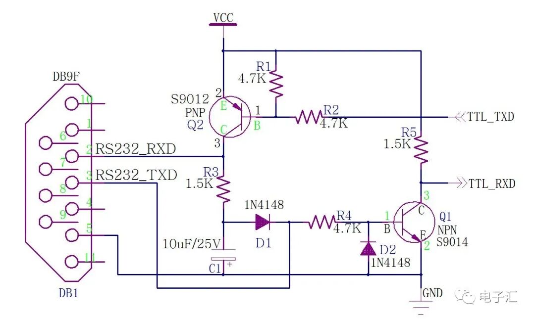
TTL电平与RS232电平的区别

2小时前浏览5


什么是TTL电平、CMOS电平、RS232电平?它们有什么区别呢?一般说来,CMOS电平比TTL电平有着更高的噪声容限。

(一)、TTL电平标准
输出 L:<0.8V ;H:>2.4V。
输入 L:<1.2V ;H:>2.0V
TTL器件输出低电平要小于0.8V,高电平要大于2.4V。输入,低于1.2V就认为是0,高于2.0就认为是1。于是TTL电平的输入低电平的噪声容限就只有(0.8-0)/2=0.4V,高电平的噪声容限为(5-2.4)/2=1.3V。

(二)、CMOS电平标准
输出 L:<0.1*Vcc ;H:>0.9*Vcc。
输入 L:<0.3*Vcc ;H:>0.7*Vcc.
由于CMOS电源采用12V,则输入低于3.6V为低电平,噪声容限为1.8V,高于3.5V为高电平,噪声容限高为1.8V。比TTL有更高的噪声容限。

(三)、RS232标准
逻辑1的电平为-3~-15V,逻辑0的电平为+3~+15V注意电平的定义反相了一次。 
TTL与CMOS电平使用起来有什么区别
1.电平的上限和下限定义不一样,CMOS具有更大的抗噪区域。同是5伏供电的话,ttl一般是1.7V和3.5V的样子,CMOS一般是2.2V,2.9V的样子,不准确,仅供参考。
2.电流驱动能力不一样,ttl一般提供25毫安的驱动能力,而CMOS一般在10毫安左右。
3.需要的电流输入大小也不一样,一般ttl需要2.5毫安左右,CMOS几乎不需要电流输入。
4.很多器件都是兼容TTL和CMOS的,datasheet会有说明。如果不考虑速度和性能,一般器件可以互换。但是需要注意有时候负载效应可能引起电路工作不正常,因为有些ttl电路需要下一级的输入阻抗作为负载才能正常工作。

1. TTL电路和CMOS电路的逻辑电平

VOH: 逻辑电平 1 的输出电压
VOL: 逻辑电平 0 的输出电压
VIH : 逻辑电平 1 的输入电压
VIH : 逻辑电平 0 的输入电压
TTL电路临界值:
VOHmin = 2.4V VOLmax = 0.4V
VIHmin = 2.0V VILmax = 0.8V
CMOS电路临界值(电源电压为+5V)
VOHmin = 4.99V VOLmax = 0.01V
VIHmin = 3.5V VILmax = 1.5V

2. TTL和CMOS的逻辑电平转换

CMOS电平能驱动TTL电平
TTL电平不能驱动CMOS电平,需加上拉电阻。

3. 常用逻辑芯片特点

74LS系列:TTL 输入: TTL 输出: TTL
74HC系列:CMOS 输入: CMOS 输出: CMOS
74HCT系列:CMOS 输入: TTL 输出: CMOS
CD4000系列:CMOS 输入: CMOS 输出: CMOS
————————————————————————
图:RS232和TTL/CMOS电平 反相。

声明:


 
声明:文章来源网络。本号对所有原创、转载文章的陈述与观点均保持中立,推送文章仅供读者学习和交流。文章、图片等版权归原作者享有,如有侵权,联系删除。  


来源:硬件笔记本
电源电路电子芯片
著作权归作者所有,欢迎分享,未经许可,不得转载
首次发布时间:2025-11-11
最近编辑:2小时前
硬件笔记本
本科 一点一滴,厚积薄发。
获赞 156粉丝 45文章 526课程 0
点赞
收藏
作者推荐

隔离式与非隔离式电源转换器

在本文中......隔离式和非隔离式电源有何区别?隔离基础知识隔离的优势非隔离的优势结论您可能还喜欢隔离式和非隔离式电源有何区别?简单说来,隔离式电源转换器通过电气和物理方法将电路分隔为两个部分,把输入与输出隔离开来,从而防止输入与输出之间产生直接电流流动(通常会利用变压器实现)。非隔离式电源转换器只有一个电路,电路中的电流可以在输入和输出之间直接流动。不熟悉电源的人员会另有疑问:隔离式与非隔离式电源各有什么优势?我如何知道自己的应用需要哪一种?隔离基础知识电镀隔离(通常简称“隔离”)是指电路的一部分和另一部分之间的物理和电气分离。隔离的结果是,每个隔离电路都有自己的回路或接地参考。在非隔离式转换器中(如图1左侧所示),输入和输出共用接地,电流可以在它们之间流动。但在隔离式转换器中(如图1右侧所示),输入和输出返回各自的独立接地,并且相互之间没有直接输送电流的路径。隔离式转换器即使不允许电流在输入和输出之间流动,仍然必须将功率和信息从一侧传输到另一侧。有多种方法可以做到,但电源转换器通常依赖两种方法;通过变压器或耦合电感器的电磁场传输电力,而信号则利用信号变压器或采用光学隔离器的光学方式跨越隔离。隔离不是绝对的。电压足够高,绝缘就会瓦解,电流即可流过。数据表通常会列出隔离电压,这是在没有电流流动的情况下,可在短时间内跨越隔离装置施加的电压。隔离额定值不可与工作电压混淆,这是可连续施加在隔离上而不发生隔离击穿的最大电压。隔离的优势有几种情况可能必须使用隔离式电源或借其为应用带来一些优势。这些情况包括安全合规、接地环路断路和电平转换。安全合规安全要求是使用隔离式电源转换器的常见原因。对于利用可能有危险的高压供电的转换器(例如通过交流电源供电的AC-DC转换器),隔离功能将输出与输入端的危险电压分隔开。在关注安全问题时,还必须考虑隔离等级。应考量安全标准,以确定指定应用所需的绝缘级别。绝缘等级分为多种类型,包括功能、基础、补充和强化。功能绝缘: 最为简单,而且虽然它提供隔离,却不会提供任何防触电保护。基础绝缘: 只提供一个防触电保护层。补充绝缘: 基础绝缘外加一道冗余屏障。强化绝缘: 只有一层,却相当于两层基础屏障。接地环路短路由于隔离电源的输入和输出不共用接地,所以可以利用它们断开接地环路。噪声敏感型电路可以从中受益,可以断开接地,从而隔绝开可能引发问题的嘈杂电路。浮动输出和电平转换隔离转换器的另一个优势是浮动输出。尽管隔离输出的输出端子之间具有固定电压,但是相对于与之隔离的电路中的电压节点而言,它们没有确定或固定的电压,因而称为浮动电压。但是,浮动输出可以将其中一个端子连接到另一个电路节点,使其具有该节点的固定电压。可以利用这一点,相对于电路中的另一个点来转换或反转输出电压。例如,图2显示将+Vout端子连接到输入接地端子后,就会迫使输出接地下降至低于输入接地的水平,降幅等于Vout的值。在进行此连接之前,Vin与Vout之间的电压不确定,连接之后就提供了共同的电势,使得两端相互联系起来。如图3所示,将输出接地端子连接到+Vin端子之后,+Vout端子相对于输入接地就等于(Vin +Vout)。在这两种情况下,由于两端现在共用直接连接,因此都会失去从输入到输出的隔离。具有浮动输出的多个隔离式转换器也可以串联,以提高输出电压或创建+/-电压轨,如图4所示。应谨慎操作,确保输出真正产生浮动。例如,两个隔离式转换器如果有输出接地端子连接到机箱,就不再相对于彼此浮动;如果输出采用串联连接,就会跨越其中一个转换器形成短路,因为两个端子都会连接到机箱上。在AC-DC转换器中,有时会发生输出接地端子连接到地面的情况,此时即便该端子被隔离,也不再发生浮动。非隔离的优势尽管隔离具备许多优势,但仍然存在使用非隔离式转换器的理由,这包括成本、尺寸和性能。节约成本隔离式转换器常常比非隔离式转换器更昂贵。造成成本差异的主要因素是使用变压器代替电感器。变压器常常需要定制生产,而非隔离式转换器中的电感器可以购买成品。如果需要更高级别的绝缘(如安全合规所需的规格),成本还会继续增加。除变压器外,隔离式设计中还需要加装光耦合器等组件,而非隔离式设计中则无需加装。与非隔离式设计相比,所有这些加装件都增加了成本。缩小尺寸非隔离式转换器往往比隔离式转换器小。上述增加成本的组件占用的空间也比非隔离式设计采用的组件占用的空间多。除了用电感器代替变压器之外,非隔离式转换器还常常采用更高的切换频率运行,这就进一步缩小了磁性组件和电容器的尺寸。效率非隔离式转换器的效率和稳压性能也常常优于隔离式转换器。变压器和光耦合器再次成为引起性能差异的主要影响因素。没有了隔离屏障,就可以直接检测和严格控制输出,达到更好的稳压和瞬态性能。它们因为尺寸小,所以能够更加接近负载放置,以减少输电线路效应。结论选择隔离式还是非隔离式转换器,要取决于许多因素。某些应用出于安全原因需要隔离,另一些则可以通过断开接地环路或转换参考电压来利用浮动输出的优势。但是,如果不需要隔离,非隔离式转换器就可以降低成本、缩小尺寸和/或提高效率。了解隔离的成本和优势是选择合适转换器以实现优化设计的关键。声明: 声明:文章来源网络。本号对所有原创、转载文章的陈述与观点均保持中立,推送文章仅供读者学习和交流。文章、图片等版权归原作者享有,如有侵权,联系删除。 来源:硬件笔记本

未登录
还没有评论
课程
培训
服务
行家
VIP会员 学习计划 福利任务
下载APP
联系我们
帮助与反馈