前几天公 众号后台有粉丝联系我说仓库有一些替换下来的损坏的共享充电插座,看到我写了很多拆解的文章,决定寄一个过来让我拆解分析一下。
拿到快递,打开之后东西是这个样子的:
可能是因为这是共享产品,且在室外使用,所以拿在手里感觉很结实。
拆开之后一个很大的电路板,如下图所示:

接下来逐一分析电路细节。

电源输入部分的保护器件有三个,分别是美国力特的额定电流3.15A的一次性保险丝39213150440,瑞隆源的压敏电阻14D681K,瑞隆源的NTC热敏电阻NTC5D-13。



其中保险丝的作用是过流保护,压敏电阻MOV的作用是过压保护,NTC热敏电阻在25℃的电阻为5Ω,串联在电路中的作用是在开机瞬间可以降低浪涌电流。而在正常工作时,由于热敏电阻上产生一定的温升,导致其电阻低于开机时的电阻,从而降低正常工作时系统功耗。这三个组合在一起是比较常规的操作。原理示意图如下(图片来自MORNSUN文档:AC/DC 电源(模块类)应用指南--2022 版):

电源电路由反激式开关电源电路、LDO两个部分组成,其中PCB正面可以看到整流桥、开关电源芯片、LDO芯片。
整流桥是上图中的红色框中的GT1,封装是MBF,型号是MB10F。未搜索到这个丝印对应的具体是哪个厂家。
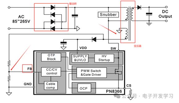
开关电源芯片是上图中蓝色框中的U1,封装是SOP-7,这个根据型号和logo可以查找到是chipown(芯朋微电子)的PN8366SSC-R1M,这是一颗超低待机功耗准谐振原边反馈交直流转换器,输出功率是6W。官网上没找到这个芯片,但是有比较接近的是 PN8386,功率 15W。这颗芯片的应用场景很显然就是做一些小功率电子产品的电源适配器。框图如下:
在这个框图中可以很明显的看到,反馈信号FB是从原边引过来的,而不是从DC Output这端引出的,所以不需要使用光耦隔离这个FB信号,可以节省一个光耦。框图中的整流桥,在这个板子上就是位号GT1的MB10F。
LDO是图中红色框所示的U6器件,封装是SOT-223,型号是AMS1117-3.3,功能是把开关电源的输出电压降压到3.3V给MCU和其他的芯片使用。AMS1117这个型号,做的厂家太多了,所以也很难确定板子上这颗是谁家的LDO。也正因为谁都做,导致AMS1117这玩意质量良莠不齐,曾经买到过一批假的AMS1117,所以现在设计电路板的时候很少用这个玩意。
既然是开关电源,那不可能只有上面这几个器件。其他的变压器,电容之类的都在板子背面:
上面的黄色框中的是开关电源的输入电容,是艾华AiSHi家的铝电解电容,型号EGW2GM100G16OT,容值10uF,耐压450V。
上图中灰色框中的两个电容也是艾华AiSHi家的铝电解电容,型号是ERS1EM471F16OT,容值470uF,耐压25V。
红色框中的是变压器,这个变压器原边有4个引脚,也就是两个线圈绕组,一个是用来降压的,另一个绕组是用来反馈电压的。副边有一个绕组。可以在板子正面看到这个变压器的引脚和走线:
MCU的型号是雅特力的AT32F421C8T7,这个MCU的内核是ARM Cortex-M4,主频最高120MHz,16KB SRAM,64KBFlash,封装是LQFP48,引脚定义如下图所示:
说一些题外话,前几年芯片缺货的时候,ST的MCU一货难求,一些热门常用的型号,比如STM32F103C8T6从平时的5-7元涨价到了50+,STM32F103RGT6甚至涨到了200左右。而一些冷门的型号,则涨价到了不能理解的程度,比如当时朋友公司要用到STM32F427IIH6这个型号,我找了几个有货的供应商,给我的报价都是每片1800、2100这种价格。至于涨价缺货的根源是什么,真的是由于芯片产能不足吗,这也未必,毕竟在涨价结束后,有些人可能因此赚几个小目标都不在话下。总之,在这个涨价缺货的背景下,很多公司开始把产品上的MCU从STM32更换为GD32、AT32、CH32、HC32、HK32、HT32等等,原先使用STM8的更换为国产的各种8位MCU。这个板子上的AT32也就是这个时候快速崛起的。总之,这对国产MCU真的是一次绝好的机会,原先即便价格比ST的便宜很多,也没人敢轻易换掉,或者不愿意承受这个替换国产所花费的成本。但是一缺货,价格十倍十倍的往上翻,那可就是另一回事了。至少我现在在选择MCU的时候,国产有合适的就用国产。如果被指定要使用ST的料,那也必须要有能硬件兼容的国产MCU,才敢使用,不然就继续看其他型号。毕竟ST等其他料,每过几年就会周期性的缺货涨价。
在用户扫码或者付款之后,或者说出现错误状态时需要进行语音播报,这就需要有一个能够推动喇叭的音频功放,在这个板子上,功放芯片是英锐芯的音频功放8002A,这是一款AB类、单声道带关断模式的桥式音频功率放大器,最大驱动功率为3W。8002A的封装是SOP8。其典型电路图如下图:
在MCU旁边有一个SOP8封装的存储芯片,型号是P25Q32SH,看logo和查型号可以确认这是普冉家的料。引脚定义如下图所示:
这是一个共享充电插座,通过扫码付款之后,可才能进行充电,而充电过程中必然要有充电时间、充电电量监控等功能。这部分的实现使用的是BL0939实现的。BL0939是上海贝岭的内置时钟免校准的电能计量芯片,适合用于单相多功能电能表、智能插座、智能家电、电动自行车充电桩等应用,集成了3路高精度Sigma-Delta ADC,可同时测量 2 路电流、1 路电压。封装形式是SSOP-20器件的原理框图如下图所示:
看到PCB板上,插座输出的电流路径上串联了一个1毫欧的2512封装的采样电阻,使用开尔文采样接法引出两个信号线到BL0939芯片的外围。从这一点上来看,结合这个电路板上其他一些细节的处理,可以看得出这个PCB布线人员还是比较专业的,相关经验比较丰富。关于开尔文采样的布线,可以自行查阅相关资料,这种电流采样的用处很广泛,例如FOC电机驱动的母线电流采样、恒流源电路的电流采样等等。这个采样电阻,专业的叫法是分流器,根据电流范围、精度、安装方式、体积等区分,有各种各样的分流器。如下图
在之前文章一个350W的电瓶车控制器,价格居然只卖28,会亏本吗?拆开看看里面用了什么器件!里面对母线电流进行采样的分流器就是康铜丝。
这个扫码充电插座的面板上有二维码可以扫码付款,也可以使用NFC卡刷卡充电,而NFC的实现就是通过这个丝印是0471K1040这颗封装是QFN32的芯片来实现的。我通过丝印大概找到这可能是VIBRATION(振浩微)的VRC522。可以看到这上面的晶振是27.120MHz,这个频率点的晶振,基本上就是用来做13.56M NFC的,因为27.12/2=13.56。下面红色框中的看起来很对称的电路,就是NFC天线阻抗匹配电路。左边完全对称的2个电感,8个电容和两个电阻是两路发射,电感右边的三个电容和三个电阻是接收电路。和下图应用框图中的红色框里的电路、蓝色框内的电路对应。
这种NFC芯片一般通过SPI接口和MCU通信,当然,基本上也都支持I2C或者UART。但是比较常见的是SPI。NFC类芯片,使用量比较大的是NXP家的MFRC522,国产名字里带522的NFC芯片,基本上都是和NXP这款兼容的。NXP官网上有非常详细的,关于NFC相关电路的设计、阻抗计算、布局布线等各种指南。比如可以通过这个excel文档来计算阻抗。
两路充电插座各有一个光耦,用来检测充电状态,这个光耦的型号是亿光家的EL817S1,后缀不明确。
这个插座涉及到付费的操作,所以在用户扫码或者刷卡之后,MCU要访问后台服务器数据,确认付款或者扣费成功之后操作继电器导通开始充电,所以必须有一个连接服务器的通道,在这个板子上,使用的是4G模块。型号是MC615-CN,这是广和通的一款LTECat1 bis无线通信模组,采用LCC+LGA封装,尺寸为20.2mm*22.2mm*2.3mm。主要应用领域有支付、共享、工业互联等等。

在4G模组供电引脚的旁边,有个SOT23-8的IC,根据旁边的电感可以看出这应该是一个DC-DC芯片,根据丝印AGCM查阅可知这是MPS家的BUCK降压转换芯片,型号为MP2315。我记得若干年前,立创商城上是有MPS芯片的,但是不知道从什么时候开始,立创上就没有MPS全系列芯片了。这搞得查资料很不方便,好像几年前有关于这两家闹矛盾的大瓜,现在也基本上搜不到什么了。在MPS官网看到MP2315属于老产品,不推荐新设计使用,新的型号是MP2315S。下面是手册中的典型电路:
在板子的背面有两个大的铝电解电容,分别是这个DC-DC电路的输入、输出电容。其容值都是25V 470uF。4G模块启动时、通信时的峰值电流都很高,所以这么大的电容是很有必要的。在广和通的硬件设计手册中的电源设计推荐给的是两个220uf的电解电容:



两个充电插座的充电通断是由继电器实现的,继电器的型号是HF32FV-16,如上图中的红色箭头所指。这个系列的继电器是超小型大功率继电器,16A的触点切换能力、一组常开触点。这个板子上两路输出,也就有两个同样的继电器,查了下这个继电器价格还不便宜,一个的价格在2.4左右,批量估计能做到2元以下。
继电器驱动电路在板子的另一面,MCU的IO口驱动三极管SS8050,进而驱动继电器控制线圈。由于继电器的线圈属于感性器件,在断开的瞬间会产生较大的电流电流,所以需要有D1和D5这两个二极管来形成反向环路对该电流进行续流。电路大概和我四轴飞行器上的电机驱动电路类似,直接改改截个图:
在继电器后面串联了一次性保险丝,见图中蓝色箭头所指的棕色方块形器件。这个保险丝是泓达家的2009T15A250V,板子上总共用了两颗。
这个板子上有三个状态指示LED灯,用的LED是反贴的,使用三极管SS8050驱动LED发光,见下图:
电源走线上做了阻焊层开窗,加了焊锡,用来增加通流能力,但是看样子这锡是手工加上去的,因为开窗方式决定了不能在钢网上开窗上锡。毕竟开钢网上锡的锡量太小,对增加通流能力于事无补。
市电走线旁边做了机械开槽,这是为了增加爬电距离。
电路板上关键物料清单
系统框图如下:

整体来看,和之前拆解的几个板子相比,这个共享充电插座的用料可以说是比较足的,PCB原理、布线看起来都出自于比较有经验的工程师之手。但是总体来说,整个板子功能比较明确、电路也比较简单,没有什么复杂的地方,板子的尺寸也很大(长15.2cm,宽8.8cm),只要正确且充分的考虑电源安规,计算好NFC天线的阻抗匹配,并在回板之后实测并优化阻抗匹配,其他地方并没有太大的难度。
声明: