首页/文章/ 详情

为什么原理图总画不好?这些技巧要知道

4小时前浏览8
不光是代码有可读性的说法,原理图也有。很多时候原理图不仅仅是给自己看的,也会给其它人看,如果可读性差,会带来一系列沟通问题。所以,要养成良好习惯,做个规范的原理图。此外,一个优秀的原理图,还会考虑可测试性、可维修性、BOM表归一化等。

1  

分模块  



如上图所示,用线把整张原理图划分好区域,和各个区域写上功能说明,如:电源、STM32等。

这样让人更清晰、更快速地理解整个原理图,调试、维修的时候也很容易根据问题来查找电路。


2  

标注关键参数  



如上图,标注了最大输出电流,这样可以方便别人修改电路的时候,知道电源能不能带得起负载。

也可以写其它参数,如:输入电压范围,适用的温度范围,甚至是数字电路中的真值表等。


3  

电阻/电容/电感/磁珠的注释  


(1)电阻


如上图所示,每个电阻都写上阻值、精度。针对大功率电阻,也可以写上功率,要视具体情况灵活变通。

一般对于开关电源上的采样电阻以及运放电路上的电阻得用1%精度,上下拉电阻可以使用5%精度。

注意:这里的阻值不建议写成102,要直接写成1K。尽量不要让别人去做这个换算,或者人家也不会算。

(2)电容


如上图所示,每个电容都写上了容值和耐压。针对高精度电容,也可以写上精度,或者是材质。

如:瓷片电容的材质有X7R、Y5V、NP0等。

注意:这里的容值不建议写成105,要直接写成1uF。

(3)电感


如上图所示,每个电感都写上电感值和饱和电流。

(4)磁珠


如上图所示,每个磁珠都写上阻值和对应的频率。

(5)其它元件

其它元件也是和电阻、电容等类似,如:晶振8MHz 50ppm等,要举一反三。


4  

可维修性  



如上图所示,增加L1电感,以便维修时可以断开,更容易排查故障。这里可以使用电感、磁珠或者0R电阻,视具体情况而定。

但是也有特殊情况,如果负载特别大,需要的串入的元件功率很大,成本增加太多,也是划不来的,这时,可以不加。

如果后面接的是QFP64封装之类芯片,功率又比较小,可以串入元件,因为QFP焊接不良的情况会比较多。


5  

BOM表归一化  


BOM表就是物料清单,尽量让物料的种类少一些,可以让采购员减少工作量,也会在生产上减少很多问题。


这里有两个上拉电阻,一个4.7K,一个10K,如果这个阻值影响不大的话,可以把它们都合并为10K。

去耦电容也是雷同的操作,要举一反三。


6  

电源和地的符号  



如上图所示。对于双电源系统来说,要在电源符号上写上正负号,单电源系统可以只写正号。

但是千万不要用VCC,不然别人看的时候还要观察一下是几V供电的。


如上图所示,只有一个地平面,则用GND。有数字地和模拟地,则用AGND、DGND。

也有一些系统还有视频地、音频地等,也要用不同的符号。

注意:不要把GND这些网络名给隐藏掉了,会容易出问题。


7  

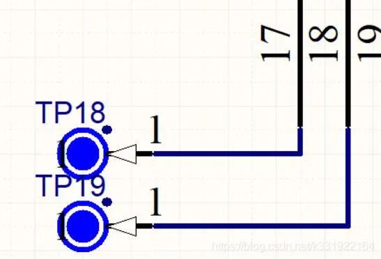
测试点  



如上图所示,增加了测试点。测试点也就是一个圆形的pad,裸铜的。

在一些QFP、BGA、QFN封装的芯片,有的引脚很难用示波器测量,这时可以增加测试点,方便操作。


8  

网络标号  



如上图所示,PC7、PC6是接OLED12864的IIC接口。这里的网络标号增加OLED前缀,以减少网络标号的冲突,也增加了可读性。同理,接温度传感器的网络可以写DS18B20_DATA,网络标号上增加了元件名。其它的芯片也是一样的操作。

所有的网络标号均使用大写字母。


9  

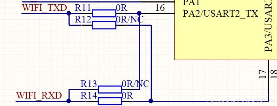
容错性/兼容性  


在设计初期或是不经意,或是工期太赶,就没有那么多时间去研究电路上的接法是否正确。

这时可以使用一些预留的电路,来提高整板的容错性。


如上图所示,假设工程师还不确定是RX对TX还是RX对TX时,可以使用四个电阻来实现这两种接法。(NC为不接)

焊上R11和R14,不焊R12和R13时,是RX对RX,TX对TX的接法。

不焊R11和R14,焊上R12和R13时,是RX对TX,TX对RX的接法。

当调试通过后,再把这四个电阻去掉,并连上正确的接法。这样既能保证工期,又不会出错。

如果一个板子,不太确定用STM32的F103还是F407,此时,可以做成兼容设计。


如上图所示,圆圈中可放置0R电阻,使用F103时,把0R焊上,电容不焊。使用F407时,把电容焊上,0R不焊。

当然,也可以预留其它电路,要举一反三。


10  

NC、NF  


原理图上常常出现NC和NF两种字符,如下图所示,是不接、不焊的意思。


NC=Not connect 不接。

NF=Not Fix 不安装。

当然,NC也可以表示为normal close常闭,在继电器、接触器上用的多。

要视具体情况来辨认。


11  

版本变更  


很多时候一个电路不是一版就成功的。它会经历很多版本,每个版本都有变更的地方。这时要明确地标注出来。


如上图所示,明确地指出,V2版本把C12改成10uF,以便万一出问题,容易追溯。


12  

悬空引脚  



悬空引脚也要画上X。


13  

可扩展性  


很多时候,需求是不断变化的。如果仅仅针对当前需求来设计,一旦将来有改动,又要重新打板。

所以,很有必要增加一些预留的引脚、电路,以便快速验证整板的功能是否满足新需求。如下图所示,预留了一些IO口。




14  

防呆  


有一些接口是不防呆的,也就是存在两种或多种接法。


如上图所示,4P杜邦线(合在一起,没有分开的),有两种接法:

  • 红黑白黄;

  • 黄白黑红。



然后,该座子在原理图上是上图所示的定义,那么会有一种接法导致电源接反,可能会烧坏元件。


如果原理图是设计成这样,则不会烧坏元件,因为3.3V电源也就加在GPIO口上而已。

要做防呆,可以使用防呆的座子,如:USB座、航空接口等。

也有另一种方法,对称设计法。


如上图所示,引脚的排列是对称的,也就是无论怎么接,都是没问题的,只是成本会有所增加。

还有一种方法适用于直流电源的接口,一般是门禁系统用的多。


如上图所示,增加一个整流桥,不管+13.4V和PGND怎么接,在1、3引脚上都能产生正确的+12V和GND。

当然,这种方法也要考虑成本和功耗等。


15  

信号的流向  


一些模拟电路,需要标明信号的流向。


如上图所示,标明了定向耦合器中的信号流向。


16  

PCB走线建议  


如果PCB不是你画的话,可以在原理图上标明PCB的走线规则或者建议。


如上图所示,标明了一对差分线在PCB上的处理方法。


17  

不使用\表示取反  


一旦用了“\”,就有可能被wire挡住,然后看不到,从而导致网络可能连接不正确。


可以考虑用“#”来表示取反。

声明:


 
声明:文章来源网络。本号对所有原创、转载文章的陈述与观点均保持中立,推送文章仅供读者学习和交流。文章、图片等版权归原作者享有,如有侵权,联系删除。  

来源:硬件笔记本
电源电路航空电子芯片焊接
著作权归作者所有,欢迎分享,未经许可,不得转载
首次发布时间:2025-11-11
最近编辑:4小时前
硬件笔记本
本科 一点一滴,厚积薄发。
获赞 156粉丝 45文章 526课程 0
点赞
收藏
作者推荐

大佬总结的全波整流电路内容,看完感觉太简单了!

什么是全波整流波整流电路?全波整流电路是将交流电的完整周期转换为脉动直流电的整流电路。与仅利用输入交流周期的半波的半波整流电路不一样,全波整流电路利用全周期,全波整流可以克服半波整流电路效率较低的问题。 全波整流电路构建过程 全波整流电路可以用以下两种方式构建: 1、使用一个中心抽头变压器和两个二极管,这被称为中心抽头全波整流电路。 中心抽头全波整流滤波电路 2、使用一个标准变压器,四个二极管排列成一个电桥,这个叫做桥式整流电路。 桥式全波整流电路 这篇文章只讲第一种方法。 中心抽头全波整流工作原理 中心抽头全波整流电路包括:中心抽头变压器,两个二极管、阻性负载组成。 中心抽头变压器:就是一个稍稍修改了普通的变压器,它有一根额外的导线连接到次级绕组的确切中心。这种结构将交流电压分成两个相等且相反的电压,即+Ve电压(Va)和-Ve电压(Vb)。总输出电压为: 总输出电压图 中心抽头全波整流 中心抽头全波整流电路图如下所示。 中心抽头全波整流电路图 中心抽头全波整流电路的工作原理 向输入变压器施加交流电压,在交流电压的正半周期内,端子1为正,中心抽头为0电位,端子2为负电位。 这将导致二极管 D 1中的正向偏置并导致电流流过它。在此期间,二极管D2处于反向偏置状态,将阻止电流通过它。 在输入交流电压的负半周期期间,端子2将相对于端子 2 和中心抽头变为正。这将导致二极管 D 2中的正向偏置并导致电流流过它。在此期间,二极管 D 1处于反向偏置状态,将阻止电流通过它。 在正周期期间,二极管D 1导通,在负周期期间,二极管D 2在正周期期间导通。 结果,两个半周期都允许通过。这里的平均输出直流电压几乎是半波整流器直流输出电压的两倍。 中心抽头全波整流电路波形输出波形 中心抽头全波整流电路波形图中心抽头全波整流滤波电路作为中心抽头全波整流器的输出,可以得到一个带有许多纹波的脉动直流电压。但是不能将这种脉动用于实际应用。 因此,为了将脉动直流电压转换为纯直流电压,使用如上所示的滤波电路。在这里,在负载上放置一个电容。 中心抽头全波整流滤波电路 电容滤波电路的工作是使纹波短路并阻挡直流分量,使其流过另一条路径并在负载上可用。 在正半波期间,二极管D1开始导通,电容未充电。 当施加恰好大于电容器电压的输入交流电压时,它会立即将电容充电至输入电压的最大值。此时,电源电压等于电容电压。 当施加的交流电压开始下降并小于电容器时,电容开始缓慢放电,但与电容的充电相比,这速度较慢,并且没有足够的时间完全放电,又开始充电。 因此,电容中大约有一半的电荷被放电。在负循环期间,二极管D2开始导通,上述过程再次发生。这将导致电流以相同的方向流过负载。 全波整流电路公式 现在将根据前面的理论和上图推导出全波整流电路的各种公式。全波整流电路的纹波系数 (γ)“纹波”是将交流电压波形转换为直流波形时剩余的不需要的交流分量。 尽管尽最大努力去除所有交流分量,但在输出侧仍有少量残留物会产生直流波形的脉动。这种不受欢迎的交流分量称为“纹波”。 为了量化半波整流器将交流电压转换为直流电压的能力,我们使用所谓的纹波系数(由 γ 或 r 表示)。 纹波系数是整流器交流电压(输入侧)与直流电压(输出侧)的RMS值之比。 纹波系数的公式为: 全波整流电路的波纹系数公式 其中,Vrms是交流分量的RMS值,Vdc是整流器中的直流分量。 中心抽头全波整流器的纹波系数等于 0.48(即 γ = 0.48)。 注意:要构建一个好的整流电路,需要将纹波因子保持在尽可能小。我们可以使用电容或电感来减少电路中的纹波。 全波整流电路的效率 (η) 整流电路效率 (η) 是输出直流功率与输入交流功率之比。效率的公式等于: 全波整流电路的效率公式 中心抽头全波整流电路的效率等于 81.2%(即 ηmax = 81.2%)。 全波整流电路 (FF) 的外形尺寸 形状因数是RMS 值与平均值之间的比率。 形状因数的公式如下: 中心抽头全波整流的形状因数等于 1.11(即 FF = 1.11)。 全波整流电路的形状因数公式 全波整流电路直流输出电压公式 以下公式给出了直流输出电压的平均值: 电压的平均值: 全波整流电路直流输出电压公式 全波整流电路的电流有效值可以使用以下公式计算电流的 RMS 值: 全波整流电路的电流有效值 全波整流电路的峰值因子 以下公式给出了全波整流电路的峰值因数: 全波整流电路的峰值因子公式 全波整流电路的整流效率 全波整流电路的整流效率可由下式求得: 全波整流电路的整流效率公式 全波整流电路的效率为81.2%。 全波整流电路的优点 全波整流电路的优点包括: 全波整流电路的整流效率是半波整流电路的两倍。半波整流电路的效率为40.6%,而全波整流电路的整流效率为81.2%。全波整流电路的纹波系数很低,因此需要一个简单的滤波器。全波整流电路的纹波系数值为0.482,而半波整流电路的纹波系数约为1.21。全波整流电路获得的输出电压和输出功率高于使用半波整流电路获得的输出电压和输出功率。 全波整流电路的缺点 中心抽头整流电路比半波整流电路更贵,而且往往占用大量空间。 以上就是关于全波整流电路的相关知识。 声明: 声明:文章来源头条李工谈元器件。本号对所有原创、转载文章的陈述与观点均保持中立,推送文章仅供读者学习和交流。文章、图片等版权归原作者享有,如有侵权,联系删除。 来源:硬件笔记本

未登录
还没有评论
课程
培训
服务
行家
VIP会员 学习计划 福利任务
下载APP
联系我们
帮助与反馈