首页/文章/ 详情

一种UART转RS485电路,有什么缺点?

2小时前浏览8
RS485芯片用的最多的就是SP485这类的。

功能框图

引脚介绍

当RE#为低时,接收数据;
当RE#为高时,禁止接收;

当DE为高时,发送数据;
DE为低时,禁止发送。

RO为接收输出端,DI为发送输入端。


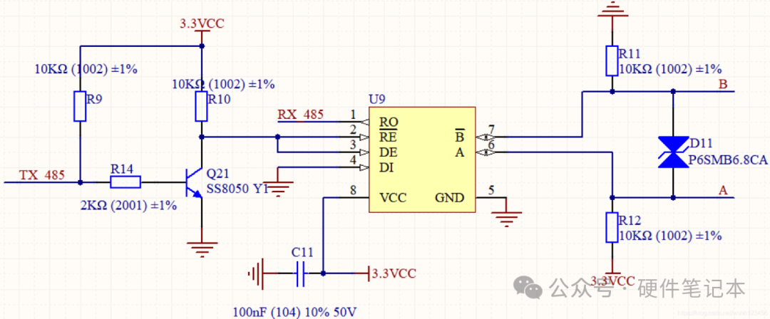
网上推荐较多的自动收发电路

电路

它把输入端DI接到地上,TX用三极管控制反向控制接在一起的RE#和DE,很多人表示看不懂,这真的能正常工作吗?咱们一起来分析一下:


原理分析:    
1、当TX_485为低电平0时,DE和RE为高电平1,RS-485处于发送状态,由于DI引脚是接地的,所以AB处于低电平0,即向其它节点发送低电平0信号;    
即输入为0时,输出也为0;    

   
2、当TX_485为高电平1时,DE和RE变为低电平,RS-48收发器处于接收状态,此时AB引脚处于高阻状态,R11将B引脚拉至GND,R12将A引脚拉至3.3VCC,此时AB为高电平1,即向其它节点发送高电平1信号。    
即输入为1时,输出也为1。    

   
所以它是能正常工作的。
   

   
由于TX_485为高电平1时,RS-485处于接收状态,因此只需将TX_485保持为高电平1即可接收数据,即自动收发电路:发送高电平时同时也是接收状态。    

那么大家想想这个电路有什么缺点呢?

声明:


     
声明:本号对所有原创、转载文章的陈述与观点均保持中立,推送文章仅供读者学习和交流。文章、图片等版权归原作者享有,如有侵权,联系删除。  

来源:硬件笔记本
电路电子芯片控制
著作权归作者所有,欢迎分享,未经许可,不得转载
首次发布时间:2025-11-11
最近编辑:2小时前
硬件笔记本
本科 一点一滴,厚积薄发。
获赞 156粉丝 45文章 526课程 0
点赞
收藏
作者推荐

一文速览小米汽车供应链:芯片、零部件、元器件......

(以上图源:新材料在线)电子发烧友统计发现,自2021年小米宣布造车以来,小米投资的汽车产业链相关企业超过30多家,涉及电池、模拟芯片、MCU、激光雷达、功率器件、MLCC等领域。来源:电子发烧友网在底盘方面,小米SU7汽车的供应商有博世、采埃孚、布雷博、拓普集团、森萨塔、保隆科技、奥联电子、海斯坦普、米其林、倍耐力、万向钱潮等。在动力系统方面,小米SU7汽车的供应商有宁德时代、小米、联合汽车电子、富特科技、昆山沪光、江阴电工合金、珠海冠宇、山东博源。在智能网联方面,小米SU7汽车座舱芯片采用的是高通骁龙8295处理器,智能驾驶芯片用的是英伟达的,激光雷达则是用禾赛科技的。此外,涉及的HUD、TBOX、液晶仪表、中控屏、导航地图、惯性测量单元等智能网联部分,小米SU7汽车的供应商则主要是泽景电子、经纬恒润、京东方、华星光电、高德、北京云驰未来科技、新纳传感等。声明: 声明:文章来源ittbank。本号对所有原创、转载文章的陈述与观点均保持中立,推送文章仅供读者学习和交流。文章、图片等版权归原作者享有,如有侵权,联系删除。 来源:硬件笔记本

未登录
还没有评论
课程
培训
服务
行家
VIP会员 学习计划 福利任务
下载APP
联系我们
帮助与反馈