首页/文章/ 详情

MOS管H桥电路与专用电机驱动方案

3小时前浏览7
工程师,在设计电路项目时,第一要务,也是最终要务,是根据设计要求完成项目功能的开发;这些电路项目的功能虽因人而异,各不相同,但有一个似乎却是相同的,那就是项目的执行机构会涉及到电机。
  • 空气净化器项目,它需要实现的功能是去除PM2.5颗粒,净化室内的空气。实现净化室内的空气功能,工程师依靠的是电机驱动的小风扇,使空气能够自由流动地循环;
  • 碎纸机项目,它需要实现的功能是撕碎办公室弃用的纸张,以防公司机密外泄。实现撕碎弃用的纸张功能,工程师依靠的是电机驱动的旋转刀片,使进入碎纸机的纸张被撕碎;
  • 智能电动玩具车,它需要实现的功能是通过控制遥控,轻易地可以操作玩具车的倒车、前进、转弯、刹车。实现玩具车的倒车、前进、转弯与刹车功能,工程师依靠的是电机驱动的车轮,使智能电动玩具车能听从遥控器的指挥;

电路项目

这些电路项目的功能尽管千差万别,但有一个共同点,都包含电机的驱动。这是为什么呢?
电机,作为可以将电能转换成机械能的动力装置,它是一种媒介,是一种桥梁;犹如相亲认识的两个恋人一样,媒婆就是他们的月老,就是他们的丘比特;
工程师在研发设计电路,本质上是借助基础的电子元器件与芯片,运用基尔霍夫电路定律,控制与分配电路中电压和电流的走向。然而这仅仅是电路的设计,也仅仅是项目设计的一部分,并不能代表项目的全部。
完整的项目,既包含电子电路部分,也同时包含机械结构部分。这就是存在电子工程师与结构工程师的原因,二者互辅互成,缺一不可。
工程师现在是不是知道了原因,为什么电路项目的功能尽管千差万别,但都会有一个共同的执行机构---电机。因为电机是可以将电能转换成机械能的动力装置,是项目电路部分与机械部分之间联系的纽带,电路就是通过电机去实现控制机械。
同样,机械也可以通过电机去实现控制电路,比如发电机。
之所以讲述这些内容,是想带领工程师从项目的研发本质上去重新认识电机的重要性。
电机在项目研发中如此重要,那在电路的设计上如何有效地控制电机就变得举足轻重,自然呈现不言而喻。工程师在具体的电路方案开发过程中,该怎么去做呢?该怎么去执行呢?
芯片哥一向喜欢从问题的本质出发,去分析解决,找到原因,摸索出答案。在回答“如何在电路方案中控制电机”的问题之前,工程师需要对电机做个清楚的认识与了解。
电机,按照电流的属性,可分为交流电机与直流电机两大类。以直流电机为例,阐述说明如何在电路方案中控制电机。
直流有刷电机、直流无刷电机与步进电机等这些都属于直流电机范畴
直流电机,包含两个电源接线端子,称之为电机的正极与负极。在电机的两个接线端子处,分别接通电源的正极与负极,电机则因为形成电流回路而开始工作转动。电机的转速n =(U - Ia*Ra)/Ceφ,通过改变电压U的幅值,实现调速的目的,这就是直流电机简要的电路工作原理,言简意赅。

直流电机

了解完直流电机的电路工作原理后,工程师在项目方案设计中经常会选用,4个MOS管构建的H桥电路和专用的电机驱动芯片这两种方案。

方案一:MOS管H桥电路方案
MOS管H桥电路图
所谓MOS管H桥电路,是指使用4个N型MOS管(也可以使用2个N型MOS管与2个P型MOS管),设计一个字母H形状的电路,4个MOS管的中间连接电机;
4个MOS管中,Q1与Q2两个MOS管的漏极连接电源的VCC,Q3与Q4两个MOS管的源极连接电源的GND,Q1、Q2和Q3、Q4这四个MOS管的栅极连接外部的PWM1信号、PWM2信号和PWM3信号、PWM4信号;
PWM1控制Q1 MOS管导通和PWM4控制Q4 MOS管导通,与此同时PWM2控制Q2 MOS管关闭和PWM3控制Q3 MOS管关闭,电机的两个接线端子电源极性为左正右负,电机正转;
PWM2控制Q2 MOS管接通和PWM3控制Q3 MOS管接通,与此同时PWM1控制Q1 MOS管关闭和PWM4控制Q4 MOS管关闭,电机的两个接线端子电源极性为右正左负,电机反转;
需要说明的是,MOS管的栅极控制信号PWM可能并不是直接来自单片机的输出,有可能是来自外围的Gate Driver栅极驱动芯片。

方案2:专用电机驱动芯片方案
芯片按照功能一般可以细分为专用集成芯片与通用集成芯片。
专用集成芯片,是指具有某一特定专用功能的芯片,如74系列逻辑芯片,只能专用于处理信号的逻辑运算;
通用集成芯片,是指芯片的功能不单一,没有被固定,具有多样化,最典型的案例如单片机,工程师可以利用单片机开发出千奇百怪的各种功能;
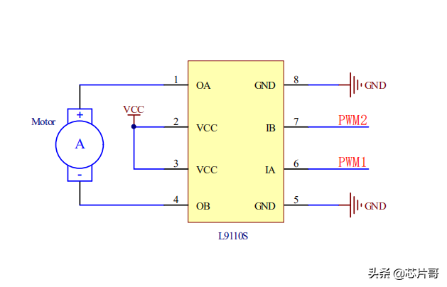
电机驱动芯片,就属于专用集成芯片。芯片与半导体设计公司依据工程师用户的设计需求反馈,专门针对电机驱动的电路应用领域而开发设计的芯片,功能具有专一性,只面向电机驱动的方案设计。以L9110S电机驱动芯片为例说明
L9110S电机驱动芯片引脚定义
  • Pin 1引脚OA:电机驱动输出功能引脚A;
  • Pin 2 & Pin 3引脚VCC:芯片的工作电源功能引脚;
  • Pin 4引脚OB:电机驱动输出功能引脚B;
  • Pin 5 & Pin 8引脚GND:芯片的参考地线功能引脚;
  • Pin 6引脚IA:电机控制信号输入功能引脚A;
  • Pin 7引脚IB:电机控制信号输入功能引脚B;

具体的应用电路图

专用电机驱动芯片电路图
L9110S电机驱动芯片的应用电路图,较为简洁;芯片的Pin 1引脚OA与Pin 4引脚OB直接连接电机的两个接线端子,芯片的Pin 6引脚IA与Pin 7引脚IB直接连接到外部输入的PWM波信号,芯片的VCC与GND只需要连接到电源即可(滤波电容省略了)。
输入电机驱动芯片的PWM信号是直接来自于单片机,无需其他功能芯片;
至此,工程师可能会追问,同样为电机驱动的电路设计方案,MOS管的H桥电路方案与专用电机驱动芯片的方案,两者都能实现电机驱动的功能,那它们的区别在哪呢?在实际项目开发中它们的差异性在哪呢?它们的不同点是什么呢?
它们的区别在于三点
  1. 电路功率
  2. 设计难度
  3. 稳定可靠

     

01区别:电路功率

电路功率是等于电压乘以电流,即P = U * I。
MOS管的H桥电路方案,电机驱动的最大工作电压与最大工作电流取决于工程师采用MOS管的最大工作电压值与最大工作电流值.
MOS管的工作电压范围覆盖面广,可以从低至20~30V,中至80~120V,一直高至1000V等等;同样地,MOS管的工作电流范围也覆盖面广,可以从最小的1A一直到200A等等;
专用电机驱动芯片方案,电机驱动的最大工作电压取决于芯片的供电电源。芯片的工作电源,工程师都很清楚,常用的电源电压等级包含3.3V、5.0V、12V、24V与36V;芯片的工作电流同样也较小,如0.6A、1A、2A与5A;
为什么MOS管的H桥电路方案承受的电路功率,要明显大于专用电机驱动芯片的方案呢?主要是因为专用电机驱动芯片属于集成式的半导体器件,散热能力较弱,驱动大电压大电流容易产生高温高热,造成芯片损坏。
显然,MOS管H桥电路方案的工作功率要优于专用电机驱动芯片方案,适用的项目类型更多更全。

02区别:设计难度

设计难度,是指工程师完成电机驱动电路方案设计的难易度,存在电路研发难度和电路调试难度。
从MOS管H桥电路图和专用电机驱动电路图对比中发现:
专用电机驱动电路图相比较MOS管H桥电路图要简洁简单,表现在研发4个PWM信号的控制与处理要难于2个PWM信号的控制与处理;并且在电路调试方面,4个MOS管的参数选型测试要复杂于1个专用电机驱动芯片的参数测试。
显然,专用电机驱动芯片的电路设计难度要优于MOS管H桥电路方案,对工程师的研发能力水平要求相对较低。

03区别:稳定可靠

稳定可靠,是指电路的方案抗外界的干扰能力,抗干扰能力越强,电路的方案稳定可靠性就越好。
于工程师而言,作为常识,电路方案使用的电子元器件与芯片数量越少,集成度越高,方案出现的故障问题就会越少,稳定可靠性就会越高;反之,电路方案使用的电子元器件与芯片数量越多,种类越繁琐,方案出现的故障问题就会越多,稳定可靠性就会越低。
MOS管H桥电路方案使用了至少4个电子元器件,专用电机驱动芯片方案只使用了1个芯片。
显然,专用电机驱动方案稳定可靠性要高于MOS管H桥电路方案,更适合恶劣的项目环境。

文末总结

对于MOS管H桥电路方案与专用电机驱动芯片方案,它们的区别不仅包含电路功率、设计难度与可靠稳定这三点,还包含BOM元器件费用。由于每个项目的电路要求参差不齐,使用的具体MOS管型号或者专用电机驱动芯片型号均不确定,尤其是外围电路的元器件不能确定,故而没有加入BOM元器件费用这个因素的讨论。
电机驱动的外围电路
最后综合电路功率、设计难度与稳定可靠三个因素比较,在大功率的电机驱动项目,工程师优先考虑采用MOS管H桥电路方案;在工程师电路研发设计能力与电路调试经验不足时,优先考虑采用设计难度较低的专用电机驱动芯片方案;在恶劣的使用环境中的电机驱动项目,工程师优先考虑采用稳定可靠性更高的专用电机驱动芯片方案。

声明:


 
声明:本文来源头条芯片哥。本号对所有原创、转载文章的陈述与观点均保持中立,推送文章仅供读者学习和交流。文章、图片等版权归原作者享有,如有侵权,联系删除。 


来源:硬件笔记本
电源电路半导体通用电子芯片电机控制
著作权归作者所有,欢迎分享,未经许可,不得转载
首次发布时间:2025-11-11
最近编辑:3小时前
硬件笔记本
本科 一点一滴,厚积薄发。
获赞 156粉丝 45文章 526课程 0
点赞
收藏
作者推荐

万用表使用大全(20条测量方法,建议收藏!)

万用表是一种多功能、多量程的测量仪表,一般万用表可测量直流电流、直流电压、交流电压、电阻和音频电平等,有的还可以测交流电流、电容量、电感量及半导体的一些参数(如β)。您可以找到以下数字万用表的使用方法:如何使用万用表测量波峰因数?如何使用万用表测量AC电压?如何使用万用表测量DC电压?如何使用适用于DC测量的滤波器功能如何使用万用表测量AC和DC信号?如何使用万用表执行dB测量?如何使用数字万用表 ZLOW 进行电压测量?如何使用数字万用表测量电阻?如何完成导通测试?如何使用数字万用表 Smart Ω 进行电阻测量?如何使用数字万用表 Smart Ω 可测量漏电电流?如何使用数字万用表测试二极管?如何使用数字万用表自动二极管功能进行二极管测试?如何使用数字万用表测量电容?如何使用数字万用表测量温度?如何使用万用表测量电流?如何使用万用表测量频率?如何使用万用表测量脉冲宽度?如何使用万用表测量占空比? 什么是数字万用表? 数字万用表,也被称为DMM (Digital Multimeter) ,是一种测试测量各种电气值的电子设备。这些值可以包括电压、电流和电阻。数字万用表是任何电工或电子技术员的基本工具,因为它们可以快速和准确地测量各种电气参数。数字万用表 DMM数字万用表通常有一个大的LCD屏幕,以数字读数的方式显示测量的值。一些数字万用表也有一个内置的模拟仪表,可以将测量结果可视化。大多数数字万用表会有各种不同的功能和特性,例如能够测量交流或直流电量的能力,以及测试连续性和电阻的能力。 对于任何测试电气系统或电子产品的人来说,DMM是非常有价值的工具。它们相对容易使用,并能快速、准确地测量各种电气值。有了数字万用表,你可以迅速排除电气问题,并确保你的电路正常运行。 数字万用表的结构 数字万用表的结构– 使用者能最大程度上减少额外的对复杂信号的放大或衰减– 前端决定了数字万用表的信号输入幅度和精度– AD决定了测试的分辨率 数字万用表的类型有哪些?数字万用表有多种的类型,每一种都是为特定任务和测量而设计的。最常见的数字万用表类型是手持式数字万用表,它体积小,便于携带,是在现场进行测量的理想选择。台式万用表提供更多的功能和更高的精度。 万用表也可按其输入类型进行分类。大多数万用表都有交流/直流电压输入,但有些万用表可能只有一个或另一个。交流万用表设计用于测量交流电的读数,而直流万用表设计用于读取直流电的读数。还有一些特殊类型的万用表,如真有效值万用表,它被设计用于测量具有正弦或非正弦波形的交流值。 数字万用表还可按其可测量的数值范围进行分类。有些数字万用表只能测量很小的范围,而另一些数字万用表的范围要宽得多。数字万用表的范围通常以伏特、安培或欧姆表示。例如,量程为0-1000V的DMM可以测量0至1000伏的电压。典型的DMM控制和连接DMM通常有各种控件,允许用户选择所需的测量模式和范围。它们也有各种接头,使它们能够与不同的设备和电路一起使用。 数字万用表上最常见的控件类型是: 模式选择器。这个开关可以选择所需的测量模式,如交流电压、直流电压或电阻。模式选择开关通常位于万用表的前面。量程选择器。用于选择特定模式的所需测量范围。量程选择开关也位于万用表的前面。端口。用来插入测试中使用的导线或其他探针。端口通常位于万用表的底部。 数字万用表也有各种不同的输入类型,使其可以用于各种不同的设备和电路。最常见的输入类型是交流电压和直流电压,但一些万用表也有特定的输入,用于测量具有非正弦波形的交流电。它们也有各种显示类型,可以以数字或模拟形式显示测量的数值。一些万用表也有一个内置的模拟表,可以用来显示测量结果。模拟万用表和数字万用表的区别是什么? 为什么模拟和数字万用表的极性不同? 模拟和数字万用表的极性是不同的,因为它们测量电压的方式不同。模拟万用表通过向电路施加小电流并测量电阻器上的压降来测量电压。这个压降是由流经电阻的电流引起的。另一方面,数字万用表通过对输入终端的电压进行采样并将其转换为数字值来测量电压。数字转换的方向决定了数字万用表的极性。 使用数字万用表的好处是什么? 与模拟万用表相比,数字万用表有几个优点。其中最重要的一些优点是: 它们有比模拟万用表更准确的读数。这是因为数字万用表使用数字技术进行测量,不需要进行模拟-数字转换。这导致了更精确的测量,特别是在测量交流值时。数字万用表的另一个优点是,它们比模拟万用表更容易使用。使用数字万用表,你只需选择你要测量的功能,然后将导线连接到相应的端子上。没有必要担心是否设置了正确的范围或拨入正确的测量值。只需选择功能并让万用表完成剩下的工作。根据不同的型号,数字万用表还提供了其他一些好处,例如能够将测量结果存储在存储器中,一次进行多个读数,并打印出测量结果。在进行复杂的测量或在一段时间内进行测量时,这些功能会非常有用。万用表和示波器的区别? •示波器 - 显示信号随时间变化的趋势。示波器主要测量电压相对于时间的关系。用户可通过示波器看到信号随时间的变化。当被测电路产生特定形状信号时,用户能用示波器分析被测信号的各种属性。 •数字万用表 - 精确测量直流偏置。数字万用表测量信号的电压、电流、电阻等。积分式ADC – 数字万用表•使用平均•减小噪声和干扰信号•用于精确DC的测试非积分式 – 示波器•逐点测量•测量更高频率•用于显示信号的波形 如何选择数字万用表?在购买数字万用表之前,您需要考虑 5 项关键的技术指标:显示的数字位数, 计数,分辨率,量程和精度。 1. 万用表显示位数 通常说来,大多数制造商使用分辨率位数来指示数字万用表的显示能力。例如,是 德科技数字万用表的分辨率位数最低为 3½ 位,最高可达 8½ 位。以一台 5 ½ 位数字万用表为例,它拥有五个整数位,显示从 0 到 9 的数值,还有一个分数位。这个分数位是万用表可显示的最高有效位。它是该位可能达到的最大值与可能状 态数的比值。例如,½ 位表示最大值是“1”,有两种可能状态(0 或 1)。而 ¾ 位则表示最大值是“3”,并有四种可能状态(0、1、2 或 3)。分辨率位数越高, 测量结果就会越精准。同时,分辨率位数越高,也就意味着万用表越昂贵。 5 ½ 位万用表显示示例。2. 计数 现在,由于“分辨率位数”常常造成用户的困惑,因此制造商已经开始使用“计数” 来指定显示能力。数字万用表的计数是指万用表在更改量程之前能够显示的最大数 字,以及它总共能够显示多少位。这会影响数字万用表显示测量结果的精度。例如, 4½ 位数字万用表也可表示为 19,999 或 20,000 显示计数的数字万用表。3. 分辨率 分辨率是指能够使输出信号产生变化的输入信号最小变化值。当数字万用表的量程 降低后,分辨率将会得到提升。无论如何,您最终还是希望万用表能以最佳分辨 率显示测量读数。您可以使用这款万用表,并选择能够为您提供最佳分辨率读数 的量程。以下举个例子 :使用 10V 量程测量一个 1.3V 的直流电压信号,读数为 1.30034V,分辨率为 0.00001V。将量程改为 100V,读数为 1.3004V,分辨 率为 0.0001V。从本例可以看出,对于这个 1.3V 的测量,选择 10V 的量程可以 提供比 100V 量程更高的分辨率。 使用 10V 量程进行直流电压测量的示例。使用 100V 量程进行直流电压测量的示例。4. 量程 在选择数字万用表时,您需要了解自己需要的最小量程、最大量程以及分辨率。这个 信息在技术资料中提供。这款数字万用表的量程示例如下 : 根据上表中提供的信息,您可以根据自己需要的量程轻松选择适合的数字万用表。 例如,如果您需要测量高达 3A 的直流电流,那么选择 34460A 就足够了。 自动量程与手动量程万用表对比当今的大多数数字万用表都同时提供了自动量程测量和手动量程测量。自动量程测量在自动量程测量中,您要做的是选择所需要的测量功能,然后让万用表自动选择最 恰当的量程。通常,当您不知道可能的测量读数范围时,您应该选择自动量程。有 一件事需要特别注意,自动量程测量比手动量程测量更费时,因为万用表需要选择和 显示最佳测量结果,所以会消耗额外的时间。手动量程测量当您知道预期的测量值时,通常会选择手动量程测量。根据您的测量值,您可以选 择量程。如果不知道测量值,而您又希望使用手动量程,建议您使用“逐步降低”法。从最高量程开始,逐步降低量程,直至显示屏上达到最佳分辨率。5. 精度 数字万用表的精度与显示分辨率不同,精度是指读数的最大容许误差限值。一般说来, 制造商会将直流电压(DCV)精度作为基准与其他制造商的技术指标进行对比,因为 DCV 与其他功能相比拥有更高的精度。精度技术指标可以表示为 ±(% 读数 + % 量程)。 数字万用表的精度在处理电气量时,精度和准确度是至关重要的。数字万用表具有很高的精度,使其成为许多应用的首选。它们的总体精度可达:0,10%0,20%0,05%. 0.5%和0.2%的精度水平适用于大多数通用的应用。0.1%的精度水平通常只适用于工业或科学应用。 数字万用表的使用方法数字万用表的使用相对简单,可以成为快速排除电气问题的一个重要途径。 在使用数字万用表时,请遵循以下步骤: 为你想测量的数值选择正确的测量模式选择适用的范围将万用表的引线连接到正确的端口上测试电路然后,万用表将进行测量并在屏幕上显示结果。 现在我们已经了解了数字万用表和模拟万用表的区别以及使用万用表的好处,让我们来看看一些其他用途和功能。 测试电源插座你可以做一些测试来检查一个电源插座是否完好。首先,将万用表设置为交流电压。然后,将万用表插入插座并进行读数。读数应该在你家电压的正常范围内。如果读数超出了正常范围,插座可能有问题。 如果你要测试短路,首先,将万用表设置为电阻档。然后,将探针接触到插座的终端。读数应该是无穷大。如果读数不是无穷大,插座可能有问题。 如果您想测试接地故障,将万用表设置为电阻档。然后,将一个探针接触插座的接地端,另一个探针接触插座的热端。读数应该为零。如果读数不为零,插座可能有问题。 万用表的详细使用步骤01如何使用万用表测量波峰因数?可以使用以下公式确定波峰因数: 如下表所述,波峰因数在全刻度时最大为 3.0,量程为 1000 V 时除外,在该量程中,波峰因数在全刻度时为 1.5。注意:超过峰值系数限制可能会导致读数错误或读数偏小。不要超过峰值系数限制,以避免仪器损坏和触电风险。02如何使用万用表测量AC电压?如图2-1 所示,将万用表设置为测量 AC 电压。探测测试点并读取显示值。图 2-1 使用万用表测量 AC 电压 表 2-1 允许进行 AC 电压测量的旋转开关位置注意:使用此万用表测量的 AC 电压测量值作为真 RMS(均方根)读数返回。对于没有DC 偏移的正弦波和其他波形(例如方波、三角波和阶梯波),这些读数准确的。图 2-2 AC 电压显示 使用 LPF (低通滤波器)功能万用表配备了一个 AC 低通滤波器,有助于在测量 AC 电压或 AC 频率时减少不需要的电噪声。 表 2-2 允许进行 AC 电压测量(启用 LPF)的旋转开关位置如图2-1 所示,将万用表设置为测量 AC 电压。点击按键 可激活 LPF 选项。万用表继续在选定的 AC 模式下进行测量,但现在信号通过滤波器进行转换,阻止了超过 1 kHz 的多余电压。探测测试点并读取显示。 图 2-3 带 LPF 显示的 AC 电压– 为了避免发生电击或造成人身伤害,请勿使用低通滤波器选项验证是否存在危险 AC 电压。启用低通滤波器时,可能出现 AC 电压值大于所指示电压的情况。– 先,在滤波器关闭的情况下进行 AC 电压测量,以检测可能存在的危险电压。然后,如果对测量稳定性和响应速度有要求,请选择滤波器功能。低通滤波器可在复合正弦波上提高测量性能,这些正弦波通常由逆变器和变频电机驱动器生成。03如何使用万用表测量DC电压? 如图2-5 所示,将万用表设置为测量 DC 电压。探测测试点并读取显示值。图 2-5 使用万用表测量 DC 电压 表 2-3 允许进行 DC 电压测量的旋转开关位置注意:此万用表可显示 DC 电压值及其极性。负 DC 电压将在显示屏左侧返回一个负号。图 2-4 DC 电压显示 如何使用适用于DC测量的滤波器功能 在 DC 电压测量模式下,从复合信号(AC+DC 组件)测量 DC 电压和/ 或电流时,请打开滤波器功能。有关详细信息,请参阅第145 页上的“ 启用滤波器” 。 滤波器功能会阻止并衰减 AC 信号,以帮助您从复合信号中读取 DC 测量结果。例如,如果存在 AC 电压信号(例如,应用于 3 V 量程的 AC 100 V/220 V),会产生 DC 偏差。 如果在万用表的“ 设置” 模式下启用滤波器,则会显示如下:图 2-6 适用于 DC 电压测量的滤波器注意:– 为了避免发生电击或造成人身伤害,请启用滤波器 (LPF) 以验证是否存在危险电压。显示的 DC 电压值会受高频率 AC 组件影响,必须进行滤波才能确保得准确的读数。– 在执行测量以验证是否存在危险 DC 电压时,请勿启用任何双显示屏选项04如何使用万用表测量AC和DC信号?万用表可以将 AC 和 DC 信号分量(电压或电流)显示为两个单独的读数或者C+DC (rms) 组合值。表 2-4 允许进行 AC+DC 信号测量的旋转开关位置 根据要执行的测量(电压或电流测量)设置万用表。点击按键 两次可将测量功能循环切换到 AC+DC 选项。探测测试点并读取显示值。图 2-7 AC+DC 电压显示图 2-8 AC+DC 电流显示注意:为了在测量 AC 电压的 DC 偏移量时获得更准确的结果,应首先测量 AC 电压。记下 AC 电压范围,然后手动选择等于或高于此 AC 范围的 DC 电压范围。此程可确保不激活输入保护电路,从而提高 DC 测量的准确度。使用适用于 AC+DC 测量的 LPF (低通滤波器)功能万用表配备有一个 AC 低通滤波器,有助于在测量复合信号时减少不需要的电子噪音。 1 启用 LPF图 2-9 适用于 AC+DC 电压测量的低通滤波器 (LPF)05如何使用万用表执行dB测量?万用表可将电压显示为 dB 值,相对于 1 毫瓦 (dBm) 或 1 伏特 (dBV) 的参考电压。 显示 dBm 值要将万用表设置为显示以 dBm 为单位的电压值,首先应按图 2-1 或图2-5 所示将万用表设置为测量电压值。探测测试点并读取显示值。然后,反复按 ,直至电压测量值显示为 dBm 值。 表 2-5 允许进行 dBm 测量的旋转开关位置注意:dBm 测量必须使用参考阻抗(电阻)根据 1 毫瓦来计算 dB 值。默认情况下,参考阻抗设置为 50 Ω使用万用表执行dB进行测量图 2-10 dBm 显示显示 dBV值要将万用表设置为显示以 dBV 为单位的电压值,首先应在设置菜单中将 dB (分贝)显示从 dBm 更改为 dBV。注意:这项更改是永久性的。要将万用表再次设置为显示以 dBm 为单位的电压值,需要在设置菜单中将 dB 显示从 dBV 更改回 dBm。然后,按图2-1 或图2-5 所示,将万用表设置为电压测量模式。探测测试点并读取显示值。 表 2-6 允许进行 dBV 测量的旋转开关位置 注意,dBV 测量值使用 1 伏参考电压将当前测量值与存储的相对值进行比较。这两个AC 信号之间的差显示为 dBV 值。参考阻抗设置不属于 dBV 测量。图 2-11 dBV 显示06如何使用数字万用表 ZLOW 进行电压测量?注意:请勿使用 ZLOW 功能测量电路中的电压,此功能的低阻抗 (≈2 kΩ) 可能会损坏电路。万用表中的 ZLOW 功能对于引线表现出低阻抗,从而可以提高测量的准确度。 表 2-7 允许进行 ZLOW 测量的旋转开关位置 要将万用表设置为执行 ZLOW(低输入阻抗)电压测量,首先应按图2-2 或图2-5 所示将万用表设置为电压值测量模式。探测测试点并读取显示值。 注意:使用 ZLOW (低输入阻抗)功能可去除测量中的幻影或感应电压。 幻影电压是存在于不应通电的电路中的电压。幻影电压是由于通电线路和相邻的未使用线路之间的电容耦合导致的。ZLOW 功能可通过耗散耦合电压,来去除测量中出现的幻影电压。使用 ZLOW 功能可以降低怀疑存在幻影电压的区域中出现错误读数的可能性。图 2-12 ZLOW 显示 注意:在 ZLOW 测量期间,将禁用自动量程,可在手动量程模式中将万用表的量程设置为 1000 V。模拟条形图表示组合的 AC+DC 电压值。使用 ZLOW 测试电池使用情况除了使用 DC 电压测量功能读取电池的电压电平以外,还可以使用 ZLOW 功能测试电池的使用情况。 如果您发现 ZLOW 功能中所显示的被测电池的电压在逐渐降低,这意味着被测电池的电量不足以支持正常功能。使用这个快速简单的测试可确定电池是否有充足的电量以支持正常操作。 使用 ZLOW 功能的时间过长会消耗被测电池的电量。07如何使用数字万用表测量电阻?按照图2-14 所示设置万用表,以测量电阻。探测测试点并读取显示值。 表 2-8 允许进行电阻测量的旋转开关位置 为了避免损坏万用表或被测设备,在测量电阻之前,应断开电路电源,并对所有高压电容器放电。 通过将较低电流通过测试引线发送到被测电路,可测量电阻(对电流的阻碍作用) 。由于此电流将经过引线之间的所有路线,因此电阻读数可代表引之间所有路线的总电阻。电阻以欧姆 (Ω) 为测量单位。 图 2-13 电阻显示图 2-14 使用数字万用表测量电阻 注意:在测量电阻时要注意以下事项。– 测试引线可能会将 0.1 Ω 至 0.2 Ω 的误差添加到电阻测量值。要测试引线,可使探头相互接触并读取引线的电阻。要从测量值中去除引线电阻,可将测试引线头放在一起,然后按Null/Scale 健。现在,将在以后的所有显示读数中减去探头的电阻。– 由于万用表的测试电流将经过探头之间的所有路线,因此测量得到的电路中的电阻器值通常与电阻器的额定值不同。– 电阻功能可产生足够的电压使硅二极管或晶体管连接发生正向偏压,使其能够导电。如果不确定,可按 Range/Auto 健 在下一个较高量程内应用较低电流。测量电导电导是电阻的倒数。电导的高值对应于电阻的低值。电导的测量单位是西门子(S)。300 nS 量程以纳西(1 nS = 0.000000001 西门子)测量电导。由于小的电值对应于相当高的电阻值,因此使用 nS 量程可以容易地计算和确定高达 100 GΩ(0.01 nS 精度)的分量阻抗。 要测量电导,应按图2-14 所示设置万用表。按 Range/Auto 健直到选定电导测量(所示为 nS 单位)。探测测试点并读取显示值。 高电阻读数容易受到电噪声的影响。使用平均值可去除大部分干扰读数。08如何完成导通测试?将万用表设置为进行导通测试,如图2-16 所示。探测测试点并读取显示值。 表 2-9 允许进行导通测试的旋转开关位置注意:为了避免损坏万用表或被测设备,在测试导通之前,应断开电路电源,并对所有高压电容器放电。导通是电流的完整路径。导通测试相当于一个蜂鸣器,如果选择常开模式,蜂鸣器在电路导通时响起(如果选择常闭模式,蜂鸣器则在电路断开时响)。通过听觉警报,您无需查看显示屏即可执行快速导通测试。在导通中,短路表示测量得到的值小于表2-10 中列出的临界电阻值。 表 2-10 临界电阻值 – 正常打开:电路正常打开,检测到短路时,蜂鸣器将发出声音。– 常闭:电路正常关闭,检测到开路时,蜂鸣器将发出声音。 图 2-15 导通操作 – 通断性功能将检测持续时间只有 1 ms 的间歇性开路和短路。短暂的短路或开路会使万用表发出短蜂鸣声。– 可通过万用表的设置菜单启用或禁用听觉警报图 2-16 导通测试09如何使用数字万用表 Smart Ω 进行电阻测量?要使用 Smart Ω 功能,应按图2-17 所示将万用表设置为电阻测试模式。探测测试点并读取显示值。 表 2-11 允许进行 Smart Ω 测量的旋转开关位置– Smart Ω(偏移补偿)可消除仪器、输入信号或测量电路中的异常 DC 电压,这些异常电压会增大电阻测量的误差。偏置电压或漏电电流显示在副显示屏上。– 使用偏移补偿方法,万用表会在应用两个不同的测试电流时,取得两次电阻测量之间的差值,以确定输入电路中是否存在任何偏移电压。显示的结果量值可校正此偏移,从而提供更精确的电阻测量。 电阻测量值和偏置电压测量值分别显示在主显示屏和副显示屏上。 按 Dual/Exit健 可在漏电流 (LEAk) 或偏压 (BiAS) 显示之间切换。 注意:– Smart Ω 仅适用于 30 Ω、300 Ω、3 kΩ、30 kΩ 和 300 kΩ 电阻范围。对于 30 Ω量程,最大可校正偏移/ 偏置电压为 +50 mV/–30 mV,对于 300 Ω、3 kΩ、30 kΩ 和 300 kΩ 量程,最大可校正偏移/ 偏置电压为 +1.0 V/–0.2 V。– 如果电阻器上的 DC 电压超过最大可校正偏移/ 偏置电压,则副显示屏上将显示 OL。图 2-17 Smart Ω (带偏置电压)显示图 2-18 Smart Ω (漏电流)显示 使用数字万用表 Smart Ω 测量热电偶传感器的电阻它可用于测量热电偶温度传感器的电阻。热电偶与温度和电阻测量的影响成一定比例。使用 Smart Ω 功能可帮助您获得精确的读数,而与温度无关。10如何使用数字万用表 Smart Ω 可测量漏电电流?使用 Smart Ω 功能可测量漏电电流或连接二极管的反向电流。此类漏电电流可以忽略,通常以 μA 或 nA 单位测量。可以使用 Smart Ω 功能通过 100 kΩ 至 300 kΩ的电阻器测量漏电电流,而无需使用精度为 1 nA 或 0.1 nA 的高精度万用表或精密分流器。图 2-19 测量漏电电流 11如何使用数字万用表测试二极管? 设置万用表以测试二极管,如图2-22 所示。探测测试点并读取显示值。为了避免损坏万用表或被测设备,在测试二极管之前,应断开电路电源,并对所有高压电容器放电。注意:– 使用二极管测试可检查二极管、晶体管、硅可控整流器 (SCR) 和其他半导体设备。完好的二极管仅允许电流单向传输。– 此测试使电流通过半导体连接,然后测量连接的电压下降情况。典型的连接将下降 0.3 V 至 0.8 V。– 将红色测试引线与二极管的正端子(正极)连接,将黑色测试引线与负端子(负极)连接。二极管的负极用一个条带指示。图 2-20 二极管显示 – 万用表可显示约高达 3.1 V 的二极管正向偏压。典型二极管的正向偏压在 0.3 V至 0.8 V 之间;但读数可能因探头之间其他通路的电阻而异。 – 如果在二极管测试期间启用了蜂鸣器,万用表处于正常连接时将发出短暂蜂鸣声,处于短路(低于 0.050 V)时将连续发出蜂鸣声 反转探头(如图2-23 所示)并再次测量二极管中的电压。按照下面的准则评估二极管: – 如果万用表在处于反向偏置模式时显示 OL,则说明二极管正常。 – 如果万用表在处于正向和反向偏置模式时都显示大约为 0 V 的值,并且万用表连续发出蜂鸣声,则说明二极管短路。 – 如果万用表在处于正向和反向偏置模式时都显示 OL,则说明二极管断路。 图 2-21 打开二极管显示图 2-22 测试正向偏置二极管图 2-23 测试反向偏置二极管 12如何使用数字万用表自动二极管功能进行二极管测试?设置万用表以测试二极管,如图2-22 所示。探测测试点并读取显示值。 表 2-13 允许进行自动二极管测试的旋转开关位置自动二极管功能帮助您同时测试正反两个偏置方向的状态。不需要改变测量方向就可以确定二极管状态。表 2-14 自动二极管电压临界值如果使用自动二极管功能,则在两个方向上对于断路情况都不会发出 OL 警报。主显示屏将显示正向偏置电压值。反向偏置电压值则显示在副显示屏中。 – 如果二极管情况正常,将在副显示屏上短暂显示 GOOD(并发出一声蜂鸣声)。 – 如果二极管超出临界值,将短暂显示 NGOOD (并发出两声蜂鸣声)。图 2-24 自动二极管显示(GOOD 状态)图 2-25 自动二极管显示(NGOOD 状态)13如何使用数字万用表测量电容? 设置万用表以测量电容,如图2-27 所示。探测测试点并读取显示值。 表 2-15 允许进行电容测量的旋转开关位置 为了避免损坏万用表或被测设备,在测量电容之前,应断开电路电源,并对所有高压电容器放电。使用 DC 电压功能确认电容器已完全放电。 图 2-26 电容显示 要提高较低值电容器的测量精度,请按健,使测试引线处于开路状态,以去除万用表和引线上的残留电容。 注意:在测量超过 1000 μF 的电容值时,首先对电容器放电,然后选择一个适当的测量范围。这将缩短测量时间,而且还确保得到正确的电容值。 图 2-27 测量电容14如何使用数字万用表测量温度? 警告:请勿将热电偶连接到带电电路。否则可能会导致火灾或电击。请勿将热电偶引线折成锐角。在一段时间内反复弯曲引线可能会导致引线折断。万用表使用 K 型(默认设置)温度探针来测量温度。要测量温度,应按图2-29所示设置万用表。 表 2-16 允许进行温度测量的旋转开关位置 探测测试点并读取显示值。主显示屏通常显示温度或消息 OL(热电偶开路)。显示打开热电偶消息的原因可能是探头断开(开路),或万用表的输入插口中没有安装探头。 图 2-28 温度显示 按 Range/Auto 健 可在 °C 或 °F 之间更改温度单位(必须首先更改温度单位,以在 °C 和°F 或 °F 和 °C 之间切换) 用于更改温度单位的选项对于某些区域处于锁定状态。应始终按照官方要求设置温度单位显示,并符合您所在地区的国家法律要求。 球型热电偶探头适合在与 PTFE 兼容的环境中测量 –40 °C 至 204 °C (399 °F) 的温度。请勿将这个热电耦探头浸入液体中。为了获得最佳结果,请使用针对每个应用设计的热电偶探头 - 浸入探头适用于液体或凝胶体,空气探头适用于气体测量。请遵守以下数字万用表的使用方法:– 清洁要测量的表面,确保探头牢固地接触该表面。请记住禁用已施加的电源。– 高于环境温度测量时,请沿表面移动热电偶,直至达到最高温度读数。– 低于环境温度测量时,请沿表面移动热电偶,直至达到最低温度读数。– 请至少将万用表放在操作环境中 1 小时,因为该万用表的微型热敏探头使用是非补偿传送适配器。 图 2-29 测量表面温度 没有环境补偿的温度测量如果您在不断变化的环境(其中的环境温度不恒定)中工作,请执行以下操作: 图 2-30 没有环境补偿的温度测量 15如何使用万用表测量电流? 将万用表设置为测量AC电流或DC电流,如图2-32 和图2-33 所示。断开要测试的电路通道。探测测试点并读取显示值。 表 2-17 允许进行电流测量的旋转开关位置决不要在接地的开路电位超过 1000 V 时尝试进行电路内的电流测量,否则会损坏万用表,并可能造成电击或人身伤害。要避免损坏万用表或被测设备:– 测量电流之前检查万用表的保险丝。– 使用正确的端子、功能和量程进行测量。– 当引线插入电流端子时,决不要将探头放在与任何电路或组件交叉(或平行)的位置上。 注意图 2-31 DC 电流显示 – 为避免使万用表的 440 mA 保险丝熔断,只有在确定电流低于 400 mA 时才能使用 μA mA 端子。请参阅图2-34 以了解测试引线连接和功能选择。请参阅输入警告一节以获得进行电流测量的引线使用错误时万用表所使用的警报的信息。 – 当引线插入电流端子时,将探头放在与通电电路交叉(或平行)的位置上会损坏正在测试的电路,并使万用表的保险丝熔断。这是因为通过万用表电端子的电阻非常低,造成了短路。 – 有关测量带有 DC 偏差的 AC 电流信号的信息,请参阅“ 使用适用于 DC 测量的滤波器功能” 。 – 若要在 DC 测量模式下,从复合信号中测量 DC 电流,请确保已启用滤波器 注意:图 2-32 测量 DC 电流图 2-33 测量交流电流图 2-34 电流测量设置 4-20 mA 或 0-20 mA 百分比刻度 表 2-18 允许进行电流测量的旋转开关位置注意:– 来自变送器的 4-20 mA 电流环输出是一种电信号类型,它用于串联电路中,可提供与过程控制中所应用的压力、温度或电流成一定比例的强大的测量信。该信号是一种电流环,其中 4 mA 代表零百分比信号,20 mA 代表百分之百的信号。 – 此万用表中的 4-20 mA 或 0-20 mA 百分比刻度是使用其相应的 DC mA 测量计算的。万用表将自动优化选定测量的最佳结果。百分比刻度有两种可用的量程,如表2-19 所示。 图 2-35 4-20 mA 百分比刻度显示 模拟条形图显示电流测量值。(在上例中, 24 mA 在 4-20 mA 百分比刻度中表示为 125%) 表 2-19 百分比刻度测量范围[a] 适用于自动量程和手动量程选择。 通过访问万用表的设置菜单,可以更改百分比刻度量程(4-20 mA 或 0-20 mA)。 对压力变送器、阀门定位器或其他输出传动器使用百分比刻度可测量压力、温度、电流、pH 或其他过程变量。图 2-36 使用 0-20 mA 百分比刻度测量 DC 电流16如何使用万用表测量频率? 当电压或电流电平超过指定的范围时,不要测量频率。如果要测量低于 20 Hz的频率,可手动设置电压或电流范围。 万用表允许在进行频率、占空比或脉冲宽度测量时,同时监测实时电压或电流。表2-20 主要介绍允许在万用表中进行频率测量的功能。 表 2-20 允许进行频率测量的旋转开关位置注意:– 测量信号频率有助于检测中性导线中是否存在谐波电流,并确定这些中性电流是否为不均衡的阶段或非线性负载的结果。 – 频率是信号每秒钟完成的周期数。频率的定义是 1/ 周期。周期定义为两个连续同极性沿跨过中间临界值的时间,如图2-37 所示。 – 万用表通过计算电压或电流信号在指定时间段内跨过临界电平的次数来测量信号的频率。 图 2-37 频率、脉冲宽度和占空比测量 按 Range/Auto 健 可控制主要功能(伏特或安培)的输入范围而不是频率范围。 1 要测量频率,可将开关转到表2-20 中突出显示的允许进行频率测量的主要功能之一。为使频率测量获得最佳结果,请使用 AC 测量路径。 图 2-38 频率显示 输入信号的频率显示在主显示屏中。信号的伏特或安培值显示在副显示屏中。条形图不表示频率,而表示输入信号的伏特或安培值。 请遵守以下数字万用表的使用方法: – 如果读数显示为 0 Hz 或不稳定,则表明输入信号可能低于或接近触发电平。手动选择较低的输入范围通常可更正这些问题,因为这会提高万用表的灵度。 – 如果读数是期望值的数倍,则表明输入信号可能失真。失真可导致频率计数器多次触发。选择较高的电压范围可解决此问题,因为这会降低万用表的敏度。通常,显示的最低频率是正确的频率。 17如何使用万用表测量脉冲宽度?注意:脉冲宽度功能可测量信号处于高低状态的时间量,如图2-37 所示。这是从上升沿的中间临界值到下一个下降沿的中间临界值的时间。测量得到的波形必须是周期性的;其图案必须在相等的时间间隔内重复。 1 要测量脉冲宽度,可将旋转开关转到允许进行频率测量的功能之一,如表2-20所示。 图 2-39 脉冲宽度显示 输入信号的脉冲宽度显示在主显示屏中。信号的伏特或安培值显示在副显示屏中。条形图不表示占空比,而表示输入信号的伏特或安培值。 18如何使用万用表测量占空比? 重复脉冲序列的占空比(或占空因数)是正或负脉冲宽度与周期的比率,以百分比表示,如图2-37 所示。 占空比功能已经过优化,可测量逻辑和开关量信号的打开或关闭时间。诸如电子燃油喷射系统和开关电源之类的系统由可变宽度的脉冲控制,通过测占空比可检查这些脉冲。 1 要测量占空比,可将旋转开关转到允许进行频率测量的功能之一,如表2-20所示。 图 2-40 占空比显示 输入信号的占空比百分数显示在主显示屏中。信号的伏特或安培值显示在副显示屏中。条形图不表示占空比,而表示输入信号的伏特或安培值。 19如何用万用表四线法电阻测量?万用表四线法电阻测量,空载会出现不确定值,这是因为四根表笔都不连接造成的。使用4线法电阻测量,当空载时,前面板的读数会一直跳动,且不出现overload,这种现象是正常的。造成该现象的原因是四个表笔都互不连接,若将 Input 的 HI 与 Sense 的 HI 端的表笔短接,将 Input 的 LO 与 Sense 的 LO端的表笔短接,此时被测件若为空载,那么前面板会显示 Overload。 四线式电阻测量原理我们以Keysight 34401A 6 1/2数字万用表为例,当四线电阻测量时,一对线作为电流源输出恒流,根据量程不同电流也不同,另外一对线就是传统直流电压测量模式,精度可以做到与电压量程接近,根据欧姆定律,电流源在电阻上产生压降,这个压降在通过34401的电压测量模块测得电压值,那么R=V/I,这里的电流在同一量程是恒定不变的,而电压取样的电流通过运放跟随电路可以做到相当小,那么对电阻测量的影响也就微乎其微了,另外该表还有偏置功能,可以先把四线短接,校准零位。 20如何用万用表观察最小值和最大值?你可在万用表一系列的测量中保存最小和最大读数。下面的讨论说明如何读出最小值、最大值、平均值和读取的测量数。 我们以 Keysight 34401A 6 1/2 数字万用表为例,除连续性和二极管测试外,您可在任何功能上使用最小值和最大值。最小值和最大值操作对应于所选的功能;当您改变功能时,最小值和最大值也随之弃用。 在按min-max键启用最小值和最大值后, 您就可通过在34401A前面板上的"SHIFT" 和 ">"键(按"SHIFT" 和 ">"调用上一次使用的菜单功能)读取保存的最小值、最大值、平均值和测量数。 从主菜单中的"MIN-MAX"中按"V"键,以送入“参数”菜单级,然后按"<" 或 ">"读取值。 平均值(显示为AVE)取自min-max启用后的所有读数,而不是仅平均保存的最小和最大值。测量数(显示为RDG)是min-max启用后得到读数的总数。关断 min-max,切断电源,或执行远地接口复位即清除保存值。 万用表“Setup” 菜单键功能 编辑数值所有数据以公司数据为准。 万用表常见问题 什么是合格/失败信号输出? 合格/失败信号输出是一种数字输出,用于指示测量是否在可接受范围内。该输出通常是一个简单的LED,要么是开,要么是关。如果测量在可接受的范围内,LED就会亮起。如果测量超出了可接受的范围,LED灯就会熄灭。什么是温度测量? 温度测量是一种用于确定物体温度的测量方式。温度测量通常是用热电偶或电阻性温度装置(RTD)进行的。热电偶和热电阻是特殊的传感器,其电阻随温度变化。传感器的电阻被测量并转换为温度读数。 什么是数字万用表的RX1设置? DMM上的RX1设置是测量电阻的范围设置。RX1设置可用于非常低的电阻测量,例如小于1欧姆的电阻。当选择RX1设置时,数字万用表测量端子上的电压并除以所测电阻值来计算电流。 如何读取数字万用表的测量结果? 大多数手持或台式数字万用表都是用数字来显示测量结果。屏幕上显示的位数通常就代表了数字万用表的测量分辨率。分辨率是指数字万用表在测量时能够量化确定的最小细节。因此,数字万用表显示的位数越多,表明其分辨率越高。手持数字万用表通常能够显示三位半和四位半的位数。台式数字万用表通常能够显示五位半、六位半、七位半甚至八位半的位数。万用表有外触发功能吗? 万用表有外触发功能。当仪器后面板上的 Ext Trig BNC 端子接收到一个 low-true TTL 脉冲则触发仪器(脉冲宽度大于 1 us),万用表可以缓存一个external trigger. 也就是说如果万用表正在读取一个读数而同时一个外部触发发生了,这个触发会被接受并保存,在万用表完成读取读数的动作后接受这个触发。通过前面板操作选择 external trigger 源,使用前面板的 "Single" 按键。通过远程操作选择 external trigger 源,使用 TRIGger:SOURce EXTernal 命令。设定一次触发读回的读数个数,使用 SAMPle:COUNT 命令。 万用表有没有保护端子(Guard terminal)? 万用表没有保护端子-Guard-terminal 。万用表设计时保证了完美的隔离,共模噪声的影响已经被最小化至低于6.5位。所以没有必要再加用保护端子。 万用表测试二极管时显示"OPEN"的含义 二极管测试时的量程和分辨率是固定的。测试时输出 1 mA电流(具有 1 mA 电流源输出)。 当信号在 0.3 至 0.8 V门限时万用表发出哔哔声(除非禁用报警器)。如果信号大于某一个电压,“OPEN”(打开)显示在前面板上。不同万用表电压阈值不一样。 万用表测试中有没有死区时间? 万用表在测试中有死区时间。有的。万用表测试中会有延迟. 原因如下:每次测试结束后,需要额外的时间来做内部autozero的测量。前面板的显示只可以达到每次读数 10-100ms的更新率。在万用表通过远程接口传送数据到电脑上时也会有延迟。所以,开始一次测试和开始下一次测试之间的时间间隔可能两倍于测试所需要的时间。考虑如下的建议来减少延迟: 关闭autozero功能。关闭前面板显示。 万用表是否有端口可以输出脉冲信号? 后面板VM端子可以在特定条件下输出脉冲信号。万用表后面板的“VM Comp”BNC接口在每次测量完成后会产生一个脉冲信号,可用于告知其他设备其已完成一次测量。该输出信号是一个+5V电平被拉低至0V约2us的low-true pulse。 万用表孔径或NPLC时间的精度是多少? 万用表没有孔径或NPLC时间的精度指标,只有内部时基精度是0.01%。 万用表上可以同时开启多个函数测量功能吗? 万用表上不可以同时开启多个函数测量功能。万用表一次只能允许一个数学函数功能开启。如果在一个函数功能开启的情况下选择开启另一个函数功能,万用表将转换到后一个函数功能。 万用表测试小电阻时,为什么读数会有干扰呢? 万用表测试小电阻时,存在干扰电流,会产生偏置电压,带来测量误差。 万用表做小电阻测试时,电流源通常比较大(1 to 10 mA)。即使这样,干扰电流仍然存在,偏置电压在小电阻测试当中更加常见。一个常见的误差是由不同金属节点上的电位差造成的。比如一个铜/锡铅钎料的节点可以产生 5 uV/°C 的偏置。所以减少节点数是很重要的,也要尽量使用同种材料的金属。一个铜/ 铜的节点产生的偏置会低于 0.3 uV/°C ,选择小的电阻量程可以更好的改善测试结果。 数字万用表如何通过LAN口与电脑连接? 有两种方法,第一种是通过网线直接将仪器与电脑连接,第二种是将仪器加入电脑所在的局域网,通过DHCP自动分配IP地址连接。具体步骤如下: 数字万用表与电脑连接第一种方法:首先将电脑与设备通过网线直接连接。press Shift Datalog(Utility)UTILITY MENU > REMOTE I/O > LAN > ENABLE LAN? > LAN SETTINGS >VIEW | MODIFY选择VIEW查看当前的LAN的设置,查看当前的IP地址,LAN STATUA STATIC IP BOOT> IP _ADDRESS 169.254.1.10(默认为“169.254.4.10”)。打开 IO 驱动软件,在LAN INSTRUMENT的添加地址中输入该IP地址。步骤为点击OK,即可连接。 数字万用表与电脑连接第二种方法 第二种方法是将设备接入待连接电脑所在的局域网(例如可以从交换机中引出一根网线连接万用表)。 UTILITY MENU > REMOTE I/O > LAN > ENABLE LAN? > LAN SETTINGS >VIEW | MODIFY 选择MODIFY 1 RESET LAN? – NO2 DHCP –ON3 AUTO IP –ON4 HOST NAME(直接按enter)4 LAN SERVICES – ENABLE ALL5 WEB PASSWORD – DISABLE设置完成后,再查看IP地址,大约等30~60秒后,再查看IP地址,步骤与方法一相同。 press Shift Datalog(Utility)UTILITY MENU > REMOTE I/O > LAN > ENABLE LAN? > LAN SETTINGS >VIEW | MODIFY 选择VIEW查看当前的LAN的设置,查看当前的IP地址,LAN STATUA STATIC DHCP BOOT> IP _ADDRESS 10.74.48.210。点击OK,则可以实现电脑与仪器的连接。 如何使用万用表完成精确测量? 万用表通过选择合适的交流滤波器测量交流信号。万用表可测量的最低频率是 3 Hz. 要做到精确的测量,注意以下几点: 注意选择正确的 AC滤波器设定。AC滤波器平滑了真有效值转换器的输出值,对于小于 20 Hz的信号,正确的设定应该为 LOW. 在 LOW filter设定情况下,万用表会自动地插入一个7秒的延迟来确保万用表的的测试准备。如果已知被测信号的范围,手动设定一个量程将会加速测量时间。万用表在测量AC信号的时候是用 AC耦合的方式去除 DC信号的,对于一个高输出特性阻抗的信号,需要充足的时间来使得 AC耦合的隔直电容器做好准备,这个时间的长短不会受 AC信号的频率影响,但是任何 DC信号的变化都会影响它。这是需要插入一个 7秒延迟的原因。数字万用表测量交流电压时候是使用AC耦合方式还是DC耦合方式?万用表测量交流电压时候是使用 AC 耦合方式。 数字万用表在测量 AC 电压的时候是使用 AC耦合方式的,也就是说 DC分量被隔断了并且不包含在测量结果中。如果想要测量 AC+DC 分量的真有效值,需要分别测量 AC 和 DC 分量的真有效值然后用下式进行计算 ( SQRT[SQ(DCV)+SQ(ACV)] ). 分别进行 AC 和 DC 分量的测量的好处是万用表可以分别用最精确的量程来对其进行测量。这在一个分量明显大于另一个时,分别测量是很有好处的。 声明: 声明:文章来源是德科技 Keysight Technologies。本号对所有原创、转载文章的陈述与观点均保持中立,推送文章仅供读者学习和交流。文章、图片等版权归原作者享有,如有侵权,联系删除。 来源:硬件笔记本

未登录
还没有评论
课程
培训
服务
行家
VIP会员 学习计划 福利任务
下载APP
联系我们
帮助与反馈