使用运放搭建的恒流源。
首先我们需要搭建一个基准电压,这个可以使用经典的TL431芯片搭建,如下图所示:

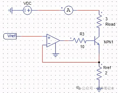
运放电路搭建如下,根据运放的“虚短”,可以得知:I = Vref / Rref。

将上述两个电路连接起来得到如下电路:

仿真结果如下:

而根据上式计算结果输出电流应该是I = 2.495V / 2Ω = 1.2475A。但实际计算结果却小于该值,这是为什么呢?分析一下可知,流过电阻Rref的电流除了三极管的集电极电流Ic还有基极电流Ib。测量一下Ib,结果如下。
Ic + Ib = 1.2355A + 0.0123A = 1.2478A。

改变Rload阻值为5Ω,仿真结果如下,电流不变。

2.使用两个NPN三极管搭建的恒流源。
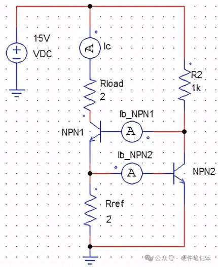
搭建电路如下:

分析上述电路可知:
Ic + Ib_NPN1 = Vbe / Rref – Ib_NPN2
Vbe为三极管发射结压降0.7V,得出:
Ic = Vbe / Rref + Ib_NPN1 – Ib_NPN2
仿真结果如下:

据此计算可得:
Ic = 0.7V / 2Ω - 0.003466A + 0.000101A = 0.346635A。
一般来说,三极管的基极电流很小,可以忽略。所以,对于该电路,可以有如下公式:
Ic = Vbe / Rref
对于该电流源电路,由于三极管的Vbe容易受到温度影响,所以其精度较低。
3.使用TL431和三极管搭建的恒流源
针对上一个电路的缺点,改善方法可以使用一个TL431替代其中一个三极管,也就是使用温漂系数小的TL431的2.495V基准电压替代三极管的Vbe。

分析该电路可知:
Vref / Rref = Io + Ib
其中,Vref = 2.495V。
仿真结果如下:

据此可计算:
Io = 2.495V / 2Ω - Ib = 1.2475A – 0.00621 = 1.24129A
可以看出计算的Io与仿真结果有些许差距,这是应为TL431的反馈脚也会有电流流入。由于Ib和TL431反馈脚的电流很小很小,可以忽略不计,所以这个恒流源可以由下式计算:
Io = 2.495V / Rref
以上恒流源电路在合理范围改变Rload的大小,流过Rload大小不会改变。有兴趣的可以自己搭建电路试试。
声明:
声明:文章来源小程的电源。本号对所有原创、转载文章的陈述与观点均保持中立,推送文章仅供读者学习和交流。文章、图片等版权归原作者享有,如有侵权,联系删除。
声明:





