首页/文章/ 详情

“焊武帝”“穿针引线”

1小时前浏览11

01 穿针引线  

这烙铁、这眼力、这焊功:

洞洞板上的QFN单片机:

3D稀疏空间分布式电子电路:

电路板厂商可能会哭晕过去的电路局部:

约束电路实现的只有自己的想象力:

电路板背面的数据引线:

胜似苏州刺绣功夫的电路引线:

这是一个爱扎小辫子的女性电子工程师的作品:

我和这位电子工程师的距离就差一把梳子:

早期的磁芯电子计算机存储器就是编织出来的:


工程师Vitamin Gone:  
看到有老哥分享了飞线,我也有点按捺不住。  

封装画错,美滋滋。。。  

 


不飞线好意思说自己做硬件?  

 

 

东西没调出来不要紧,线飞得够骚气就行  

 

 
工程师3:
 
晶振两个脚画反了?简单,立起来再交叉飞跟线,完美。

硬件配置字与软件不匹配?改软件去啊。什么,软件忙不过来没人改?!好好好,我改,我改!

电源俩脚画反了?把脚翘起来飞线完事。(还好没用那种没脚的)

咦怎么不小心把一路时钟驱动器输入接地了???嘿,旁边的兄dei,借个火儿。

软件:你芯片炸了。
我:哪啊,这不是好的么?
软件:你拿放大镜仔细看。
我:......我说了多少遍了不要热拔插不要热拔插不要热拔插!!!

糟糕忘记预留补偿网络的位置了。没关系,SMD搭棚焊接,古典与现代的结合!

电容ESR太小导致电压参考环路不稳定,找电源组要个小电阻去。
我:你们有没有小一点的电阻,零点几欧姆那种?
同事:有,给你。
我:这也太大了吧,有小一点的么?
同事:没有,最小就这个了。
我:......算了我想想办法。

好吧,鉴于总有人怀疑我焊功,我给整个新活,不就是引脚中心间距距0.5mm的QFN嘛,FPC触点抠下来刚好够飞线,看起来就跟原生走线一样。


学会各种骚操作以后就不用怕设计出错了


 
工程师“颓废的大学生”:
 
能咋办做贼心虚的打着哈哈修咯。就是不爱用面包板   

浮空飞线法  

 
超限超限把我超度了算了。  

我们一起叠高高  


铜箔封印法!施咒摸眯摸眯轰!!  
做贼心虚嘿嘿嘿。玩硬件很快乐的哟~  

工程师“铴锣”:  
让我知道几百兆的飞线似乎没什么问题  


工程师DOT小文哥:  


如图,之前某硬件工程师设计的板子,一个设计小错误导致图中这个地方要飞线,就这么小一点,50块板子,飞线飞到眼睛都花了,硬件主管带着小弟在焊接房飞了一个下午。


 
有一次客户也是,到了小批量试产阶段才发现一个小错误,也是要飞线,2000块板子,因为赶交期,硬件部门连主管几号人+工厂焊接技工在工厂飞了三天三夜。
最大一次见过七八千块板子要飞线的,硬件直接现成辞职了,当月工资都不要了。

 
工程师adore:  
改呗,还能咋滴。试制出错再正常不过了,大厂也一样。  
 

 
曾经收的俩工程样品,联想的摄像头,左边这不照样是手工飞线,只不过飞的规矩一点还打胶固定,比我上学电子课那灵魂走线漂亮多了。只不过像当年联想飞线门那样在量产机上搞飞线,那可就丢人丢大发啦( ̄∇ ̄)  

 
 

 
又要飞线啦        
 

 
这个飞线还颇具艺术感哈;  
 
贴片小电阻上飞线,考验手艺了,我也这么干过。不过最好完事后打点热熔胶,凑合着还能用一用    

 
 
这个貌似是在给晶振飞线    
 

 

这个要不出来搞笑的,就是大神级别的存在了。  

 

02 PCB世界  

PCB工艺建造了更加稳定可靠的电子线路:

 

从单层板到多层板,可以构建无穷变换的电路:

 

生产工艺的标准化使得电子线路更加可靠:

 

自动PCB生产焊接大大提高了产品制作的效率:

 

03 核浪漫  

 
 

手机的喇叭坏掉了,这样凑合还能继续使用:

 
 

单根手指可以完成的绝不使用两个手指:

 

电路板上构建的模块组成另外一层意义上的多层电路板:

 

~END~

声明:


 
声明:文章转自“芯片之家&TsinghuaJoking。本号对所有原创、转载文章的陈述与观点均保持中立,推送文章仅供读者学习和交流。文章、图片等版权归原作者享有,如有侵权,联系删除。  

来源:硬件笔记本
电源电路电子芯片焊接工厂
著作权归作者所有,欢迎分享,未经许可,不得转载
首次发布时间:2025-11-11
最近编辑:1小时前
硬件笔记本
本科 一点一滴,厚积薄发。
获赞 156粉丝 45文章 526课程 0
点赞
收藏
作者推荐

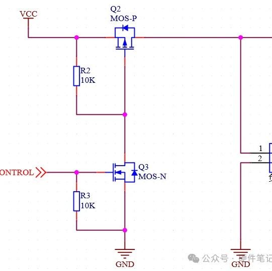
介绍几种MOS做电源开关的电路

随着对器件的控制需求提升,越来越多的电源开关电路出现在设计中。这些设计的目的各有不同:有的需要快速开通与关断,有的需要低导通电阻+大电流,有的需要闲时0功耗。虽然应用场合不同,但做开关可是MOS的强项。下面来介绍几种产品设计中常用的MOS做电源开关的电路。1、NMOS低侧电源开关【低侧驱动,最简单最实用,但不一定适用所有的电路,会对部分电路的工作有影响】由于NMOS和PMOS在原理和生产工艺上存在差异,导致同价格的NMOS在开通速度、额定电流、导通内阻这些参数上均优于PMOS,所以设计中尽量优先选择NMOS。下图为使用NMOS,最简单的开关电路。(低侧驱动)CONTROL为控制信号,电平一般为3~12V。负载一端接电源正极,另一端接NMOS的D(漏极)。CONTROL电平为高时,Vgs>NMOS的Vgs导通阀值,MOS导通,负载工作。CONTROL电平为低时,Vgs=0,MOS关断,负载停机。1.1、设计时注意事项1.1.1、泄放电阻 R1上面这个电路中,通常都会在NMOS的G极、S极间,并联一个10K左右的电阻。这个电阻通常被叫做泄放电阻,用来泄放GS极间的电荷。加它的原因是因为MOS的GS极间的阻值非常高,通常为M欧以上,并且GS间还有结电容,这就导致GS一旦充电,就很难释放掉。如果没有这个泄放电阻,在G极通入高电平,负载会工作,而将G极上的控制信号拿开,由于结电容的存在,GS间的电压会维持在导通阀值以上很长一段时间,负载仍会继续工作。而加了泄放电阻,会加快泄放速度,使电路功能更加合理易用。1.1.2、Vgs电压范围 对导通速度、导通内阻的影响通常来讲,TO-220、TO-251AA、SOP-8、SO-8(DFN3x3 5x5)、TO-252、TO-263 这些封装较大的器件,其额定耐压、额定电流都比较大,Vgs的最大允许范围一般为± 20V。因Vgs的驱动电压越高,MOS的导通电阻就越小,导通速度也越快,所以像电机控制一般多使用12V作为驱动电压。(见下图手册,Vgs=4.5V 和 10V 时,MOS导通内阻的对比)SOT-23封装的MOS,其Vgs最大范围一般为± 12V。切莫使Vgs超出手册规定的范围,会使MOS损坏。下图为 IRLR7843 - NMOS 数据手册的部分内容。1.1.3、寄生结电容 | 驱动电流 | 栅极驱动器1.1.3.1、寄生结电容 对开断速率的影响MOS的GS极间的寄生结电容大小,影响了开断速度。越小开断越快,响应越迅速。选型时,应尽量选择小的,可以有更快的开断速度,以降低开关损耗。1.1.3.2、寄生结电容 和 驱动频率 对驱动电流的需求MOS的GS极内阻非常大,对外主要体现为容性,低频时对电流的需求不明显,而随着频率升高,电容充放电频率的加快,电容的容抗与频率成反比,容抗变小。这时在输入信号的频率相对较高的条件下,驱动MOS就需要比以前大得多的驱动电流。大到一定程度,MCU端口能提供的几mA电流就显然不够用了,继续使用MCU端口直驱,一方面会使MCU过载,另一方面会对输出信号的波形造成衰减,严重时会影响NMOS的正常开通。这种情况,常见于电机控制或者电源转换。控制信号通常为几十KHz~几M的PWM波形。需要使用专用的MOS栅极驱动IC。NMOS的低侧驱动IC很简单,内部大多为一个半桥。市面上使用更多的驱动IC为高侧+低侧栅极驱动IC,即为NMOS半桥栅极驱动,而单单低侧的栅极驱动由于较为简单,搞个NP对管就能实现相近的效果,即使芯片有很多选择,也并不常用。2、NMOS高侧电源开关(高侧驱动,稳定、性能好)【也叫高端驱动、高边驱动,因高端中文容易混淆,所以一般书面形式叫高边、高侧的会多一些】NMOS做低侧开关,是用NMOS将元件的GND浮空,并通过开通GND开开关电路负载。一般的电路这样用可能没什么问题,但有的则不行,例如需要低侧电流采样的电机驱动电路,可能导致工作异常。或者有电源完全断开的需求,NMOS低侧开关显然不适合。NMOS的高侧栅极驱动,一般需要搭配额外的栅极驱动芯片,这类芯片大体有两种:1、集成电荷泵的NMOS高侧驱动:一种是内部集成电荷泵的。可允许高侧NMOS的持续开通,即允许100%占空比输入。性能稳定,但栅极驱动器芯片的成本略高。2、电容浮栅自举:另一种是通过电容浮栅自举。需要输入信号为PWM,通常只允许99%占空比输入,以在空闲时间给自举电容充电。这种应用需要限制PWM信号的占空比,不能100%占空比输入,不能高侧持续导通。电容浮栅自举电路原理电机控制和功率变换应用中,较多使用的是电容浮栅自举,其内部电路形式大多为 高侧+低侧栅极驱动IC,或者叫NMOS半桥栅极驱动IC。其内部集成死区控制器,以防止半桥上下管同时开通,造成短路MOS过流损坏,俗称炸管。常用型号如 IR2101、IR2104、IR2110、IR2130,市面上的大多数栅极驱动IC多以这几款IC为仿照蓝本。下面简述下电容自举电路的原理,其是如何实现高压隔离和 电容自举充放电的。个人理解可能有偏颇,还望指正。这里以 IR2101 的手册为例。请留意第二张的右上角:0、图1右侧的TO与LOAD是直接连接的,且 HIN、LIN 的信号近似为差分(一般会额外插入些死区),所以右侧半桥输出的电平,可以近似的看为 0 ~ 600V 的数字信号,输出不是600V就是0V。这是大前提,这里先不考虑外部负载对上升、下降沿过程的影响,近似看做纯数字电路来方便理解。1、当输入信号 HIN 为0时,图2右上角的 高侧MOS关断,低侧MOS导通。外部高侧NMOS的GS通过内部的低侧MOS来迅速放电,使外部高侧MOS关断。于此同时,外部低侧MOS导通,半桥输出电平为0V,可近似看作自举电容的低边直接接到了GND上,构成了自举电容的充电回路。这时自举电容会在二极管的辅助下,择机充电。2、当输入信号 HIN 为1时,图2右上角的 高侧MOS导通,低侧MOS关断。自举电容通过 Vb -> HO 路径向 外部的高侧NMOS放电,于是外部的高侧NMOS导通,自举电容逐渐放电电压缓慢变低。因MOS的GS极间内阻非常大,外部的高侧NMOS可以保持导通很长时间。【这步相当于将冲好电的自举电容,突然架空GND,再瞬间转移到到 Vs 和 HO 上,使外部NMOS的GS间电位与自举电容保持一致。整个过程与电荷泵倍压的原理几乎是一样的,只不过这里的充放电频率与HIN、LIN的频率保持一致,而电荷泵倍压一般使用内置震荡源】因 HIN、LIN 输入信号为PWM,且限制最大占空比为99%,上面过程随PWM周期重复。NMOS电荷泵高侧驱动IC的一些型号在IC厂商官网的产品选型页,不是很容易直接搜到 MOS高侧驱动。一般被叫做 热插拔控制器,额外集成了高边差分放大器,对浪涌电流进行保护。TI的 高侧开关产品列表,其MOS都是内部集成的,不能外接NMOS。好不容易能在 电子保险丝和热插拔控制器 中找到个 LM5060。单纯的NMOS高侧驱动型号很少,大多都是集成电流保护的 热插拔控制器。ADI 有专门的 热插拔控制器 和 高侧栅极驱动器 分类,能外接NMOS的型号还是非常多的。如LTC4380、ADM4210、LTC4440、LTC7000。随着电机控制对FOC需求的激增,同时也促使了MOS栅极驱动器的集成度提高,诸如DRV8301、DRV8305 这些集成了三相半桥栅极驱动、DCDC降压、高侧电荷泵涓流充电、多路增益可编程的差分放大器、可调死区控制器 的驱动器,被越来越多的应用到产品设计 上。3、PMOS高侧电源开关(高侧驱动,稳定、简单)NMOS做高侧开关的性能比较好,但因为要增加额外的栅极驱动IC,会使电路变得复杂,成本也会随之提升。除开电机控制和电源转换的场合,一般对开通速度、导通内阻、过电流能力 无细致需求的话,PMOS无疑是做开关的较好选择。近年来随着MOS工艺的升级,PMOS的参数还是较NMOS差,但导通内阻<10m欧的PMOS型号越来越多了。PMOS做高侧开关的最大优势,是不用电荷泵驱动,简单方便,还降低成本。下图是PMOS做高侧开关的电路,CONTROL为控制信号,电平范围为0~VCC。CONTROL为0V时,Vgs<导通阀值,PMOS开通,负载工作。CONTROL为VCC时,Vgs>导通阀值,PMOS关断,负载停机。注意上图这里的输入信号 CONTROL,其低电平要保证Vgs能使PMOS开通;又要限制Vgs不能小于手册上的最小允许电压,以避免PMOS损坏。但MCU或其他控制器的电平一般为固定的3.3V / 5V,而电路的VCC却要在一个很大的范围内变动。这就导致如果使用I/O口直接驱动的话,PMOS不能关断,并且当VCC较大时,还会损坏MCU的I/O口。所以PMOS做高侧开关时,一般搭配一个小电流的NMOS或者NPN管,来做驱动电平转换。如下图,NMOS - Q3负责做电平转换,来驱动Q2 - PMOS的开关。当 CONTROL 为0时,Q3关断,Q2的G极电平被拉高为VCC,Q2 - PMOS关断,负载停机。当CONTROL 为1,Q3开通,Q2的G极电平被拉低为0,Q2 Vgs<导通阀值,PMOS开通,负载工作。随之而来新的问题:如果VCC电压很高,在PMOS开通时,导致Vgs超出了手册中的Vgs允许范围,也会造成PMOS的损坏。为了避免损坏PMOS的栅极,在上面的电路中,添加一个稳压管和电阻,来达到钳位的作用,使Vgs最小不低于-12V,以保护Q2的栅极。(见下图)特别注意:VCC电压较高时,需要重新计算各电阻的热功耗,来确定合适的封装,或者更改阻值。PMOS做低侧开关的实例实在是少之又少,并且PMOS做低侧开关确实没什么好处,电路复杂且参数较差,不如直接用NMOS,在此不做介绍。版权声明:本文为CSDN博主「Mark_md」的原创文章,遵循CC 4.0 BY-SA版权协议,转载请附上原文出处链接及本声明。声明: 声明:本号对所有原创、转载文章的陈述与观点均保持中立,推送文章仅供读者学习和交流。文章、图片等版权归原作者享有,如有侵权,联系删除。 来源:硬件笔记本

未登录
还没有评论
课程
培训
服务
行家
VIP会员 学习计划 福利任务
下载APP
联系我们
帮助与反馈