运算放大器组成的电路五花八门,令人眼花瞭乱,是模拟电路中学习的重点。在分析它的工作原理时倘没有抓住核心,往往令人头大。为此本人特搜罗天下运放电路之应用,来个“庖丁解牛”,希望各位看完后有所斩获。
遍观所有模拟电子技朮的书籍和课程,在介绍运算放大器电路的时候,无非是先给电路来个定性,比如这是一个同向放大器,然后去推导它的输出与输入的关系,然后得出Vo=(1+Rf)Vi,那是一个反向放大器,然后得出Vo=-Rf*Vi……最后学生往往得出这样一个印象:记住公式就可以了!如果我们将电路稍稍变换一下,他们就找不着北了!
今天,教各位战无不胜的两招,这两招在所有运放电路的教材里都写得明白,就是“虚短”和“虚断”,不过要把它运用得出神入化,就要有较深厚的功底了。
由于运放的电压放大倍数很大,一般通用型运算放大器的开环电压放大倍数都在80dB以上。而运放的输出电压是有限的,一般在10V~14V。因此运放的差模输入电压不足1mV,两输入端近似等电位,相当于“短路”。开环电压放大倍数越大,两输入端的电位越接近相等。
“虚短”是指在分析运算放大器处于线性状态时,可把两输入端视为等电位,这一特性称为虚假短路,简称虚短。显然不能将两输入端真正短路。
由于运放的差模输入电阻很大,一般通用型运算放大器的输入电阻都在1MΩ以上。因此流入运放输入端的电流往往不足1uA,远小于输入端外电路的电流。故通常可把运放的两输入端视为开路,且输入电阻越大,两输入端越接近开路。“虚断”是指在分析运放处于线性状态时,可以把两输入端视为等效开路,这一特性称为虚假开路,简称虚断。显然不能将两输入端真正断路。
在分析运放电路工作原理时,首先请各位暂时忘掉什么同向放大、反向放大,什么加法器、减法器,什么差动输入……暂时忘掉那些输入输出关系的公式……这些东东只会干扰你,让你更糊涂﹔也请各位暂时不要理会输入偏置电流、共模抑制比、失调电压等电路参数,这是设计者要考虑的事情。我们理解的就是理想放大器(其实在维修中和大多数设计过程中,把实际放大器当做理想放大器来分析也不会有问题)。
好了,让我们抓过两把“板斧”------“虚短”和“虚断”,开始“庖丁解牛”了。
1)反向放大器:
图1
图一运放的同向端接地=0V,反向端和同向端虚短,所以也是0V,反向输入端输入电阻很高,虚断,几乎没有电流注入和流出,那么R1和R2相当于是串联的,流过一个串联电路中的每一只组件的电流是相同的,即流过R1的电流和流过R2的电流是相同的。
流过R1的电流:I1=(Vi-V-)/R1………a
流过R2的电流:I2=(V--Vout)/R2……b
V-=V+=0………………c
I1=I2……………………d
求解上面的初中代数方程得Vout=(-R2/R1)*Vi
这就是传说中的反向放大器的输入输出关系式了。
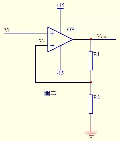
2)同向放大器:
图2
图二中Vi与V-虚短,则Vi=V-……a
因为虚断,反向输入端没有电流输入输出,通过R1和R2的电流相等,设此电流为I,由欧姆定律得:I=Vout/(R1+R2)……b
Vi等于R2上的分压,即:Vi=I*R2……c
由abc式得Vout=Vi*(R1+R2)/R2这就是传说中的同向放大器的公式了。
3)加法器1:
图3
图三中,由虚短知:V-=V+=0……a
由虚断及基尔霍夫定律知,通过R2与R1的电流之和等于通过R3的电流,故(V1–V-)/R1+(V2–V-)/R2=(V-–Vout)/R3……b
代入a式,b式变为V1/R1+V2/R2=Vout/R3如果取R1=R2=R3,则上式变为-Vout=V1+V2,这就是传说中的加法器了。
4)加法器2:
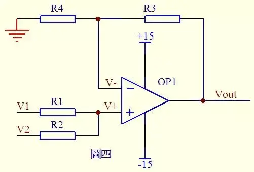
图4
请看图四。因为虚断,运放同向端没有电流流过,则流过R1和R2的电流相等,同理流过R4和R3的电流也相等。
故(V1–V+)/R1=(V+-V2)/R2……a
(Vout–V-)/R3=V-/R4……b
由虚短知:V+=V-……c如果R1=R2,R3=R4,则由以上式子可以推导出V+=(V1+V2)/2V-=Vout/2故Vout=V1+V2也是一个加法器,呵呵!
5)减法器
图5
图五由虚断知,通过R1的电流等于通过R2的电流,同理通过R4的电流等于R3的电流,故有(V2–V+)/R1=V+/R2……a
(V1–V-)/R4=(V--Vout)/R3……b
如果R1=R2,则V+=V2/2……c
如果R3=R4,则V-=(Vout+V1)/2……d
由虚短知V+=V-……e
所以Vout=V2-V1这就是传说中的减法器了。
6)积分电路:
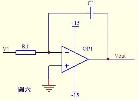
图6
图六电路中,由虚短知,反向输入端的电压与同向端相等,
由虚断知,通过R1的电流与通过C1的电流相等。
通过R1的电流i=V1/R1
通过C1的电流i=C*dUc/dt=-C*dVout/dt
所以Vout=((-1/(R1*C1))∫V1dt输出电压与输入电压对时间的积分成正比,这就是传说中的积分电路了。
若V1为恒定电压U,则上式变换为Vout=-U*t/(R1*C1)t是时间,则Vout输出电压是一条从0至负电源电压按时间变化的直线。
7)微分电路:
图7
图七中由虚断知,通过电容C1和电阻R2的电流是相等的,
由虚短知,运放同向端与反向端电压是相等的。
则:Vout=-i*R2=-(R2*C1)dV1/dt
这是一个微分电路。
如果V1是一个突然加入的直流电压,则输出Vout对应一个方向与V1相反的脉冲。
8)差分放大电路
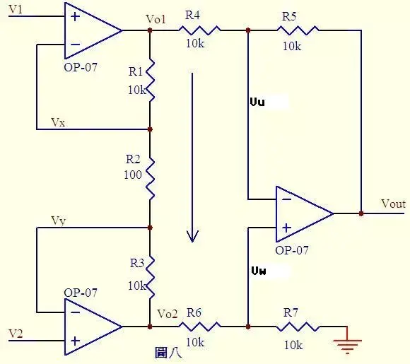
图8
由虚短知Vx=V1……a
Vy=V2……b
由虚断知,运放输入端没有电流流过,则R1、R2、R3可视为串联,通过每一个电阻的电流是相同的,电流I=(Vx-Vy)/R2……c
则:Vo1-Vo2=I*(R1+R2+R3)=(Vx-Vy)(R1+R2+R3)/R2……d
由虚断知,流过R6与流过R7的电流相等,若R6=R7,则Vw=Vo2/2……e
同理若R4=R5,则Vout–Vu=Vu–Vo1,故Vu=(Vout+Vo1)/2……f
由虚短知,Vu=Vw……g
由efg得Vout=Vo2–Vo1……h
由dh得Vout=(Vy–Vx)(R1+R2+R3)/R2上式中(R1+R2+R3)/R2是定值,此值确定了差值(Vy–Vx)的放大倍数。
这个电路就是传说中的差分放大电路了。
9)电流检测:
图9
分析一个大家接触得较多的电路。很多控制器接受来自各种检测仪表的0~20mA或4~20mA电流,电路将此电流转换成电压后再送ADC转换成数字信号,图九就是这样一个典型电路。如图4~20mA电流流过采样100Ω电阻R1,在R1上会产生0.4~2V的电压差。由虚断知,运放输入端没有电流流过,则流过R3和R5的电流相等,流过R2和R4的电流相等。故:
(V2-Vy)/R3=Vy/R5……a
(V1-Vx)/R2=(Vx-Vout)/R4……b
由虚短知:Vx=Vy……c
电流从0~20mA变化,则V1=V2+(0.4~2)……d
由cd式代入b式得(V2+(0.4~2)-Vy)/R2=(Vy-Vout)/R4……e
如果R3=R2,R4=R5,则由e-a得Vout=-(0.4~2)R4/R2……f
图九中R4/R2=22k/10k=2.2,则f式Vout=-(0.88~4.4)V,
即是说,将4~20mA电流转换成了-0.88~-4.4V电压,此电压可以送ADC去处理。
注:若将图九电流反接既得Vout=+(0.88~4.4)V,
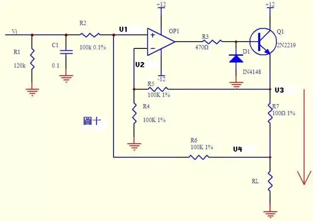
10)电压电流转换检测:
图10
电流可以转换成电压,电压也可以转换成电流。图十就是这样一个电路。上图的负反馈没有通过电阻直接反馈,而是串联了三极管Q1的发射结,大家可不要以为是一个比较器就是了。只要是放大电路,虚短虚断的规律仍然是符合的!
由虚断知,运放输入端没有电流流过,
则(Vi–V1)/R2=(V1–V4)/R6……a
同理(V3–V2)/R5=V2/R4……b
由虚短知V1=V2……c
如果R2=R6,R4=R5,则由abc式得V3-V4=Vi
上式说明R7两端的电压和输入电压Vi相等,则通过R7的电流I=Vi/R7,如果负载RL<<100KΩ,则通过Rl和通过R7的电流基本相同。
声明: