首页/文章/ 详情

分析一个短路保护电路

21分钟前浏览9
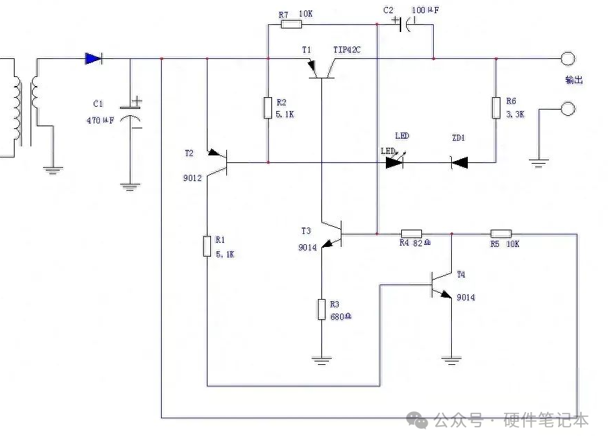
短路保护电路就是在电源输出中一旦发生短路,短路保护电路工作中断电源输出,来保护电源电路免受损坏。


下面来具体分析一个实际短路保护电路的工作过程。

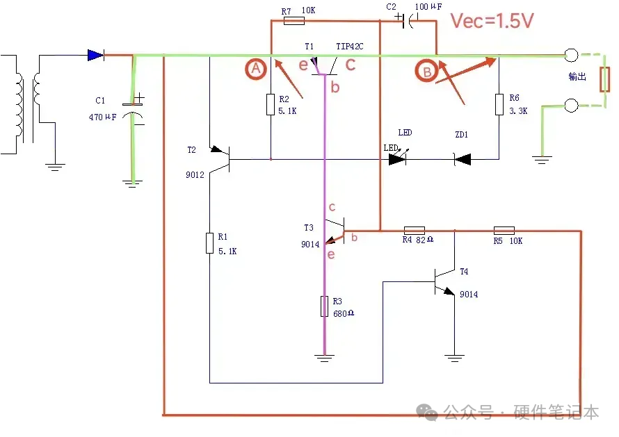
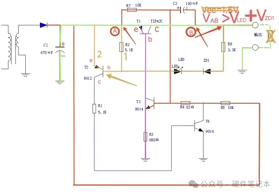
当负载接入,次极绕组输出正常的情况下,经二极管、电容C1整流滤波后,在电容C1上稳定平滑的直流输出,一路R7、C2、负载、接地回到电容C1的负极构成电流回路,给C2充电,随着C2充电至完成,在C2上形成的电压加到T3 9014NPN三极管的基极b上;另一路经R5、R4也加到T3 9014NPN三极管的基极b上,并经T3 9014NPN三极管的基极b、发射极e、R3、接地构成电流回路,T3 9014NPN三极管的集电极c、发射极e饱和导通。

T3 9014NPN三极管的集电极c、发射极e饱和导通后,电容C1上稳定平滑的直流输出经T1 TIP42C PNP的发射极e、基极b、T3 9014NPN三极管的集电极c、发射极e、R3、接地构成电流回路,T1 TIP42C PNP的基极b为低电平。

T1 TIP42C PNP的基极b为低电平,并构成电流回路,T1 TIP42C PNP的发射极e、集电极c饱和导通,电容C1上稳定平滑的直流输出向负载供电。

………………………………………………………
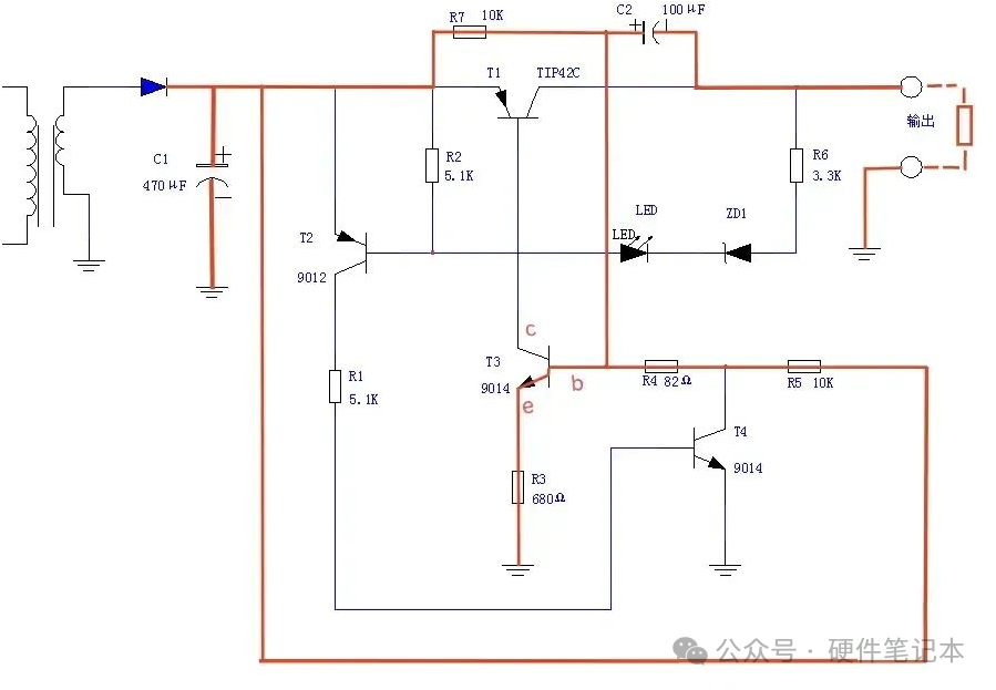
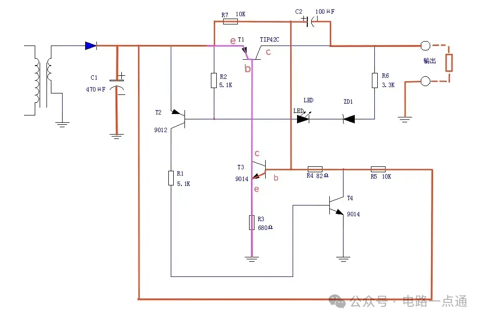
当负载突发短路时,AB两点的电压差大于LED导通电压➕ZD1工作电压,电容C1上稳定平滑的直流输出经R2、LED、ZD1、R6、接地构成电流回路,T2 9012PNP三极管基极b得到低电平。

T2 9012PNP三极管基极b得到低电平使T2 9012PNP三极管发射极e、集电极c导通;电容C1上稳定平滑的直流输出经T2 9012PNP三极管发射极e、集电极c形成的高电平加到T4 9014NPN三极管的基极b,并会同T4 9014NPN三极管的基极b、发射极e、接地构成电流回路。

T4 9014NPN三极管的基极b得到高电平后,T4 9014NPN三极管的集电极c、发射极e饱和通过,使T3 9014NPN三极管的基极b上电压变为低电平;T3 9014NPN三极管的集电极c、发射极e由导通变为截止。进而使TIP42C PNP三极管的发射极e到基极b没了电流回路,不能形成有效低电平。

TIP42C PNP三极管的基极b没了有效低电平。TIP42C PNP三极管发射极e、集电极c变为截止,电源电路停止输出,完成对电源电路的保护。

ZD1的选型根据输出电压大小的不同而不同。

声明:


 
声明:文章来源网络。本号对所有原创、转载文章的陈述与观点均保持中立,推送文章仅供读者学习和交流。文章、图片等版权归原作者享有,如有侵权,联系删除。  


来源:硬件笔记本
电源电路电子
著作权归作者所有,欢迎分享,未经许可,不得转载
首次发布时间:2025-11-21
最近编辑:21分钟前
硬件笔记本
本科 一点一滴,厚积薄发。
获赞 157粉丝 46文章 693课程 0
点赞
收藏
作者推荐

华为全球最大研发中心曝光,这工作环境,我慕了!

华为全球最大研发中心,终于官宣了!7月13日,华为“心声社区”发文称,华为上海青浦项目已经全部建成,并正式命名为“练秋湖研发中心”。从官方公布的信息来看,华为“练秋湖研发中心”总占地面积约2400亩,总建筑面积约206万平方米,总投资超百亿元,汇聚了企业办公、研发中试、技术孵化、生产服务、配套居住等多元化功能,是华为在全球最大、最先进的研发基地,未来将有3.5万名科技研发人员进驻,主要承担终端芯片、无线网络、物联网等领域的研发任务。(图片来源:华为“心声社区”)据悉,该项目是上海市重点工程,也是长三角一体化示范区西岑科创中心的亮点项目。“练秋湖研发中心”的建成和启用,不仅标志着华为在科研领域迈出了坚实的一步,更预示着长三角地区乃至全国的科技创新将迎来新的高 潮。下面,让我们跟随官方的脚步,一起走进华为“练秋湖研发中心”,探索这片神秘的科研沃土!华为“练秋湖研发中心”分多个区,共有8个组团,目前,内部道路、小火车、高架立交桥等全部贯通。园区内的交通工具,类似于华为松山湖园区,采用有轨小火车,共设8个站(每个组团1个车站),并在E组团-森林小镇的地下部分区域建有小火车检修库。▲鸟瞰图在研发中心内,“练秋湖研发中心”分区标识牌全部安装到位,研发中心分多个区,内部道路、小火车、高架立交桥等全部贯通;横跨练秋湖的月亮桥、彩虹桥、拱桥等桥梁工程正在进行收尾工作;园区内边边角角绿化工程也在收尾,练秋湖开始蓄水。 ▲内部道路、小火车、高架立交桥等全部贯通▲“练秋湖研发中心”分区标识牌全部安装到位▲“练秋湖研发中心”分区标识牌全部安装到位▲小火车正在试车▲一楼一景、推开窗,一窗一景,转角处,景色又不同华为“练秋湖研发中心”内的每一幢建筑各有特点,漫步园区,科研大楼、会议室一楼一景、推开窗,一窗一景,转角处,景色又不同。月亮桥、彩虹桥、拱桥、小火车连接练秋湖两岸。▲彩虹桥▲月亮桥▲拱桥▲湖景胶囊会议中心▲园区景色华为食堂完成全部内装,餐厅桌椅已摆放到位,准备营业。 值得一提的是,“上海青浦基地正式命名为练秋湖”的消息,在华为员工中引起了广泛热议。 对于“练秋湖”这个名字,网友们纷纷写下了自己的理解: 最后,大家有何看法?欢迎在评论区留言,阐述你的观点声明: 声明:以上图片转载自华为“心声社区”,版权归原作者所有;如需转载,请联系原作者。。本号对所有原创、转载文章的陈述与观点均保持中立,推送文章仅供读者学习和交流。文章、图片等版权归原作者享有,如有侵权,联系删除。 来源:硬件笔记本

未登录
还没有评论
课程
培训
服务
行家
VIP会员 学习计划 福利任务
下载APP
联系我们
帮助与反馈