首页/文章/ 详情

解析一张原理图

26分钟前浏览20

一、整体概括


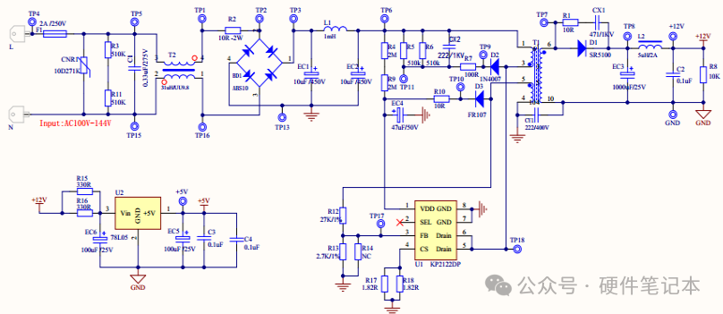
下图是一个反激式开关电源的原理图。输入电压范围在AC100V~144V,输出DC12V的电压。


开关电源的思路:要实现输出的稳定的电压,先获取输出端的电压,然后反馈给输入端调控输出功率(电压低则增大输出功率,反之则减小),最终达到一个动态平衡,稳定电压是一个不断反馈的结果。      



二、瞬变滤波电路解析


市电接入开关电源之后,首先进入瞬变滤波电路(Transient Filtering),也就是我们常说的EMI电路。下图描述的是本次举例说明的瞬变滤波电路的电路图。



各个器件说明:      
F1-->保险管:当电流过大时,断开保险管,保护电路。      
CNR1-->压敏电阻:抑制市电瞬变中的尖峰。      
R31、R32-->普通贴片电阻:给这部分滤波放电,使用多个电阻的原因是分散各个电阻承受的功率。      
C1-->X电容:对差模干扰起滤波作用。      
T2-->共模电感:衰减共模电流。      

R2-->热敏电阻:在电路的输入端串联一个负温度系数热敏电阻增加线路的阻抗,这样就可以有效的抑制开机时产生的浪涌电压形成的浪涌电流。当电路进入稳态工作时,由于线路中持续工作电流引起的NTC发热,使得电阻器的电阻值变得很小,对线路造成的影响可以完全忽略。



三、整流部分


各个器件说明:      
BD1->整流桥:作用应该知道。。      
L1、EC1、EC2->π型LC滤波电路,主要起的就是滤波,使输出的电流更平滑。      

     

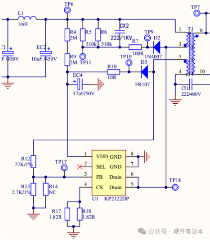
四、开关电源主体部分

开关电源的主题部分如下图      




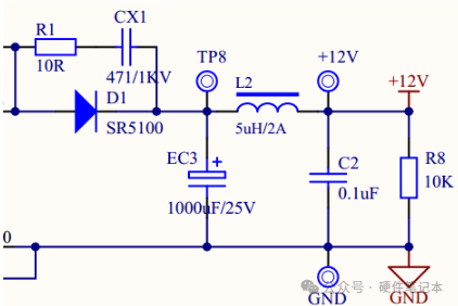
五、输出端滤波电路

下图是输出端滤波电路。

     

声明:


       
声明:文章来源网络。本号对所有原创、转载文章的陈述与观点均保持中立,推送文章仅供读者学习和交流。文章、图片等版权归原作者享有,如有侵权,联系删除。 
来源:硬件笔记本

电源电路电子
著作权归作者所有,欢迎分享,未经许可,不得转载
首次发布时间:2025-11-21
最近编辑:26分钟前
硬件笔记本
本科 一点一滴,厚积薄发。
获赞 157粉丝 46文章 729课程 0
点赞
收藏
作者推荐

一线硬件大厂的面试题精选

通常技术岗位技术面是占主要的,面试的一般流程是【自我介绍】-【做了哪些项目】-【选一个项目详细说明】-【技术考核】-【求职原因/职业规划/薪资目标】那么硬件工程师面试,面什么?例如,某家公司的硬件招聘要求如下,那么一般来说,考核可能也和要求相关。以下是,一些硬件面试的经验和面试题汇总。 Part 1 手机企业A硬件工程师面试 1面试问题:DCDC BOOST LDO框图,CAN总线的问题,问的详细,搭建一个带死区的PWM波输出,陀螺仪的作用,TOF测距问题。硬件工程师面试 21、简单做一下自我介绍2、画一下基础电路3、画一下buck拓扑4、拓扑里的节点波形5、做一下项目介绍 Part 2 手机企业B基础知识考察 - 数电:简述了JK触发器和RS触发器的基本概念。 - 模电:简述了PN结、MOS管和CMOS电路的基础知识。硬件面试经历整理面试中遇到的技术考察点:(1)选择题部分提高单端差动放大器的CMRR(共模抑制比)的措施是?考察点:理解差动放大器的工作原理,以及如何通过电路设计或参数调整来提高其共模抑制比,以减少共模信号对差模信号的干扰。MOS管噪声公式考察点:掌握MOS管的基本噪声特性,包括热噪声和1/f噪声(闪烁噪声)的公式,以及这些噪声对电路性能的影响。如何消除MOS管1/f噪声考察点:了解1/f噪声的成因,并探索通过电路设计、版图优化或选择适当的工作条件来抑制或减小这种噪声的方法。常用的LDO电路考察点:熟悉低压差线性稳压器(LDO)的基本工作原理、电路结构以及在不同应用场景下的选择和使用。要设计最大值为1000的二进制触发器需要多少个考察点:理解二进制数的表示方法,以及如何通过增加触发器的数量来扩展二进制数的表示范围。这个问题实际上是在考察二进制编码的基础知识。减少电磁辐射的方法考察点:了解电磁辐射的成因和危害,以及如何通过合理的电路设计、布局布线、使用屏蔽材料或滤波器等方法来减少电磁辐射。(2)电路图分析部分电路图题目:面试中还包含了许多需要分析电路图的题目,这些题目可能涉及模拟电路(如放大器、滤波器、振荡器等)、数字电路(如触发器、计数器、逻辑门电路等)或混合信号电路。元器件符号识别:在分析电路图时,我遇到了一些不认识的元器件符号,这要求我具备基本的电子元器件识别能力,并能够根据上下文和电路功能来推测这些元器件的作用。Part 3 几道研发考核题Part 4 技术问答1 1. 同步电路和异步电路的区别是什么?同步电路:存储电路中所有触发器的时钟输入端都接同一个时钟脉冲源,因而所有触发器的状态的变化都与所加的时钟脉冲信号同步。异步电路:电路没有统一的时钟,有些触发器的时钟输入端与时钟脉冲源相连,这有这些触发器的状态变化与时钟脉冲同步,而其他的触发器的状态变化不与时钟脉冲同步。2. 什么是同步逻辑和异步逻辑?同步逻辑是时钟之间有固定的因果关系;异步逻辑是各时钟之间没有固定的因果关系。3. 电感的作用是啥?滤波,陷波,振荡,储存磁能等4. 磁珠的阻抗参数600@100MHz(ohm)表示啥意思?这里指100MHz频率下的交流阻抗为600ohm5. 产品测试中,哪些因素影响EMC测试结果?机械结构、电路、设计、PCB布局、屏蔽、线束6. 电路中0欧姆的作用?预留、跳线、PCB走线跨接、地分割、配置电路等7. 磁珠应该怎么选择?磁珠主要用于EMI差模噪声抑制,磁珠在低频段几乎没有任何阻抗,只有在高频的时候才会表现出很高很宽带宽的阻抗,故而一般在抑制高频干扰的时候大多选择磁珠。选择磁珠应考虑两方面:一是电路中噪声干扰的情况,二是需要通过的电流大小。8. 电容的作用是啥?隔直流,旁路,耦合,滤波,补偿,充放电,储能等9. 发光二极管和普通二极管有什么不同?发光二极管导通时的正向压降比较大,一般为1.5~2.V,普通硅二极管约为0.7V。10. 驱动能力是什么意思?所谓的驱动能力,指的是输出电流的能力。比方说,某型单片机通用IO口在高电平时的最大输出电流是20mA,这个20mA的指标,就表征了该IO口的驱动能力。11. 请简述TVS 瞬态电压抑制二极管的工作原理当TVS 上的电压超过一定幅度时,器件迅速导通,从而将浪涌能量泄放掉,并将浪涌电压限制在一定的幅度。12. 为什么OD(开漏)门和OC(开集)门输出必须加上拉电阻?因为MOS 管和三极管关闭时,漏极D和集电极C是高阻态,输出无确定电平,必须提供上拉电平,确定高电平时的输出电压。13. 什么是"线与"逻辑,要实现它,在硬件特性上有什么具体要求?将两个门电路的输出端并联以实现与逻辑的功能成为线与。在硬件上,要用OC门来实现,同时在输出端口加一个上拉电阻。由于不用OC门可能使灌电流过大,而烧坏逻辑门。14. 请解释一下什么是串扰和振铃串扰:串扰是指一个信号被其它信号干扰,作用原理是电磁场耦合。信号线之间的互感和互容会引起线上的噪声。容性耦合引发耦合电流,而感性耦合引发耦合电压。振铃:是因为信号线本身阻抗不匹配导致信号发生反射和叠加,从而使信号出现了振荡波形。15. 请问串口异步通信的字符帧格式由哪几部分组成?由起始位、数据位、奇偶校验位和停止位四部分组成。Part 5 技术问答21.5V电压经过10位的A/D转换后,电压分辨率是多少?2.请画出2路电源隔离电路并做到互相互锁?3.单片机双核锁步的机制是什么?4.请至少画出3种电源防反接电路,并说明原理。5.请画出BUCK电路拓扑。6.请画出BOOST电路拓扑。7.BUCK电路的环路响应如何测试?需注意哪些参数8.请推导BUCK电路的输出电压计算公式,解释同步与异步的区别。9.请写出BUCK/BOOST对应的PWM Duty.10.请用运算放大器画出一个同相比例放大器,放大倍数为57.11.单片机上电后没有输出,通常要检查哪几个地方?12.SOC需要4个电源轨,只有2个探头,如何测试上电时序?13.PCBA贴片回来,初始上电晶振没有信号输出,怎么定位问题?14.SOC系统不能正常启动,怎么排查?15.LDO需要测试哪些电源参数?16.BUCK需要测试哪些电源参数?17.BOOST需要测试哪些电源参数?18.PCBA上电后,为什么会啸叫?什么原因导致的19.锂电池过放后会有什么后果?怎么采取措施20.低功耗是啥?如何设计才能保证产品的低功耗?21.模拟地和数字地需要隔离吗?为什么Part 6 技术问答3 高速信号在走线的时候如果出现直角有什么影响?1.正常走线的信号线在遇到直角时,线宽变成了直角的对角长度。线路的阻抗因为线宽的变化变得不再连续(锐角和钝角也一样),阻抗的不连续会带来信号的反射。2.传输线直角形成的寄生电容,会减缓信号的上升时间。3.直角处在高速信号传输时,相当于天线,会造成EMI干扰。某个处于线性放大器的电路,当输入电压为15mV,输出电压为6V,输入电压为30mV,输出电压为7.5V(以上均为直流电压),它的电压增益为?k=(7.5-6)/(0.03-0.015)=100开关式(D类)音频功放相对传统AB类功放的优点是?1.体积更小,功耗更低。2.D类功放的集体管工作管工作在开关状态,AB类功放因为存在静态电流,晶体管工作在放大状态,常常需要加入散热器。在PCB设计时,大面积覆铜的主要目的是?1.PCB中需要敷铜的设计一般是在电源线或者地线上,大面积的敷铜可以降低电源和地线的阻抗,加大走过的电流,减小损耗。2.在高频信号走线进行敷铜能够减少信号之间的干扰,起到了屏蔽的作用。晶振为高频发射源,在晶振附近的敷铜,就是这个道理。万用表测试二极管正向直流电阻,选择的量程越大,测得的二极管阻抗?1.测量值越大。2.分析:测量二极管的正向直流电阻,相当于在二极管的两端并上了一个电阻。万用表里面,量程越大,并联的电阻越大。又因为二极管的两端电压为0.7V,并上的电阻越大,电流越小,则显示的电阻值越大!若红外发射管发射的是未经调制的信号,则会造成?1.红外信号易受到干扰。2.红外发射采用的调制载波频率为38kHz,加载在高频信号上的红外线抗干扰能力会明显得到增强,避免大气中的红外线干扰。在PCB板上线宽和过孔的大小与通过电流的大小关系?一般PCB板的铜箔厚度为35um,线条的宽度为1mil,那么线条的截面积为:0.035mm²(类比成吃的面条横截面),通常取电流密度为30A/mm²。1mm的线宽可以流过的电流为:I=0.035X30=1.05A1mil=1/1000英寸=0.00254cm=0.0254mm1mil流过的电流I=0.0254X1.05=0.02667A20mil流过的电流I=0.02667x20=0.5334A过孔的大小,在设置的时候,一般内径0.3mm,外径0.6mm,流过的电流与很多工艺相关。同相比例放大器和反相比例放大器各有什么特点?1.同相放大器的最大的优点就是输入阻抗接近无穷大,常常作为电压跟随器使用,进行隔离。反相放大器的最大的优点是输入端的正反相电位差接近为0,只存在差模信号,抗干扰能力强。2.同相放大器的最大缺点是输入没有“虚地”,存在较大的共模电压,抗干扰的能力较差,使用时,要求运放有较高的共模抑制比。反相放大器的最大缺点是输入的阻抗很小,等于信号输入端的串联电阻阻值。3.同相运算放大电路,引入的电压串联负反馈。反相运算放大电路,引入的电压并联负反馈同相和反相的输出电阻都基本为0。因为引入了深度电压负反馈。4.共同遵循“虚断”,“虚地”分析规则,也是电路的分析的手段。Buck电路PCB布板的时候要注意哪些问题?1.开关电源电路中,开关管高速的开关,存在电磁干扰,在布线的时候,将开关管的S级放在离地线尽可能的近,并且将输入电容和输出电容放在开关管的两侧,能够吸收噪声。2.功率电路的回路和控制信号回路隔开,在共地的时候,单点进行连接即可。万用表20A和200mA,哪一个内阻大?1.对于同一个万用表而言,表头一样。扩展的量程越大,所呈现出来的内阻就越小。2.比如量程越小,那么很小的电流流过,表头就要动作,那么需要高内阻才行。并联大电阻,分流小,表头流过更多的电流,更够动作。再比如测量同一个电流,如果20A量程的内阻更大,那么压降更大。不满足,同一电流流过,电压降一样的情况。所以只有在电流大的时候,内阻小才能和电流小内阻大的U=RI,才能相等!运放有哪些参数?压摆率是什么意思?单位是什么?1.压摆率,简称SR(slew rate)也称转换速率,是指输入信号为阶跃信号时,闭环放大器的输出电压时间变化率的平均值。(其实就是输出电压的转换速率)单位V/s,V/ms,V/μs,反应了运放放大器在速度方面的指标。一般来说,压摆率越高的运放,其工作电流也越大,亦即耗电也大的意思。但压摆率是高速运放的重要指标。2.增益带宽积(小信号的增益带宽)衡量运放性能的一个重要指标,表示带宽与增益的乘积,在频率足够大的时候,增益带宽积是一个常数。MLCC中的X-5R和X-7R电容有什么区别?1.温度范围不同X5R:-55℃~85℃ ;X-7R:-55℃~125℃2.应用不同X7R电容器性能较稳定,随温度、电压时间的改变,其特有的性能变化并不显著,属稳定电容材料类型,使用在隔直、耦合、傍路、滤波电路及可靠性要求较高的中高频电路中。X5R其容量稳定性较X7R,容量、损耗对温度、电压等测试条件较敏感,主要用在电子整机中的振荡、耦合、滤波及傍路电路中。3.X-5R和X-7R容量变化率均在±15%电解电容为什么会有极性?电解电容有极性,而聚酯薄膜电容、陶瓷电容、独石电容都是没有极性的。为什么电解电容有极性?电解电容的是用金属箔(铝/钽)作为正电极,金属箔的绝缘氧化层(氧化铝/钽五氧化物)作为电解质,电解电容以其正电级的不同,分为铝电解电容和钽电解电容。铝电解电容的负电极由浸过电解质液(液态电解质)的薄纸/薄膜或电解质聚合物构成;钽电解电容的负电极采用二氧化锰。由于均以电解液作为负电极(注意区分电介质),电解电容器因而得名。有极性的电解电容通常在电源电路或中频、低频电路中起到滤波,退耦,信号耦合以及时间常数设定、隔直通交等作用。金属氧化物具有单向导电性。声明: 声明:文章来源硬件工程师。本号对所有原创、转载文章的陈述与观点均保持中立,推送文章仅供读者学习和交流。文章、图片等版权归原作者享有,如有侵权,联系删除。 来源:硬件笔记本

未登录
还没有评论
课程
培训
服务
行家
VIP会员 学习计划 福利任务
下载APP
联系我们
帮助与反馈