
单相半波整流电路

全波整流电路

全波整流与半波整流对比

半波精密整流电路

通过一个二极管实现半波整流。其中1kΩ的电阻是负载。半波整流电路,即把“交流电压”转变为“脉动直流电压“。所谓“脉动直流电压“,是指电压方向(正负极)不变,但大小随时间变化。各点波形如下:

桥式整流分析

▲变压器u2正半周时电流通路

▲变压器u2负半周时电流通路

▲整个周期电流通路是这样的

升压电路

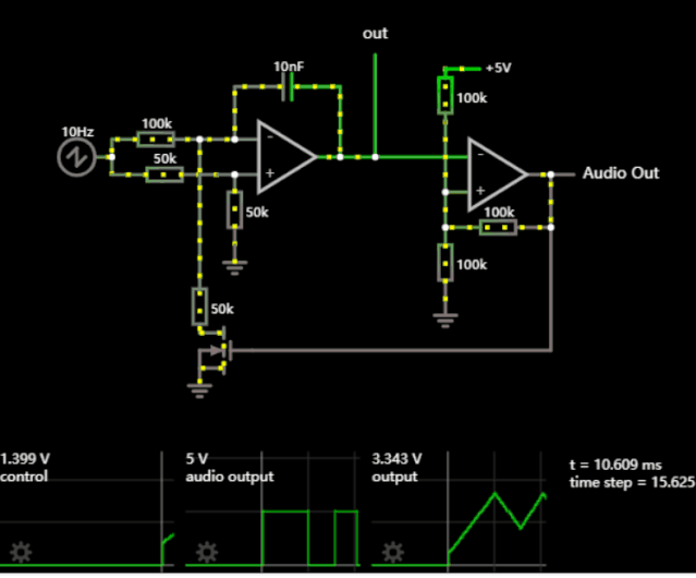
压控振荡器

电流镜

差分放大器

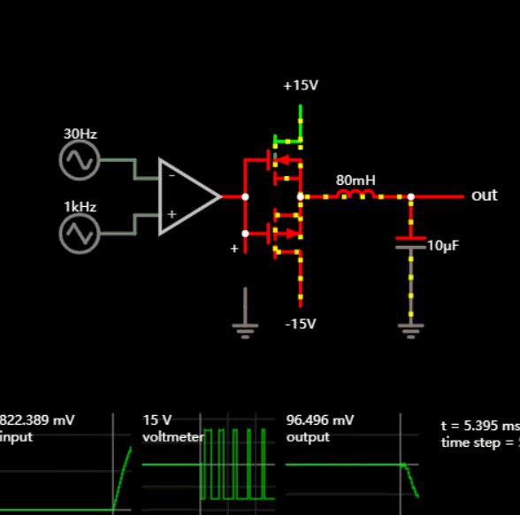
D类放大器

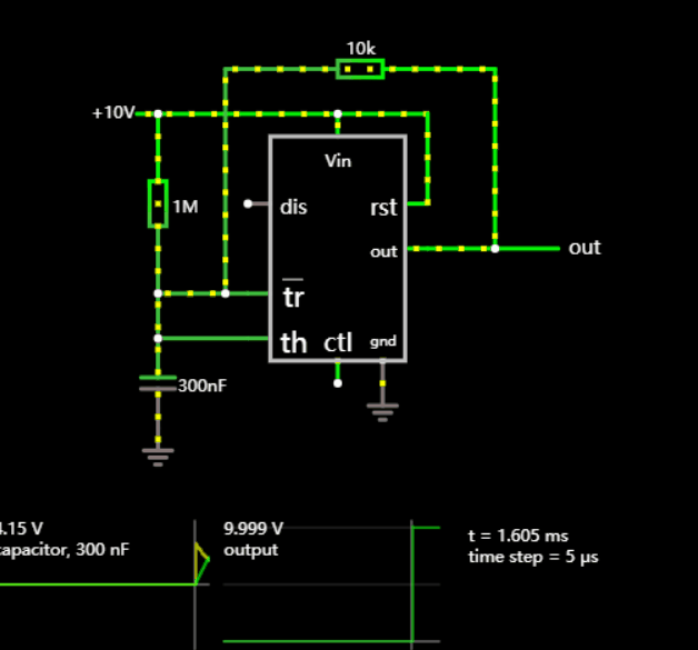
555方波振荡器

施密特触发器

积分器

微分器

8位异步计数器

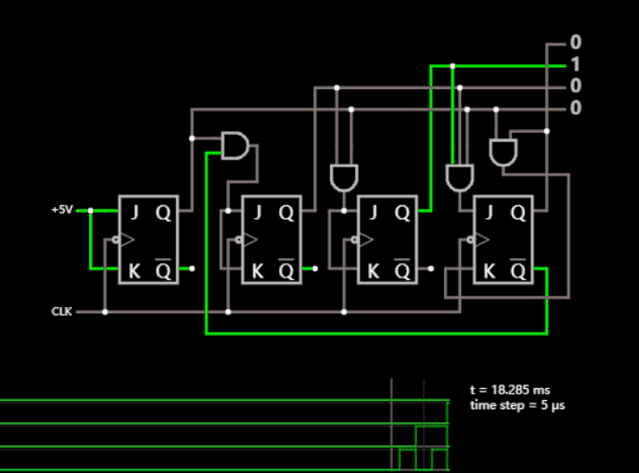
4位同步计数器

4位十进制计数器

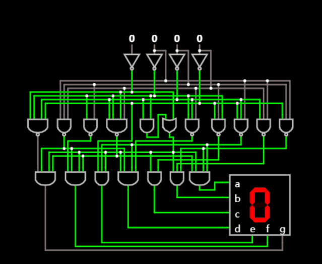
7段LED译码器

特斯拉线圈

声明: