首页/文章/ 详情

推挽放大电路工作原理+电路图

11分钟前浏览6
今天给大家分享的是:推挽放大电路、推挽放大电路工作原理A类放大电路、B类放大电路、AB类放大电路、如何降低推挽放大电路的交叉失真。

一、推挽放大电路

推挽晶体管电路是一种电子电路,使用以特定方式连接的有源器件,可以在需要时交替提供电路并从连接的负载吸收电流,用于向负载提供大功率,也被称为推挽放大器。
推挽放大器由2个晶体管组成,其中一个是NPN型,另外一个PNP型一个晶体管在正半周期推动输出,另一个在负半周期拉动输出,因此被称为推挽放大器。
推挽放大器电路的主要优点是当没有信号时,输出晶体管没有功耗。推挽放大电路有多种类型,但通常将B类放大器视为推挽放大器。

推挽放大电路

二、A类放大器

A类配置是最常见的功率放大器配置,仅由一个设置为始终保持导通状态的开关晶体管组成,产生最小的失真最大幅度的输出信号。A类放大器的效率很低,接近30%。即使没有连接输入信号,A 类放大器的级也允许相同数量的负载电流流过它,因此输出晶体管需要大散热器。A类放大器的电路图如下:

A类放大器

三、B类放大器

B类放大器是实际的推挽放大器。B 类放大器的效率高于 A 类放大器,因为它由两个晶体管 NPN 和 PNP 组成。B 类放大器电路以这样一种方式偏置,即每个晶体管将在输入波形的一个半周期内工作。因此,这类放大电路的导通角为180度。一个晶体管在正半周期推动输出,而另一个在负半周期拉动输出,这就是它被称为推挽放大器的原因。B类放大器的电路图如下:

B类放大器
交叉失真
B 类通常会受到称为交叉失真的影响,其中信号在 0V 时失真。我们知道,晶体管需要在其基极 - 发射极结处提供 0.7v 的电压才能将其打开。因此,当交流输入电压施加到推挽放大器时,它从 0 开始增加,直到达到 0.7v,晶体管保持关断状态,我们没有得到任何输出。PNP 晶体管在交流波的负半周也会发生同样的事情,这被称为死区。为了克服这个问题,二极管用于偏置,然后放大器被称为 AB 类放大器。

四、AB类放大器

交叉失真缺陷可以通过使用两个在晶体管位置导通的二极管来校正。修改后的电路现在称为 AB 类放大器电路
该AB类放大器是利用A类和B类放大器电路的特性制成的电路。从 0V 到 0.7V,二极管偏置在导通状态,此时晶体管在基极没有信号。这解决了交叉失真问题。

AB类放大器

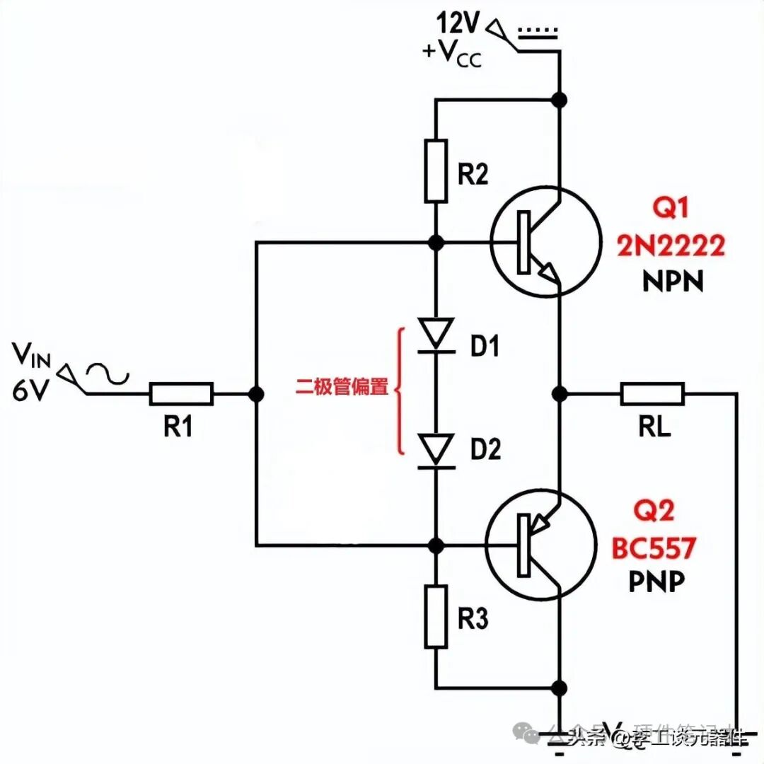
五、推挽放大电路工作原理

推挽放大电路
推挽放大电路由两个晶体管Q1和Q2组成,分别为NPN和PNP。当输入信号为正时,Q1 开始导通并在输出端产生正输入的复 制品。此时Q2仍处于关断状态。
在这里,在这种情况下
V输出= V输入– V BE1
类似地,当输入信号为负时,Q1 关闭,Q2 开始导通并在输出端产生负输入的复 制品。
在这种情况下:
V OUT = V IN + V BE2
现在,为什么当 VIN达到零时会发生交越失真?下面为推挽放大器电路的粗略特性图和输出波形

推挽放大器电路的粗略特性图和输出波形。
晶体管 Q1 和 Q2 不能同时导通,要使 Q1 导通,我们要求 V IN必须大于 Vout,对于 Q2,Vin 必须小于 Vout。如果 V IN等于零,则 Vout 也必须等于零。
现在,当 V IN从零开始增加时,输出电压 Vout 将保持为零,直到 V IN小于 V BE1(约为 0.7v),其中 V BE是导通 NPN 晶体管 Q1 所需的电压。因此,在 V IN小于 V BE或 0.7v期间,输出电压呈现死区。当 V IN从零开始下降时也会发生同样的事情,PNP 晶体管 Q2 不会导通,直到 V IN大于 V BE2 (~0.7v),其中 V BE2是导通晶体管 Q2 所需的电压。

六、如何降低推挽晶体管电路的交叉失真

不管是为扬声器还是伺服放大电路供电,推挽输出级(B类)是一个很好的选择。主要优点就是当没有信号存在时,输出晶体管中没有功耗。缺点就是信号子0V附近失真。下面来看看使用一些简单的技术可以降低多少失真。

推挽输出级
该电路被称为互补对称推挽输出级。
  • 有一个 NPN 和一个 PNP 设备。
  • NPN 和 PNP 电路看起来一样。
  • 该级既可以提供电流也可以吸收电流。因为电路实际上只是几个射极跟随器驱动同一个负载,所以操作简单;Q1 进行正摆动;Q2 进行负摆动。
在仿真中,将 10 kHz 的 5V 峰值正弦波应用于输入。绘制输入 V(1) 和输出 V(2) 电压。“正弦波”输出——输出级是简单的射极跟随器。打开晶体管大约需要 0.7 V。这意味着在输入达到 +0.7 V 之前,Q1 的发射极不会开始正向移动。同样,在输入低于 -0.7 V 之前,Q2 的发射极不会向负移动。实际上,+/-0.7 V 之间的任何输入信号都有进入“死区”,使输出停留在 0V。另一个不良影响是输出低于 5V 峰值约 0.7 V。
1、失真程度怎么样?
仿真提供了一种方便的方法来确定输出信号的总谐波失真 (THD)。通过包含命令四个 10KHZ V(2),使用 10kHz 作为基频计算电压 V(2) 的傅里叶级数
如果信号是没有失真的纯正弦波,则傅里叶级数将在基本 10kHz 处显示一个大分量 V1,没有任何分量,V2、V3、V4...,谐波频率为 20kHz、30kHz、40kHz... .. 另一方面,失真波在谐波处显示出重要的成分。THD 很容易计算为:

总谐波失真
2、二极管偏置
这里需要一种方法来弥补射极跟随器的 0.7 V 损失。这里就要想:哪个组件的导通电压接近 VBE 压降?答案是PN结二极管,下面显示了两个二极管清理死区的示意图。

两个二极管清理死区
这是解决失真问题的简单而有效的方法。二极管 D1 为输入信号增加了大约 0.7 V,与 NPN 发射极跟随器 Q11 的下降量大致相同,为 -0.7 V。最终效果是 VD1 和 VBE 相互抵消,保持(大约)输入电平。二极管 D2 对 Q12 的作用相同,只是极性相反。
RB1 控制 D1 的电流,电流越大(RB1 越小)意味着二极管电压越大,因此在无输入信号时 Vbe 越大。这种增加的偏差应该会进一步减少失真。但是,注意不要让 RB1 太小。由此产生的更高的二极管电流和更高的二极管电压开始正向偏置 Q1,导致集电极电流流动,即使没有输入信号也是如此。此时,晶体管已进入 AB 类偏置。只要您考虑到 Q1 中的额外功耗,这可能没问题。(偏置过多的另一个危险是晶体管在升温时进入热失控状态。)
在另一个极端,降低 RB1 可能会限制最大输出摆幅。RB1 有两个功能:
  • 将基极电流输送到 Q11
  • 将偏置电流输送到 D1
你可以通过 IRB1 = (VPOS - VB11) / RB1 计算通过 RB1 的电流,从这个公式你可以知道 IRB1 会随着 VB11 的增加而变小。到达一个点,IRB1 不足以同时为 D1 和 Q11 供电。随着输入增加,二极管 D1 最终关断,使输出在剩余的电压峰值期间保持平坦。
3、用 RB1 来尝试进一步降低 THD
将 RB1 从 10k 降低到 1k 这样的值,重新运行模拟。THD 有没有下降?另一方面,如果追求的是低功耗,则增加 RB1 以降低输出级中的偏置电流。但是,在输出在峰值附近变平之前,用不依赖于 VB11 的电流源替换 RB1,或者选择具有更高 Beta 的晶体管。)
4、反馈回路中的输出级
反馈可以帮助解决漂移和非线性电路等问题。这里对清理失真正弦波的任务进行测试。
下面是一个推挽级,包含在一个简单的单位增益运算放大器电路的反馈回路中。

简单的单位增益运算放大器电路的反馈回路
这里移除了二极管偏压,让反馈环路对电路起到作用。
这里运行仿真并绘制带有反馈的输入V(21) 和输出电压 V(22)。查看运算放大器的输出 V,运算放大器的输出补偿了射极跟随器的 0.7 V 压降。然后对输出执行傅里叶分析,THD 现在应该被压低到 0.1% 以下。

总结
如果要降低推挽放大电路的交叉失真,有以下方法:
1、像前面的电路一样添加二极管偏置
2、通过添加两个反馈电阻来为该级增加一些增益;一个从 RL3 到运算放大器的负输入,另一个从负输入到地。增益与运算放大器同相放大器的增益相同。只要确保降低输入电压,就不会过度驱动输出级。

声明:


 
声明:文章来源头条李工谈元器件本号对所有原创、转载文章的陈述与观点均保持中立,推送文章仅供读者学习和交流。文章、图片等版权归原作者享有,如有侵权,联系删除。  




来源:硬件笔记本
非线性电路电子控制
著作权归作者所有,欢迎分享,未经许可,不得转载
首次发布时间:2025-11-21
最近编辑:11分钟前
硬件笔记本
本科 一点一滴,厚积薄发。
获赞 157粉丝 46文章 653课程 0
点赞
收藏
作者推荐

ESD保护Layout指南

摘要 能否成功地保护系统免受静电放电 (ESD) 的影响,很大程度上取决于印刷电路板 (PCB) 设计。尽管选择合适的瞬态电压抑制器 (TVS) 是 ESD 保护策略的基本之道,但不在本文讨论范围内。www.ti.com/esd 上的技术文档提供了许多 ESD 选择指南,可指导如何为特定系统选择适当的 TVS 二极管类型。选择适当的 TVS 后,利用本“ESD布局指南”列出的策略设计 PCB 布局,将为 PCB 设计人员提供一条成功保护系统免受 ESD 影响的途径。1、引言ESD 事件通常通过用户接口(如电缆连接)或人工输入设备(如键盘上的某个按键)迫使电流 IESD (参阅 图1-1)迅速进入系统。使用 TVS 保护系统免受 ESD 影响,取决于 TVS 能否将 IESD 分流到地。要优化 PCB 布局实现 ESD 抑制,很大程度上需要设计出阻抗尽可能小的 IESD 接地路径。在 ESD 事件中,提供给受保护集成电路(受保护 IC)的电压 VESD 是 IESD 和在其上的电路阻抗的函数。因为设计人员无法控制 IESD,所以降低对地阻抗是将 VESD 最小化的主要方法。 降低阻抗需要解决一些难题。主要问题在于,阻抗不能为零,否则受保护的信号线路就会对地短路。为了能够在实际中应用电路,受保护的线路需要能够保持一定的电压,通常具有高对地阻抗。这就是 TVS 适用的原因。TVS 是一个二极管阵列(参阅图 1-2 查看典型示例),其排列对电路中正常存在的电压有极高的阻抗,但如果电压超过设计范围,在 IESD 损坏受保护的系统之前,TVS 二极管将击穿并将 IESD 分流到地。因此,系统设计人员需要降低针对 IESD 从 ESD 源经 TVS 至地的阻抗。提供给 IESD 的阻抗是 TVS 的固有阻抗(在 TVS 二极管阵列和封装中)以及 ESD 源与 TVS 接地之间的 PCB 布局的函数。TVS 通常设计成在其整体设计限制允许的范围内为 IESD 提供尽可能低的接地阻抗。选择适当的 TVS后,降低 PCB 布局上 ESD 源与 TVS 接地之间的阻抗是设计中的一个关键阶段。 快速变化的 IESD 产生的另一个问题是,其关联的快速变化的电磁场 (EM) 会导致干扰 (EMI) 耦合到 PCB 的其他电路上,在 ESD 源和 TVS 之间的区域尤其如此。一旦 TVS 将 IESD 分流到地,TVS 与受保护 IC 之间的布线应该相对而言不受 EMI 的影响。因此,在 ESD 源与 TVS 之间,未受保护的电路不应与 ESD 保护电路的布线相邻。为了将 EMI 辐射降至最低,理想情况下,ESD 源与 TVS 之间的电路布线不应有超过 45° 的拐角,或是具有大半径的曲线。 在如今的 PCB 布局中,布板空间非常宝贵。IC,包括 TVS,都必须设计得非常紧凑。另外,IC 在 PCB 上的放置密度也在不断地增加。多层 PCB 电路板和布线很大程度上依赖过孔来尽可能提高密度,从而减小系统尺寸,同时增加系统的特性设置。这种 PCB 架构(特别是与层交换和过孔相关)在通过 TVS 将 IESD 分流到地的过程中发挥着重要作用。使用过孔将电路布线到 TVS 的方式可能会在受保护 IC 上产生巨大的 VESD 电压差。通常,在 ESD源和 TVS 之间放置过孔有不利影响,但在某些情况下,设计人员不得不出此下策。即便在上述情况下,如果处理得当,仍然可以在受保护 IC 上尽可能降低 VESD。 接地方案对于防止 ESD 非常关键。对 TVS 使用机箱接地(不同于电感实现的数字和/或模拟接地),可以很好地避免 ESD 相关失效。然而,在多个接地平面上布线高速电路时,这会带来很大的挑战。因此,许多设计对受保护电路使用公共接地。接地平面对于 TVS 成功消耗 IESD 却不增加 VESD 必不可少。地面接地机箱的电气连接,如用于机箱螺丝的 PCB 接地通孔,直接临近 TVS 接地和 ESD 源的接地(例如,连接器屏蔽层),为受保护 IC 处的接地偏移保持在最低限度提供了合理的方法。如果系统无法利用机箱地面接地,紧密耦合的多层接地平面可帮助将受保护 IC 处的接地漂移保持在最低限度。 总结这些参数,成功地保护系统免受 ESD 影响的因素包含: •控制 TVS 周围的阻抗,以消耗 ESD 电流 IESD•限制 EMI 对未受保护的电路的影响 •正确使用过孔以将 TVS 消耗的 ESD 最大化 •为 TVS 设计阻抗极低的接地方案 2、优化 ESD 耗散的 PCB 布局指南 2.1 优化阻抗以耗除 ESD 在受控 RLC 值以外,PCB 具有固有的寄生效应,对整体电路板性能有益。通常,这种寄生效应对于设计的功能不利。在设计耗除 ESD 的电路时,电感是需要考虑的重要寄生因素。因为(参阅下文“注释 1”)VESD =Vbr_TVS + RDYN(TVS) IESD + L(dIESD/dt),且术语 dIESD/dt 非常大,ESD 事件中的强制电流将导致任何电感上的大电压降。例如,在 IEC 61000-4-2 指定的 8kV ESD 事件中,dIESD/dt = (30A)/(0.8×10^(-9) s) = 4 × 10^10A/s。所以即便只有 0.25nH 的电感,也会给系统带来额外的 10V 电压。图 2-1 中显示了四个寄生电感器:L1 和 L2 是 ESD 源(通常是一个连接器)和 TVS 之间电路中的电感,L3 是TVS 和接地端之间的电感,L4 是 TVS 和受保护 IC 之间的电感。 在不考虑过孔的情况下,电感器 L1 和 L4 通常取决于设计约束,如阻抗控制的信号线。然而,通过使 L4 远大于 L1, IESD 仍可以“转向”到 TVS。通过在 PCB设计规则允许的情况下将 TVS 布放到接近到 ESD 源的位置,同时使受保护 IC 远离 TVS(例如接近 PCB 中间)来实现这一点。这可以有效产生 L4 >> L1 的效果,帮助将 IESD 分流到 TVS。靠近连接器布放 TVS 也会减轻辐射进系统中的 EMI。在设计良好的系统中, L2 处的电感器是不应该存在的。这表示 TVS 和受保护线路之间存在残桩。应避免这种设计做法。受保护线路应直接从 ESD 源连接到 TVS 的引脚,理想情况是路径上没有过孔。L3处的电感器表示 TVS 和接地端之间的电感。该电感值应尽可能地降低,并且可能是影响 VESD 的最主要寄生效应。 提供给“受保护线路”节点的电压将为 VESD = Vbr_TVS + IESD RDYN(TVS) + (L2 + L3)(dIESD/dt)。因此 PCB 设计人员需要尽可能减少 L3 并消除 L2。 尽可能减少 L3 的方法在节2.4中进行了介绍。尽可能减少 L1 的方法在节 2.2 和节 2.3 中进行了介绍。 小结 •尽可能减小 ESD 源与通过 TVS 的接地路径之间的电感 •在设计规则允许的情况下,将 TVS 放置在连接器附近 •使受保护 IC 与 TVS 之间的距离远远超过 TVS 到连接器的距离 •请勿在 TVS 和受保护线路之间使用残桩,直接从 ESD 源布线到 TVS •尽可能减小 TVS 与接地之间的电感至关重要 2.2、限制 ESD 带来的 EMI 如果没有适当的抑制步骤,像具有高 di/dt 的 ESD 这样的快速瞬变可能会导致 EMI。对于 ESD,主要辐射源将位于ESD源和TVS之间的电路中。因此,PCB 设计人员应当考虑将此区域设置为未受保护 PCB 布线的排除区域,因为它可能通过直接接触 IC 或将更多 EMI 带入系统进而辐射更多 EMI,从而导致系统损坏。即便 L1 处没有电感(如图 2-1 所示),ESD 期间快速变化的电场也会耦合到附近的电路上,从而在意外的电路上产生不需要的电压。L1 的任何电感都会放大 EMI。 图 2-2 显示了 ESD 源与 TVS 之间一条临近受保护线路的无保护线路。应避免这种做法。在 ESD 事件中,ESD源与 TVS 之间将有很大的 dIESD/dt。此路径上的布线将辐射 EMI,而所有附近布线都会产生由 EMI 感应的电流。如果这些布线没有 TVS 保护,无保护线路中的感应电流可能导致系统损坏。 如果 ESD 源与 TVS 之间的受保护线路有任何过孔,这些原则同样适用于过孔穿过的任何层,无保护线路不应当临近过孔。 PCB 布局的另一方面是考虑 ESD 源与 TVS 之间拐角的样式。拐角往往会在 IESD 期间辐射 EMI。从 ESD 源到TVS 的最佳布线方法是使用尽可能短的直线路径。除了降低 IESD 接地路径中的阻抗,缩短此路径的长度也能减少在系统内部辐射的 EMI。如果需要拐角,则应以最大半径弯曲走线,如果 PCB 技术不允许弯曲布线,则 45° 拐角是最大角度。在图 2-3 中,注意对于 90° 拐角,该拐角是一个重大的 EMI 来源。该拐角处的电场至少有 7kV。这会使任何小于2.6mm 的半径(在空气中)产生电弧(离子化)。45° 曲线的 EMI 则不那么明显。为进一步显示拐角样式的影响,图 2-4 绘制了采用这三种拐角类型的平行布线间产生的串扰。90° 拐角的耦合高于其他拐角,尤其是在 ESD频率成分区域。小结•请勿在 ESD 源和 TVS 之间的区域中布置未受保护的电路。 •在设计规则允许的情况下,将 TVS 放置在连接器附近。 •如果可能,在 ESD 源和 TVS 之间使用直线布线。 •如果必须使用拐角,应首选曲线,可接受的最大角度为 45°。 2.3、通过过孔进行布线 最好是在 PCB 上从 ESD 源布线到 TVS,而不用通过过孔切换层。图 2-5 显示了两个示例。在第 1 种情况中,ESD 源与 TVS 之间没有过孔,所以 IESD 会被迫进入 TVS 保护引脚,然后经由过孔到达受保护的 IC。在这种情况下,过孔由 L4 表示(图 2-1 中)。在第 2 种情况中,IESD 在受保护 IC 和过孔之间分支并到达 TVS 保护引脚。在这种情况下,过孔由 L2 表示(图 2-1 中)。应避免这种做法。过孔的电感位于 TVS 和从 ESD 源到受保护 IC的路径之间。这样就有两种不利影响:因为电流会寻找阻抗最小的接地路径,受保护 IC 可能受到 IESD 中电流的冲击,任何通过过孔的电流都会增加提供给受保护 IC 的电压 L VIA(dIESD/dt)。 在有些情况下,设计人员别无选择,只能将 TVS 放在与 ESD 源不同的层上。图 2-6 展示了第 3 种情况,这是第2 种情况的一种变体。在第 3 种情况中,在 IESD 与受保护 IC 建立路径之前,IESD 会被迫进入 TVS 的保护引脚。这对第 2 种情况来说是可以接受的折中方案。这三种情况代表了在 ESD 源与受保护 IC 之间使用过孔的示例。最好避免采用这种做法,但如有必要,则第 1 种情况是优选方法,应避免第 2 种情况,如果没有替代方法时,则可接受第 3 种情况。 小结 •如果可能,避免 ESD 源和 TVS 之间的过孔 •如果在 ESD 源和受保护 IC 之间需要过孔,请在使用过孔之前直接从 ESD 源布线到 TVS 2.4、优化 ESD 的接地方案 仅当 TVS 具有极低电感的接地路径时,成功消除ESD源和TVS之间的所有寄生电感才会有效。TVS 接地引脚应连接到同一层的接地平面,且该接地平面与直接相邻层上的另一个接地平面耦合。这些接地平面应通过过孔拼接在一起,其中一个过孔紧邻 TVS 的接地引脚(参阅图 2-8)。图 2-7 显示了单通道 TVS 周围的 PCB 电感(如前文图 2-1 中所示)。本节仅考虑 L3 处的电感。请注意,在消除L2 的情况下,在 ESD 事件期间提供给受保护 IC 的电压将为 VESD = Vbr_TVS + IESD RDYN(TVS) + L3(dIESD/dt),而在 8kV 下,dIESD/dt = 4 × 10^10。显然,L3 必须尽可能地降低。为了降低 L3,TVS 接地引脚最好直接连接到耦合的接地平面。图 2-8 展示了连接到顶层接地平面的 TVS 的接地焊盘。这里有四个拼接过孔,将顶层接地平面与内部接地平面连接。根据层数和电路板设计,这些过孔可能连接到多个接地平面层。接地机箱螺栓位置也非常接近 TVS 接地焊盘。类似这种的接地方案会为 L3 带来极低的接地阻抗。因为封装类型,图 2-8 与某些类型的 TVS 无关。采用 BGA 封装且接地引脚被其他引脚围绕的 TVS 需要通过过孔连接一个内部接地平面,最好是多个耦合的接地平面。图 2-9 展示了一个具有这种接地引脚的 TVS。需要构建过孔以提供尽可能小的阻抗。由于趋肤效应,最大化 GND 过孔的表面区域可以将接地路径的阻抗最小化。因此,使过孔焊盘直径和过孔钻取直径尽可能大,从而使过孔表面外部和内部的表面积最大化。接地平面在GND 过孔的临近区域内不应断开。如果可能,将 GND 过孔与多个层上的接地平面连接,以尽可能减少阻抗。GND 过孔应使用非导电填充物(如树脂)而不是导电填充物填充,目的是保留由钻孔产生的过孔内部的表面积。GND 过孔应当电镀在 SMD 焊盘上。GND 过孔和非接地平面(例如电源平面)之间的间隙应保持最小。这会增加电容,而电容可以降低阻抗。3、结论 只要采用适当的技术就能成功地在系统中设计 ESD 保护。按照这些 ESD 布局指南概要操作将确保 TVS 具有耗散ESD 的最佳条件。总结: •控制 TVS 周围的阻抗以耗散 ESD 电流 IESD: – 尽可能减小 ESD 源与通过 TVS 的接地路径之间的电感– 在设计规则允许的情况下,将 TVS 放置在连接器附近– 使受保护的 IC 与 TVS 之间的距离远远超过 TVS 到连接器的距离。– 请勿在 TVS 和受保护线路之间使用残桩,直接从 ESD 源布线到 TVS – 尽可能减小 TVS 与接地之间的电感至关重要•限制 EMI 对未受保护的电路的影响: – 请勿在 ESD 源和 TVS 之间的区域中布放未受保护的电路– 在设计规则允许的情况下,将 TVS 放置在连接器附近– 如果可能,在 ESD 源和 TVS 之间使用直线布线– 如果必须使用拐角,应首选曲线,可接受的最大角度为 45°•正确使用通孔以尽可能通过 TVS 实现 ESD 耗散最大化: – 如果可能,避免在 ESD 源和 TVS 之间使用过孔– 如果在 ESD 源和受保护的 IC 之间需要过孔,请在使用过孔之前直接从 ESD 源布线到 TVS •使用阻抗极低的接地方案: – 将 TVS 接地引脚直接连接到同一层的接地平面,确保该接地平面在附近有缝合到相邻内部接地平面的过孔– 尽可能使用多个接地平面– 使用机箱螺丝,连接到 PCB 接地,放置在 TVS 和 ESD 源附近(例如,连接器接地屏蔽层)– 使用大直径和大钻孔的过孔,以降低阻抗文档来源链接:https://www.ti.com.cn/cn/lit/an/zhcabl9a/zhcabl9a.pdf?ts=1717317799440&ref_url=https%253A%252F%252Fwww.ti.com.cn%252Fsitesearch%252Fzh-cn%252Fdocs%252Funiversalsearch.tsp%253FlangPref%253Dzh-CN声明: 声明:本号对所有原创、转载文章的陈述与观点均保持中立,推送文章仅供读者学习和交流。文章、图片等版权归原作者享有,如有侵权,联系删除。 来源:硬件笔记本

未登录
还没有评论
课程
培训
服务
行家
VIP会员 学习计划 福利任务
下载APP
联系我们
帮助与反馈