首页/文章/ 详情

TI资料 | DC/DC layout指南

26分钟前浏览25

TI资料 | DC/DC layout指南

声明:


 
声明:本号对所有原创、转载文章的陈述与观点均保持中立,推送文章仅供读者学习和交流。文章、图片等版权归原作者享有,如有侵权,联系删除。  

来源:硬件笔记本
电路电子
著作权归作者所有,欢迎分享,未经许可,不得转载
首次发布时间:2025-11-21
最近编辑:26分钟前
硬件笔记本
本科 一点一滴,厚积薄发。
获赞 157粉丝 46文章 711课程 0
点赞
收藏
作者推荐

RS485基本原理,电路、防雷、layout及设计要点

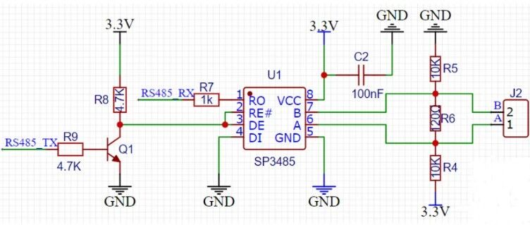
什么是S485?RS485是半双工通信,半双工通信指的是通道在一个时刻只能处于接收或者是发送。RS485的特点是支持多节点传输、传输距离远、抗干扰能力强,RS485可以连接多个485设备,信号的速率可达到10Mbps。通过AB两线之间的压差来判断是逻辑电平1或者逻辑电平0,当AB间的电压差大于200mV时为高电平1,小于200mV时为逻辑电平0。一般会在首末两端接120Ω电阻,其作用是进行阻抗匹配,消除信号反射。RS485硬件电路设计RS485电路设计可以分为隔离型和非隔离型,下图是非隔离型电路,B端接到GND下拉,A端通过上拉电阻为高电平,是为了保证A和B之间的压差大于200mV。DE和RE引脚是发送和接收使能,RE为低时,为接收使能;DE为高时,是发送使能。应用中一般是两者连接在一起,通过IO口(RS485_EN)控制,因为芯片要么是处于接收,要么处于发送,因此在发送数据前,给RS485_EN信号为高电平,接收数据就给低电平。RS485自动收发电路硬件设计自动收发电路相比较普通的485电路,区别在于多一个晶体管控制485的使能引脚。R9限流电阻一般是4.7K,R8上拉电阻一般也是4.7K,使能引脚在晶体管没有导通时被上拉。接收数据时:接收数据引脚是芯片的第一引脚也就是网络标签RS485_RX,在接收数据过程中,RS485_TX引脚保持高电平,VGS为高电平,NPN三极管Q1就导通,RE和DE相连的引脚通过晶体管下拉到GND,此时接收使能,处于接收状态。发送数据时:发送数据引脚是RS485_TX,应该RS485_TX发送1,晶体管导通,RE和DE的电平为低,RS485收发芯片没有打开,由于常态下485为高电平,此时数据就是高;当 RS485_TX发送0时,晶体管不导通,此时485收发芯片的发送使能为高,DI由于一直被下拉到GND,所以发出去的数据为0。这样就实现了485的自动收发。发送具体解析:RS485_TX 发送1,VGS高电平,NPN三极管导通,使能引脚是低电平,发送失效,接收使能,处于接收状态。由于SP3485芯片的AB引脚是高阻状态,R4把A拉高,R5把B拉低,所以AB传输的是1。即RS485_TX发送1时,AB引脚发送1。RS485接口防雷电路设计接口防护电路L1是共模电感,共模电感衰减共模噪声,增强抗干扰能力,一般选择120Ω/100MHz。C3电容的作用是为了隔开接口地和数字地,一般选择1000pF。为了达到EMC防护要求,差模信号2kV,共模信号6kV,在接口处会预留上气体放电管、热敏电阻、TVS管组成防护电路。RS485接口电路PCB的GND设计虚线处的防护器件要尽量靠近接口,摆放紧凑整齐,先放防护器件再放滤波器件。RS485接口电路设计通常涉及到几个关键要素,包括信号传输、电气隔离、噪声抑制、保护措施以及电源和控制逻辑设计等。关键要素信号线选择与布线 • 使用一对双绞线作为差分信号线(A和B),通常选用屏蔽双绞线电缆以减少电磁干扰。• 保持A和B线长度尽可能相等,以减少信号延迟差异,保证信号的完整性。共模电感和滤波 • 在信号线入口处加入共模电感L1,用于抑制共模干扰,推荐阻抗范围为120Ω/100MHz ~ 2200Ω/100MHz。• 可能还需要并联去耦电容和TVS管等元件,进一步提高抗干扰能力。收发器芯片选择 • 常见的收发器芯片有SP3485、MAX485等,它们将TTL/CMOS逻辑电平转换为RS485差分信号。• 需要关注RE、DE以及RO等控制引脚的连接逻辑,通常RE和DE可以连接在一起通过单个控制信号控制发送/接收模式。偏置和终端电阻 • A信号线可能需要上拉电阻(如10kΩ至4.7kΩ),以确保在空闲时的电压状态,B信号线可能需要下拉到GND。• 在总线的两端或适当位置放置120Ω终端电阻,以减少信号反射和改善信号质量。防雷击和浪涌保护 • 可以在信号线上添加TVS管和/或自恢复保险丝,用于过压和浪涌保护,提高电路的鲁棒性。• 对于高风险环境,考虑加入6kV以上的防雷击保护电路设计。EMC设计 • 保证良好的接地设计,特别是接口地的处理,有时单板地与外壳直接连接,通过1000pF电容耦合。• 电路板布局时注意电源和信号线的分离,减少交叉干扰,增加滤波和退耦电容。控制逻辑 • 根据应用需求,设计控制逻辑电路或使用MCU控制发送使能信号,实现自动或手动切换。• 对于自动收发电路设计,可能需要更复杂的逻辑来自动管理发送和接收状态,以适应不同通信场景。 RS485接口设计不仅关注电气特性,还需要综合考虑EMC、可靠性、安全性等因素,确保在复杂工业环境中的稳定通信。声明: 声明:文章来源网络。本号对所有原创、转载文章的陈述与观点均保持中立,推送文章仅供读者学习和交流。文章、图片等版权归原作者享有,如有侵权,联系删除。 来源:硬件笔记本

未登录
还没有评论
课程
培训
服务
行家
VIP会员 学习计划 福利任务
下载APP
联系我们
帮助与反馈