什么是S485?
RS485是半双工通信,半双工通信指的是通道在一个时刻只能处于接收或者是发送。RS485的特点是支持多节点传输、传输距离远、抗干扰能力强,RS485可以连接多个485设备,信号的速率可达到10Mbps。通过AB两线之间的压差来判断是逻辑电平1或者逻辑电平0,当AB间的电压差大于200mV时为高电平1,小于200mV时为逻辑电平0。一般会在首末两端接120Ω电阻,其作用是进行阻抗匹配,消除信号反射。

RS485硬件电路设计
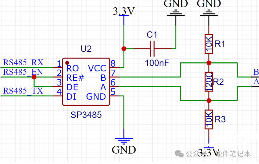
RS485电路设计可以分为隔离型和非隔离型,下图是非隔离型电路,B端接到GND下拉,A端通过上拉电阻为高电平,是为了保证A和B之间的压差大于200mV。DE和RE引脚是发送和接收使能,RE为低时,为接收使能;DE为高时,是发送使能。应用中一般是两者连接在一起,通过IO口(RS485_EN)控制,因为芯片要么是处于接收,要么处于发送,因此在发送数据前,给RS485_EN信号为高电平,接收数据就给低电平。

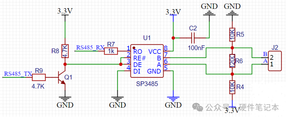
RS485自动收发电路硬件设计
自动收发电路相比较普通的485电路,区别在于多一个晶体管控制485的使能引脚。R9限流电阻一般是4.7K,R8上拉电阻一般也是4.7K,使能引脚在晶体管没有导通时被上拉。

接收数据时:接收数据引脚是芯片的第一引脚也就是网络标签RS485_RX,在接收数据过程中,RS485_TX引脚保持高电平,VGS为高电平,NPN三极管Q1就导通,RE和DE相连的引脚通过晶体管下拉到GND,此时接收使能,处于接收状态。
发送数据时:发送数据引脚是RS485_TX,应该RS485_TX发送1,晶体管导通,RE和DE的电平为低,RS485收发芯片没有打开,由于常态下485为高电平,此时数据就是高;当 RS485_TX发送0时,晶体管不导通,此时485收发芯片的发送使能为高,DI由于一直被下拉到GND,所以发出去的数据为0。这样就实现了485的自动收发。
发送具体解析:
RS485_TX 发送1,VGS高电平,NPN三极管导通,使能引脚是低电平,发送失效,接收使能,处于接收状态。由于SP3485芯片的AB引脚是高阻状态,R4把A拉高,R5把B拉低,所以AB传输的是1。即RS485_TX发送1时,AB引脚发送1。
RS485接口防雷电路设计

接口防护电路
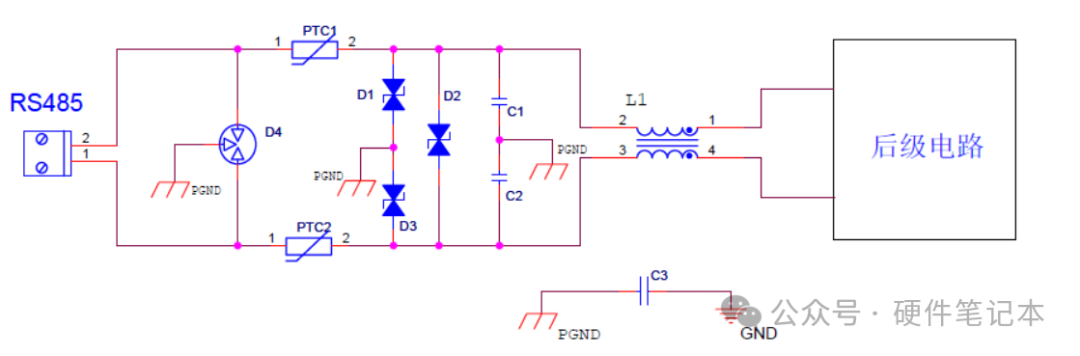
L1是共模电感,共模电感衰减共模噪声,增强抗干扰能力,一般选择120Ω/100MHz。C3电容的作用是为了隔开接口地和数字地,一般选择1000pF。为了达到EMC防护要求,差模信号2kV,共模信号6kV,在接口处会预留上气体放电管、热敏电阻、TVS管组成防护电路。
RS485接口电路PCB的GND设计
虚线处的防护器件要尽量靠近接口,摆放紧凑整齐,先放防护器件再放滤波器件。

RS485接口电路设计通常涉及到几个关键要素,包括信号传输、电气隔离、噪声抑制、保护措施以及电源和控制逻辑设计等。
关键要素
声明: