首页/文章/ 详情

layout设计,这是大多数同学都爱犯的低级错误

16分钟前浏览2
下面罗列出在 PCB 设计中最常见到的五个设计问题以及相应的对策。

01 


   

 

管脚错误  

串联线性稳压电源比起开关电源更加便宜,但电能转效率低。通常情况下,鉴于容易使用和物美价廉,很多工程师选择使用线性稳压电源。
但需要注意,虽然使用起来很方便,但它会消耗大量的电能,造成大量热量扩散。与此形成对比的是开关电源设计复杂,但效率更高。
然而需要大家注意的是,一些稳压电源的输出管脚可能相互不兼容,所以在布线之前需要确认芯片手册中相关的管脚定义。


 

02 


   

 

布线错误  

设计与布线之间的比较差异是造成 PCB 设计最后阶段的主要错误。所以需要对一些事情进行重复检查。
比如器件尺寸,过孔质量,焊盘尺寸以及复查级别等。总之需要对照设计原理图进行重复确认检查。


 

03 


   

 

腐蚀陷阱  

当 PCB 引线之间的夹角过小(呈现锐角)的时候就可能形成腐蚀陷阱(Acid Trap)。
这些锐角连线在电路板腐蚀阶段可能残存腐蚀液从而将该处的敷铜更多的去除,从而形成卡点或者陷阱。
后期可能造成引线断裂,形成线路开路。现代制作工艺由于使用了光感腐蚀溶液之后,这种腐蚀陷阱现象大大减少了。


 

04 


   

 
立碑器件  

在利用回流工艺焊接一些小型表贴器件的时候,器件会在焊锡的浸润下形成单端翘起现象,俗称“立碑”。
这种现象通常会由不对称的布线模式造成,使得器件焊盘上热量扩散不均匀 。使用正确的 DFM 检查可以有效缓解立碑现象的产生。


 

05 


   

 

引线宽度  

当 PCB 引线的电流超过 500mA 的时候,PCB 最先线径就会显得容量不足。通常的厚度和宽度,PCB表面的导线比起多层电路板内部导线通过更多的电流,这是因为表面引线可以通过空气流动进行热量扩散。
线路宽度也与所在层的铜箔厚度有关系。大多数 PCB 生产厂家允许你选择 0.5 oz/sq.ft 到 2.5 oz/sq.ft 不同厚度的铜箔。

下面的一些稍不留神就会犯的错误:


     
1、有极性的电容,原理图和PCB把管脚搞反了?        

         


       

     
2、电源和地忘记接了。。。。还有接反的。。。        


       

     
3、连接器的线序搞反了        


       

     
4、RX、TX接反了。。。        


       

     
5、想当然的写一个封装,结果没有这个规格的器件。百度文库下载datasheet,结果根本买不到这个器件。        


       

     
6、直接抄电路,结果器件根本买不着。        

       
曾经一个做智能锁的团队,电路直接抄三星的智能锁,结果里面一个电容式触摸按键的控制器,是韩国产的很难买到,而且没有什么代理和支持。纯靠自己试验和摸索。        


       

     
7、选择电容的时候,只考虑容量,没有考虑耐压,结果这么大的封装放不下满足规格电容。        


       

     
8、选择电阻的时候,只看阻值,不看功耗。        


       

     
9、画完PCB,不看DRC报告,靠眼睛看飞线,回板后就真的飞线了。        


       

     
10、封装做反了。。。        

         


       

     
11、散热焊盘的阻焊层没有处理        

 

声明:


   
声明:文章来源网络本号对所有原创、转载文章的陈述与观点均保持中立,推送文章仅供读者学习和交流。文章、图片等版权归原作者享有,如有侵权,联系删除。 

来源:硬件笔记本
断裂电源电路电子芯片焊接控制试验
著作权归作者所有,欢迎分享,未经许可,不得转载
首次发布时间:2025-11-21
最近编辑:16分钟前
硬件笔记本
本科 一点一滴,厚积薄发。
获赞 157粉丝 46文章 698课程 0
点赞
收藏
作者推荐

差分放大电路的计算,这样讲我就会了

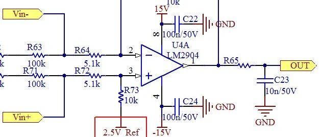
差分运算放大电路,对共模信号得到有效抑制,而只对差分信号进行放大,因而得到广泛的应用。 差分电路的电路构型 图1:差分电路目标处理电压:是采集处理电压,比如在系统中像母线电压的采集处理,还有像交流电压的采集处理等。差分同相/反相分压电阻:为了得到适合运放处理的电压,需要将高压信号进行分压处理,如图1中V1与V2两端的电压经过分压处理,最终得到适合运放处理的电压Vin+与Vin-。 差分放大电路 反馈,对于运算放大电路来说,运放工作在线性区,所以这里一定是负反馈,没有反馈(开环)或者是正反馈,那是比较器电路而不是放大电路,这时候运放工作在饱和区或称为非线性工作区,正因为饱和,输出才是电源电压的幅值。图2是一种带正反馈的运放电路,这里就不能叫运算放大电路了,因为运放的开环放大倍数理想是无限大,当然实际中不可能无限大,所以如下结构是迟滞电压比较器,运放工作在非线性区或饱和区。图2图3,依然是电压比较器结构,上面已经提到,运放开环增益很大,不带负反馈,工作就如非线性区,当做电压比较器来使用。图3运算放大器,反馈电阻从输出接到反相端"-"就是负反馈,当然在输出信号不超过电源电压时(注:一切信号的能量来源是电源,输出当然不可能超过电源幅值),实现的功能就是放大信号的功能;接到同相端"+"就是正反馈,电路功能是电压比较器。当然在实际当中我们并不提倡用运放去做电压比较器,而是选用专用的比较器,如LM339、LM393、LM211等,因为比较器和运放在实际当中内部器件的工作状态还是有区别的。比较器接了限流电阻—"R74、R77",这是因为比较器在幅值切换时,快速上升或下降沿对后级容性负载进行充放电,这个充放电电流确来自这个有源器件—比较器,因此加限流电阻目的是防止电流冲击。RC滤波:可以酌情调节,目的是防止输出过冲等信号失真问题。 差分输入电压的计算 图4电路,为了便于计算,我们给定每个阻值。差分电路的另一个特点是对称性,R40=R56及R47=R55,差分分压两个支路电阻也是相等的。图4Vin+和Vin-的值是如何计算的?我们先通过繁琐的计算来得到,然后再简化计算。首先,运放的同相端5引脚和反相端6引脚,利用"虚短"得到,其中系数6是指6个100k的电阻,方便简化式子:那么通过分压关系得到Vin+:再次通过分压关系得到Vin-:由此可以得到Vin+减Vin-的值。其实还有一种简单方法得到Vin+减Vin-的值,利用运放的虚短特点,可将电路等效为:图5图6所以,要计算Vin+减Vin-的值,变得很容易,只是一个简单的分压电路而已,如下计算得到:得到差分电压输入值是0.84V。 差分放大电路的计算 图7计算公式推导,依旧遵循运放的虚短和虚断特性,当R56=R40,R47=R55时,差分计算可以简化为:实际应用电路中,我们为了简化计算,也是用最简方法计算,经常使用的电路也是上述电路,令电阻相等关系,简化计算。 放大电路的"偏移计算" 为什么要对输出电压进行偏移?这是因为如当采集负值时,我们的采样芯片和MCU几乎都不支持负值采样的时候,你就必须进行偏移,使得输出总是为正值。偏移电路,如图8,在原来同相端电阻接地GND的地方,我们接一个电压值,通常也称为偏移电压。那么最终表达式是什么?图8通过叠加定理最终得到:这里公式的成立,保证R64=R72,R73=R57,那么最终得到偏移公式是在原来基础上加个电压偏移量2.5V_Ref:只要根据实际应用选择合适的偏移量,输出总会为一个正值。图9比如,图9电路,输入电压变为-100V,那么最终输出电压就为:这样就将负电压偏移为正电压,处理器符合处理器处理要求了,偏移电路在采集如交流电、以及存在负直流电压的控制电路中广泛使用。 声明: 声明:文章来源网络。本号对所有原创、转载文章的陈述与观点均保持中立,推送文章仅供读者学习和交流。文章、图片等版权归原作者享有,如有侵权,联系删除。 来源:硬件笔记本

未登录
还没有评论
课程
培训
服务
行家
VIP会员 学习计划 福利任务
下载APP
联系我们
帮助与反馈