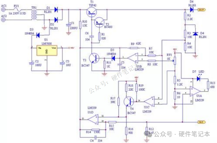
充电过程分析:
1.维护充电:
当电池电压较低时(可设定,本电路预设在9V以下),充电器工作在小电流维护充电状态下,工作原理为U⑨脚(同相端)电位低于⑧脚(反相端),U输出低电位,T4截止。U1D11脚电位约0.18V.此时充电电流约250mA(恒流电路由R14,U1D,T1B周边外围电路构成,恒流原理自行分析).
2.快速充电:
随着维护充电继续,电池电压逐渐升高,当电池电压超过9V时,充电器转入大电流快充模式下,U⑨脚(同相端)电位高于⑧脚(反相端),U输出高电位,T4导通,U1D11脚电位约为0.48V,充电器恒定输出约电流给电池充电。
3.限压浮充:
当电池接近充足电时,充电器自动转入限压浮充状态下(限压浮充电压设定为13.8V,如为6V蓄电池,则浮充电压应设定为6.9V),此时的充电电流会由快速充电状态下逐渐下降,至电池完全充足电后,充电电流仅为10~30mA,用以补充电池因自放电而损失的电量。
4.保护及充电指示电路:
本电路设有反极性保护电路,由D4,U,U1D,T1及外围元件构成,当电池反接时,充电器限制输出电流不致发生事故。充电指示由U,D7及外围元件构成,充电时,D7点亮,充电器进入浮充状态后,D7熄灭,表示充电结束。

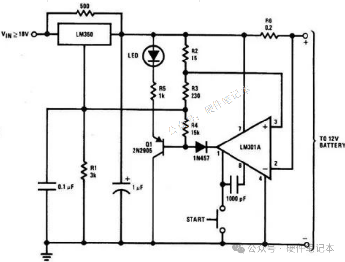
对于胶体电介质铅酸蓄电池来说,该电路是一个高性能的充电器。该充电器能够迅速地为电池充电,且当电池充满时,它可迅速地断开充电。最开始的充电电流限制在2A。随着电池电流和电压的增加,当电流增加到150mA时,充电器就会调整至较低的漂浮电压,以防止过度充电。

如图所示,该电路由7805构成恒流源电路,通过大功率三极管进行扩流。

不管是一个低电流(50毫安),还是高电流(1安培),该电路都有能力提供。你可以选择手动充电或者自动模式。当电流很低的时候,你可以在选择高电流充电之前先用低电流。如果电池的电压过低,齐纳二极管D5将有足够的电流来产生一个穿过R6的电压从而使得Q2开启。

锂电池在充电过程中需要控制它的充电电压和充电电流并精确测量电池电压,根据锂电池电压将充电过程分为四个阶段。阶段一为预充电,先用0.1C的小电流对锂电池进行预充电,当电池电压≥2.5V时转到下一阶段。阶段二为恒流充电,用1C的恒定电流对锂电池快速充电,点电池电压≥4.2V时转到下一阶段。阶段三为恒压充电,逐渐减小充电电流,保证电池电压恒定=4.2V,当充电电流≤0.1C时转到下一阶段。阶段四为涓流充电,恒压充电结束后,电池已经基本充满,为了维持电池电压,可以用0.1C甚至更小的电流对电池进行补充充电,到此锂电池充电过程结束。

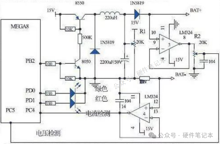
本系统主要有微控制器、电压检测电路、电流检测电路、电池状态指示电路和充电控制电路组成,电路原理图如图所示。
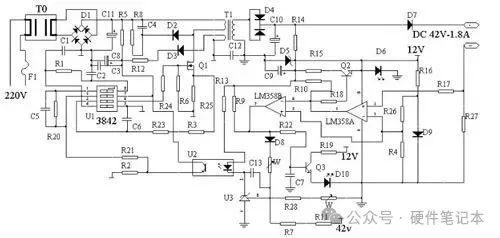
LM358(双运算放大器,1脚为电源地,8脚为电源正)及其外围电路提供12V工作电源D9为LM358提供基准电压,经R26,R4分压达到LM358的第二脚和第5脚正常充电时,R27上端有0.15-0.18V左右电压,此电压经R17加到LM358第三脚,从1脚送出高电压当电池电压上升到44.2V左右时,充电器进入恒压充电阶段,输出电压维持在44.2V左右,充电器进入恒压充电阶段,电流逐渐减小当充电电流减小到200mA-300mA时,R27上端的电压下降,LM358的3脚电压低于2脚,1脚输出低电压,Q2关断,D6熄灭同时7脚输出高电压,此电压一路使Q3导通,D10点亮另一路经D8,W1到达反馈电路,使电压降低充电器进入涓流充电阶段1-2小时后充电结束。

用555时基集成电路制作的锂离子电池充电器,它具有恒流充电/恒压充电自动转换功能,当电池端电压低于4.2V时采用恒流充电方式,而在电池端电压充至4.2V时会自动转为恒压小电流(60mA)充电方式,不会出现电池过充电。

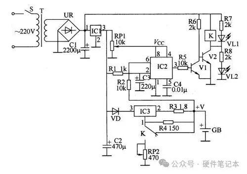
电源电路由电源开关S、电源变压器T、整流桥堆UR、滤波电容C1、C2和三端集成稳压集成电路IC1组成;充电电路由二极管VD、三端可调稳压集成电路IC3、电阻R2~R4、电位器RP2和继电器K的控制触头等组成;控制电路由时基集成电路IC2、电位器RP1、电阻R1、R5~R8、电容C3、C4、晶体管V1、V2、继电器K和发光二极管VL1、VL2组成。
接通电源后,交流220V电压经T降压、UR整流、C1滤波及IC1稳压后,在02两端产生12V直流电压。该电压分为三路:一路经RP1降压调整后,为102提供工作电压(VCC);一路经VD加至IC3的3脚(电压输入端),作为充电电路的输入电压;另一路经R1对C3充电。V1、V2和K的工作电源取自UR整流后的直流电压。
刚接通电源时,由于C3两端电压不能突变,IC2的2脚电压低于Vcc/3,IC2内部的触发器置位,3脚输出高电平,使V1饱和导通,V2截止,K不能吸合,其常闭触头接通,将R4短接,充电电路对电池GB恒流充电。此时VL2点亮,指示充电器处于恒流充电状态。
声明: