首页/文章/ 详情

一位44岁PCB工程师简历

13分钟前浏览9
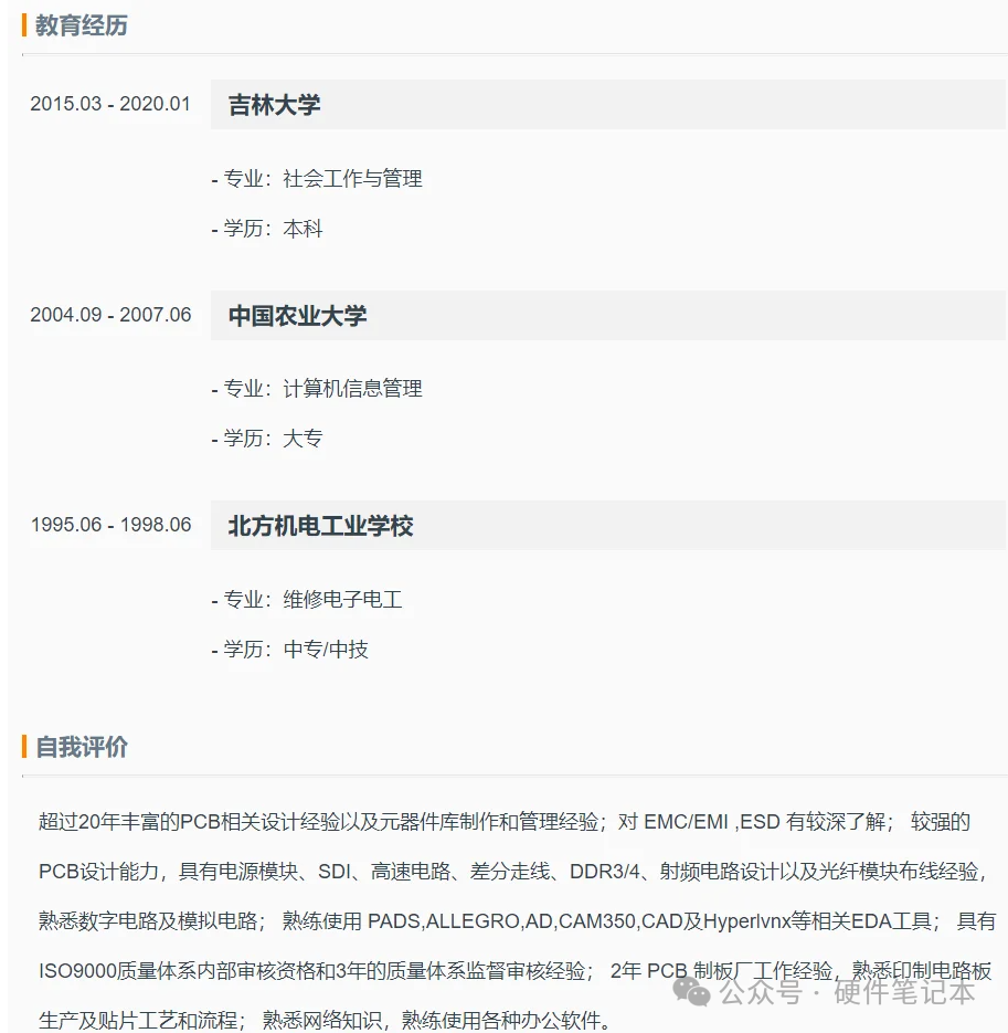
刷到一位44岁的PCB工程师简历。无意冒犯,无意泄露隐私,只是把一些职业上时间点和技能截图发出来,这位候选人44岁正在找新的PCB工程师工作,应该是正常跳槽吧。


98年从中专一直攻读到本科学位也是很难的,然后工作的公司在行业内都还比较有实力,20多年的从业技能也是杠杠的,只可惜没有手机设计经验,主要是手机行业比较看第一学历,所以他这边也算硬伤,现在44岁了还在职,正在看新的机会,如果想干的话,干到退休问题不大,现在他期望年薪30多万也是合理水平。

对于这位候选人,现在的小年轻们,你们有什么想说的吗?

声明:


 
声明:文章来源网络。本号对所有原创、转载文章的陈述与观点均保持中立,推送文章仅供读者学习和交流。文章、图片等版权归原作者享有,如有侵权,联系删除。  

来源:硬件笔记本
电路电子
著作权归作者所有,欢迎分享,未经许可,不得转载
首次发布时间:2025-11-21
最近编辑:13分钟前
硬件笔记本
本科 一点一滴,厚积薄发。
获赞 157粉丝 46文章 729课程 0
点赞
收藏
作者推荐

可控硅BT151图文+电路案例

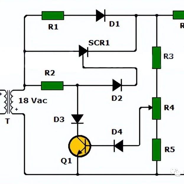
今天给大家介绍的是 BT151,主要是以下个方面:1、BT151是什么管子?2、BT151引脚图3、BT151 CAD模型4、BT151 工作原理5、BT151可控硅参数6、BT151如何测好坏?7、BT151等效替代8、如何使用 BT151 可控硅?9、BT151充电器详细电路图一、 BT151是什么管子?BT151 是是一款采用TO-220 封装的12A 中等功率 SCR,主要用于切换标准电源交流或直流负载并驱动高直流信号。SCR类似于晶体管,但是具有锁存能力。也就是说一旦触发便保持导通,即使门极信号被移除也是这样的。SCR会一直保持导通状态,直到阳极-阴极电流降低至特点之(称为保持电流)SCR在许多方面都很像具有相似正向压降的二极管,因此也叫可控整流器。下面为BT151实物图。BT151实物图二、BT151引脚图BT151和二极管一样,在其施加门极脉冲时导通,有4层半导体,结合成2种结构之一:NPNP或PNPN。还具有标记为J1、J2 和 J3 的三个连接点,以及三个端子:阳极、阴极和栅极,如下所示:BT151引脚图BT151引脚说明图阴极——阴极发射常规电流。阳极——阳极接收常规电流。门 -控制阳极和阴极之间的电流流动。BT151引脚图三、BT151 CAD模型1、BT151 电路模型BT151 电路模型2、BT151 封装尺寸BT151 封装尺寸3、BT151 3D模型BT151 3D模型四、BT151 工作原理晶闸管可以切换低压低电流设备以及电源(线路)电压下的极大电流,并且它们可以调节 交流 或直流负载。BT151 SCR 在直流电路中的使用如下面的电路图如下所示:晶闸管驱动直流 负载(例如小型直流电机)的简单示例上图显示了晶闸管驱动直流 负载(例如小型直流电机)的简单示例。BT151 晶闸管将电机连接到 12V 直流电源,但是,在晶闸管导通之前电机不会运行,这是通过短暂地关闭启动开关来实现的,启动开关会向晶闸管的栅极端子发送一个电流脉冲。但一旦晶闸管接通,电动机就会运行,并且其电阻已直线下降。当启动开关回到常开状态时,没有门极电流 ,但晶闸管继续导通,在直流电路中,电流继续流动,电机继续驱动。启动开关上的任何操作都无效,只有当电流低于晶闸管的保持电流 阈值 时,晶闸管才会关断。这是通过短暂关闭 停止开关来实现的,这个时候晶闸管短路。由于 SCR 电流现在小于保持电流值, 电路电流现在通过停止开关,晶闸管立即关闭。与晶闸管串联的常闭开关也可用于停止电机。按下时,常闭开关也会暂时停止流过晶闸管的电流,从而使晶闸管关闭。五、BT151可控硅参数双向阻断电压能力好浪涌电流容量大热循环性能高可靠性高峰值断态电压为 650V标准通态电流为7.5ARMS 通态电流为 12A栅极端子触发电流范围为 1mA – 15mA热循环性能高阻断电压高&双向额定浪涌电流为 132 Amp栅极触发电流最大值为 15 mA最大保持电流为 20 mA重复峰值关断电流为 0.5 mA最大反向重复电压为 500V栅极触发电压最大值为 1.5 V最大导通电压为 1.75 V重复最大正向阻断电压为 500 V六、BT151如何测好坏?最简单的办法就是使用万用表,通过万用表可以验证SCR阴极和栅极端子之间二极管的状态。下面是操作步骤:首先,适当设置万用表,将选择开关定位到高阻力点。然后将 SCR 的阳极连接到万用表的 +ve 端子。当 SCR 的阴极连接到万用表的 -ve 端子时,开路显示。接下来,反转万用表设备上的连接以显示相同的结果。然后,将 SCR 的阳极和栅极端子连接到万用表的 +ve 端。在另一端,阴极连接到万用表的 -ve 端子。结果,由于存在可控硅整流器,万用表读数显示电阻降低。最后,将 SCR 的栅极与万用表的阳极和阴极断开。 万用表上的结果显示将读取较小的电阻,从而显示闭锁状态,表示 SCR 的保持电流从万用表电池中获取电源。七、BT151等效替代1、BT151等效替代型号BT152 , TYN208 , 2N65082、BT151 备选方案BT151-500L触发设备、BT151-500L,127触发装置八、如何使用 BT151 可控硅?BT151 可用作整流器,为各种电器提供脉冲直流电流。下图显示的是一个控制灯亮度的简单调光电路。控制灯亮度的简单调光电路10K可变电阻和 1uF电容充当 RC 时间延迟,控制负载看到一个 AC 半周期的多少。这样,SCR 就充当了高效的功率控制器。九、BT151充电器详细电路图1、元器件清单1个 2N3668 / 2N2575 或类似的 SCR(晶闸管),400 V,12.5 A,TO3 封装 (SCR1)1 个BC548 或类似的 NPN 晶体管 (Q1)4个1N4001或类似的整流二极管(D1、D2、D3、D4)1 个22 Ω,5 瓦电阻器 (R1)1 个330 Ω电阻 (R2)1个 820 Ω电阻 (R3)1个 100 Ω电位器 (R4)1个 100 Ω电阻 (R5)1个1 Ω,5 W电阻 (R6)1个 2 安保险丝 (F1)1个110/220 VAC 至 15 VAC 变压器 (T),2 A或更大。2、BT151充电器详细电路图下图为BT151充电器详细电路图。这种简单的电池充电器使用BT151晶闸管(仅允许电电流沿着一个方向流动),由于半波整流输入信号到达,从而实现了缓慢的电池充电。SCR 仅在触发信号到达 G 引脚或栅极时导通。触发信号来自变压器,通过电阻 R1 和二极管 D3。电阻R3、R5和电位器R4检测电池电压,通过二极管D4和晶体管Q1反馈到晶闸管的栅极。BT151充电器详细电路图当电池未充满电时,电位器R4箭头处的电压不足以使三极管Q1偏置。因此晶体管不导通,来自变压器的触发信号通过电阻R2和二极管D2到达晶闸管栅极。当电池充满电时,晶体管 Q1 导通,降低电阻器 R2 和二极管 D2 之间连接点的电压。这可以防止晶闸管导通并停止电流通过它。之后一个小的保持电流继续通过电阻 R1 和二极管 D1 为电池充电。声明: 声明:文章来源百芯EMA。本号对所有原创、转载文章的陈述与观点均保持中立,推送文章仅供读者学习和交流。文章、图片等版权归原作者享有,如有侵权,联系删除。 来源:硬件笔记本

未登录
还没有评论
课程
培训
服务
行家
VIP会员 学习计划 福利任务
下载APP
联系我们
帮助与反馈