1、BT151是什么管子?
2、BT151引脚图
3、BT151 CAD模型
4、BT151 工作原理
5、BT151可控硅参数
6、BT151如何测好坏?
7、BT151等效替代
8、如何使用 BT151 可控硅?
9、BT151充电器详细电路图
BT151 是是一款采用TO-220 封装的12A 中等功率 SCR,主要用于切换标准电源交流或直流负载并驱动高直流信号。
SCR类似于晶体管,但是具有锁存能力。也就是说一旦触发便保持导通,即使门极信号被移除也是这样的。SCR会一直保持导通状态,直到阳极-阴极电流降低至特点之(称为保持电流)
SCR在许多方面都很像具有相似正向压降的二极管,因此也叫可控整流器。下面为BT151实物图。

BT151实物图
BT151和二极管一样,在其施加门极脉冲时导通,有4层半导体,结合成2种结构之一:NPNP或PNPN。还具有标记为J1、J2 和 J3 的三个连接点,以及三个端子:阳极、阴极和栅极,如下所示:

BT151引脚图

BT151引脚说明图
阴极——阴极发射常规电流。
阳极——阳极接收常规电流。
门 -控制阳极和阴极之间的电流流动。

BT151引脚图

BT151 电路模型

BT151 封装尺寸

BT151 3D模型
晶闸管可以切换低压低电流设备以及电源(线路)电压下的极大电流,并且它们可以调节 交流 或直流负载。BT151 SCR 在直流电路中的使用如下面的电路图如下所示:

晶闸管驱动直流 负载(例如小型直流电机)的简单示例
上图显示了晶闸管驱动直流 负载(例如小型直流电机)的简单示例。
BT151 晶闸管将电机连接到 12V 直流电源,但是,在晶闸管导通之前电机不会运行,这是通过短暂地关闭启动开关来实现的,启动开关会向晶闸管的栅极端子发送一个电流脉冲。但一旦晶闸管接通,电动机就会运行,并且其电阻已直线下降。
当启动开关回到常开状态时,没有门极电流 ,但晶闸管继续导通,在直流电路中,电流继续流动,电机继续驱动。启动开关上的任何操作都无效,只有当电流低于晶闸管的保持电流 阈值 时,晶闸管才会关断。
这是通过短暂关闭 停止开关来实现的,这个时候晶闸管短路。由于 SCR 电流现在小于保持电流值, 电路电流现在通过停止开关,晶闸管立即关闭。与晶闸管串联的常闭开关也可用于停止电机。按下时,常闭开关也会暂时停止流过晶闸管的电流,从而使晶闸管关闭。
双向阻断电压能力好
浪涌电流容量大
热循环性能高
可靠性高
峰值断态电压为 650V
标准通态电流为7.5A
RMS 通态电流为 12A
栅极端子触发电流范围为 1mA – 15mA
热循环性能高
阻断电压高&双向
额定浪涌电流为 132 Amp
栅极触发电流最大值为 15 mA
最大保持电流为 20 mA
重复峰值关断电流为 0.5 mA
最大反向重复电压为 500V
栅极触发电压最大值为 1.5 V
最大导通电压为 1.75 V
重复最大正向阻断电压为 500 V
最简单的办法就是使用万用表,通过万用表可以验证SCR阴极和栅极端子之间二极管的状态。下面是操作步骤:
首先,适当设置万用表,将选择开关定位到高阻力点。
然后将 SCR 的阳极连接到万用表的 +ve 端子。
当 SCR 的阴极连接到万用表的 -ve 端子时,开路显示。
接下来,反转万用表设备上的连接以显示相同的结果。
然后,将 SCR 的阳极和栅极端子连接到万用表的 +ve 端。
在另一端,阴极连接到万用表的 -ve 端子。
结果,由于存在可控硅整流器,万用表读数显示电阻降低。
最后,将 SCR 的栅极与万用表的阳极和阴极断开。
万用表上的结果显示将读取较小的电阻,从而显示闭锁状态,表示 SCR 的保持电流从万用表电池中获取电源。
BT152 , TYN208 , 2N6508
BT151-500L触发设备、BT151-500L,127触发装置
BT151 可用作整流器,为各种电器提供脉冲直流电流。下图显示的是一个控制灯亮度的简单调光电路。

控制灯亮度的简单调光电路
10K可变电阻和 1uF电容充当 RC 时间延迟,控制负载看到一个 AC 半周期的多少。这样,SCR 就充当了高效的功率控制器。
1个 2N3668 / 2N2575 或类似的 SCR(晶闸管),400 V,12.5 A,TO3 封装 (SCR1)
1 个BC548 或类似的 NPN 晶体管 (Q1)
4个1N4001或类似的整流二极管(D1、D2、D3、D4)
1 个22 Ω,5 瓦电阻器 (R1)
1 个330 Ω电阻 (R2)
1个 820 Ω电阻 (R3)
1个 100 Ω电位器 (R4)
1个 100 Ω电阻 (R5)
1个1 Ω,5 W电阻 (R6)
1个 2 安保险丝 (F1)
1个110/220 VAC 至 15 VAC 变压器 (T),2 A或更大。
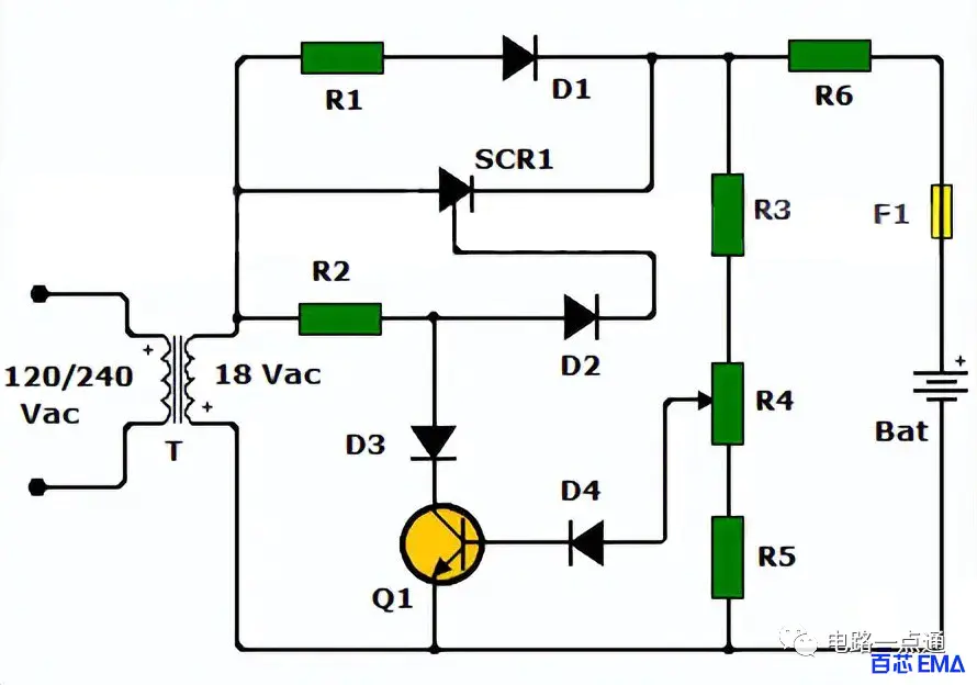
下图为BT151充电器详细电路图。这种简单的电池充电器使用BT151晶闸管(仅允许电电流沿着一个方向流动),由于半波整流输入信号到达,从而实现了缓慢的电池充电。
SCR 仅在触发信号到达 G 引脚或栅极时导通。触发信号来自变压器,通过电阻 R1 和二极管 D3。
电阻R3、R5和电位器R4检测电池电压,通过二极管D4和晶体管Q1反馈到晶闸管的栅极。

BT151充电器详细电路图
当电池未充满电时,电位器R4箭头处的电压不足以使三极管Q1偏置。因此晶体管不导通,来自变压器的触发信号通过电阻R2和二极管D2到达晶闸管栅极。
当电池充满电时,晶体管 Q1 导通,降低电阻器 R2 和二极管 D2 之间连接点的电压。这可以防止晶闸管导通并停止电流通过它。之后一个小的保持电流继续通过电阻 R1 和二极管 D1 为电池充电。
声明: