示波器在合理的操作下是能够测量市电的。
市电就是我们所说的工频交流电(AC),有50Hz和60Hz两种,世界上不同的国家电压标准也不同,常见的是欧盟230V,日本100V,美国120V,我国使用的是220V,50Hz的标准。我们以某示波器为例,在示波器通道接口处有明确标识,输入400Vpk。
那这是不是说明示波器可输入电压400V远远大于市电220V的电压呢?
这里有一个重要的细节要搞清楚。
我们常说的市电220V这个电压是指有效值,完整的单位应该是220Vrms,而示波器接口的输入电压是400Vpk,Vpk指的是峰值电压。
在这里我们需要进行一下换算:
有效值
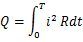
交变电流的有效值是根据电流的热效应来定义的,让一个交流电流和一个直流电流分别通过阻值相同的电阻,如果在相同时间内产生的热量相等,那么就把这一直流电的数值叫做这一交流电的有效值。
那么我们假设,交流电流 i通过电阻 R 在一个周期内所产生的热量和直流电流 I 通过同一电阻 R 在相同时间内所产生的热量相等 , 则这个直流电流I 的数值叫做交流电流 i 的有效值 ,用大写字母U、I表示 ,最大值用Um、Im 表示。
一个周期内直流电通过电阻 R 所产生的热量为:
交流电通过同样的电阻 R,在一个周期内所产生热量:
那么
由于
经过推导我们可得
即
那么我们的示波器可测量的有效值为:
现在我们才可以真正拿两个数值来比较,示波器允许输入的电压282.84Vrms是要大于我们市电220Vrms的。
在这里可能有朋友要提出疑问了,示波器测量并不是直接测量,难道不是要接入探头吗?
没错,以上主要是讲解了示波器上标称电压和我们常说市电的关系,但是真正能不能测,还是要看探头。
同样以SDS1000X-C为例,我们标配的探头是无源探头,型号是PP510,有1X和10X两个档位,在不同的档位下,他们可允许测试的电压等级不同,分别是
1X: 150V RMS CAT II
10X: 300V RMS CAT II
由数据可知,PP510在10X档位下允许测试最大的电压有效值为300V,这个是满足我们测量需求的,所以说,普通标配的无源探头是可以测量市电的,但是需要在正确的档位下即10X。
了解了示波器及探头在理论上可以测量市电,那么怎么操作呢?
市电线路由火线、零线和地线组成。
火线(L)
也被称之为相线,一般为红、黄、绿色,为由发电站或变电站提供,电压220V,人体接触会发生危险。
零线(N)
为火线提供回路,一般为黑、蓝色,在发电站或变电站端接地;由于是远端接地,所以在居民楼用户端电位不一定为零,可能带弱电,对比于火线较为安全。
注:当我们发现零线带弱电时,有可能也是正常的。
地线(E)
零电势参考点,一般为黄绿双色线,在居民楼用户端接大地,零电压,绝对安全。
一般的示波器都是不带隔离的,外壳、通道外金属还有探头地线都是直接与市电地线相连接,在测试中非常容易犯的一个错误就是直接把示波器探头的信号线接火线,地线接零线,这是绝对不允许的,因为火线与地线短路或者是零线和地线短路,都非常危险!
在民间,也有一些偏方,可能有些朋友也想到了,地线会短路,那我把示波器的地线去掉不就行了。在这里明确地告诉大家,这种做法也不可取!因为这样会导致测量时示波器外壳和探头地线可能带有220V 电压,非常危险!为了大家的生命安全,也千万不要这样尝试!

那么我们该怎么测量呢? 普通的探头我们可以使用示波器先测火线-地线,再测零线-地线,得出市电电压,也就是我们常说的A-B法,当然,现在我们示波器已经不用我们自己算了,我们可以打开示波器的运算功能,同时使用通道1测火线-地线,通道2测零线-地线,然后通道1减去通道2即可得到正确的市电电压。 如果朋友们还是觉得这样测量太过繁琐,也有一个又安全又快速的方法,那就是使用高压差分探头。 高压差分探头因为两个输入端都不存在接地的问题,两路输入信号的差分运算在探头前端放大器完成,传输到示波器通道的信号是已差分后的电压,示波器无需去掉三线插头的接地端即可实现安全的浮地测量。这样无论你怎么接,都是非常安全的。 还有一个就是使用隔离示波器或示波表。 不过这样的方式也是有缺点的,那就是价格比较昂贵。
声明: